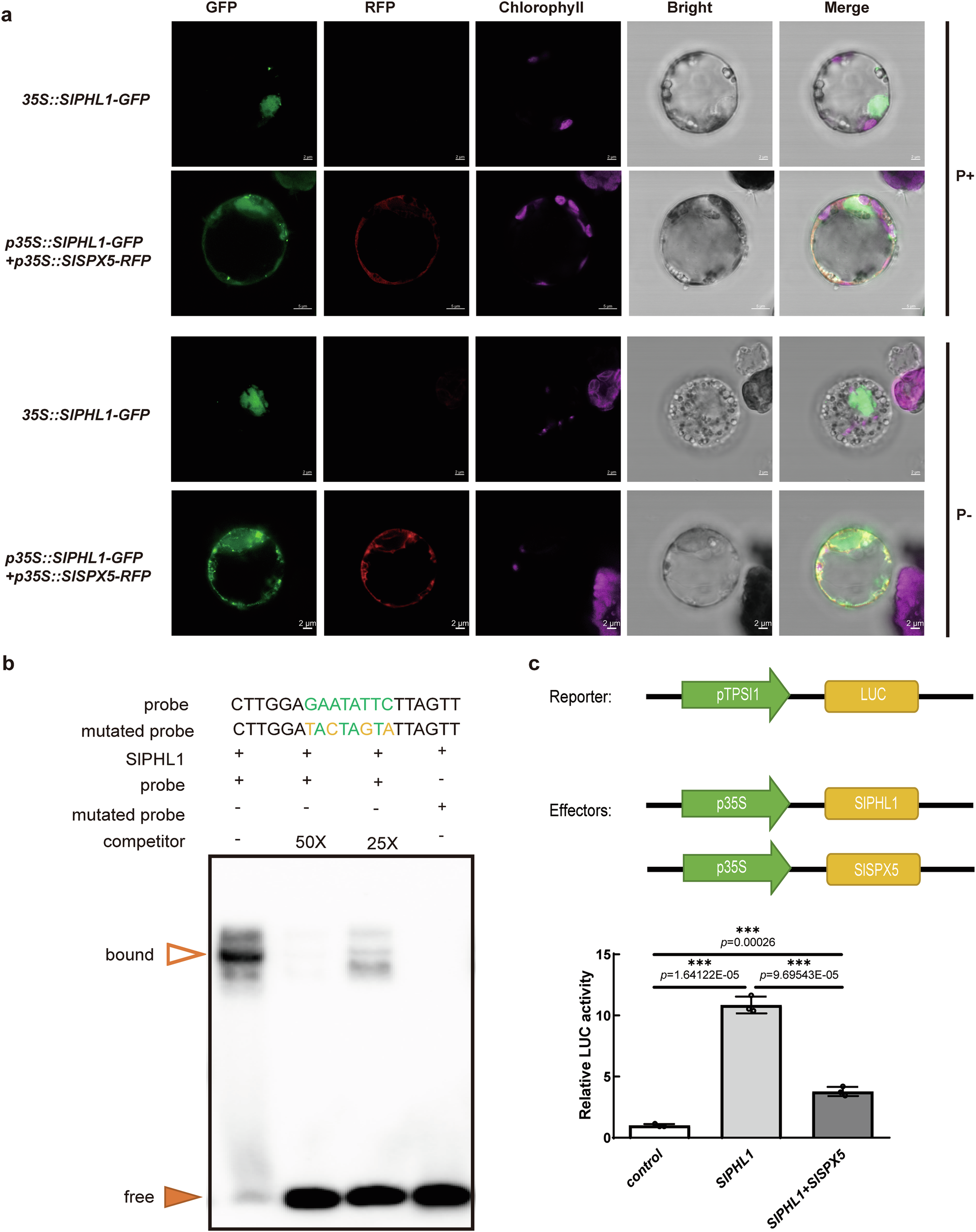
Fig. 4: SlSPX5 prevents SlPHL1 from entering the nucleus and regulates Pi homeostasis.

a Transient expression of 35S::SlPHL1-GFP and p35S::SlSPX5-RFP constructs in tomato protoplasts. Protoplasts were isolated from 14-day-old tomato seedlings grown under P+ or P− conditions. Scale bars = 2 µm. b Electrophoretic mobility shift assay of SlPHL1 binding to the P1BS sequence. c Chimeric trans-activation assay demonstrated the transcriptional activation of SlTPSI1 induced by SlPHL1. The promoter of the PSI gene SlTPSI1 was fused to the LUC gene, and the LUC activity was induced by SlPHL1 in atphr1/atphl1 protoplasts. Data are represented as mean ± SD, with n = 3 biologically independent replicates. Statisticallly significant differences were calculated using a two-sided unpaired Student’s t-test and are indicated by ***(P < 0.001). Source data are provided as a Source Data file.