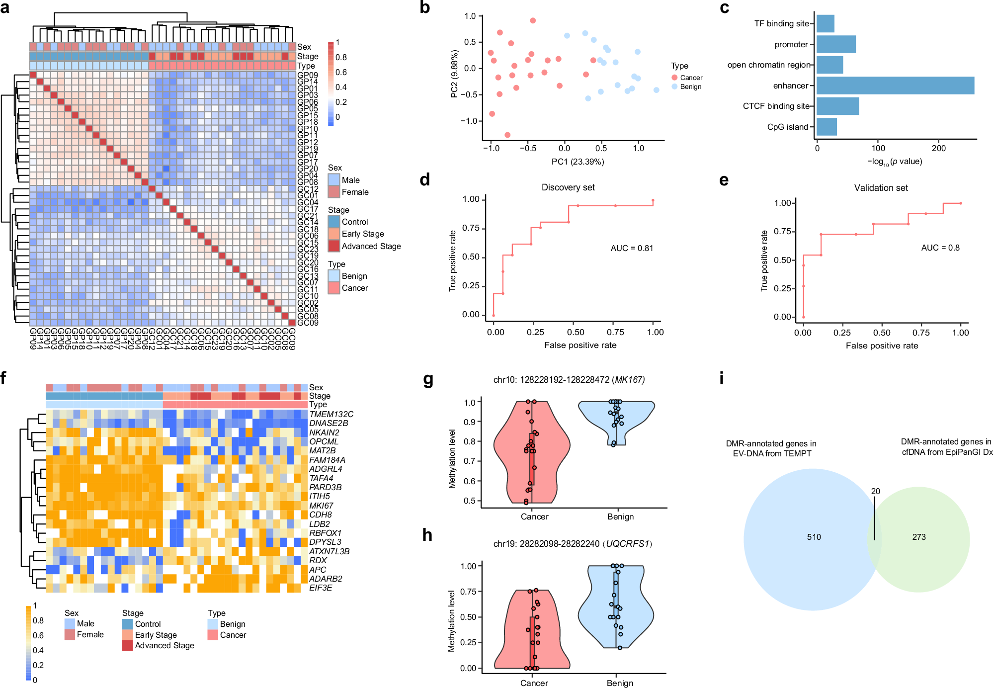
Fig. 3: TEMPT robustly classifies gastric cancer and benign cases and identifies potential markers.

a Heatmap showing the correlation analysis results of clinical samples based on the methylation levels of 647 cancer-related DMRs, i.e., DMRs identified between benign and cancer samples (GP benign gastric polyp, GC gastric cancer). The color gradient in the heatmap represents the DNA methylation levels in the DMRs, with warmer colors indicating higher levels of methylation. Source data are provided as a Source Data file. b PCA plot of benign controls and cancer samples based on EV-DNA cancer-related DMRs (n = 38). Source data are provided as a Source Data file. c The enrichment analysis of cancer-related DMRs in genomic regulatory elements. Two-sided Fisher’s exact tests were performed. Source data are provided as a Source Data file. d ROC curve showing the classification performance of the random forest model based on DMRs identified in the discovery set between benign and cancer groups (n = 38). e ROC curve for the random forest model classifying benign and cancer groups (n = 20) based on DMRs in the validate cohort. f Heatmap showing the top twenty DMR-associated genes with most significantly differential methylation levels among 530 cancer-related DMR-associated genes. The x-axis indicates samples, and the y-axis indicates the corresponding DMR-associated genes. The color gradient in the heatmap represents the DNA methylation levels in the DMRs, with warmer colors indicating higher levels of methylation. Source data are provided as a Source Data file. g, h, Violin plots showing the differential methylation levels between cancer and benign samples (n = 38) for an intergenic DMR near MK167 g, and another intergenic DMR near UQCRFS1 h, box represents the interquartile range. The lower and upper bounds of the box are the 25th and 75th percentiles of the data, respectively. The middle line indicates the median (50th percentile), and the whiskers are 1.5 × IQR. Source data are provided as a Source Data file (g, h). i Venn diagram comparing annotated DMR-associated genes with DMR-associated genes annotated in gastric cancer cfDNA40.