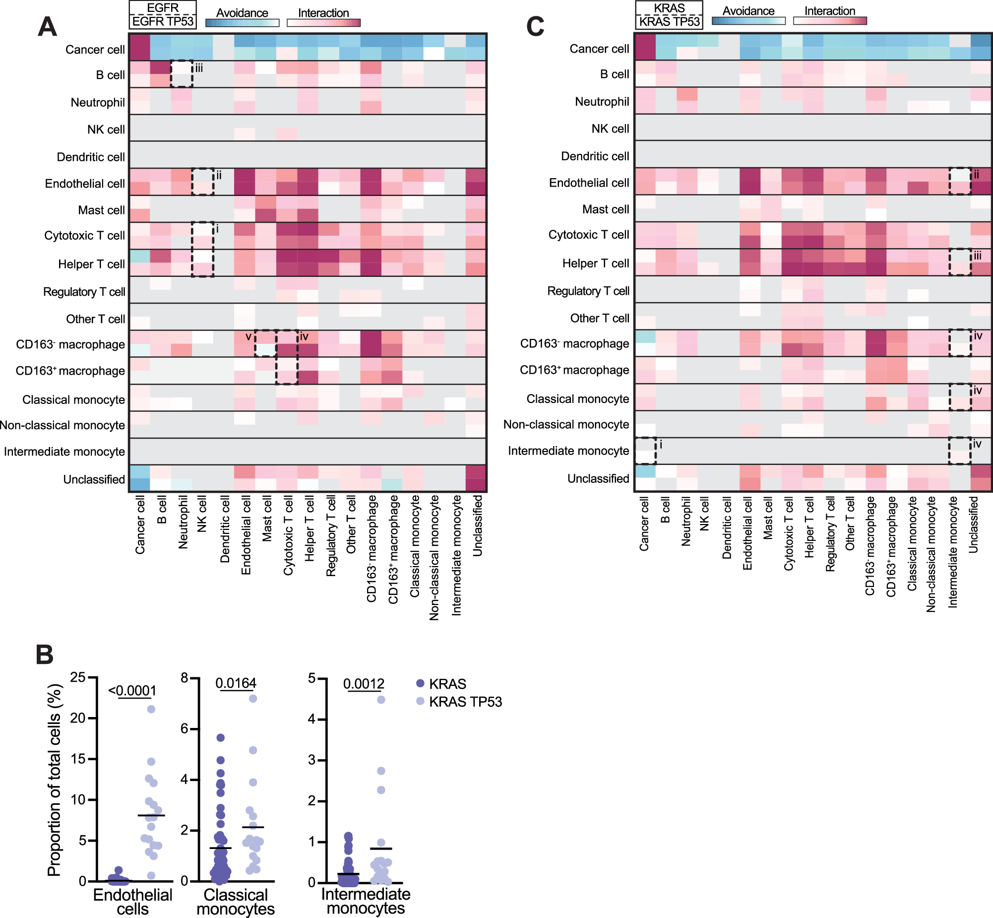
Fig. 3: TP53 co-mutations shape cell-cell interactions and avoidance patterns.

A Heatmap depicting significant pairwise cell–cell interaction (red) or avoidance (blue), grey boxes represent interaction or avoidance patterns with less than random chance by permutation-based proximity analysis, across samples from patients with an EGFR driver mutation (n = 19) compared to EGFR driver mutation with a TP53 co-mutation (n = 7). 50,000 permutations per image. Black boxes indicate associations referenced in the text. B Prevalence of cells as a proportion of total cells compared between patients with KRAS (n = 54) and KRAS with a TP53 co-mutation (n = 17). Two sided Mann-Whitney tests were used for statistical analysis. c Heatmap depicting significant pairwise cell–cell interaction (red) or avoidance (blue), grey boxes represent interaction or avoidance patterns with less than random chance, by permutation-based proximity analysis, across samples from patients with an KRAS driver mutation (n = 54) compared to KRAS driver mutation with a TP53 co-mutation (n = 17). 50,000 permutations per image. Black boxes depict associations referenced in the text. Source data are provided as a source data file.