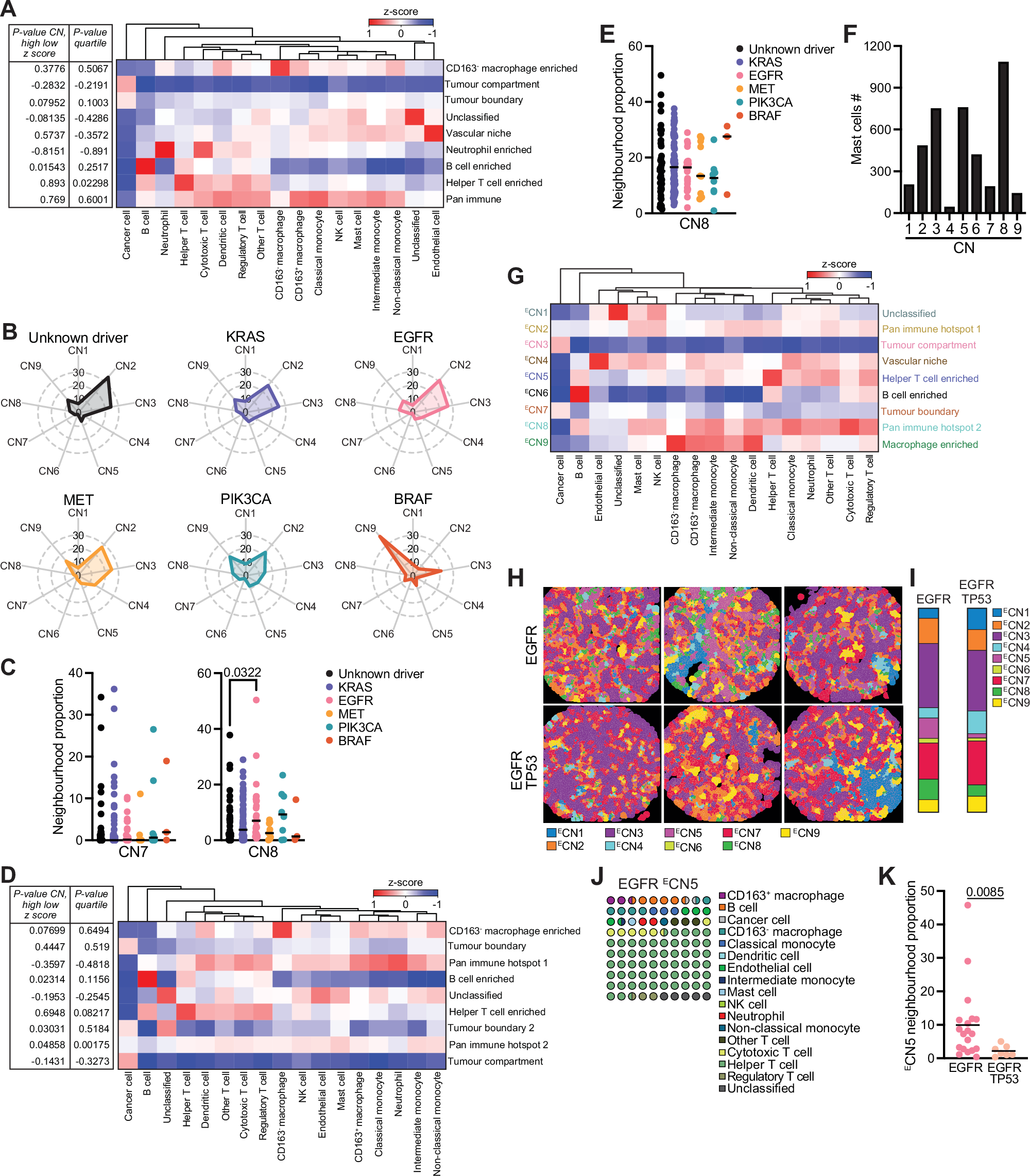
Fig. 4: KRAS and EGFR driver alterations are associated with distinct spatially resolved cellular neighbourhoods.

A Heatmap of 9 CNs discovered in 157 patients with LUAD calculated on 10 closest neighbouring cells. Log-rank test for survival. B Average distribution of CNs across patient groups: Unknown driver (n = 40), KRAS (71), EGFR (n = 26), MET (n = 9), PIK3CA (n = 8), BRAF (n = 3) discovered in (A). C Frequency of CN7 and CN8 as a percentage of all CNs in patient gropus: Unknown driver (n = 40), KRAS (71), EGFR (n = 26), MET (n = 9), PIK3CA (n = 8), BRAF (n = 3) discovered in (A). Two-sided Mann-Whitney tests were used for statistical analysis. D Heatmap of 9 BCNs discovered in 157 patients with LUAD calculated on 20 closest neighbouring cells. Log-rank test for survival. E Frequency of BCN8 as a percentage of all BCNs in patient groups: Unknown driver (n = 40), KRAS (71), EGFR (n = 26), MET (n = 9), PIK3CA (n = 8), BRAF (n = 3) discovered in (D). F Number of mast cells in BCNs discovered in (D). G Heatmap of 9 ECNs discovered in 26 patients with EGFR driver mutation. H Representative images of 9 cellular neighbourhoods in patients with EGFR (n = 19) or EGFR + TP53 (n = 7) co-mutations tumours discovered in (G) using Voronoi diagrams. I Average distribution of ECNs across patients with EGFR (n = 19) and EGFR TP53 (n = 7) discovered in (G). J Cell distribution within ECN5 discovered in (G). K Frequency of ECN5 in patients with EGFR (n = 19) and EGFR TP53 (n = 7) as a percentage of all ECNs discovered in (G). Two-sided Mann-Whitney test was used for statistical analysis. Source data are provided as a source data file.