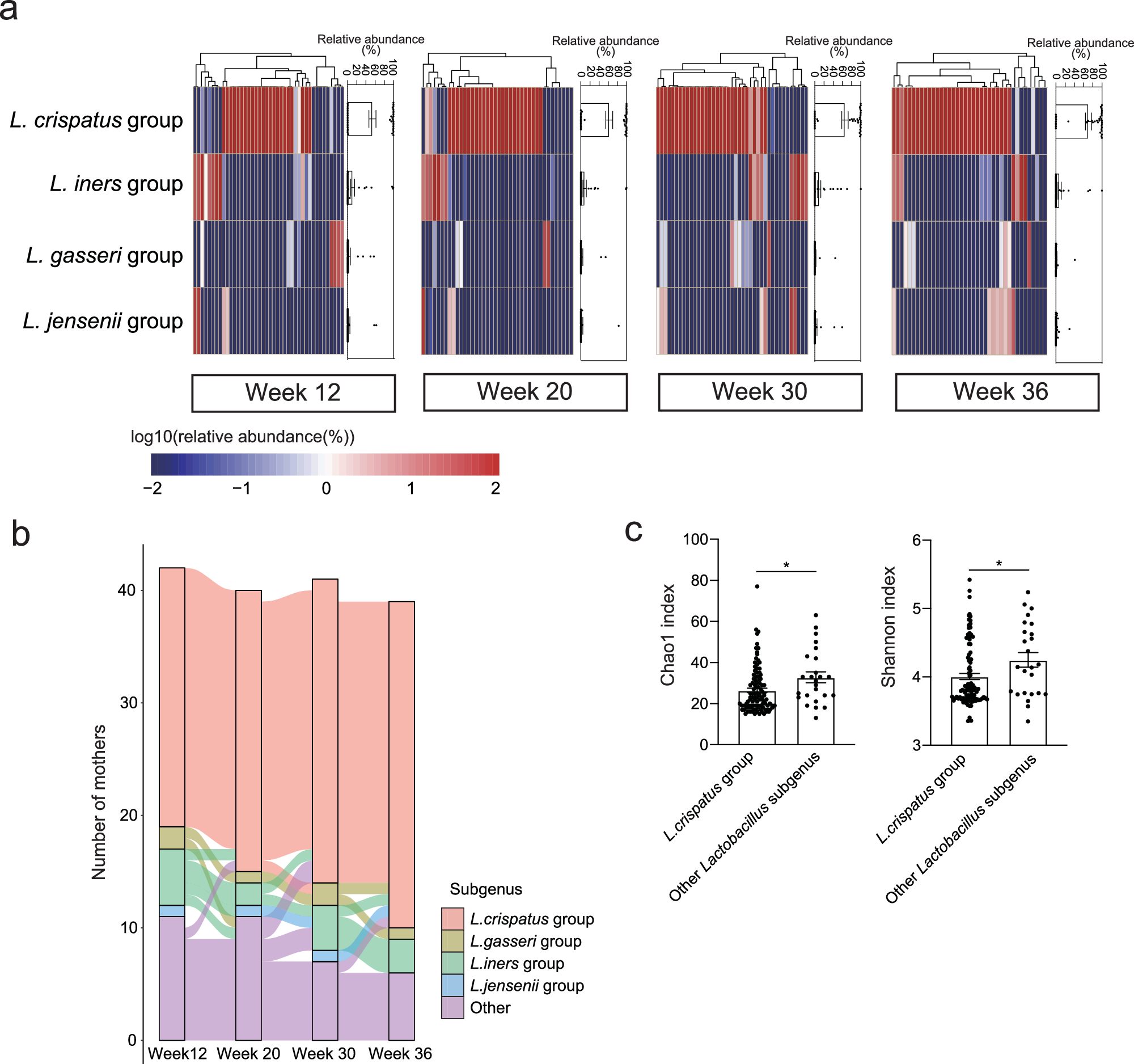
Fig. 3: Lactobacillus subgenera in the maternal vaginal microbiome during pregnancy.

a Heatmap and dot plots showing the relative abundances of Lactobacillus subgenera at each time point. In the heatmap, each column represents an individual mother (Week 12: n = 42, Week 20: n = 40, Week 30: n = 41, Week 36: n = 39). b Alluvial plot depicting the dominant Lactobacillus subgenera in vaginal samples over time. c Comparison of Chao1 and Shannon diversity indices between samples in which the L. crispatus group was dominant (n = 104) and those in which other Lactobacillus subgenera were dominant (n = 25) during pregnancy (Chao1 index: p = 0.0125, Shannon diversity index: p = 0.0294). Data are presented as means ± standard errors of the mean. *p < 0.05, Mann–Whitney U test (two-sided) for comparisons of two groups in panel (c).