Fig. 2: Evidence for mitophagy in Rab32-positive LRO in macrophages.
From: Evidence that mitochondria in macrophages are destroyed by microautophagy

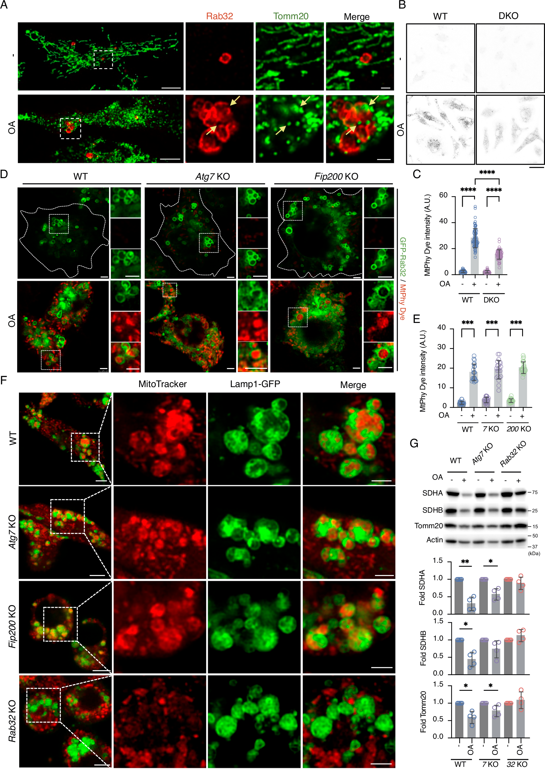
A BMDMs were treated with or without OA for 6 h and then fixed for immunostaining with anti-Rab32 and anti-Tomm20 antibodies. Scale bars: 5 μm (left), 2 μm (insets). Arrows indicate mitochondria-containing Rab32-LRO. B BMDMs isolated from WT and Rab32/Rab38 DKO mice were stained with Mtphagy Dye and treated with OA for 3 h. The cells were observed using confocal microscopy. Scale bar: 10 μm. C The fluorescence signal intensities of Mtphagy Dye in WT and DKO BMDMs from (B) were quantified using ImageJ. Each dot represents a measurement from an individual cell. A.U. denotes arbitrary units. Data are presented as mean values ± SD. Similar experiments were performed more than three times, and a representative result is shown. D WT, Atg7 KO, or Fip200 KO RAW264.7 cells stably expressing GFP-Rab32 were stained with Mtphagy Dye and treated with or without OA for 3 h. Live cells were observed using confocal microscopy. Scale bars: 5 μm (left), 2 μm (insets). E The fluorescence intensity of Mtphagy Dye in the three groups was quantified from (D) using ImageJ. Each dot represents the fluorescence intensity of an individual cell. The experiment was performed twice, and a representative result is shown. Data are presented as mean values ± SD. F Lamp1-GFP-expressing WT, Atg7 KO, Fip200 KO, or Rab32 KO RAW264.7 cells were stained with MitoTracker and treated with OA and bafilomycin A1 for 3 h. Live cells were then observed using confocal microscopy. Scale bars: 5 μm (left) and 2 μm (right). G WT, Atg7 KO, or Rab32 KO RAW264.7 cells were treated with OA in combination with the anti-apoptotic drug z-VAD for 24 h. Cells were then collected for Western blot analysis to detect SDHA, SDHB, and Tomm20 protein levels. Quantitative data were collected from four independent experiments. Data are presented as mean values ± SD. Statistical significance was analyzed using an unpaired two-tailed t-test for (C) and (E) and a paired two-tailed t-test for (G). (*p < 0.05; **p < 0.01; ***p < 0.001; ****p < 0.0001).