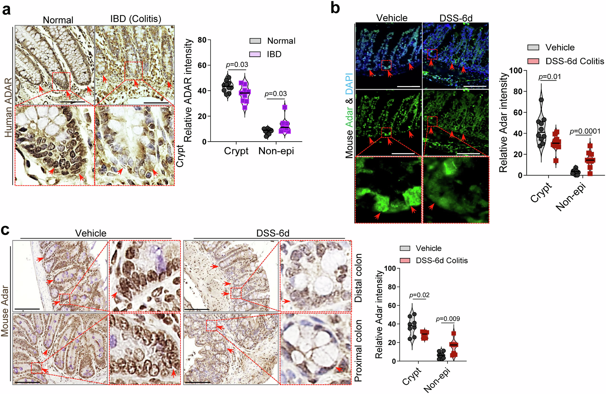
Fig. 2: The expression of ADAR is specifically decreased in the gut epithelium of IBD patients and mice.

a Representative IHC staining of ADAR in normal human colon (n = 10) and surgical specimens from patients with IBD (Crohn’s disease n = 4, chronic colitis n = 5). Red arrowheads indicate crypts. Shown right are the quantifications of relative ADAR intensity. Scale bars: 100 μm. Representative immunofluorescence (IF) (b) and IHC (c) staining of Adar in colon tissues of vehicle control mice or colitis mice induced by 6-day treatment with 2% DSS (n = 8 for Vehicle, n = 10 for DSS-6d). Red arrowheads indicate crypts. Shown on the right are the quantifications of relative Adar intensity. Scale bars: 100 μm. The statistical differences were determined using unpaired two-tailed t-test. Source data are provided in the Source data file.