Fig. 6: Wnt/β-catenin signaling is differentially active across pericardial progenitors.
From: The pericardium forms as a distinct structure during heart formation

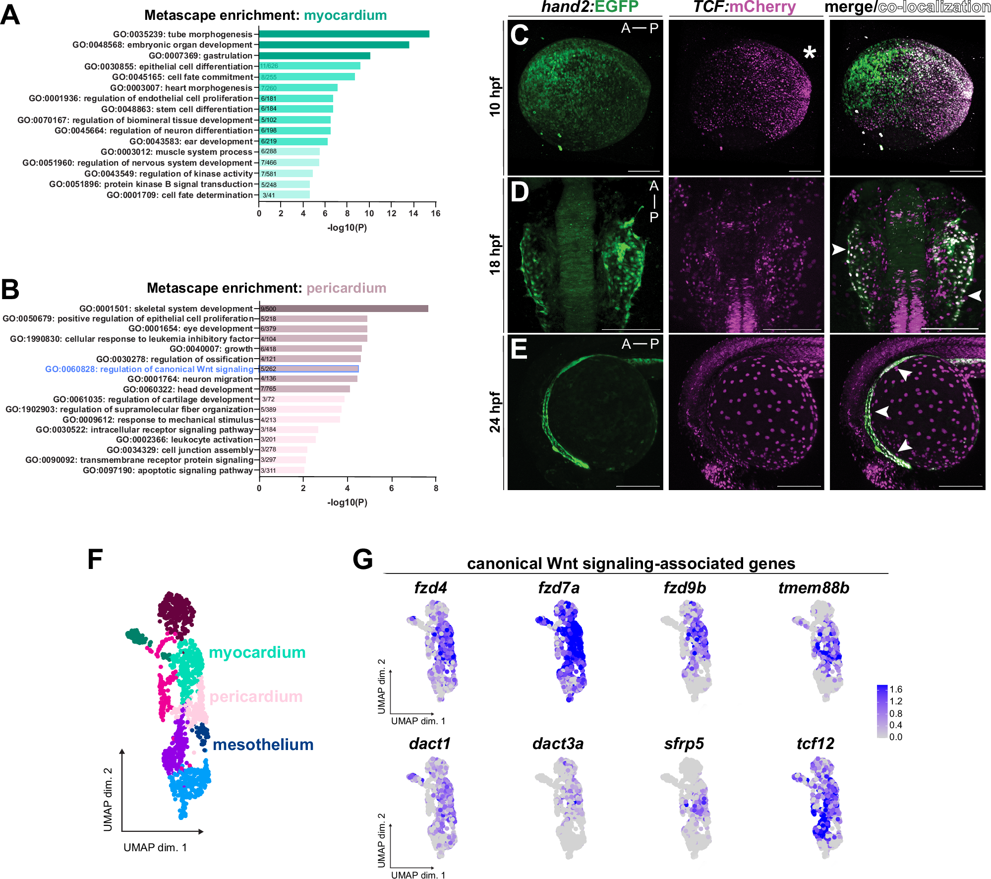
A, B Metascape analysis of top-50 cluster-defining genes from early LPM scRNA-seq; gene ontology terms enriched in myocardial cluster (A), and pericardial cluster (B); note regulation of canonical Wnt signaling as significant in pericardial cells. C–E Confocal max projections of representative transgene expression for hand2:EGFP (green) and 7xTCF:mCherry (magenta, broadly reading out canonical Wnt signaling activity) with colocalization (white overlay), embryonic axis as indicated. At 10 hpf, canonical Wnt signaling shows a graded activity from the posterior towards the anterior (C lateral view, asterisk). At the start of heart field convergence, various anterior LPM cells show heterogeneous canonical Wnt activity, with lateral-most putative pericardial progenitors strongly expressing the 7xTCF:mCherry reporter amongst the broader TCF-expressing cells (D dorsal view, arrowheads). This pattern continues throughout to 24 hpf (E lateral view, white arrowheads). F, G Expression of canonical Wnt signaling-associated genes across myocardial and pericardial/mesothelial cells at tailbud stage in zebrafish. Cropped UMAP plot to depict cell clusters of interest (F) and individual Wnt signaling-associated genes, with expressing cells colored by scaled expression values using lower and upper 2%-quantiles as boundaries. Source data are provided as a Source Data file. (G). Scale bar C–E 200 μm.