Abstract
The heart is formed from diverse cell lineages that assemble into a functional unit, including the pericardium, a mesothelial sac that supports movement, homeostasis, and immune responses. However, its developmental origins remain unresolved. Here, we find the pericardium forms within the lateral plate mesoderm from dedicated mesothelial progenitors that are distinct from the classic heart field. Imaging of transgenic zebrafish reporters documents lateral plate mesoderm cells that emerge lateral of the heart field among a continuous mesothelial progenitor band. Single-cell transcriptomics and trajectories of hand2-expressing lateral plate mesoderm reveal distinct populations of mesothelial precursors, including pericardial precursors. Their mesothelial gene expression signature is conserved in mammals and carries over to post-natal development. Light sheet imaging and machine learning-supported cell tracking documents the migration of pericardial precursors from the edge of the heart field to form the pericardial cavity. Genetic perturbations reveal this process occurs independently of heart formation, with canonical Wnt/β-catenin signaling modulating pericardial cell number and tissue rigidity. We connect the pathological expression of secreted Wnt antagonists of the SFRP family found in pediatric dilated cardiomyopathy to increased pericardial stiffness in neonatal rats. Altogether, our data integrate pericardium formation as an independent process into heart morphogenesis.
Similar content being viewed by others
Introduction
The formation of a functional heart requires precise integration of various cell types during embryonic development. Understanding the diverse cell lineages and mechanisms that contribute to cardiogenesis is essential to uncover the origins of congenital heart disease and to unlock the heart’s regenerative capacity. The developing heart incorporates myocardial, endocardial, and conduction system cells while being surrounded by the pericardium as a multi-layered mesothelial tissue. Covering the heart as the first functional organ in the body, the pericardium forms among the earliest organ-associated mesothelia. The functional, mature pericardium presents as a three-layered structure with (i) a fibrous outer layer that in mammals attaches to the sternum and diaphragm to anchor the cardiac cavity, (ii) an inner serous membrane layer that reduces friction of the constantly beating heart1, and (iii) the epicardium as the innermost layer that emerges from the initial pericardium to surround the myocardial surface2,3,4. The pericardium in its entirety contributes to mitigating chronic and acute stress on the heart, maintaining cardiac pressure, facilitating immune response and tissue repair, and securing and lubricating the heart within the thorax1,5,6,7,8. These pericardial functions become critical upon idiopathic or viral damage to the heart, including through the innermost, late-forming epicardium that can support signals for cardiomyocyte rearrangement and potential regeneration9,10,11,12. Pericardial stiffness or loss of pericardial elasticity resulting from constrictive peritoneal pressure (effusion), pericarditis, or other anomalies can impact heart function13,14, with the potential to also influence heart development and pediatric congenital heart anomalies8,15,16.
Mesothelia such as the pericardium have been implicated in contributing to a variety of downstream cell fates, including select tissue fibroblast lineages17,18,19,20,21,22, yet the lineage connectivity and clonality of mesothelial progenitor cells remain vastly unknown. How pericardial precursors resolve amongst cardiac progenitors and the developed heart, as well as how the unique tissue properties of the pericardial layers compared to the heart are set up during development, also await resolution. Previous models of pericardium development have proposed diverse origins from distinct lateral plate mesoderm (LPM) progenitors, including a subset of cardiac progenitors23,24,25,26 or as part of a broader mesothelial lineage shared across multiple organs18,27,28,29, highlighting the need for further clarification of its developmental trajectory. Cardiac progenitors emerge as a bilateral field within the LPM, the dedicated mesodermal progenitor domain that forms at the lateral edge of the post-gastrulation embryo30,31,32. The vertebrate endocardium and cardiomyocytes emerge from at least two distinguishable LPM territories known as the first heart field (FHF) and second heart field (SHF)33,34,35,36,37,38,39,40. In mammals, the FHF primarily forms the left ventricle myocardium to support systemic circulation, while the SHF forms the atria and the right ventricle, driving lung circulation31. In mice, a juxta-cardiac field (JCF) has been implicated as a transcriptionally distinct population contributing to parts of the ventricle and the later-emerging epicardium23. Additionally, the heart forms within a broader Tbx1-expressing progenitor domain termed the cardiopharyngeal field (CPF) that is chiefly defined to include progenitors for the myocardium and distinct branchiomeric muscles in the head and neck41,42,43,44,45,46,47,48,49. However, the molecular, developmental, evolutionary, and conceptual relationships of these heart-contributing populations, as well as their comparison across species, remain to be fully explored. Among the heart-contributing lineages, the origins of the pericardium have received notably little attention, in part due to missing developmental concepts of how mesothelial lineages relate to, and develop with, their associated organs.
Within the anterior LPM (ALPM), FHF cells migrate medially to form the linear heart tube that extends with later-differentiating SHF progenitors31,50. The pericardium has been challenging to study due to its dynamic development and lack of genetic markers51. Lineage tracing studies in mouse and zebrafish firmly established that the pericardium emerges among the ALPM18, with cell labeling-based observations proposing a SHF or JCF origin of the pericardium23,26,52,53,54. Myocardial SHF progenitors contributing to the outflow tract closely associate with the dorsal pericardial wall in mammals, forming a continuum with pericardial progenitors before rupture of the dorsal mesocardial connection55,56. However, the position, lineage relationship, and migration trajectory of initial pericardial progenitors relative to the heart remain to be defined. Early mesothelial origins have only recently been defined using zebrafish and mouse as the lateral-most, Hand2-expressing LPM18. Single-cell transcriptomics in zebrafish, mouse, and embryonic stem cells have revealed several LPM progenitor lineages that feature high expression of Hand2 or of its paralog Hand1 and co-expression of distinct transcription factor combinations18,23,26, underlining the heterogeneity and complexity among Hand1/2-positive LPM progenitors. Genetic lineage tracing and live imaging of hand2:EGFP transgenic zebrafish revealed the complex migration of visceral versus parietal mesothelial layers, including the pericardium. Notably, pericardium/epicardium-contributing progenitors, including the JCF, have been described to express Hand genes18,23,26,57. Mechanistically, pioneering work in Xenopus has linked canonical Wnt/β-catenin signaling to balancing pericardial versus myocardial differentiation, with active signaling supporting proliferation of the former while suppressing the latter58,59,60. Modulating canonical Wnt/β-catenin signaling is applied in the in vitro-driven derivation of pericardial and downstream epicardial lineages with potential utility in therapeutic applications25,61,62,63. Collectively, and in addition to its mesothelial anatomy, these results suggest that the pericardium follows a unique morphogenetic trajectory among heart-contributing lineages.
Here, by combining live imaging, machine learning-based cell tracking, single-cell transcriptome-based trajectories, and functional studies in zebrafish, we resolve the earliest origins of the pericardium. We contextualize pericardial precursors to reside among the hand2-positive mesothelium-forming LPM progenitors. Emerging lateral to, and outside of, the well-described heart tube-forming cardiac field, our data define pericardial progenitors as distinct mesothelial and not cardiac lineage per se, with a unique transcriptional signature that is conserved in mammals. We show that canonical Wnt signaling is required to establish proper pericardial morphogenesis and tissue tension. Lastly, we link serum exposure to the Wnt antagonist sFRP1, as found in pediatric dilated cardiomyopathy (DCM), to reduced pericardial elasticity in neonatal rats, revealing a possibly contributing factor to disease progression. Our findings expand our concepts of how the pericardium integrates with the heart to form a single functional organ system, providing a paradigm for how mesothelia integrate with, and affect, their associated organs during development and disease.
Results
The pericardium forms among the mesothelium-forming LPM
The transgenic zebrafish reporter line hand2:EGFP recapitulates endogenous hand2 expression in LPM-derived cell types, including the myocardium, endocardium, pectoral fins, mesothelium, and pharyngeal arches18,64. Previous lineage tracing and single-cell RNA sequencing of hand2 and drl populations have identified the lateral-most LPM as the origin of developing mesothelial layers in zebrafish: while imaging mesothelial progenitors in vivo, we previously documented pericardial progenitors among hand2:EGFP transgene-expressing cells in developing zebrafish embryos by their progressive lateral, downward migration over the anterior yolk18 (Fig. 1A, B). Notably, hand2-expressing parietal mesothelial progenitors migrate laterally outward, while other LPM lineages, such as the heart or endothelial progenitors, migrate towards the midline18. To gain spatio-temporal insights into how and exactly where the pericardium emerges during cardiac development, we revisited hand2:EGFP expression by imaging together with several transgenic zebrafish reporters that delineate cardiac lineages in vivo.
A–D Anatomy of the heart and pericardium in zebrafish embryos and early larvae. A, B Lateral confocal imaging of transgenic hand2:EGFP;myl7:DsRed zebrafish, anterior to the left. Embryo showing hand2:EGFP and myl7:DsRed (myocardium marker) co-expression in the heart tube and hand2:EGFP-expressing cell populations in the pericardium, posterior mesothelium, pectoral fin, and pharyngeal arches at 48 hpf (A 10x; B 20x). C, D Ventral confocal imaging (C 72 hpf single Z-slice, D 96 hpf max projection, anterior to the top) of hand2:EGFP;myl7:DsRed embryo showing reporter co-expression in the atrium and ventricle myocardium and hand2:EGFP-expressing cells in the pharyngeal arches and pericardial sac surrounding the heart (C), with the pericardium acquiring a mesh-like squamous epithelial structure at 96 hpf (D). E SPIM-based Mercator projection of double-transgenic hand2:EGFP;drl:mCherry embryo at 14 hpf, anterior to the top, showing the anterior-to-posterior extent of lateral-most hand2:EGFP-expressing LPM cells fated as mesothelial progenitors (mp), with the anterior-most extent of the bilateral stripes indicated by white arrowheads. Dotted box outlines region of interest for subsequent imaging panels. F–H Dorsal confocal imaging of transgenic reporter combinations at the level of the heart field, anterior to the top, asterisks showing the midline where the heart field converges, arrowheads at lateral mesh-like cells. F hand2:EGFP;drl:mCherry embryo at 16 hpf prior to medial heart field migration, showing hand2:EGFP-expressing cell populations comprising lateral-most LPM. G hand2:EGFP;nkx2.5:ZsYellow embryo with dual-marked emerging cardiac disk. H hand2:EGFP;tbx1:mCerulean embryo with similar co-expression across bilateral mesh-like cells and the cardiac disk. N = 3 independent experiments with 5–7 embryos per experiment. I SPIM-based live imaging stills from Movie 1 depicting a hand2:EGFP;tbx1:mCerulean embryo from 19 to 24 hpf, anterior to the top, showing hand2:EGFP-expressing lateral-most cells migrating away from the midline towards the front (migration front, yellow dashed line), while cardiac precursors form the heart tube towards the midline (white dashed line). White arrows for migration direction. N = 1 representative embryo imaged with SPIM. pa pharyngeal arches, pc pericardium, ht heart, v ventricle, a atrium, hg hatching gland. Scale bars A–D 100 μm, E–H 200 μm, I 50 μm.
As an anatomical overview, we first crossed hand2:EGFP to myl7:DsRed65 that exclusively labels cardiomyocytes upon differentiation past 18 h post-fertilization (hpf)65 (Fig. 1A–D). While myl7 and hand2 reporters co-expressed in the medially converging and looping myocardium of both ventricle and atrium (Fig. 1C, D), more lateral hand2:EGFP-positive;myl7:dsRed-negative cells migrated laterally over the yolk as an epithelial sheet that enclosed the developing heart tube18 (Fig. 1A, B). These observations indicate that hand2:EGFP-positive ALPM cells migrate laterally to the medially converging heart field to form the pericardium.
In the dynamic heart field, expression of the pan-LPM marker drl:mCherry gradually confines from broader LPM activity to restricted expression in FHF-derived lineages and in the endocardium66,67. We previously established that the lateral-most hand2;drl double-positive cell population fated for mesothelia forms a continuous sheet of cells along the circumference of the developing embryo18: hand2:EGFP-expressing cells outline the lateral edge of the LPM over the entire anterior-to-posterior axis of the embryo, including the ALPM lateral to the emerging heart field (Fig. 1E). In double-transgenic hand2:EGFP;drl:mCherry embryos at 16–18 hpf, we confirmed co-expression of hand2 and drl reporters in the cardiac progenitors condensing towards the midline and in the developing cardiac disc, as well as once again in the more lateral cells, confirming these as LPM-derived (Fig. 1F). This architecture, together with their subsequent lateral migration18 (Fig. 1A, B), matches the localization of prospective mesothelial progenitors within the LPM.
Nkx2.5 is an evolutionarily conserved homeobox-containing transcription factor gene involved in cardiomyocyte differentiation and is expressed in cardiac progenitors of both the first and second heart fields68,69,70. Consistent with prior descriptions71,72, we observed co-expression of nkx2.5:ZsYellow39 and hand2:EGFP in cells localized to the bilateral territories of myocardial progenitors at 18 hpf, prior to their migration to the midline and subsequently in the developing cardiac disc (Fig. 1G). This pattern is consistent with the joint contribution of Nkx2.5 and Hand2 in establishing the linear heart tube and in later cardiomyocyte formation73,74,75. In addition to myocardial progenitors, we also observed expression of nkx2.5:ZsYellow in the lateral-most ALPM progenitors that are co-labeled by hand2:EGFP as a part of the mesothelial progenitor stripe (Fig. 1E, G).
tbx1-based reporters label the deeply conserved cardiopharyngeal field (CPF) among the ALPM that form the myocardial and branchiomeric muscle groups76,77,78,79. In addition to the expected dual tbx1:mCerulean;hand2;EGFP reporter labeling of heart tube progenitors, we again observed tbx1:mCerulean and hand2:EGFP reporter expression colocalizing in cells within the lateral-most, anterior bilateral domains next to the developing heart tube (Fig. 1H). Taken together, our imaging comparison indicates that several markers of the ALPM and specifically cardiac progenitors are expressed in both the prospective bilateral heart field that forms the heart tube, as well as the more laterally located cells that form a mesh-like epithelial architecture past 18 hpf along the embryo margin.
From our reporter expression analysis and considering early LPM architecture32, we hypothesized that the presumptive pericardial cells are the anterior-most extension of the mesothelial progenitor population surrounding the developing zebrafish embryo18, and positioned more lateral to the emerging myocardial and endocardial progenitors (Fig. 1E). This model is consistent with, and contextually expands, mouse-based findings of a juxta-cardiac position attributed to epicardium-contributing (and thus initially pericardium-derived) LPM progenitors23 and Hand1/2 expression in pericardial progenitors26. We corroborated our hypothesis by live imaging tbx1:mCerulean;hand2:EGFP embryos using selective plane illumination microscopy (SPIM or light sheet microscopy)18,79,80. Timelapse imaging of dorsal views revealed the anterior-most hand2:EGFP-expressing cells that reside in the continuous sheet of mesothelial progenitor cell population migrating as bilateral fields anteriorly and then merging to form the pericardium (Fig. 1I). Concurrently, the heart tube progenitors migrate medially before jogging to the left; the elongating primitive heart tube extends into the field surrounded by the enveloping migration of the pericardial progenitors (Fig. 1I and Supplementary Movies 1, 2).
Taken together, our multi-reporter imaging in zebrafish reveals that ALPM-derived pericardial progenitors share the expression of key markers assigned to heart tube progenitors, and that pericardial progenitors form as the anterior-most extension of a hand2:EGFP-labeled mesothelial LPM progenitor field at the lateral edge of the early embryo.
Pericardial progenitors have distinct migratory trajectories
To corroborate our hypothesis on the distinct origin and dynamics of pericardial progenitors in relation to the emerging heart tube, we performed light sheet-based live imaging of developing hand2:EGFP zebrafish embryos as pericardial progenitors migrate over the yolk (Figs. 1I, 2A–F). By applying a multi-sample imaging and processing workflow81, we captured the development of heart tube and pericardial progenitors over the course of cardiogenesis from 20 to 60 hpf. Defining the final fates and positions of pericardial versus myocardial cells at the imaging end point, we sought to back-track82 the individual lineages to establish their original arrangement within the ALPM. Additionally, to extract quantitative morphometric data, we applied the machine learning-based Object Classification and Lineage tools in Imaris (see Methods for details) (Fig. 2B–F, Supplementary Movies 2, 3, and Supplementary Fig. 1A). Around 20 hpf of zebrafish development, bilateral cardiac progenitors coalesce as cardiac disk and begin heart tube extrusion40,50,83, while mesothelial precursors have initiated their lateral migration over the yolk18 (Fig. 2B and Supplementary Movies 3–6). To chart the cellular dynamics of each population, we continued to follow this process throughout cardiogenesis until the pericardium has encapsulated the functional, beating heart at 60 hpf (Fig. 2B–F). While yolk morphology dictates the overall anatomy of the zebrafish embryo, these processes are analogous to the events during early mammalian cardiogenesis84,85,86.
A Representative lateral (24 hpf, anterior to the left) and dorsal (18 hpf, anterior to the bottom) view of hand2:EGFP zebrafish embryos depicting embryo orientation and direction of pericardial migration as oriented in subsequent stills. N = 3 independent experiments with three embryos imaged per experiment. Arrowhead depicts the angle of 3D reconstruction in B–F. B–E Still frames of SPIM-based timelapse movie showing hand2:EGFP cell trajectories as determined by machine learning-based backtracking, anterior to the bottom. The representative stills cover development from 20–30 hpf (B), 30–40 hpf (C), 40–50 hpf (D), and 50–60 hpf (E). Arrowheads in (E) show jitter from heartbeat. F Snapshot of timelapse movie (Movies 2, 3, anterior to the bottom) showing summarized hand2:EGFP cell trajectories of the developing myocardium (left) and pericardium (right) from 20 to 60 hpf. G–J Quantification of tracked cells across replicates for myocardial and pericardial trajectories (G). Track displacement from the position start over the time series in the myocardium and pericardium (p = 0.0241). H Quantification of the speed of individual cell tracks over time (p = 0.0320). I Quantification of distance between cells (nearest neighbor) at 60 hpf (p = <0.0001). J Quantification of the number of branch points, where a single track branches into a new track indicating a cell division, in the myocardium and pericardium (p = 0.0013). G–J analyzed using Mann–Whitney t-test, N = 2 independent in toto tracking series of a single embryo from different clutches each. Each dot represents a single tracked cell analyzed per tracking experiment. Source data are provided as a Source Data file. Scale bar A 100 μm and B–F 70 μm.
In our resulting timelapse imaging, we once more observed pericardial precursors emerging as a mesh-like territory at the outer lateral-most edge of the heart field (Fig. 2B–F), as described above (Fig. 1E–I). Notably, early pericardial progenitors migrate with trajectories and dynamics distinct from medial heart field migration and heart tube elongation: while the cardiac progenitors migrate to the midline inward from the bilateral ALPM, the pericardium forms by lateral and anterior migration of the mesh-like lateral epithelium (Fig. 2F and Supplementary Movies 3–6).
Imaris-based lineage mapping and machine learning off our imaging datasets further quantified the differences in cellular properties of both the pericardium and heart tube (see Methods for details). Pericardial cells travel a further distance from their original position as they migrate as bilateral coherent units over the yolk of the embryo, whereas cardiac precursors maintain their position near the midline throughout cardiogenesis (Fig. 2G). Compared to cardiac progenitors, pericardial progenitor cells also travel at a greater average speed throughout cardiogenesis as they encapsulate the developing heart tube (Fig. 2H). By 60 hpf, when both pericardium and heart are well-functional, pericardial precursors have passed through fewer cell divisions than cardiac precursors and show a greater distance between neighboring cells compared to the densely packed heart tube (Fig. 2J, I). Our observations document that pericardial cells exhibit active migration, as evidenced by their directional movement and protrusive activity. However, passive displacement due to myocardial reorganization likely influences their overall trajectories, highlighting the interplay between active and passive mechanisms during migration. Together, our timelapse imaging and cell tracking documents distinct migratory trajectories and cellular behaviors between the forming heart tube and the pericardium, consistent with the latter forming as a mesothelial entity.
Pericardium progenitors emerge among mesothelial lineages
We next sought to probe whether pericardial progenitors are a transcriptionally distinct cell population in the emerging LPM and what gene expression signature defines them. We conducted a 10xGenomics-based single-cell RNA-sequencing (scRNA-seq) analysis of zebrafish LPM cells at 10 hpf (tailbud stage, end of gastrulation) when the LPM has coalesced into its bilateral stripe architecture and prior to onset of specification and lineage diversification of the myocardium and pericardium (Fig. 3A). We dissociated drl:mCherry;hand2:EGFP zebrafish embryos and isolated all mCherry-expressing cells to capture the broader, drl-marked LPM that includes the hand2:EGFP-expressing lateral plate lineages (Supplementary Fig. 2A). We sequenced the transcriptomes of 3305 drl:mCherry-labeled cells that constitute about 6.6% of all cells in the zebrafish embryo at tailbud stage, in line with previous work (Supplementary Fig. 2B)18,67. Transcripts for EGFP in the hand2-positive LPM provided additional anchors for cell identities and specificity. We performed clustering analysis using the Seurat 5 R-Package87 to segregate captured cells into 18 principal clusters based on previously established gene expression patterns, along with marker genes identified through differential expression analysis (Fig. 3B and Supplementary Fig. 3) (see Methods for details)18,67,87.
A Representative confocal max projection of drl:mCherry;hand2:EGFP double-transgenic embryo at 10 hpf as used for FACS-based isolation of post-gastrulation LPM for 10xGenomics-based single-cell transcriptomics; anterior-posterior axis as indicated. N = 3 independent experiments with three embryos imaged per experiment. B UMAP plot of single-cell transcriptomes of mCherry-sorted 10 hpf drl:mCherry;hand2:EGFP zebrafish embryo cells showing 18 significant cell clusters, colored by identified subpopulation. C, D UMAP plots of key myocardial (C) and pericardial genes (D) expressed across identified cluster identities. Cell representations are colored by scaled expression values using lower and upper 2%-quantiles as boundaries. E Whole-mount hybridization chain reaction (HCR) of representative pericardial/mesothelial genes wt1a, fzd7a, jam2b, twist1a, sfrp5, and fn1a. N = 3 independent experiments with 8–10 embryos per experiment. F Clustering analysis of bulk mRNA-sequenced left ventricle myocardium (Myo) and pericardium (Per) from neonatal rats for genes defining myocardium versus pericardium as identified from the zebrafish-based scRNA-seq analysis in (B). Heatmap bins colored by row-scaled log2-normalized counts; columns (samples) split by tissue type; rows and columns ordered by hierarchical clustering (scaled expression values), sex of sample indicated on top. Scale bar A, B, E 200 μm. Species silhouettes were adapted from the PhyloPic database (https://www.phylopic.org/).
The resulting annotated clusters predominantly represent LPM-derived cell types including broadly cranial mesoderm, hemangioblasts and kidney precursors, myeloid and hematopoietic precursors, cardiomyocytes, mesothelia, as well as hatching gland cells and undifferentiated mesoderm (Fig. 3B). One cluster was positive for designated cranial mesoderm progenitor markers18,46,67,88,89, namely fsta, foxc1a, tbx1, and meox1. Hemangioblasts and kidney precursors were characterized by the expression of lbx2, fli1a, and pax2a, in line with our previous data showing intermingled lineage origins of these LPM derivatives18,90. Myeloid and hematopoietic precursors were positive for specified markers lmo2, npas4l, tal1, and gfi1ab90,91,92,93. Myocardial precursors were defined by the expression of tbx20, mef2ca, hey2, actn2b, ttn.2, and nkx2.571,75,94,95. In contrast, broadly defined mesothelial progenitors expressed genes including tcf21, sema3aa, wt1a, meis3, adra1d, and kank1a as a distinct gene expression signature18,90,96. Additionally, we uncovered enrichment of endodermal markers sox17, foxa2, foxa3 in two select clusters18,88,89 (Fig. 3B). The presence of endoderm aligns with previous findings that cells positive for the drl reporter at tailbud stage constitute a combination of separate endoderm- and LPM-primed populations18,97.
Among the resolved hand2-positive mesothelial cells, we identified a transcriptionally distinct cluster of hand2-positive cells that, through markers with previously described mRNA in situ hybridization patterns, correspond to the lateral-most cells of the early bilateral ALPM; this region coincides with our observed hand2:EGFP-positive cells migrating over the yolk to form the pericardium18 (Fig. 3C, D). In addition to nkx2.5 as captured with our reporter imaging (Fig. 1G), fluorescent Hybridization Chain Reaction (HCR) for several genes enriched in this ALPM cluster shows expression patterns laterally and beyond the heart field, forming a dispersed, mesh-like pattern over the yolk colocalizing with hand2:EGFP at 24 hpf; specifically, jam2b, sfrp5, fzd7a, twist1a, fn1a, and wt1a18,98,99,100 (Fig. 3C, D). wt1a labels these mesh-like cells, along with the pronephros. Both fzd7a and fn1a are expressed across a wide array of anterior tissues, including the brain and heart fields, in addition to the mesothelial cells. sfrp5 and jam2b in particular delineate the outermost cells of the ALPM and the remaining mesothelium (Fig. 3C). twist1a is more prominently expressed in the pharyngeal arches but remains detectable at lower levels within the surrounding pericardial mesothelium, specifically at the lateral-most edge. This mesh-like pattern is evident in the endogenous expression of hand2 and transgenic reporters, including drl:mCherry, hand2:EGFP, and others active within the ALPM (Fig. 1E–H). Combined with our live imaging data and the shared expression of mesothelial genes and cardiac transcription factors, we postulate that this select ALPM cluster represents pericardial progenitors.
We next asked if this differential transcriptome signature between the myocardium and pericardium is also detectable in mammalian systems and remains in more mature hearts. We compiled cluster-defining LPM gene lists for myocardium versus mesothelium/pericardium as informed from our zebrafish scRNA-seq (Fig. 3B) and prior work18,90. We then compared the expression of these select gene lists to bulk RNA-sequencing of isolated pericardia (n = 5) and left ventricle myocardia (n = 7) from neonatal 3-week-old rats (Rattus norvegicus) (Fig. 3F, G). Overall, the neonatal pericardium differentially expressed 1712 genes (11.5%) compared to the sequenced ventricular myocardium (Fig. 3G). Comparing the myocardium to mesothelium/pericardium-defining genes, the sequenced neonatal rat samples hierarchically separated into distinct myocardial and mesothelial/pericardial expression signatures (Fig. 3G). These signatures were independent of sex differences and included genes across different functional classes associated with tissue properties specific to each tissue type (Fig. 3G). Examples include cardiac transcription factor and myofibril genes in the myocardium, while the pericardium is enriched for collagens, extracellular matrix, and signaling components related to the Wnt signaling cascade (Fig. 3F, G). To further investigate the transcriptional identity of pericardial cells, we compared the pericardial genes identified in our zebrafish and rat data to publicly available single-cell RNA-seq data from HH6 chick embryos101 (Supplementary Fig. 6). This cross-species comparison allowed us to assess whether pericardial cells retain a generalized LPM-like signature or acquire a more organ-specific mesothelial profile. Our analysis revealed that while myocardial cells develop distinct transcriptional signatures, pericardial cells remain more transcriptionally similar to LPM, exhibiting broader gene expression patterns that span multiple clusters. Together, despite sharing the expression of several genes associated with ALPM and cardiopharyngeal progenitors, our comparative work reveals a distinct gene signature consistent with pericardial emergence from the continuous sheet of mesothelial progenitors.
Pericardial progenitors follow a distinct differentiation trajectory
Our transcriptome analysis resulted in gene sets assigned to myocardial, pericardial, and more broadly mesothelial progenitors at the end of gastrulation. Pericardial marker genes include jam2b, sfrp5, tmem88b, nr2f1a, meis2b and twist1a, which are also enriched in the mesothelium-primed LPM18 (Fig. 4A). In addition, this cluster also retained expression signatures typical of cardiomyocyte precursors, including gata5, gata6, nkx2.5, and ttn.271,75,94,95 (Fig. 4A). Notably, we once more found shared, albeit heterogeneous, expression of classic cardiac genes in both the pericardial and myocardial cluster, in line with imaging data and their shared emergence in the ALPM (Figs. 1E–H, 4B). nkx2.5 reporter activity exemplifies this heterogeneity39,72, with stronger reporter activity in the more medial putative myocardial progenitors compared to the spread-out, more lateral pericardial progenitors (Fig. 4B).
A Dotplot including key cell fate marker genes to annotate broad mesothelial, pericardial, and myocardial clusters, respectively. Dots colored by column-scaled mean expression (log-transformed library-size-normalized counts) and sized by expression frequency (fraction of cells with non-zero counts). B Dorsal confocal imaging of representative dual-transgenic hand2:EGFP;nkx2.5:ZsYellow zebrafish embryo at 16 hpf showing marker co-expression and heterogeneity in prospective cardiac and pericardial progenitor cells around the heart field; anterior to the top. N = 3 independent experiments with 5–7 embryos per experiment. C–E Slingshot-based trajectory inference analysis of early LPM cells assigned using key marker genes to the public Zebrahub dataset of single-cell transcriptomes throughout zebrafish development. Inferred end points for myocardium and pericardium indicated as color-coded clusters (C). PCA plots of key myocardial (D) and pericardial genes (E) expressed across identities over time. Cells are colored by scaled expression values using lower and upper 2%-quantiles as boundaries. Scale bar B 200 μm.
To independently corroborate pericardial origins from mesothelial instead of classic heart field progenitors, we sought to apply our cluster-defining gene lists for single-cell-based trajectory inference. This approach requires a comprehensive scRNA-seq dataset with sufficient cells and multiple time points to compute pseudotemporal reconstruction of lineage differentiation102,103,104,105. To perform developmental trajectory inference analysis using Slingshot106, we transposed our LPM cluster definitions for cardiomyocytes and putative pericardial progenitors onto the publicly available multi-timepoint, whole-embryo scRNA-seq data from the Zebrahub repository107. The complete Zebrahub data covers 10 hpf to 10 dpf zebrafish sequencing data107, including our developmental time points of interest. This approach identifies clusters of cells representing different differentiation states and fits smooth trajectories through these states, capturing the progressive transcriptional changes that occur during differentiation.
Our curated gene list matched with the Zebrahub cells designated as “primitive heart tube cells” or “heart” from 12 hpf, 14 hpf, 16 hpf, and 19 hpf, which we then selected for re-analysis as UMAP containing pericardium, myocardium, and early precursor clusters (see Methods for details) (Supplementary Fig. 4A–D). This re-analysis once more documented myocardial and putative pericardial lineages as distinct cell clusters upon their progressive specification in the LPM (Fig. 4C and Supplementary Fig. 4E–G). We then reduced the principal component analysis of this subset of Zebrahub cells to generate Slingshot-based lineage trajectories (Fig. 4C and Fig. S4). This trajectory inference from a starting point of more naïve, undifferentiated LPM in late gastrulation throughout somitogenesis plotted a rapidly diverging differentiation trajectory between the myocardium and pericardium (Fig. 4C–E), following expression dynamics of the key pericardial and myocardial-defining genes we had defined (Fig. 4A and Supplementary Fig. 5A, B). These data corroborate the early heterogeneity observed in our 10 hpf scRNA-seq and later reporter imaging, emphasizing the shared origin during LPM emergence. Together, this orthogonal analysis further supports a model that within the ALPM, pericardial progenitors diverge from myocardial precursors prior to heart tube emergence and adopt a mesothelial signature over time.
The pericardium forms independently of the heart tube
The concerted development of mesothelia with their associated organs, and how their formation is influenced by organ-specific anomalies, remain understudied21,22,108,109. We therefore sought to determine how genetic perturbations affecting heart development influence pericardium formation. The perturbation of mef2ca and mef2cb allows cardiomyocytes to be specified but arrests their differentiation, and double-morphant zebrafish fail to form a functional heart110,111. At 24 hpf, in uninjected hand2:EGFP control embryos, the heart tube has formed at the midline, with pericardial precursors retaining their mesh-like, lateral position prior to their anterior migration to envelop the embryonic heart (Fig. 5A). At 60 hpf, cardiac looping has occurred and both atrium and ventricle are clearly discernible by hand2:EGFP and anti-MHC staining (MF20), while hand2:EGFP-positive pericardial cells border the primitive heart tube (Fig. 5B). In contrast, mef2ca/b double-morphant hand2:EGFP zebrafish failed to form a heart tube by 24 hpf, while pericardial progenitors remained present and comparable to wildtype in morphology and position (Fig. 5C). Consistent with previous findings110,111, mef2ca/b double-morphants did not form hearts with organized myocardial structure and fail to beat at 36 hpf (Fig. 5D). Nonetheless, the emerging pericardial sac retained its characteristic structure that encapsulates the under-developed heart tube (Fig. 5D). These observations indicate that pericardium emergence is not dependent on the timing or fidelity of heart tube formation, consistent with the pericardium forming as a mesothelial tissue during cardiogenesis.
A–H Confocal imaging of hand2:EGFP transgenic zebrafish (green), live (A, C, E, G 24 hpf dorsal views, anterior to top) or with immunofluorescence using anti-MHC antibody (MF20, magenta) to show myocardium (B, D, F, H 60 hpf ventral views, anterior to top). A Representative confocal image of 24 hpf hand2:EGFP transgenic embryo showing hand2:EGFP-expressing wild-type pericardial precursors and heart tube development (white arrowhead, dashed outline) as dorsal view. B Wild-type reference for hand2:EGFP-expressing embryos and MHC counterstained at 60 hpf. C, D Delayed and disrupted heart tube formation upon mef2ca/b knockdown still allows for pericardium formation. Representative confocal image of 24 hpf hand2:EGFP embryo injected with both mef2ca and mef2cb morpholinos (C), showing hand2:EGFP-expressing pericardial precursors and severely delayed or absent medial migration of heart tube progenitors (open arrowhead) and at 60 hpf with rudimentary heart tube (D, white arrowhead). E, F Loss of endoderm and cardia bifida still allows for pericardium formation. Representative confocal image of 24 hpf sox32ta56-homozygous mutant zebrafish in the hand2:EGFP background with pericardial precursors present and absent midline migration of heart tube progenitors (E); cardia bifida (casanova phenotype) and two pericardial cavities formed at 60 hpf (F). G, H Representative confocal image of 24 hpf hans6 mutant zebrafish in the hand2:EGFP background showing disrupted pericardial and cardiac precursor migration (open arrowhead) (G) and absent cardiac chambers (asterisk) and a pericardial cavity at 60 hpf (H). N = 3 independent experiments with 5–7 embryos per experiment. v ventricle, a atrium, pa pharyngeal arches. Scale bar A–H 200 μm.
The midline migration of heart tube progenitors requires the adjacent endoderm112,113,114,115,116. Zebrafish mutants and morphants for the key endoderm transcription factor gene sox32 fail to form all endoderm and develop cardia bifida (casanova, cas), the formation of two hearts due to failed midline convergence115,117,118,119. In sox32 ta56 (cas) mutant embryos displaying classic cardia bifida (Fig. 5E, F), we invariantly found that each heart was encapsulated by a separate pericardium of variable size (Fig. 5F). The two pericardia formed an interface at the midline and did not mix, forming two separate pericardial cavities by 60 hpf (Fig. 5F). We conclude that while endoderm integrity is required for synchronized heart and pericardium migration, the pericardium still forms upon perturbed midline convergence of the heart tube progenitors.
We next assessed the previously established zebrafish hand2 mutant hanS6 (hands off) that harbors a presumptive hand2 null allele75. hanS6-mutant zebrafish exhibit blistering and shrinking of the ventral fin fold along with an uneven distribution of mesothelial progenitors18,120, in addition to the well-documented cardiac, pharyngeal, and pectoral fin defects75,121. As previously established75,122, at 24 hpf, the bilateral ALPM of hanS6 zebrafish is much narrower when compared to wildtype siblings, with few observable pericardial precursors spreading out as an epithelial mesh (Fig. 5G). At 60 hpf, hand2 mutants lack MF20-positive cardiomyocytes, and presented with few detectable pericardial cells without a formed pericardium (Fig. 5H), consistent with hand2 mutants featuring perturbed mesothelial progenitor migration and reduced cell number18. Together, our data documents that genetic perturbations that interrupt cardiac progenitor migration (sox32) or heart tube formation and differentiation (mef2c), but that do not cause broader mesothelial defects (hand2), still allow for formation of a heart-surrounding pericardium. Future experiments addressing the specific morphological changes in the pericardium are warranted to better understand the interplay between myocardial progenitors and the development and structural organization of the pericardium.
Wnt/β-catenin signaling is active in pericardial progenitors
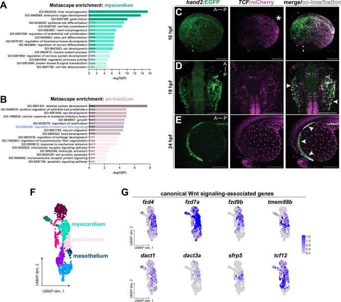
Our transcriptomics analysis provides an opportunity to probe molecular mechanisms driving the unique migration and tissue properties of the forming pericardium. We applied Metascape analysis123 to identify statistically enriched functional annotations of the top-50 differentially expressed genes in the pericardium cluster and cardiomyocyte cluster from our scRNA-seq, respectively (Figs. 3, 4). Metascape output for cardiomyocyte precursors enriched for anticipated gene ontology terms associated with differentiating, specializing cells including tube morphogenesis and heart morphogenesis (Fig. 6A). Metascape analysis of the top-50 genes from the pericardium cluster in contrast highlighted migrating epithelia-associated processes, in line with pericardial epithelial migration and morphogenesis (Fig. 6B). In addition, the pericardium output included the gene ontology term “regulation of canonical Wnt signaling pathway” as the only developmental signaling pathway with significant enrichment (Fig. 6B). The canonical Wnt signaling pathway controls cell fate, migration, and proliferation in diverse developmental contexts, including throughout cardiogenesis through gene regulation by the nuclear β-catenin-TCF/LEF complex124,125,126. In Xenopus, canonical Wnt signaling has been linked to initially support the proliferation of pericardial precursors and to inhibit myocardial proliferation, requiring tight regulation to restrict the Wnt ligand range and signaling activity between the heart and pericardium58,127,128,129. Despite these insights, the tissue-level influence of canonical Wnt signaling on pericardium formation remains unclear.
A, B Metascape analysis of top-50 cluster-defining genes from early LPM scRNA-seq; gene ontology terms enriched in myocardial cluster (A), and pericardial cluster (B); note regulation of canonical Wnt signaling as significant in pericardial cells. C–E Confocal max projections of representative transgene expression for hand2:EGFP (green) and 7xTCF:mCherry (magenta, broadly reading out canonical Wnt signaling activity) with colocalization (white overlay), embryonic axis as indicated. At 10 hpf, canonical Wnt signaling shows a graded activity from the posterior towards the anterior (C lateral view, asterisk). At the start of heart field convergence, various anterior LPM cells show heterogeneous canonical Wnt activity, with lateral-most putative pericardial progenitors strongly expressing the 7xTCF:mCherry reporter amongst the broader TCF-expressing cells (D dorsal view, arrowheads). This pattern continues throughout to 24 hpf (E lateral view, white arrowheads). F, G Expression of canonical Wnt signaling-associated genes across myocardial and pericardial/mesothelial cells at tailbud stage in zebrafish. Cropped UMAP plot to depict cell clusters of interest (F) and individual Wnt signaling-associated genes, with expressing cells colored by scaled expression values using lower and upper 2%-quantiles as boundaries. Source data are provided as a Source Data file. (G). Scale bar C–E 200 μm.
To visualize active canonical Wnt/β-catenin signaling in developing zebrafish embryos, we used the synthetic reporter-based 7xTCF-Xla.Siam:nlsmCherryia5 (abbreviated as 7xTCF:mCherry) transgenic line that reads out β-catenin-TCF/LEF activity including during heart formation130,131. We crossed 7xTCF:mCherry to hand2:EGFP to visualize any colocalization of Wnt/β-catenin activity in the hand2:EGFP-expressing pericardial precursors. Upon imaging at tailbud stage (10 hpf), initially faint hand2:EGFP expression appears in a mild intensity gradient concentrated at the anterior of the embryo in the presumptive heart field-forming ALPM (Fig. 6C). The canonical Wnt-stimulated 7xTCF:mCherry reporter instead is more concentrated at the posterior of the embryo (Fig. 6C), in line with the classic contribution of canonical Wnt/β-catenin signaling to establishing posterior structures130,132,133,134,135. At 18 hpf, in the layer of the ALPM with the migrating heart field and mesh-like pericardial progenitors, we observed double-positive cells densely colocalized in the lateral-most edge of the heart field where pericardial progenitors reside, with more sparse colocalization at the midline where the presumptive heart tube is converging (Fig. 6D). At 24 hpf, as hand2:EGFP-positive pericardial cells migrate over the yolk of the embryo to form the pericardial cavity, they co-express 7xTCF:mCherry primarily at the leading edge of the migrating epithelial sheet (Fig. 6E). This activity pattern continued in pericardial progenitors during their migration as they encapsulate the developing heart tube (Fig. 6E). These imaging data indicate that Wnt/β-catenin signaling is continuously active in pericardial progenitors throughout pericardium differentiation and migration. Wnt/β-catenin signaling-associated genes encoding pathway components and target genes also prominently featured within our tailbud stage scRNA-seq dataset across myocardial and pericardial/mesothelial cell clusters (Fig. 6F, G). Together, our observations align with previous findings in Xenopus that implicated high levels of canonical Wnt signaling in the pericardium to promote pericardial proliferation58,127; molecularly connecting individual Wnt ligands to this effect in zebrafish warrants further investigation.
Canonical Wnt signaling influences pericardial cell density
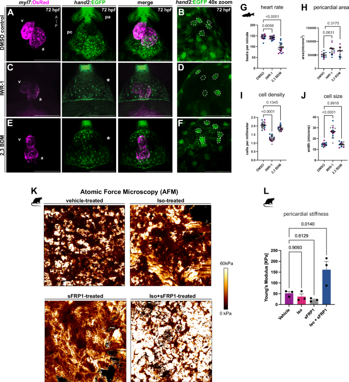
Building on previous and our new data, we next aimed to test what impact canonical Wnt/β-catenin signaling has on the morphogenesis and functionality of the pericardium. To inhibit Wnt signaling during pericardium formation, we used the chemical compound IWR-1 that increases β-catenin degradation through Axin stabilization136. As control for influences of heart function on pericardium formation, we also treated separate embryo cohorts with 2,3-Butanedione monoxime (BDM) that inhibits myosin ATPase and stops heartbeat137; BDM treatment enabled us to compare pericardial phenotypes that resulted from selectively disrupting heart function, as canonical Wnt signaling is a major regulator of pacemaker formation71,138. We treated hand2:EGFP;myl7:DsRed embryos with a vehicle control (DMSO, n = 11), IWR-1 (n = 10), and BDM (n = 9), respectively at 18 hpf. Treatment at this timepoint circumvents gross influences on embryo patterning by Wnt inhibition and aligns with the onset of medial migration of heart tube progenitors and anterior-lateral migration of pericardial progenitors40,139,140 (Fig. 1E–I). At 72 hpf, we then imaged the pericardial cavity of hand2:EGFP;myl7:DsRed larvae to compare size and density of cells in IWR-1- or BDM-treated pericardia, respectively, to controls treated with DMSO vehicle only (n = 6 cells analyzed per sample) (Fig. 7A, B and Supplementary Fig. 6).
A–E Ventral confocal imaging (max projection) of representative 72 hpf hand2:EGFP;myl7DsRed larvae undergoing distinct treatments as indicated; anterior to the top; v ventricle, a atrium. A, B Representative larvae treated with DMSO vehicle only as control at 18 hpf overnight showing hand2:EGFP-expressing pericardial sac surrounding the heart at 72 hpf (A, 20x) and cellular density (B, 40x zoom, representative nuclei marked with dashed lines). C, D Ventral images of representative hand2:EGFP;myl7:DsRed larvae treated with the Wnt signaling inhibitor IWR-1 at 18 hpf overnight, showing expanded pericardial sac and edema with large, stretched cells surrounding the larval zebrafish heart at 72 hpf (C 20x) and lower cellular density (D 40x). E, F Ventral images of hand2:EGFP;myl7:DsRed larvae treated with BDM as myosin II inhibitor at 18 hpf overnight showing expanded pericardial sac with normal cell distribution at 72 hpf (E 20x) and cellular density (F 40x). G–J Quantifications of pericardial and cardiac features following the treatments. One-way ANOVA, n = 6 animals, three independent experiments. G Heart rate of vehicle-treated, Wnt-inhibited, and myosin II-inhibited (BDM) animals (p = 0.6056 DMSO to IWR-1, p = 0.0001 DMSO to BDM). H Pericardial area (distribution per ventral view), showing increased pericardial area in IWR-1-treated animals (p = 0.0631 DMSO to IWR-1, p = 0.317- DMSO to BDM). I Cell density (cells per square millimeter), showing decreased cell density in IWR-1-treated animals only (p = 0.0001 DMSO to IWR-1, p = 0.01345 DMSO to BDM). J Cell size showing increases in IWR-1-treated embryos only (p = 0.0001 DMSO to IWR-1, p = 0.9918 DMSO to BDM). K, L Increased tissue stiffness in the pericardium of rats treated with PBS (vehicle), Iso only, sFRP1 only, or combined Isoproterenol (Iso) and SFRP1 (n = 3 per condition). Neonatal rats (0-to-4-day old rats) were injected intraperitoneally with 0.05 mg/kg/day of human recombinant sFRP1 protein and Iso in an animal model of pediatric dilated cardiomyopathy. Atomic force microscopy (AFM) of dissected pericardia provided measures for Young’s modulus (kPa) as readout for tissue elasticity, with treated pericardia showing increased stiffness with combined Iso and sFRP1 only (K) as quantified per sample(L, unpaired two-tailed t-test, p = 0.9093 vehicle to Iso only, p = 0.6129 vehicle to sFRP1 only, p = 0.0140 vehicle to Iso + sFRP1). Each dot represents an individual sample. Representative images of control and = treated rats. Source data are provided as a Source Data file. Scale bar A, C, E 200 μm; B, D, F (40x) 50 μm. Species silhouettes were adapted from the PhyloPic database (https://www.phylopic.org/).
Wnt-inhibited embryos featured severe pericardial edema with minimal to no overt changes to gross morphology of the myocardium (Fig. 7C, D). IWR-1-treated embryos also showed limited changes in heart rate, indicating that our systemic Wnt inhibition at 18 hpf has minimal overt effects on cardiac function (Fig. 7G). In contrast, BDM-treated embryos showed the anticipated decreased heart rate and also pericardial edema, likely due to reduced blood flow and disrupted osmoregulation (Fig. 7E–G). In IWR-1-treated embryos, the pericardial cells appeared enlarged and expanded, whereas both the BDM- and DMSO-treated animals maintained a comparable cell size even when edema had developed (Fig. 7H, J). Quantification of the cell density in the observable pericardial area revealed reduced pericardial cell density and numbers in IWR-1-treated larvae, in line with the expanded and stretched individual cells (Fig. 7H, I). Connecting to prior work linking canonical Wnt/β-catenin activity to pericardial proliferation58, we conclude that while still permissive to pericardium formation, reduced Wnt/β-catenin pathway activity results in a pericardium with fewer cells while covering a comparable area to wildtype.
To determine whether reduced pericardial cell number in IWR-1-treated embryos reflected altered proliferation during pericardial formation, we analyzed cell division using PCNA immunostaining at 24 hpf, a period of active pericardial migration. Quantification revealed no significant differences in the number of PCNA-positive cells within the pericardial region between IWR-1-treated and control embryos (Supplementary Fig. S8), indicating that Wnt inhibition does not overtly affect cell proliferation during this key developmental window. This conclusion is supported by our Imaris-based lineage mapping and machine learning analyses, which independently showed that pericardial precursors undergo fewer cell divisions than cardiac precursors during cardiogenesis (Fig. 2J). In parallel, pericardial cells travel further and at greater speed compared to heart tube progenitors (Fig. 2G, H), suggesting that pericardial morphogenesis is driven primarily by active migration and tissue spreading, rather than proliferation.
These findings support a model in which canonical Wnt/β-catenin signaling regulates pericardial cell number and density through mechanisms independent of cell division. One possibility is that Wnt signaling maintains progenitor pool size during early specification or epithelial cohesion during later spreading, thereby influencing how many cells ultimately populate the pericardium. An alternate, non-mutually exclusive model is that Wnt activity modulates mechanical properties or adhesion dynamics within the pericardium, and that disruption of these features leads to abnormal cell distribution and stretching, even in the absence of changes in proliferation. Further work integrating live imaging with mechanical perturbation and adhesion markers will be required to distinguish between these possibilities.
SFRP1 exposure alters pericardial stiffness in neonatal rats
Our finding that reduced canonical Wnt/β-catenin signaling results in a pericardium with fewer cells led us to speculate that tissue rigidity or elasticity may be altered as a result of the changed cellular density. Pediatric patients with dilated cardiomyopathy (DCM) have been found to harbor increased levels of the Wnt-inhibiting SFRP1 protein in blood circulation141 with as-of-yet unclear onset of SFRP1 expression, its source, or causal influence on the DCM phenotype. Our previous work established that exposing cultured neonatal rat ventricular cardiomyocytes (NRVMs) to SFRP1 increased their cellular stiffness141. Given these findings and the limited mechanical accessibility of the zebrafish pericardium, we used the rat pericardium as a mammalian model system to further investigate tissue-level effects of Wnt inhibition. Extrapolating from our observations in zebrafish and the conservation of a maintained pericardial gene program in neonatal rats (Fig. 3G), we reasoned that chronic inhibition of canonical Wnt signaling by circulating sFRP1 might influence the rigidity of the mammalian pericardium.
As a general hallmark, catecholamines (such as Isoproterenol, Iso) are increased in the serum of pediatric heart failure patients and contribute to increasing disease severity142,143. We therefore devised an injection-based approach to mimic aspects of pediatric dilated cardiomyopathy in neonatal rats through exposure to Iso and recombinant sFRP1. We intraperitoneally injected 0.1 mg/kg/day of Iso and 0.05 mg/kg/day of recombinant sFRP1 protein every other day for the first 5 days, and then every day for 7 days, to recapitulate increasing catecholamine and sFRP1 levels in human DCM serum (see Methods for details). We next isolated the pericardium of Iso+sFRP1-treated rats and of vehicle-treated controls and performed atomic force microscopy (AFM) to measure tissue stiffness by determining Young’s modulus (expressed in kPa) (Fig. 7K). While AFM of vehicle-treated pericardia consistently returned a Young’s modulus of 36–61 kPa (mean 52.03 ± 13.65) (Fig. 7K, L), AFM-measured areas of Iso+sFRP1-treated neonatal rat pericardia showed a consistent increase in tissue stiffness ranging from 87 to 213 kPa (mean 161.2 ± 65.85) (N = 3 per condition) (Fig. 7K, L). Together, these findings indicate that modulation of canonical Wnt/ β-catenin signaling through persistent exposure to secreted antagonists influences pericardial cell composition and tissue rigidity in development and in pathological conditions.
Discussion
Despite the central contributions of the pericardium and of its downstream derivative epicardium to cardiac homeostasis and disease, the developmental origins of the pericardium have remained challenging to grasp. Our results uncover that the pericardium develops as a mesothelial lineage that is transcriptionally and by lineage origin within the LPM, distinct from classic heart tube progenitors. Consolidating disparate models of pericardium origins relative to heart field progenitors, our findings advance our concept of how mesothelia co-develop together with their associated organs. Our work also extends the current understanding of cell fate complexity within the ALPM that includes the heart and cardiopharyngeal fields, and integrates LPM-derived mesothelial progenitors into cardiogenesis. Our live imaging and tracking highlight the emergence of the pericardium as the anterior-most portion of a continuous mesothelial progenitor population, expanding the developmental context of earlier, pioneering observations of heart tube formation using transgenic reporters and live labeling in zebrafish, chick, and mouse18,40,79,85,86,144,145,146. The existence of a lateral-most mesothelial progenitor band also evokes a potentially ancestral embryonic architecture in early chordates, where LPM-derived mesothelial progenitors establish visceral support by migrating laterally within the coelom prior to organogenesis97,147.
Traditional concepts of cardiogenesis have assigned heart-contributing lineages to the first or second heart field26,36,40,52,146,148. Individual studies have proposed that pericardial progenitors might originate from the SHF, expanding more recently to include the so-called juxta-cardiac field and Hand1-positive progenitors, which have been linked to epicardial emergence following initial pericardium formation in mice23,56. Additionally, the ALPM includes tbx1-marked progenitors that contribute to both myocardial and craniofacial muscle development, combined into the cardiopharyngeal field or mesoderm41,42,43,149,150. Our data now clarifies these models by defining the pericardium as a mesothelial and not cardiac lineage per se. Pericardial progenitors share key ALPM marker genes with myocardial progenitors by virtue of their shared LPM origin and anterior position9,18,23,85,86,151,152 (Figs. 1, 3, 4 and Supplementary Figs. 3–5). Nonetheless, their lineage origin and developmental trajectory are distinct from the heart tube and align with a continuous mesothelial progenitor population at the embryo’s edge18 (Figs. 1E, 4C, D). This model integrates heart and pericardium formation into a functional unit akin to endoderm-derived internal organs with associated LPM-derived mesothelia20,21,153. Importantly, the pericardial lineage, as part of the broader lateral plate mesoderm, is molecularly heterogeneous, and while the markers used in this study are enriched in pericardial cells, they are not exclusively specific to this lineage.
Notably, in mammals, the dorsal portion of the heart tube initially forms continuously with the dorsal pericardial wall and subsequently separates55,56,154. This contrasts the situation in zebrafish, where the heart extrudes from the initial cardiac disk and elongates with concomitant pericardial progenitor migration40,79,83 (Figs. 1, 2). This seemingly disparate morphology can be reconciled by regarding the junction of myocardium and dorsal pericardial wall as the earlier-forming boundary between cardiomyocyte versus mesothelial/pericardial stripes during medial-to-lateral fate patterning in the post-gastrulation ALPM18,56. Challenging to observe in vivo due to tissue depth and folding, the remnant SHF cells embedded in the dorsal pericardial wall retain flexible fate potential and complex interactions with its neighboring cells during outflow tract formation56,155. Future efforts are warranted to resolve the detailed topology and cell-cell interactions during dorsal pericardial wall formation at the interface with the outflow tract.
The pericardium forms around the early-forming heart and accommodates an organ in constant motion. Significant research has focused on the innermost pericardial layer, the epicardium, which envelopes the myocardium following initial pericardium formation and contributes to the heart in development as well as during homeostasis and regenerative responses9,10,12,53,152,156,157,158. As such, the epicardium exemplifies the tremendous tissue plasticity, organ-supportive properties, and disease involvement of mesothelial layers9,10,12,19,53,153,159,160,161. The dynamic, genetically undefined, and thin epithelial structure of the emerging pericardium among the complex ALPM presents challenges for a comprehensive investigation into its earliest development and subsequent specialization into pericardial layers. Pericardial cells also pose challenges for live imaging, even in optically accessible zebrafish embryos. Our light sheet-based tracking documented how pericardial progenitors migrate laterally and anteriorly over the yolk to encase the heart (Fig. 2), outside the field of view traditionally used to observe vertebrate heart formation in vivo40,79,85,86,146,162,163. Pericardial progenitors travel greater distances at higher speeds and with only few cell divisions compared to heart tube-forming progenitors (Fig. 2). Nonetheless, classic genetic insults to heart development including mef2ca/b perturbation110,111 and removing the entire endoderm as necessary for cardiac midline migration114,116,118 still permit pericardial progenitors to form its characteristic sac around even heavily deformed hearts (Fig. 5). These observations are in line with our model that the pericardium is indeed a mesothelial, and not a core cardiac lineage. This model connects with, and extends, recent imaging- and single-cell-based analyses of mouse heart development that also observed uni-fated pericardial progenitors distinct from other cardiac lineages84. Our single-cell transcriptome data indicates that mesothelial progenitors separate into distinct positional units in addition to the anterior-most pericardium (Figs. 3B, E, 4A). How pericardial progenitor migration and trajectories compare to other visceral mesothelial units forming around inner organs from the remaining progenitor cells warrants future investigation. While Slingshot-based trajectory inference (Fig. 4C and Supplementary Fig. 4) does not directly assess statistical significance for each individual gene along the trajectory, it effectively models the continuous nature of gene expression changes, supported by shifts in key marker genes106. With increasing accessibility of large datasets, incorporating additional single-cell time points and icell numbers into corresponding analyses will enable greater extrapolation will refine our understanding of the dynamic transcriptional transitions.
Our observed cell behaviors further underline the unique properties of pericardial cells in development that also carry over to post-natal stages at the transcriptional level (Fig. 3G). Due to unknown molecular definitions for their lineage and origins, and use of at times ambiguous naming as undefined mesenchyme, mesothelia in general remain underrepresented in the human or mouse transcriptome atlas164,165. Our single-cell-based transcriptomics at the end of zebrafish gastrulation builds on our previous work that distinguished mesothelial progenitors among the emerging LPM as hand2-expressing populations18, expanded here into a more defined pericardial progenitor signature including JAM2, SFRP5, TMEM88B, NR2F1, MEIS2, and TWIST1 as conserved core genes (Figs. 3, 4, 6 and Supplementary Figs. 4, 5). This pericardial signature enables detection of pericardial and other mesothelial progenitors in publicly accessible, large single-cell transcriptome datasets such as Zebrahub107 towards elucidating their lineage contributions and properties (Fig. 4, and Supplementary Figs. 4, 5). Further investigation into the identified genes is warranted to uncover their functional role in pericardial emergence and morphology.
Integrating observations in zebrafish and neonatal rats, our data also expand our insights into the impact of canonical Wnt signaling on pericardium formation and tissue stiffness. Previous research in Xenopus discovered that Wnt/β-catenin signaling promotes proliferation in the pericardium, while its inhibition is critical for differentiation of the myocardium58,128,166. In addition to the dynamic canonical Wnt/β-catenin activity in the ALPM and in pericardial/mesothelial progenitors (Fig. 6), we find that Wnt-inhibited embryos show a decrease in pericardial cells with resulting severe pericardial edema compared to controls, indicating that reduced Wnt signaling leads to fewer cells with increased individual cell size (Fig. 7). The canonical Wnt/β-catenin pathway has been repeatedly linked to cross-tissue interactions and features several secreted, negative feedback-associated signaling antagonists with powerful roles during development and homeostasis58,124,125,126,167,168,169,170,171,172. Relevant to pericardium formation, secreted Wnt antagonists of the SFRP family influence cardiogenesis, homeostasis, and disease58,169,170,173,174,175,176,177. In the early pericardial/mesothelial progenitors in zebrafish, we find sfrp5 as a prominently expressed gene among a core pericardial expression signature18 (Fig. 3B, C, E). In Xenopus, the paralog sfrp1 expressed in cells lateral to the heart field has been shown to promote myocardial differentiation by inhibiting several Wnt ligand-driven responses58. Loss of Sfrp1 in mice has been linked to progressive deterioration of heart function with increased fibrosis176. Notably, a cohort of pediatric patients with DCM presents with significantly elevated SFRP1 protein in their serum, which is sufficient to alter cardiomyocyte properties in vitro141. These observations indicate that persistent, pathogenic antagonism of canonical Wnt/β-catenin signaling may influence the heart but also the pericardium, with potentially detrimental impact on pericardial properties such as tissue stiffness or elasticity, combined with diminished ventricular function. In neonatal rats injected with recombinant sFRP1 and Iso to mimic the conditions of pediatric DCM141,143, we found that isolated pericardia had significantly increased stiffness compared to individual treatment, highlighting a potential interaction between ventricle and pericardial properties (Fig. 7K, L). Together, these findings from zebrafish and rat models suggest that modulation of canonical Wnt/β-catenin signaling by secreted antagonists like SFRP1 may influence pericardial cell composition and tissue rigidity. However, SFRP1 may have broader effects on other tissues, and this study does not exclude the possibility of systemic influences. These data enhance our understanding of the developmental and pathological roles of Wnt signaling in pericardium formation and provide new insights into the mechanical changes observed in pediatric dilated cardiomyopathy.
DCM is the most common form of cardiomyopathy and the reason for cardiac transplantation in children and adults178,179,180,181,182. In pediatric DCM, 5-year freedom from death or transplant remains low, ranging from 35 to 40%183. In contrast, in adults with DCM, 5-year mortality ranges from 6.7 to 24.4%184. Effective treatments for adults have shown limited success in children178,179,180,181,182. Myocardial stiffness affects both diastolic and systolic function, which are common characteristics of pediatric heart failure185. While myocardial stiffness contributes to heart failure, pericardial stiffness as a potential factor in pediatric heart failure has not been thoroughly explored186. Our findings of increased pericardial stiffness upon persistent Wnt inhibition in our in vivo models (Fig. 7) proposes a possible contributing factor to pediatric DCM in patients with chronic, persistent exposure to SFRP1 as developmental Wnt antagonist141: the potential loss of pericardial elasticity counters efficient ventricle relaxation, aggravating the impaired function of the chamber. These insights have potential implications for the prognostic diagnosis and treatment options of pediatric DCM patients with elevated serum levels of Wnt antagonists. Taken together, conceptually incorporating the pericardium as a mesothelial lineage into cardiogenesis provides a paradigm to connect its developmental and mechanical contributions to heart development, function, and disease.
Methods
Zebrafish husbandry and procedures
Zebrafish-related animal care and procedures were carried out in accordance with the veterinary office of the IACUC of the University of Colorado School of Medicine (protocol #00979), Aurora, CO, USA.
Transgenic zebrafish lines and transgene activity
Established transgenic zebrafish lines used in this study include TgBAC(hand2:EGFP)pd24 64, Tg(drl:mCherry)zh705 66, TgBAC(−36nkx2.5:ZsYellow)fb7 39, Tg(myl7:DsRed)s879 65, and Tg(7xTCF-Xla.Sia:NLS-mCherry)ia5 130. Established mutant zebrafish lines used in this study include hand2 (hanS6)75 and sox32 (cas, sox32ta56)119. The construct used to generate Tg(tbx1:mCerulean) was assembled from pAF006 together with Tol2kit #302 (p3E_SV40polyA), Tol2kit pSN001 (pMEminprom_mCerulean) and #394 (pDestTol2A2) as backbone79,187,188. Gateway cloning reactions were performed with the Multisite Gateway system with LR Clonase II Plus (Cat#12538120; Life Technologies) according to the manufacturer’s instructions and concentration calculations189. Founder lines were screened for single integrations and compared to the existing Tg(tbx1:EGFP)zh702 zebrafish line79 to ensure faithful expression.
Morpholino injections
The previously characterized and validated mef2ca and mef2cb morpholinos110 (MO1-mef2caATG:5′-TTTCCTTCCTCTTCCAAAAGTACAG-3′, 1.0 ng; MO2-mef2cbATG:5′TGTCCCCGTCTTTTCGTCTCTCTCT-3′, 0.25 ng) were obtained by GeneTools, LLC and injected into the one-cell stage of hand2:EGFP transgenic embryos. The MOs were kept in stock at 1 mM and diluted prior to injection into the yolk of 1-cell stage zebrafish embryos at ~2 nl.
Single-cell RNA-sequencing
Around 1000 drl:mCherry;hand2:EGFP double-transgenic embryos were grown at 28.5 °C in E3 medium until the tailbud stage (10 hpf) was reached. Embryos were dechorionated by incubating in 1 mg/mL Pronase (Sigma, 53702-50KU) and rinsed with E3 medium. For dissociation, PBS was replaced with 2 mg/mL collagenase IV (Worthington) in DMEM (high glucose (4.5 g/l) and NaHCO3, without L-glutamine and sodium pyruvate, Sigma-Aldrich). Embryos were incubated for 2 × 5 min in a water bath at 37 °C and carefully pipetted up and down into a single-cell suspension. Cells were filtered through a 35-μm cell strainer (Falcon, round-bottom tubes with cell-strainer cap) and centrifuged at 400×g for 30 s. Cells were washed in 1X HBSS (Gibco) containing 2% FBS. After washing, the cells were centrifuged again, and the pellet was resuspended in 1X PBS. Next, cells were sorted to isolate EGFP- and mCherry-expressing cells using the MoFlo XDP100 sorter at the CU-SOM Cancer Center Flow Cytometry shared resources platform at CU Anschutz Medical Campus. Sorted cells were collected in a 1.5 mL FBS-coated microcentrifuge tube.
Bulk RNA-sequencing
RNA was extracted from tissues using the mirVana kit (Ambion) and reverse transcribed into complementary DNA using the iScript cDNA Synthesis Kit (Bio-Rad)190. Samples with RNA integrity above 9 RIN were considered suitable and high quality for RNA-seq. Bulk RNA-seq was performed by the University of Colorado Genomics Core as extensively described by our group. About 1 × 150 directional mRNA sequencing was performed using an Illumina NovaSeqX, resulting in an average of 40 million mapped reads per sample. Bulk RNA-seq sequencing were mapped to Rnor_6.0 and genes quantified using the nfcore rnaseq v3.12.0 pipeline (https://zenodo.org/records/10171269). Fragments per kilobase of exon per million mapped reads values were calculated using Cufflinks for each sample (n = 5 pericardial tissue, n = 7 myocardial tissue (six males and one female). Differentially expressed genes were calculated using the nfcore differentialabundance v1.3.1 pipeline (https://zenodo.org/records/10046399) starting with the raw counts file.
Metascape analysis
Using Metascape123, we first identified all statistically enriched GO/KEGG terms for the top-50 genes in each respective cluster, accumulative hypergeometric p values and enrichment factors were calculated and used for filtering. The remaining significant terms were then hierarchically clustered into a tree based on Kappa-statistical similarities among their gene memberships. Then, a 0.3 kappa score was applied as the threshold to cast the tree into term clusters.
Single-cell analysis
10X Genomics Chromium technology was used to capture and profile single-cell transcriptome 3’ gene expression (Genomics Core at CU Anschutz). Generated libraries were sequenced on the Illumina NovaSeq 6000 instrument at the University of Colorado Cancer Center. Upon sequencing, Fastq sequencing files from were processed through Cell Ranger (v5.0.1)87 with a zebrafish GRCz11 library to obtain UMI gene expression counts. These were analyzed using the standard methods in the Seurat pipeline87. After clustering at a resolution of 0.8 snn, the mesothelium cluster was sub-clustered to separate the mesothelium and pericardium clusters. Clusters were annotated manually using marker gene expression, and the differentially expressed genes for each cluster were calculated with the FindAllMarkers function. The Zebrahub zebrafish embryonic single-cell RNA-seq data were downloaded from https://zebrahub.ds.czbiohub.org107. Annotated primitive heart tube/heart cells from 12 hpf, 14 hpf, 16 hpf, and 19 hpf scRNA-seq were subset and re-analyzed to generate a UMAP containing pericardium, myocardium and precursor clusters. The PCA reduction of this subset was used to generate pseudotime lineages using Slingshot106.
Fluorescent hybridization chain reaction (HCR)
Embryos were collected at 24 hpf, dechorionated and fixed in 4% paraformaldehyde/PBS at 4 °C overnight in preparation for HCR191. Fixed embryos were washed in PBS and stored in methanol at −20 °C. Embryos were rehydrated through a graded methanol series into PBS with 0.1% Tween-20 (Sigma-Aldrich 8170721000) (PBST). Embryos were washed in PBST and incubated in pre-hybridization buffer (Molecular Instruments HCR RNA-FISH v3.0 Kit #1) at 37 °C for 30 min. HCR probe sets were diluted in hybridization buffer to 2 pmol in 250 uL buffer and incubated with embryos overnight at 37 °C. Excess probe was removed with a series of stringent washes in probe wash buffer, followed by SSCT (5× SSC with 0.1% Tween-20) (SSC 20x, Thermo Fisher Scientific J60839.K3). Embryos were then incubated overnight in amplification buffer containing fluorophore-labeled HCR hairpins (preheated at 95 °C for 90 s and snap cooled to room temperature in the dark for 30 min). HCR probes (oligo pools) against fn1a, fzd7a, jam2b, twist1a, sfrp5, and wt1a were designed to create a maximum of 32 DNA oligo probe pairs specific to each mRNA192. The sequences generated by the software were used to order a single, batched DNA oligo pool (50 pmol DNA oPools Oligo Pool, Integrated DNA Technologies) from Integrated DNA Technologies per probe. Probe set sequences are available upon request. As a primary antibody, anti-GFP(sc-9996, Santa Cruz, 1:200) was used to detect hand2:EGFP signal in fixed embryos with secondary antibody Alexa Fluor 547 (A11030, Invitrogen, 1:500). Before imaging on a Zeiss 880 confocal (inverted), embryos were mounted in 1% low-melting-point agarose.
Microscopy and image analysis
Confocal imaging
Embryos were anesthetized at 3 dpf with 0.016% Tricaine-S (MS-222, Pentair Aquatic Ecosystems, Apopka, FL, USA, NC0342409) in E3 embryo medium. Laser scanning confocal microscopy was performed on a Zeiss LSM880 following embedding in E3 with 1% low-melting-point agarose (LMA) (Sigma-Aldrich, A9045) on glass-bottom culture dishes (Greiner Bio-One, 627861). Heartbeat was stopped with 50 mM 2,3-butanedione monoxime (BDM, Cat#B0753; Sigma) as indicated in individual experiments. Images were collected with a x10/0.8 air-objective lens, Plan-Apochromat ×20/0.8 M27, or with Plan-Apochromat 40x/1.3 Oil DIC M27 objective lenses. All channels were captured sequentially with maximum speed in bidirectional mode, with the range of detection adjusted to avoid overlap between channels. Maximum projections of acquired Z-stacks were made using ImageJ/Fiji193 (2.14.0), cropped and rotated using Adobe Photoshop 2024 (24.7.0), and assembled in Adobe Illustrator (27.8.1).
Light sheet imaging
Embryos used for long-term imaging were treated with 0.003% 1-phenyl-2-thiourea (PTU, Sigma-Aldrich) to prevent melanin pigment formation. The Zeiss Z.1 microscope equipped with a Zeiss W Plan-Apochromat 20×/0.5 NA objective was used for all other light sheet microscopy18,79,97,120, and as mentioned in the figure legends. Embryos were embedded out of the chorion in 1% LMA, respectively, in a 50 or 20 µL glass capillary. Live embryos older than 16 ss were additionally mounted with 0.016% ethyl 3-aminobenzoate methanesulfonate salt (Tricaine, Sigma-Aldrich) in the LMA and added to the E3 medium to prevent movement during imaging. For the multi-angle imaging data sets, we manually registered the four individual angles per embryo and then applied the Fiji Multiview Reconstruction and BigStitcher plugins for fusion and deconvolution of the images81,194,195,196. Images and movies were further processed using ImageJ/Fiji193 (2.14.0) and Imaris (9.7.2). The Mercator projection in Fig. 1E is derived from our previous live imaging datasets18,97.
Cell tracking analysis
Cell tracking was performed using Imaris’ Object Classification and Lineage tools, as an extension of previously reported manual backtracking of developmental cell lineages82. The 3D image data were first processed using Imaris’ segmentation tools to identify the developing heart field as the region of interest. The Object Classification tool was used to define cells as either “pericardial” or “cardiac” based on their size, shape, and intensity characteristics. The Lineage tool was employed to establish and track the lineage of cells over time by linking cells across different time points to monitor their movement, division, and fate. Tracking parameters such as search radius and maximum displacement were adjusted to optimize accuracy, with manual corrections applied to address any tracking errors or inconsistencies. Lineage trees were generated, and individual cell trajectories were reviewed to analyze cell division patterns and migration paths. Data analysis was conducted using Imaris’ quantitative tools to measure cell proliferation, migration, and spatial relationships. Metrics such as cell velocity and division rate were extracted and compared. Various visualization options, including 3D and 4D renderings, were employed to illustrate key findings. Validation of the tracking results was performed by cross-verifying with manual observations or alternative methods to ensure accuracy and reliability.
Chemical treatments
IWR-1-endo (Sigma-Aldrich, 681669) was administered to embryos at 10 µM in E3 at the 18 ss (18 hpf equivalent) overnight and washed out through several washing steps of E3. 2,3-Butanedione monoxime (2,3 BDM, Thermo Fisher, A14339-22) was administered to embryos at 10 mM in E3 at the 18ss (18 hpf) overnight and washed out through several washing steps of E3. Embryos were then raised in E3 to 3 dpf to visualize the pericardial cavity. Controls were treated with an equivalent amount of DMSO. Cell density was quantified using maximum intensity projections in Fiji software by drawing a region of interest (ROI) around the pericardium (labeled by hand2:EGFP) and measuring the number of GFP+ nuclei within the area. Images were blinded prior to quantification, and cell size was quantified by measuring the length of the widest point of six cells across at least nine embryos per condition (three independent experiments).
Antibody staining
Embryos were fixed in 1.44% formaldehyde, 0.1% TritonX in PEM (0.1 M PIPES, 2 mM MgSO4, and 1 mM EDTA)79 for 2 h at room temperature, washed in 0.1% PBS TritonX (PBSTx), and permeabilized in 0.5% PBSTx (for stronger fixation, 4% formaldehyde is recommended). Blocking was done in blocking buffer containing 5% goat serum, 5% BSA, 20 mM MgCl2 in PBS for 2 h at room temperature, and embryos/hearts incubated with primary antibodies diluted in blocking buffer at 4 °C overnight. anti-MHC primary antibody (MF20, 53-6503-82, Invitrogen, 1:50) was used with the Alexa-conjugated 594 secondary antibody (A-11012, Thermo Fisher, 1:500) in 0.1% PBSTx at 4 °C overnight. Before imaging, embryos were mounted in 1% low-melting-point agarose.
Proliferation assay
Transgenic hand2:EGFP embryos were dechorionated at 18ss (18 hpf) and treated with 10 uM IWR-1-endo (Sigma-Aldrich, 681669) or equivalent volume DMSO in E3 for either 6 or 22 h. Embryos were fixed in 1.44% formaldehyde as described above and washed in PBSTx as indicated. Embryos were blocked for 2 h at room temperature in the above blocking solution. PCNA primary antibody (Millipore MAB424) was diluted 1:500 in PBSTx and incubated overnight at 4 °C with gentle nutation. After washing, embryos were incubated with Alexa-conjugated 647 donkey anti-goat secondary antibody (Invitrogen A32849TR, 1:500) diluted in PBSTx for 2 h at room temperature. Before imaging, embryos were mounted in 1% low-melting-point agarose.
Statistics
An unpaired non-parametric (Mann–Whitney) two-tailed t-test was done to compare the scores between two groups. For analyses with more than two groups, one-way ANOVA was performed to compare the scores between the groups. Adjusted p values after multiple tests correction are reported, and significance was set at p < 0.05. Quantifications of cell size and density were performed blind.
Neonatal rat injections
All animal studies were approved by the Institutional Animal Care and Use Committee (IACUC) of the University of Colorado Anschutz Medical Campus (protocol #00527), Aurora, CO, USA. Pregnant Sprague Dawley female rats were purchased from Charles River Laboratories. All animals were housed in the animal facility of the University of Colorado Anschutz Medical Campus and monitored daily. Male and female young (0–5-day old) Sprague Dawley rats were treated with 100 µg/kg/day Isoproterenol, 50 µg/kg/day sFRP1 and vehicle-treated controls (PBS, 0.5 mM ascorbic acid) every day for 5 days and every other day for 7 days by intraperitoneal injection. The sFRP1 (Recombinant Human sFRP1 Protein, CF, R&D systems) solution was freshly prepared for each treatment by dissolving in phosphate-buffered saline (PBS) at room temperature. Isoproterenol (Isoproterenol hydrochloride, Sigma-Aldrich, St. Louis, MO) was freshly prepared and dissolved in 0.5 mM of ascorbic acid water. Isoproterenol and sFRP1 levels were selected to match serum and cardiac levels observed in human DCM, confirmed by ELISA and qPCR.
Isolation of myocardium and pericardium
At the end of the study period, rats were euthanized. Myocardial and pericardial tissue were isolated, immediately weighed, frozen in liquid nitrogen and stored at −80 °C for further tissue analysis.
AFM assessment for pericardial stiffness
Frozen pericardial tissue were embedded in optimal cutting temperature (OCT) (Sakura) and cryosectioned at 5 microns, one section per slide. Tissues were allowed to equilibrate at a cryostat temperature of −20 °C prior to cryosectioning. Isolated pericardial tissue on slides were monitored, selected and their morphological details observed with an optical light microscope. The physical and physiological cues regarding sample preparation and AFM analysis were kept constant across all tissue samples. Three (3) pericardial tissues per treatment group were analyzed. The methodology for AFM measurement and analysis was based on our previous studies197,198,199,200. Briefly, pericardial stiffness was determined using a NanoWizard® 4a (JPK Instruments, Carpinteria, CA, USA). In quantitative imaging (QI) mode with a qp-BioAC-1 (NanoandMore, Watsonville, CA, USA) cantilever. The cantilever force constant was in the range of 0.15 to 0.55 N/m. Calibration of the cantilever was performed using the thermal oscillation method prior to each experiment. A 5625 µm2 area was scanned using a set point of 5 nN and a Z-length of 2 µm. Several pericardial orientations were scanned across the sample, and they were considered for the mechanical average of the sample. Four random scans were performed per sample. Every scan was composed with over 60,000 force curves (60,000 nanomechanical data points per scan). The Hertz model was used to determine the mechanical properties of the pericardium using the JPK software, and a correction for an offset in the height data was performed line by line using the JPK data processing operation.
Reporting summary
Further information on research design is available in the Nature Portfolio Reporting Summary linked to this article.
Data availability
All sequencing datasets generated for this study have been deposited on the GEO database under accession code GSE282713. All scRNA-seq analyses were run through Cell Ranger (v5.0.1)87 with a zebrafish GRCz11 library and analyzed using the Seurat 5 R pipeline87, and is browsable at https://cuanschutz-devbio.shinyapps.io/Moran_scRNAseq/. Bulk RNA-seq sequencing were mapped to Rnor_6.0 and genes quantified using the nfcore rnaseq v3.12.0 pipeline (https://zenodo.org/records/10171269). Differentially expressed genes were calculated using the nfcore differentialabundance v1.3.1 pipeline (https://zenodo.org/records/10046399) starting with the raw counts file, and are browsable at https://cuanschutz-devbio.shinyapps.io/Moran_rat_bulkRNAseq/. The Zebrahub zebrafish embryonic single-cell RNA-seq data107 was downloaded from https://zebrahub.ds.czbiohub.org. The PCA reduction of this subset was used to generate pseudotime lineages using Slingshot106. Source data are provided with this paper.
Code availability
Code for all sequencing data included in this manuscript are available at https://github.com/rebeccaorourke-cu/Moran_scRNAseq_manuscript. Code of the custom-made processing steps for light sheet imaging81 are available at https://github.com/DaetwylerStephan/multi_sample_SPIM.
References
Jaworska-Wilczynska, M., Trzaskoma, P., Szczepankiewicz, A. A. & Hryniewiecki, T. Pericardium: structure and function in health and disease. Folia Histochem. Cytobiol. 54, 121–125 (2016).
Schulte, I., Schlueter, J., Abu-Issa, R., Brand, T. & Männer, J. Morphological and molecular left-right asymmetries in the development of the proepicardium: a comparative analysis on mouse and chick embryos. Dev. Dyn. 236, 684–695 (2007).
Ratajska, A., Czarnowska, E. & Ciszek, B. Embryonic development of the proepicardium and coronary vessels. Int. J. Dev. Biol. 52, 229–236 (2008).
Kruithof, B. P. T. et al. BMP and FGF regulate the differentiation of multipotential pericardial mesoderm into the myocardial or epicardial lineage. Dev. Biol. 295, 507–522 (2006).
Shabetai, R. Function of the normal pericardium. Clin. Cardiol. 22, I4–I5 (1999).
Deniset, J. F. et al. Gata6+ pericardial cavity macrophages relocate to the injured heart and prevent cardiac fibrosis. Immunity 51, 131–140.e5 (2019).
Jurrens, T. L., Ammash, N. M. & OH, J. A. E. K. in (eds. Klein, A. L. & Garcia, M. J. B. T.-D.) Ch. 24 (W.B. Saunders, 2008).
Hammond, H. K., White, F. C., Bhargava, V. & Shabetai, R. Heart size and maximal cardiac output are limited by the pericardium. Am. J. Physiol. 263, H1675–H1681 (1992).
Xia, Y. et al. Activation of a transient progenitor state in the epicardium is required for zebrafish heart regeneration. Nat. Commun. 2022 13:1 13, 1–18 (2022).
Quijada, P., Trembley, M. A. & Small, E. M. The role of the epicardium during heart development and repair. Circ. Res. 126, 377–394 (2020).
Duan, J. et al. Wnt1/βcatenin injury response activates the epicardium and cardiac fibroblasts to promote cardiac repair. EMBO J. 31, 429 (2012).
Cao, J. & Poss, K. D. The epicardium as a hub for heart regeneration. Nat. Rev. Cardiol. 15, 631–647 (2018).
Chiabrando, J. G. et al. Management of acute and recurrent pericarditis: JACC state-of-the-art review. J. Am. Coll. Cardiol. https://doi.org/10.1016/j.jacc.2019.11.021 (2020).
Imazio, M. & Hoit, B. D. Review: post-cardiac injury syndromes. An emerging cause of pericardial diseases. Int. J. Cardiol. https://doi.org/10.1016/j.ijcard.2012.09.052 (2013).
Borlaug, B. A. et al. Percutaneous pericardial resection: a novel potential treatment for heart failure with preserved ejection fraction. Circ. Heart Fail. 10, e003612 (2017).
Kass, D. A. et al. Reverse remodeling from cardiomyoplasty in human heart failure. External constraint versus active assist. Circulation 91, 2314–2318 (1995).
Mutsaers, S. E., Prêle, C. M., Lansley, S. M. & Herrick, S. E. The origin of regenerating mesothelium: a historical perspective. Int. J. Artif. Organs. 30, 484–494 (2007).
Prummel, K. D. et al. Hand2 delineates mesothelium progenitors and is reactivated in mesothelioma. Nat. Commun.13, 1–21 (2022).
Que, J. et al. Mesothelium contributes to vascular smooth muscle and mesenchyme during lung development. Proc. Natl Acad. Sci. USA 105, 16626–16630 (2008).
Winters, N. I., Thomason, R. T. & Bader, D. M. Identification of a novel developmental mechanism in the generation of mesothelia. Development 139, 2926–2934 (2012).
Koopmans, T. & Rinkevich, Y. Mesothelial to mesenchyme transition as a major developmental and pathological player in trunk organs and their cavities. Commun. Biol. 1, 170 (2018).
Rinkevich, Y. et al. Identification and prospective isolation of a mesothelial precursor lineage giving rise to smooth muscle cells and fibroblasts for mammalian internal organs and their vasculature. Nat. Cell Biol. 14, 1251–1260 (2012).
Tyser, R. C. V. et al. Characterization of a common progenitor pool of the epicardium and myocardium. Science 371, eabb2986 (2021).
Argüello, C., de la Cruz, M. V. & Gómez, C. S. Experimental study of the formation of the heart tube in the chick embryo. J. Embryol. Exp. Morphol. 33, 1–11 (1975).
Witty, A. D. et al. The generation of the epicardial lineage from human pluripotent stem cells. Nat. Biotechnol. 32, 1026 (2014).
Zhang, Q. et al. Unveiling complexity and multipotentiality of early heart fields. Circ. Res. 129, 474–487 (2021).
Hoit, B. D. Anatomy and physiology of the pericardium. Cardiol. Clin. 35, 481–490 (2017).
Spodick, D. H. The normal and diseased pericardium: current concepts of pericardial physiology, diagnosis and treatment. J. Am. Coll. Cardiol. 1, 240–251 (1983).
Shah, A. B. & Kronzon, I. Congenital defects of the pericardium: a review. Eur. Heart J. Cardiovas. Imaging 16, 821–827 (2015).
Ferretti, E. & Hadjantonakis, A.-K. Mesoderm specification and diversification: from single cells to emergent tissues. Curr. Opin. Cell Biol. 61, 110–116 (2019).
Meilhac, S. M. & Buckingham, M. E. The deployment of cell lineages that form the mammalian heart. Nat. Rev. Cardiol. 1, 705–724 (2018).
Prummel, K. D., Nieuwenhuize, S. & Mosimann, C. The lateral plate mesoderm. Development 147, dev175059 (2020).
Stalsberg, H. & DeHaan, R. L. The precardiac areas and formation of the tubular heart in the chick embryo. Dev. Biol. 19, 128–159 (1969).
Meilhac, S. M. et al. A retrospective clonal analysis of the myocardium reveals two phases of clonal growth in the developing mouse heart. Development 130, 3877–3889 (2003).
Stolfi, A. et al. Early chordate origins of the vertebrate second heart field. Science 329, 565–568 (2010).
Hami, D., Grimes, A. C., Tsai, H. J. & Kirby, M. L. Zebrafish cardiac development requires a conserved secondary heart field. Development 138, 2389–2398 (2011).
Verzi, M. P., McCulley, D. J., De Val, S., Dodou, E. & Black, B. L. The right ventricle, outflow tract, and ventricular septum comprise a restricted expression domain within the secondary/anterior heart field. Dev. Biol. 287, 134–145 (2005).
Mommersteeg, M. T. M. et al. The sinus venosus progenitors separate and diversify from the first and second heart fields early in development. Cardiovasc. Res. 87, 92–101 (2010).
Zhou, Y. et al. Latent TGF-β binding protein 3 identifies a second heart field in zebrafish. Nature 474, 645–648 (2011).
de Pater, E. et al. Distinct phases of cardiomyocyte differentiation regulate growth of the zebrafish heart. Development 136, 1633–1641 (2009).
Lescroart, F., Dumas, C. E., Adachi, N. & Kelly, R. G. Emergence of heart and branchiomeric muscles in cardiopharyngeal mesoderm. Exp. Cell Res. 410, 112931 (2021).
Swedlund, B. & Lescroart, F. Cardiopharyngeal progenitor specification: multiple roads to the heart and head muscles. Cold Spring Harb. Perspect. Biol. https://doi.org/10.1101/cshperspect.a036731 (2019).
Diogo, R. et al. A new heart for a new head in vertebrate cardiopharyngeal evolution. Nature 520, 466–473 (2015).
Kaplan, N., Razy-Krajka, F. & Christiaen, L. Regulation and evolution of cardiopharyngeal cell identity and behavior: insights from simple chordates. Curr. Opin. Genet. Dev. 32, 119–128 (2015).
Razy-Krajka, F. et al. An FGF-driven feed-forward circuit patterns the cardiopharyngeal mesoderm in space and time. Elife 7, e29656 (2018).
Nomaru, H. et al. Single cell multi-omic analysis identifies a Tbx1-dependent multilineage primed population in murine cardiopharyngeal mesoderm. Nat. Commun.12, 1–19 (2021).
Mahadevan, N. R., Horton, A. C. & Gibson-Brown, J. J. Developmental expression of the amphioxus Tbx1/10 gene illuminates the evolution of vertebrate branchial arches and sclerotome. Dev. Genes Evol. 214, 559–566 (2004).
Huynh, T., Chen, L., Terrell, P. & Baldini, A. A fate map of Tbx1 expressing cells reveals heterogeneity in the second cardiac field. Genesis 45, 470–475 (2007).
Heude, E. et al. Co-option of neck muscles supported the vertebrate water-to-land transition. Nat. Commun. 15, 10564 (2024).
Kemmler, C. L., Riemslagh, F. W., Moran, H. R. & Mosimann, C. From stripes to a beating heart: early cardiac development in zebrafish. J. Cardiovasc. Dev. Dis. 8, 17 (2021).
Rinkevich, Y. et al. Identification and prospective isolation of a mesothelial precursor lineage giving rise to smooth muscle cells and fibroblasts for mammalian internal organs, and their vasculature. Nat. Cell Biol. 14, 1251–1260 (2012).
Meilhac, S. M. S. M., Esner, M., Kelly, R. G. G., Nicolas, J.-F. J. F. & Buckingham, M. E. E. The clonal origin of myocardial cells in different regions of the embryonic mouse heart. Dev. Cell 6, 685–698 (2004).
Peralta, M., González-Rosa, J. M., Marques, I. J. & Mercader, N. The epicardium in the embryonic and adult zebrafish. J. Dev. Biol. 2, 101–116 (2014).
Serluca, F. C. Development of the proepicardial organ in the zebrafish. Dev. Biol. 315, 18–27 (2008).
Evans, S. M., Yelon, D., Conlon, F. L. & Kirby, M. L. Myocardial lineage development. Circ. Res 107, 1428–1444 (2010).
Cortes, C., Francou, A., De Bono, C. & Kelly, R. G. Epithelial properties of the second heart field. Circ. Res. 122, 142–154 (2018).
Sparrow, D. B., Kotecha, S., Towers, N. & Mohun, T. J. Xenopus eHAND: a marker for the developing cardiovascular system of the embryo that is regulated by bone morphogenetic proteins. Mech. Dev. 71, 151–163 (1998).
Gibb, N., Lavery, D. L. & Hoppler, S. sfrp1 promotes cardiomyocyte differentiation in Xenopus via negative-feedback regulation of Wnt signalling. Development 140, 1537–1549 (2013).
Yamamoto, T. et al. Positive feedback regulation of frizzled-7 expression robustly shapes a steep Wnt gradient in Xenopus heart development, together with sFRP1 and heparan sulfate. Elife 11, e73818 (2022).
Abu-Elmagd, M., Mulvaney, J. & Wheeler, G. N. Frizzled-7 is required for Xenopus heart development. Biol. Open 6, 1861 (2017).
Bargehr, J. et al. Epicardial cells derived from human embryonic stem cells augment cardiomyocyte-driven heart regeneration. Nat. Biotechnol. 37, 895–906 (2019).
Tan, J. J. et al. Human iPS-derived pre-epicardial cells direct cardiomyocyte aggregation expansion and organization in vitro. Nat. Commun. 12, 1–19 (2021).
Rao, K. S. & Spees, J. L. Harnessing epicardial progenitor cells and their derivatives for rescue and repair of cardiac tissue after myocardial infarction. Curr. Mol. Biol. Rep. 3, 149 (2017).
Yin, C., Kikuchi, K., Hochgreb, T., Poss, K. D. & Stainier, D. Y. R. Hand2 regulates extracellular matrix remodeling essential for gut-looping morphogenesis in zebrafish. Dev. Cell 18, 973–984 (2010).
Chi, N. C. et al. Foxn4 directly regulates tbx2b expression and atrioventricular canal formation. Genes Dev. 22, 734–739 (2008).
Sánchez-Iranzo, H. et al. Tbx5a lineage tracing shows cardiomyocyte plasticity during zebrafish heart regeneration. Nat. Commun. 9, 428 (2018).
Mosimann, C. et al. Chamber identity programs drive early functional partitioning of the heart. Nat. Commun. 6, 8146 (2015).
Olson, E. N. Gene regulatory networks in the evolution and development of the heart. Science313, 1922–1927 (2006).
Chen, J.-N. & Fishman, M. C. Zebrafish tinman homolog demarcates the heart field and initiates myocardial differentiation. Development 122, 3809–3816 (1996).
Guner-Ataman, B. et al. Zebrafish second heart field development relies on progenitor specification in anterior lateral plate mesoderm and nkx2.5 function. Development 140, 1353–1363 (2013).
Ren, J. et al. Canonical Wnt5b signaling directs outlying Nkx2.5+ mesoderm into pacemaker cardiomyocytes. Dev. Cell 50, 729–743.e5 (2019).
Paffett-Lugassy, N. et al. Heart field origin of great vessel precursors relies on nkx2.5-mediated vasculogenesis. Nat. Cell Biol. 15, 1362–1369 (2013).
Yamagishi, H. et al. The combinatorial activities of Nkx2.5 and dHAND are essential for cardiac ventricle formation. Dev. Biol. 239, 190–203 (2001).
Schindler, Y. L. et al. Hand2 elevates cardiomyocyte production during zebrafish heart development and regeneration. Development 141, 3112–3122 (2014).
Yelon, D. et al. The bHLH transcription factor hand2 plays parallel roles in zebrafish heart and pectoral fin development. Development 127, 2573–2582 (2000).
Chen, L., Fulcoli, F. G., Tang, S. & Baldini, A. Tbx1 regulates proliferation and differentiation of multipotent heart progenitors. Circ. Res. 105, 842–851 (2009).
Scambler, P. J. 22q11 Deletion syndrome: a role for TBX1 in pharyngeal and cardiovascular development. Pediatr. Cardiol. 31, 378–390 (2010).
Jerome, L. A. & Papaioannou, V. E. DiGeorge syndrome phenotype in mice mutant for the T-box gene, Tbx1. Nat. Genet. 27, 286–291 (2001).
Felker, A. et al. Continuous addition of progenitors forms the cardiac ventricle in zebrafish. Nat. Commun. 9, 2001 (2018).
Huisken, J., Swoger, J., Del Bene, F., Wittbrodt, J. & Stelzer, E. H. K. Optical sectioning deep inside live embryos by selective plane illumination microscopy. Science 305, 1007–1009 (2004).
Daetwyler, S., Günther, U., Modes, C. D., Harrington, K. & Huisken, J. Multi-sample SPIM image acquisition, processing and analysis of vascular growth in zebrafish. Development 146, dev173757 (2019).
Aguillon, R. et al. Cell-type heterogeneity in the early zebrafish olfactory epithelium is generated from progenitors within preplacodal ectoderm. Elife 7, e32041 (2018).
Stainier, D. Y., Lee, R. K. & Fishman, M. C. Cardiovascular development in the zebrafish. I. Myocardial fate map and heart tube formation. Development 119, 31–40 (1993).
Abukar, S. et al. Early coordination of cell migration and cardiac fate determination during mammalian gastrulation. EMBO J. 44, 3327–3359 (2025).
Ivanovitch, K., Temiño, S. & Torres, M. Live imaging of heart tube development in mouse reveals alternating phases of cardiac differentiation and morphogenesis. Elife 6, e30668 (2017).
Dominguez, M. H., Krup, A. L., Muncie, J. M. & Correspondence, B. G. B. Graded mesoderm assembly governs cell fate and morphogenesis of the early mammalian heart. Cell 186, 479–496.e23 (2023).
Hao, Y. et al. Integrated analysis of multimodal single-cell data. Cell 184, 3573–3587.e29 (2021).
Farrell, J. A. et al. Single-cell reconstruction of developmental trajectories during zebrafish embryogenesis. Science 360, eaar3131 (2018).
Wagner, D. E. et al. Single-cell mapping of gene expression landscapes and lineage in the zebrafish embryo. Science 360, 981–987 (2018).
Mattonet, K. et al. Endothelial versus pronephron fate decision is modulated by the transcription factors Cloche/Npas4l, Tal1, and Lmo2. Sci. Adv. 8, 31 (2022).
Liao, E. C. et al. SCL/Tal-1 transcription factor acts downstream of cloche to specify hematopoietic and vascular progenitors in zebrafish. Genes Dev. 12, 621–626 (1998).
Cooney, J. D. et al. Teleost growth factor independence (gfi) genes differentially regulate successive waves of hematopoiesis. Dev. Biol. 373, 431–441 (2013).
Zhu, H. et al. Regulation of the lmo2 promoter during hematopoietic and vascular development in zebrafish. Dev. Biol. 281, 256–269 (2005).
Gibb, N. et al. Hey2 regulates the size of the cardiac progenitor pool during vertebrate heart development. Development 145, dev167510 (2018).
Just, S. et al. Tbx20 is an essential regulator of embryonic heart growth in zebrafish. PLoS ONE 11, e0167306 (2016).
Mansour, F. et al. The centrosomal protein 83 (CEP83) regulates human pluripotent stem cell differentiation toward the kidney lineage. Elife 11, e80165 (2022).
Prummel, K. D. et al. A conserved regulatory program initiates lateral plate mesoderm emergence across chordates. Nat. Commun. 10, 3857 (2019).
Metikala, S. et al. Integration of vascular progenitors into functional blood vessels represents a distinct mechanism of vascular growth. Dev. Cell 57, 767–782.e6 (2022).
Thisse, C. & Thisse, B. High throughput expression analysis of ZF-models consortium clones. ZFIN Direct Data Submission. https://zfin.org/ZDB-PUB-051025-1 (2005).
Bradford, Y. M. et al. Zebrafish information network, the knowledgebase for Danio rerio research. Genetics 220, iyac016 (2022).
Williams, R. M., Lukoseviciute, M., Sauka-Spengler, T. & Bronner, M. E. Single-cell atlas of early chick development reveals gradual segregation of neural crest lineage from the neural plate border during neurulation. Elife 11, e74464 (2022).
Trapnell, C. et al. The dynamics and regulators of cell fate decisions are revealed by pseudotemporal ordering of single cells. Nat. Biotechnol. 32, 381–386 (2014).
Bendall, S. C. et al. Single-cell trajectory detection uncovers progression and regulatory coordination in human B cell development. Cell 157, 714–725 (2014).
Campbell, K., Ponting, C. P. & Webber, C. Laplacian eigenmaps and principal curves for high resolution pseudotemporal ordering of single-cell RNA-seq profiles. Preprint at bioRxiv https://doi.org/10.1101/027219 (2015).
Ji, Z. & Ji, H. TSCAN: pseudo-time reconstruction and evaluation in single-cell RNA-seq analysis. Nucleic Acids Res. 44, e117–e117 (2016).
Street, K. et al. Slingshot: cell lineage and pseudotime inference for single-cell transcriptomics. BMC Genomics 19, 477 (2018).
Lange, M. et al. A multimodal zebrafish developmental atlas reveals the state-transition dynamics of late-vertebrate pluripotent axial progenitors. Cell 187, 6742–6759.e17 (2024).
Han, L. et al. Single cell transcriptomics identifies a signaling network coordinating endoderm and mesoderm diversification during foregut organogenesis. Nat. Commun. 11, 4158 (2020).
Kishimoto, K. et al. Bidirectional Wnt signaling between endoderm and mesoderm confers tracheal identity in mouse and human cells. Nat. Commun. 11, 4159 (2020).
Hinits, Y. et al. Zebrafish Mef2ca and Mef2cb are essential for both first and second heart field cardiomyocyte differentiation. Dev. Biol. 369, 199–210 (2012).
Lazic, S. & Scott, I. C. Mef2cb regulates late myocardial cell addition from a second heart field-like population of progenitors in zebrafish. Dev. Biol. 354, 123–133 (2011).
Bisgrove, B. W., Essner, J. J., Yost, H. J., Bisgrove, B. W. & Yost, H. J. Multiple pathways in the midline regulate concordant brain, heart and gut left-right asymmetry. Development 127, 3567–3579 (2000).
Arceci, R. J., King, A. A., Simon, M. C., Orkin, S. H. & Wilson, D. B. Mouse GATA-4: a retinoic acid-inducible GATA-binding transcription factor expressed in endodermally derived tissues and heart. Mol. Cell Biol. 13, 2235–2246 (1993).
Lickert, H. et al. Formation of multiple hearts in mice following deletion of β-catenin in the embryonic endoderm. Dev. Cell 3, 171–181 (2002).
Alexander, J., Rothenberg, M., Henry, G. L. & Stainier, D. Y. Casanova plays an early and essential role in endoderm formation in zebrafish. Dev. Biol. 215, 343–357 (1999).
Ye, D., Xie, H., Hu, B. & Lin, F. Endoderm convergence controls subduction of the myocardial precursors during heart-tube formation. Development 142, 2928–2940 (2015).
Dickmeis, T. et al. A crucial component of the endoderm formation pathway, CASANOVA, is encoded by a novel sox-related gene. Genes Dev. 15, 1487–1492 (2001).
Kikuchi, Y. et al. casanova encodes a novel Sox-related protein necessary and sufficient for early endoderm formation in zebrafish. Genes Dev. 15, 1493–1505 (2001).
Chen, J. N. et al. Mutations affecting the cardiovascular system and other internal organs in zebrafish. Development 123, 293–302 (1996).
Tzung, K. W. et al. A median fin derived from the lateral plate mesoderm and the origin of paired fins. Nature618, 543–549 (2023).
Miller, C. T., Yelon, D., Stainier, D. Y. R. & Kimmel, C. B. Two endothelin 1 effectors, hand2 and bapx1, pattern ventral pharyngeal cartilage and the jaw joint. Development 130, 1353–1365 (2003).
Garavito-Aguilar, Z. V., Riley, H. E. & Yelon, D. Hand2 ensures an appropriate environment for cardiac fusion by limiting fibronectin function. Development 137, 3215–3220 (2010).
Zhou, Y. et al. Metascape provides a biologist-oriented resource for the analysis of systems-level datasets. Nat. Commun. 10, 1523 (2019).
Mosimann, C., Hausmann, G. & Basler, K. Beta-catenin hits chromatin: regulation of Wnt target gene activation. Nat. Rev. Mol. Cell Biol. 10, 276–286 (2009).
Nusse, R. & Clevers, H. Wnt/β-catenin signaling, disease, and emerging therapeutic modalities. Cell 169, 985–999 (2017).
Söderholm, S. & Cantù, C. The WNT/β-catenin dependent transcription: a tissue-specific business. WIREs Mech. Dis. 13, e1511 (2021).
Lavery, D. L., Martin, J., Turnbull, Y. D. & Hoppler, S. Wnt6 signaling regulates heart muscle development during organogenesis. Dev. Biol. 323, 177–188 (2008).
Afouda, B. A. et al. GATA transcription factors integrate Wnt signalling during heart development. Development 135, 3185–3190 (2008).
Lavery, D. L., Davenport, I. R., Turnbull, Y. D., Wheeler, G. N. & Hoppler, S. Wnt6 expression in epidermis and epithelial tissues during Xenopus organogenesis. Dev. Dyn. 237, 768–779 (2008).
Moro, E. et al. In vivo Wnt signaling tracing through a transgenic biosensor fish reveals novel activity domains. Dev. Biol. 366, 327–340 (2012).
Cantù, C. et al. Mutations in Bcl9 and Pygo genes cause congenital heart defects by tissue-specific perturbation of Wnt/β-catenin signaling. Genes Dev. 32, 1443–1458 (2018).
Schier, A. F. & Talbot, W. S. Molecular genetics of axis formation in zebrafish. Annu Rev. Genet. 39, 561–613 (2005).
Mongera, A., Michaut, A., Guillot, C., Xiong, F. & Pourquié, O. Mechanics of Anteroposterior Axis Formation in Vertebrates. Annu Rev. Cell Dev. Biol. 35, annurev-cellbio-100818–annurev-cellbio-125436 (2019).
Huelsken, J. et al. Requirement for β-catenin in anterior-posterior axis formation in mice. J. Cell Biol. 148, 567–578 (2000).
Larabell, C. A. et al. Establishment of the dorso-ventral axis in Xenopus embryos is presaged by early asymmetries in beta-catenin that are modulated by the Wnt signaling pathway. J. Cell Biol. 136, 1123–1136 (1997).
Chen, B. et al. Small molecule–mediated disruption of Wnt-dependent signaling in tissue regeneration and cancer. Nat. Chem. Biol.5, 100–107 (2009).
Ostap, E. M. 2,3-Butanedione monoxime (BDM) as a myosin inhibitor. J. Muscle Res.Cell Motil. 23, 305–308 (2002).
Burkhard, S. B. & Bakkers, J. Spatially resolved RNA-sequencing of the embryonic heart identifies a role for Wnt/β-catenin signaling in autonomic control of heart rate. Elife 7, e31515 (2018).
Bakkers, J., Verhoeven, M. C. & Abdelilah-Seyfried, S. Shaping the zebrafish heart: from left-right axis specification to epithelial tissue morphogenesis. Dev. Biol. 330, 213–220 (2009).
Stainier, D. Y. et al. Mutations affecting the formation and function of the cardiovascular system in the zebrafish embryo. Development 123, 285–292 (1996).
Jeffrey, D. A. et al. Serum circulating proteins from pediatric patients with dilated cardiomyopathy cause pathologic remodeling and cardiomyocyte stiffness. JCI Insight 6, e148637 (2021).
Lipshultz, S. E. et al. Cardiomyopathy in children: classification and diagnosis: a scientific statement from the American Heart Association. Circulation 140, E9–E68 (2019).
Venugopalan, P. & Agarwal, A. K. Plasma catecholamine levels parallel severity of heart failure and have prognostic value in children with dilated cardiomyopathy. Eur. J. Heart Fail.5, 655–658 (2003).
McDole, K. et al. In toto imaging and reconstruction of post-implantation mouse development at the single-cell level. Cell 175, 859–876.e33 (2018).
Laura, V. G. et al. Incorporation of the first and second heart fields and prospective fate of the straight heart tube via in vivo labeling of chicken embryos. PLoS ONE 15, e0234069 (2020).
Kidokoro, H., Yonei-Tamura, S., Tamura, K., Schoenwolf, G. C. & Saijoh, Y. The heart tube forms and elongates through dynamic cell rearrangement coordinated with foregut extension. Development 145, dev152488 (2018).
Romer, A. S. The vertebrate as a dual animal — somatic and visceral. Evol. Biol. https://doi.org/10.1007/978-1-4684-9063-3_5 (1972).
Lescroart, F. et al. Clonal analysis reveals a common origin between nonsomite-derived neck muscles and heart myocardium. Proc. Natl Acad. Sci. USA 112, 1446–1451 (2015).
Wang, W. et al. A single-cell transcriptional roadmap for cardiopharyngeal fate diversification. Nat. Cell Biol. 21, 674–686 (2019).
Lescroart, F. et al. Clonal analysis reveals common lineage relationships between head muscles and second heart field derivatives in the mouse embryo. Development 137, 3269–3279 (2010).
Ivanovitch, K. et al. Ventricular, atrial, and outflow tract heart progenitors arise from spatially and molecularly distinct regions of the primitive streak. PLoS Biol. 19, e3001200 (2021).
González-Rosa, J. M., Peralta, M. & Mercader, N. Pan-epicardial lineage tracing reveals that epicardium derived cells give rise to myofibroblasts and perivascular cells during zebrafish heart regeneration. Dev. Biol. 370, 173–186 (2012).
Chen, Y.-T. et al. Lineage tracing reveals distinctive fates for mesothelial cells and submesothelial fibroblasts during peritoneal injury. J. Am. Soc. Nephrol. 25, 2847–2858 (2014).
Francou, A., De Bono, C. & Kelly, R. G. Epithelial tension in the second heart field promotes mouse heart tube elongation. Nat. Commun. 8, 14770 (2017).
Arriagada, C., Lin, E., Schonning, M. & Astrof, S. Mesodermal fibronectin controls cell shape, polarity, and mechanotransduction in the second heart field during cardiac outflow tract development. Developmental Cell. 60, 62–84.e7 (2024).
Männer, J. The development of pericardial villi in the chick embryo. Anat. Embryol.186, 379–385 (1992).
Peralta, M. et al. Heartbeat-driven pericardiac fluid forces contribute to epicardium morphogenesis. Curr. Biol. 23, 1726–1735 (2013).
Weinberger, M., Simões, F. C., Patient, R., Sauka-Spengler, T. & Riley, P. R. Functional hterogeneity within the developing zebrafish epicardium. Dev. Cell 52, 574–590.e6 (2020).
Karki, S. et al. Wilms’ tumor 1 (Wt1) regulates pleural mesothelial cell plasticity and transition into myofibroblasts in idiopathic pulmonary fibrosis. FASEB J. 28, 1122–1131 (2014).
Mutsaers, S. E. et al. Mesothelial cells in tissue repair and fibrosis. Front. Pharm. 6, 113 (2015).
Boezio, G. L. M. et al. The developing epicardium regulates cardiac chamber morphogenesis by promoting cardiomyocyte growth. Dis. Model Mech. https://doi.org/10.1242/DMM.049571 (2022).
Mickoleit, M. et al. High-resolution reconstruction of the beating zebrafish heart. Nat. Methods 11, 919–922 (2014).
Scherz, P. J., Huisken, J., Sahai-Hernandez, P. & Stainier, D. Y. R. High-speed imaging of developing heart valves reveals interplay of morphogenesis and function. Development 135, 1179–1187 (2008).
The Tabula Muris Consortium. Single-cell transcriptomics of 20 mouse organs creates a Tabula Muris. Nature 562, 367–372 (2018).
Consortium, T. S. et al. The Tabula Sapiens: a multiple-organ, single-cell transcriptomic atlas of humans. Science 376, eabl4896 (2022).
Nakamura, Y., de Paiva Alves, E., Veenstra, G. J. C. & Hoppler, S. Tissue- and stage-specific Wnt target gene expression is controlled subsequent to β-catenin recruitment to cis-regulatory modules. Development 143, 1914–1925 (2016).
Valenta, T. et al. Wnt ligands secreted by subepithelial mesenchymal cells are essential for the survival of intestinal sem cells and gut homeostasis. Cell Rep. 15, 911–918 (2016).
Rousset, R. et al. Naked cuticle targets dishevelled to antagonize Wnt signal transduction. Genes Dev. 15, 658–671 (2001).
Li, Y. et al. Sfrp5 coordinates foregut specification and morphogenesis by antagonizing both canonical and noncanonical Wnt11 signaling. Genes Dev. https://doi.org/10.1101/gad.1687308 (2008).
Nathan, E. & Tzahor, E. sFRPs: a declaration of (Wnt) independence. Nat. Cell Biol.11, 13–13 (2009).
David, R. et al. MesP1 drives vertebrate cardiovascular differentiation through Dkk-1-mediated blockade of Wnt-signalling. Nat. Cell Biol. 10, 338–345 (2008).
Niida, A. et al. DKK1, a negative regulator of Wnt signaling, is a target of the β-catenin/TCF pathway. Oncogene 23, 8520–8526 (2004).
Guan, H. et al. Secreted frizzled related proteins in cardiovascular and metabolic diseases. Front. Endocrinol.12, 712217 (2021).
Nakamura, K. et al. Secreted frizzled-related protein 5 diminishes cardiac inflammation and protects the heart from ischemia/reperfusion injury. J. Biol. Chem. 291, 2566–2575 (2016).
Wu, Y. et al. Multiple roles of sFRP2 in cardiac development and cardiovascular disease. Int. J. Biol. Sci. 16, 730–738 (2020).
Sklepkiewicz, P. et al. Loss of secreted frizzled-related protein-1 leads to deterioration of cardiac function in mice and plays a role in human cardiomyopathy. Circ. Heart Fail. 8, 362–372 (2015).
Lin, H. et al. sFRP2 activates Wnt/β-catenin signaling in cardiac fibroblasts: differential roles in cell growth, energy metabolism, and extracellular matrix remodeling. Am. J. Physiol. Cell Physiol. 311, C710–C719 (2016).
Arola, A. et al. Epidemiology of idiopathic cardiomyopathies in children and adolescents: a nationwide study in Finland. Am. J. Epidemiol. 146, 385–393 (1997).
Lipshultz, S. E. et al. The incidence of pediatric cardiomyopathy in two regions of the United States. N. Engl. J. Med. 348, 1647–1655 (2003).
Nugent, A. W. et al. The epidemiology of childhood cardiomyopathy in Australia. N. Engl. J. Med. 348, 1639–1646 (2003).
Towbin, J. A. et al. Incidence, causes, and outcomes of dilated cardiomyopathy in children. J. Am. Med. Assoc. 296, 1867–1876 (2006).
Canter, C. E. et al. Indications for heart transplantation in pediatric heart disease: a scientific statement from the American Heart Association Council on Cardiovascular Disease in the Young; the Councils on Clinical Cardiology, Cardiovascular Nursing, and Cardiovascular Surgery and Anesthesia; and the Quality of Care and Outcomes Research Interdisciplinary Working Group. Circulation 115, 658–676 (2007).
Singh, R. K. et al. Survival without cardiac transplantation among children with dilated cardiomyopathy. J. Am. Coll. Cardiol. 70, 2663–2673 (2017).
Halliday, B. P. et al. Sex- and age-based differences in the natural history and outcome of dilated cardiomyopathy. Eur. J. Heart Fail. 20, 1392–1400 (2018).
Villalobos Lizardi, J. C. et al. A guide for assessment of myocardial stiffness in health and disease. Nat. Cardiovasc. Res. 1, 8–22 (2022).
Borlaug, B. A. & Reddy, Y. N. V. The role of the pericardium in heart failure: implications for pathophysiology and treatment. JACC Heart Fail. 7, 574 (2019).
Kwan, K. M. et al. The Tol2kit: a multisite gateway-based construction Kit for Tol2 transposon transgenesis constructs. Dev. Dyn. 236, 3088–3099 (2007).
Kemmler, C. L. et al. Next-generation plasmids for transgenesis in zebrafish and beyond. Development 150, dev201531 (2023).
Mosimann, C. Multisite gateway calculations: excel spreadsheet. protocols.io https://doi.org/10.17504/protocols.io.b4xdqxi6 (2022).
Tatman, P. D. et al. Pediatric dilated cardiomyopathy hearts display a unique gene expression profile. JCI Insight 2, e94249 (2017).
Ibarra-García-Padilla, R., Howard, A. G. A., Singleton, E. W. & Uribe, R. A. A protocol for whole-mount immuno-coupled hybridization chain reaction (WICHCR) in zebrafish embryos and larvae. STAR Protoc. 2, 100709 (2021).
Kuehn, E. et al. Segment number threshold determines juvenile onset of germline cluster expansion in Platynereis dumerilii. J. Exp. Zool. B Mol. Dev. Evol. 338, 225–240 (2022).
Schindelin, J. et al. Fiji: an open-source platform for biological-image analysis. Nat. Methods 9, 676–682 (2012).
Hörl, D. et al. BigStitcher: reconstructing high-resolution image datasets of cleared and expanded samples. Nat. Methods 16, 870–874 (2019).
Preibisch, S. et al. Efficient Bayesian-based multiview deconvolution. Nat. Methods 11, 645–648 (2014).
Preibisch, S., Saalfeld, S., Schindelin, J. & Tomancak, P. Software for bead-based registration of selective plane illumination microscopy data. Nat. Methods 7, 418–419 (2010).
Peña, B., Adbel-Hafiz, M., Cavasin, M., Mestroni, L. & Sbaizero, O. Atomic force microscopy (AFM) applications in arrhythmogenic cardiomyopathy. Int. J. Mol. Sci. 23, 3700 (2022).
Mueller, A. C. et al. Induction of ADAM10 by radiation therapy drives fibrosis, resistance, and epithelial-to-mesenchyal transition in pancreatic cancer. Cancer Res. 81, 3255–3269 (2021).
Travers, J. G. et al. HDAC inhibition reverses preexisting diastolic dysfunction and blocks covert extracellular matrix remodeling. Circulation 143, 1874–1890 (2021).
Kuwabara, J. T. et al. Regulation of extracellular matrix composition by fibroblasts during perinatal cardiac maturation. J. Mol. Cell Cardiol. 169, 84–95 (2022).
Acknowledgements
This work was supported by the University of Colorado School of Medicine, Anschutz Medical Campus, NIH/NHLBI 1R01HL168097-01A1, the Children’s Hospital Colorado Foundation and The Helen and Arthur E. Johnson Chair For The Cardiac Research Director to C.M.; Additional Ventures SVRF 1048003 to C.M. and A.B.; NIH/NIDDK 1R01DK129350-01A1 to A.B.; NIH/NHLBI 5K24HL150630-02, CU Anschutz School of Medicine’s Programmatic Incubator for Research Program (CU ASPIRE) to C.C.S.; NIH/NIGMS 1T32GM141742-01, 3T32GM121742-02S1, and NIH/NHLBI F31HL167580 to H.R.M.; AHA 24DIVSUP1281949 to O.O.N; NIH/NIGMS 5T32GM141742-04 to A.L.G.; NIH/NIAAA R01AA031043 to C.B.L.; NIH/NHLBI K25HL148386, R01HL169578, NIH/NIA R21AG080257 and American Heart Association (AHA) 23CDA1052411 to B.P. F.W.R. has as current affiliation The Netherlands eScience Center. We thank the CU Anschutz CSD Developing Scholars program for supporting R.-C.K.C. We thank C. Archer, A. Gilbard, and O. Gomez for zebrafish husbandry at CU Anschutz, Dr. Victor Ruthig for microscopy support, Greg Crouch and Robert Murchison for administrative support, and past and present members of the Mosimann lab for constructive experimental and conceptual input. We thank Drs. Caroline and Geoff Burns for kindly sharing nkx2.5 transgenics, Dr. Stephanie Woo for myl7 transgenics, and Dr. Kristin Artinger for 7xTCF:mCherry reporter transgenics. We thank Dr. Merlin Lange for discussions on using the Zebrahub data and Dr. Aaron Zorn for input on mesothelial anatomy and origins.
Author information
Authors and Affiliations
Contributions
H.R.M. and C.M. conceived the project and designed the study. H.R.M. performed the zebrafish experiments together with A.L.G., R.-C.K.C., and F.W.R., supervised by A.B. and C.M. A.L.G. and R.G. performed and interpreted gene expression analysis via HCR-FISH in zebrafish embryos, supervised by C.B.L. and C.M. H.R.M. and F.W.R. prepared and interpreted the scRNA-seq. H.R.M. and R.O. processed and analyzed the scRNA-seq data. H.R.M. acquired cell tracking data with multidirectional SPIM and processed the data. O.O.N. and T.M.C. performed AFM experiments, supervised by B.P. O.O.N. performed bulk RNA-seq on rat cardiac and pericardia, supervised by C.C.S. H.R.M. compiled the data and H.R.M. and C.M. wrote the manuscript with input from all co-authors.
Corresponding author
Ethics declarations
Competing interests
The authors declare no competing interests.
Peer review
Peer review information
Nature Communications thanks the anonymous reviewers for their contribution to the peer review of this work. A peer review file is available.
Additional information
Publisher’s note Springer Nature remains neutral with regard to jurisdictional claims in published maps and institutional affiliations.
Supplementary information
Source data
Rights and permissions
Open Access This article is licensed under a Creative Commons Attribution-NonCommercial-NoDerivatives 4.0 International License, which permits any non-commercial use, sharing, distribution and reproduction in any medium or format, as long as you give appropriate credit to the original author(s) and the source, provide a link to the Creative Commons licence, and indicate if you modified the licensed material. You do not have permission under this licence to share adapted material derived from this article or parts of it. The images or other third party material in this article are included in the article’s Creative Commons licence, unless indicated otherwise in a credit line to the material. If material is not included in the article’s Creative Commons licence and your intended use is not permitted by statutory regulation or exceeds the permitted use, you will need to obtain permission directly from the copyright holder. To view a copy of this licence, visit http://creativecommons.org/licenses/by-nc-nd/4.0/.
About this article
Cite this article
Moran, H.R., Nyarko, O.O., Garfield, A.L. et al. The pericardium forms as a distinct structure during heart formation. Nat Commun 16, 8566 (2025). https://doi.org/10.1038/s41467-025-63599-5
Received:
Accepted:
Published:
Version of record:
DOI: https://doi.org/10.1038/s41467-025-63599-5









