Fig. 4: FXR1 is capable of undergoing phase separation in vitro and forming distinct mRNP condensates in human embryonic stem cells.
From: Modular RNA interactions shape FXR1 condensates involved in mRNA localization and translation

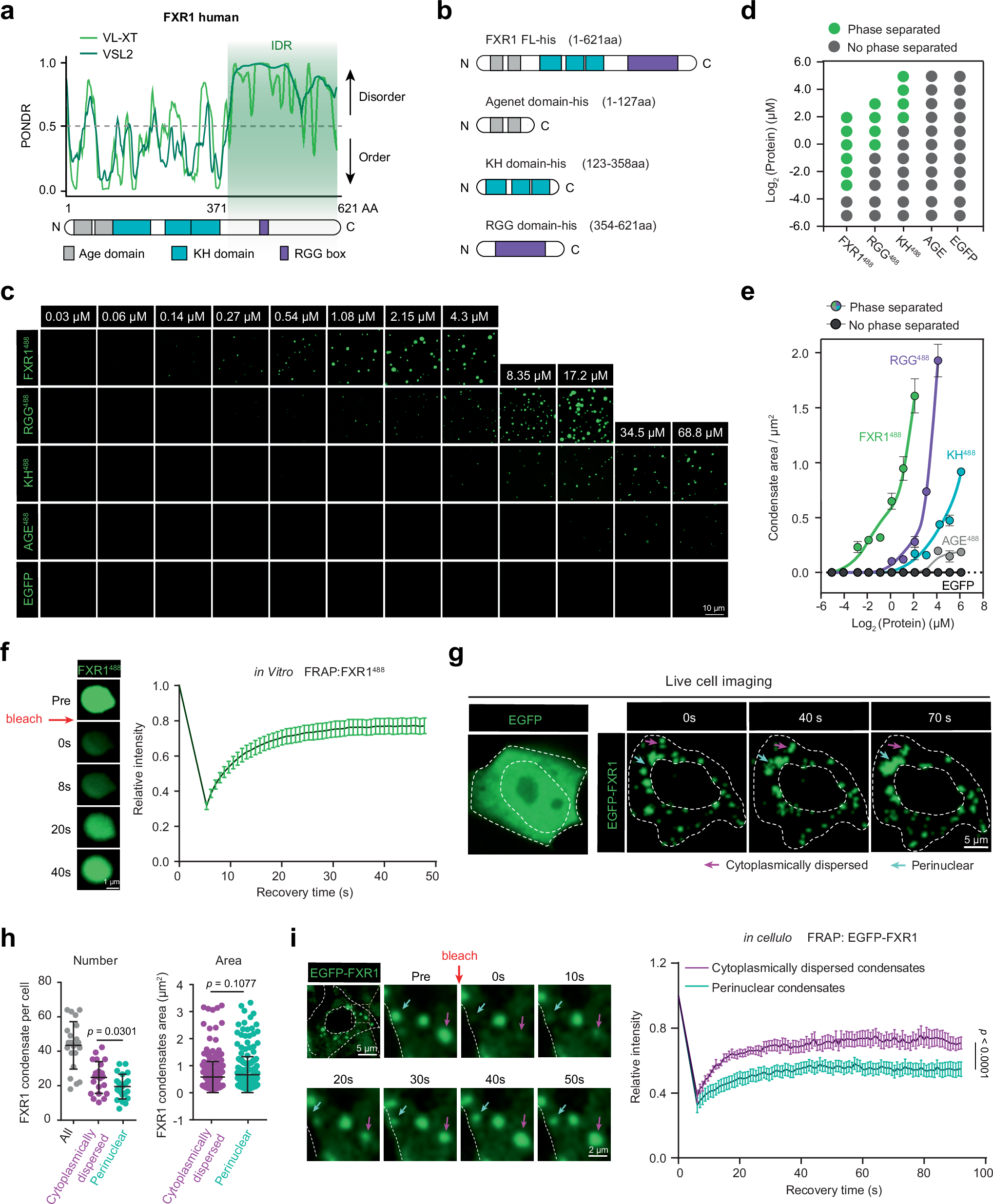
a PONDR-predicted intrinsically disordered region in FXR1, dashed line indicates disorder threshold. b Schematic of truncated FXR1 protein structures. c In vitro droplet formation assays showing full-length FXR1488 and truncation mutants at indicated concentrations in buffer containing 50 mM NaCl and 10% PEG-8000. d Phase diagram showing the turbidity of FXR1488 and different domain truncations. e Condensate areas of FXR1488 and different domain truncations; n(FXR1488 condensate) = 0, 0, 9, 35, 77, 72, 76, 82; n(RGG488 condensate) = 0, 0, 0, 0, 0, 4, 61, 61, 158, 158; n(KH488 condensate) = 0, 0, 0, 0, 0, 0, 0, 13, 22, 67, 67, 93; n(AGE488 condensate) = 0, 0, 0, 0, 0, 0, 0, 0, 0, 12, 9, 23; n(EGFP condensate) = 0. f Fluorescence recovery after photobleaching (FRAP) analysis of FXR1488 droplets in vitro; n = 10 droplets. g Live-cell imaging of hESCs expressing EGFP (diffuse) or EGFP-FXR1 (punctate), arrows indicate different condensates. h Number and area of cytoplasmically dispersed and perinuclear EGFP-FXR1 condensates per cell; n(cell) = 22, 22, 22; n(condensate) = 254, 234. i FRAP analysis of cytoplasmically dispersed and perinuclear EGFP-FXR1 condensates in hESCs, the fluorescent intensity was plotted over recovery time following photobleaching; n(cytoplasmically dispersed droplets) = 13; n(perinuclear droplets) = 9. Data represent the mean ± SEM. P values were calculated by Student’s unpaired two-tailed t test (h), and two-way repeated measures ANOVA (i). Source data are provided as a Source Data file.