Fig. 1: Ablation of Cfap91 leads to defects in spermiogenesis.
From: Proximity labeling of axonemal protein CFAP91 identifies EFCAB5 that regulates sperm motility

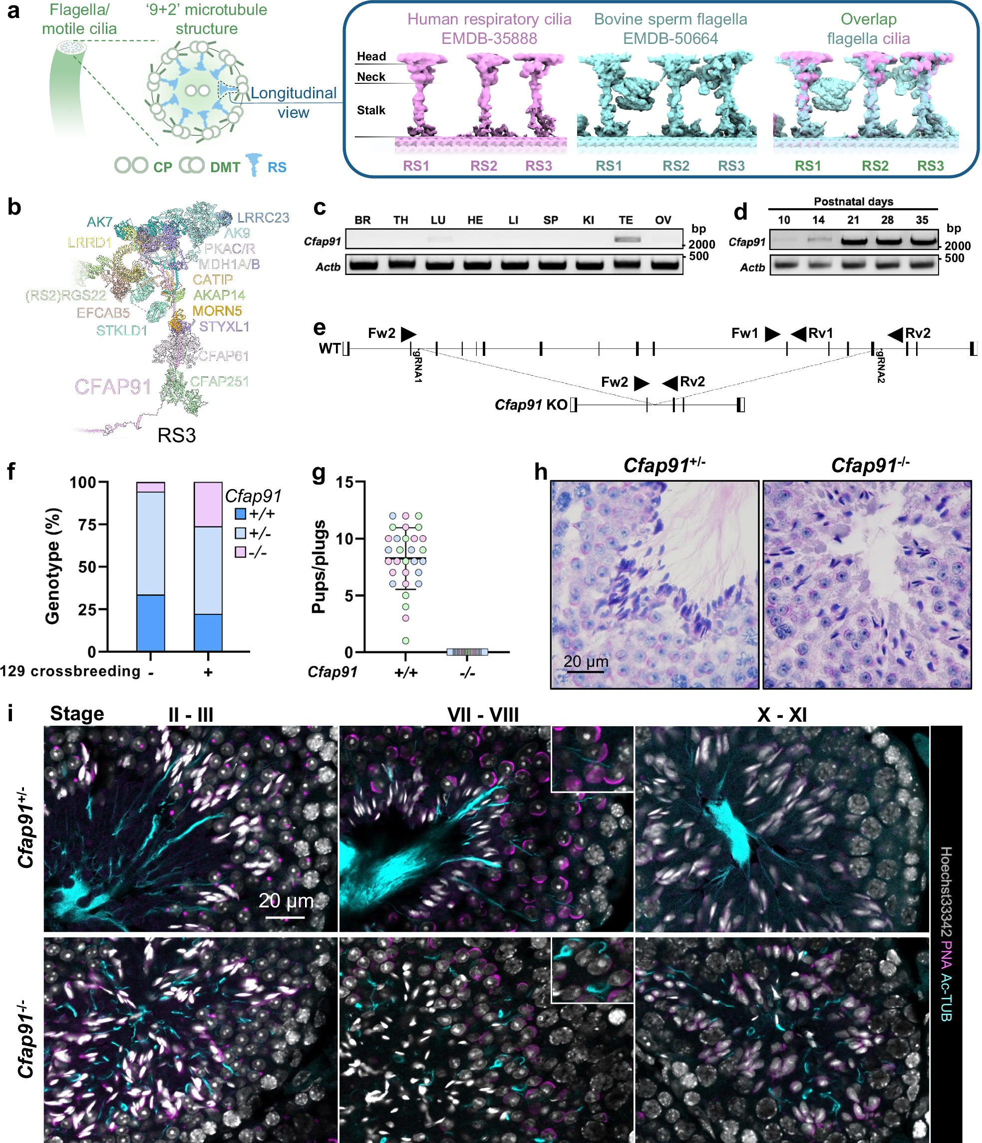
a A schematic diagram of the radial spoke in mouse sperm flagella and human respiratory cilia. CP central pair, DMT doublet microtubule, RS radial spoke. b Atomic model of RS3 components. Data was retrieved from the paper by Leung et al.35. c, d RT-PCR of Cfap91 utilizing cDNA from multiple mouse organs (c) or mouse postnatal testes (d). Actb was used as a loading control. BR brain, TH thymus, LU lung, HE heart, LI liver, SP spleen, KI kidney, TE testis, OV ovary. e A schematic drawing of the KO strategy of Cfap91. f Ratio of Cfap91+/+, Cfap91+/-, and Cfap91-/- mice obtained from the mating of Cfap91+/- mice in the B6D2 or B6D2/129 background. n = 89 for B6D2 background and n = 107 for B6D2/129 background. g Fertility tests of Cfap91+/+ and Cfap91-/- males. Data from each male mouse was individually color-coded. n = 30 plugs examined over 3 males for WT mice, n = 27 plugs examined over 3 males for Cfap91-/- mice. Data were presented as mean ± SD. h Sections of stage VII-VIII seminiferous tubules from Cfap91+/- and Cfap91-/- males. i Immunohistochemistry of stage II-III, stage VII-VIII, and stage X-XI seminiferous tubules from Cfap91+/- and Cfap91-/- males.