Fig. 7: EFCAB5 is vital for sperm motility.
From: Proximity labeling of axonemal protein CFAP91 identifies EFCAB5 that regulates sperm motility

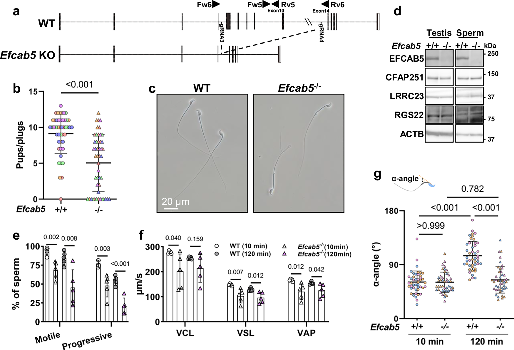
a A schematic drawing of the KO strategy of Efcab5. b Fertility tests of Efcab5+/+ and Efcab5-/- males. Data from each male mouse was individually color-coded. n = 46 plugs examined over 5 males for WT mice, n = 48 plugs examined over 5 males for Efcab5-/- mice. Data were presented as mean ± SD. An unpaired two-tailed t-test was performed for statistical analysis. P = 8.5E-8. c Phase contrast images of cauda epididymal spermatozoa from WT and Efcab5-/- males. d Immunoblotting of testes and cauda epididymal spermatozoa from WT and Efcab5-/- males, with anti-EFCAB5, anti-CFAP251, anti-LRRC23, and anti-RGS22 antibodies. ACTB served as a loading control. e Ratio of motile and progressive spermatozoa in WT and Efcab5-/- males after 10 min and 120 min of incubation in a capacitation medium. n = 5 males for each genotype. Data were presented as mean ± SD. An unpaired two-tailed t-test was performed for statistical analysis. P = 2.5E-04 for progressive motility after 120 min of incubation. f VCL, VSL, and VAP of cauda epididymal spermatozoa of WT and Efcab5-/- males after 10 min and 120 min of incubation in a capacitation medium. n = 5 males for each genotype. Data were presented as mean ± SD. An unpaired two-tailed t-test was performed for statistical analysis. g α-angle of cauda epididymal spermatozoa in WT and Efcab5-/- males after 10 min and 120 min of incubation in a capacitation medium. Data from each male mouse was individually color-coded. n = 45 spermatozoa examined over 3 males for each genotype and time point. Data were presented as mean ± SD. One-way ANOVA and Tukey’s multiple comparisons test with adjustment were used for statistical analysis. P = 7.0E-14 for WT mice between 10 min and 120 min of incubation and P = 7.1E-14 for 120 min of incubation between WT and Efcab5-/- mice.