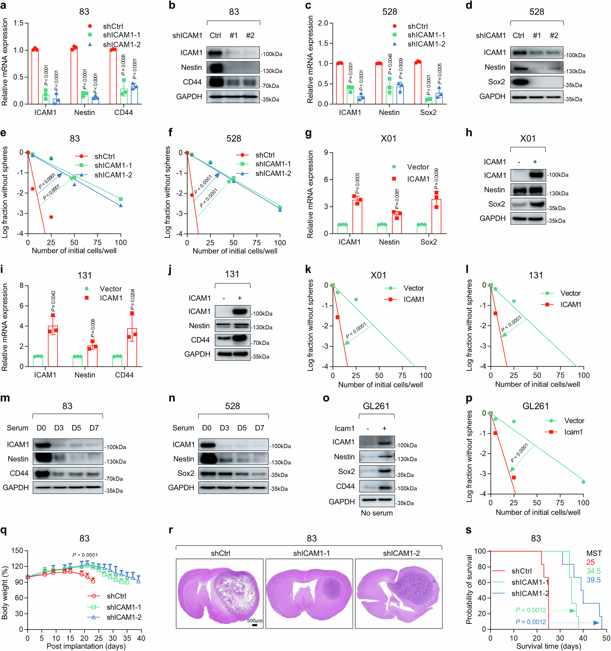
Fig. 2: ICAM1 regulates the functional traits of GSCs.

RT-qPCR (a) and IB (b) analysis of ICAM1, Nestin, and CD44 expression in 83 GSC infected with lentivirus expressing shICAM1 or shCtrl. RT-qPCR (c) and IB (d) analysis of ICAM1, Nestin, and Sox2 expression in 528 GSC infected with shICAM1-1/−2 or shCtrl lentivirus. Limiting dilution assays (LDAs) performed using 83 (e) and 528 GSCs (f) infected with shICAM1-1/−2 or shCtrl lentivirus (n = 2, biological replicates). RT-qPCR (g) and IB(h)analysis of ICAM1, Nestin, and Sox2 expression in X01 GSC infected with lentivirus expressing ICAM1 or vector control. RT-qPCR (i) and IB (j) analysis of ICAM1, Nestin, and CD44 expression in 131 GSC infected with ICAM1 or vector control lentivirus. LDAs performed using X01 (k) and 131 (l) GSCs infected with ICAM1 or vector control lentivirus (n = 2, biological replicates).m,n IB analysis of ICAM1, Nestin, CD44, and Sox2 in 83 and 528 GSCs cultured without serum (day 0) and with 10% serum. Serum-cultured 83 and 528 GSCs were harvested at the indicated times (days 3, 5, and 7). o IB analysis of Icam1-Flag, Nestin, Sox2, and CD44 in serum-free cultured GL261 infected with lentivirus expressing Icam1-Flag or vector control. p LDAs performed using serum-free cultured GL261 infected with Icam1-Flag or vector control lentivirus (n = 2, biological replicates). q Changes in body weight of mice implanted with 83-shCtrl, 83-shICAM1-1/−2 cells (1 × 104 cells/mouse). r Representative H&E staining of the whole brains of mice as in (q). Scale bar: 500 μm. s Kaplan-Meier survival curves of the orthotopic xenograft mouse model as in (q). MST, median survival time. Statistics: a, c, g, i Data are presented as mean ± SD (n = 3, biological replicates), two-tailed Student’s t-test. q Data are presented as mean ± SD (n = 6 mice/group), day 21, shCtrl vs. shICAM1-1/−2, one-way ANOVA with Tukey’s multiple comparisons test. s, MST, median survival time. Log-rank test (n = 6 mice/group). Images: b, d, h, j, m–o Representative blots (n = 3, biological replicates). The samples derive from the same experiment but different gels for Nestin and CD44, and another for ICAM1 with GAPDH (b, j, m) were processed in parallel. The samples derive from the same experiment but different gels for Nestin with Sox2, and another for ICAM1 with GAPDH (d, h, n) were processed in parallel. The samples derive from the same experiment but different gels for Nestin with Sox2, another for ICAM1 with GAPDH, and another for CD44 (o) were processed in parallel. GAPDH was used as a loading control. Source data are provided as a Source Data file.