Abstract
Glioblastoma (GBM) stem cells (GSCs) are pivotal in tumor initiation, recurrence, and therapeutic resistance, underscoring their critical role in the complex pathology of GBM. Despite their recognized importance, the mechanisms by which GSCs facilitate immune evasion, especially in emerging immunotherapies, remain incompletely understood. Here, we identify intercellular adhesion molecule 1 (ICAM1) as a key regulator of GSC stemness and tumorigenicity, promoting an immunosuppressive microenvironment via β-catenin/PD-L1 signaling. Mechanistically, ICAM1 interacts with ZNRF3, leading to its autoubiquitination and clearance, stabilizing LRP6, and activating β-catenin signaling, which upregulates PD-L1 expression. Combined treatment with anti-ICAM1 and anti-PD-1 antibodies results in the most effective tumor inhibition and significantly extends survival in ICAM1-overexpressing GBM models. CyTOF and flow cytometry analyses reveal that ICAM1 overexpression reduces cytotoxic CD8+ T cell populations via PD-L1/PD-1 interactions, reversible by PD-1 blockade. Our findings highlight the co-targeting of ICAM1 and PD-1 as a promising strategy against immune evasion in GBM.
Similar content being viewed by others
Introduction
Glioblastoma (GBM), the predominant and most lethal primary tumor of the central nervous system, is designated as a grade IV brain tumor by the World Health Organization (WHO) and accounts for more than 60% of all adult brain tumors1. Despite progressive strides in GBM research, the five-year survival rate stagnates at a meager 5%, a statistic that has remained largely static over the years. GBM is notoriously recurrent, with the majority of patients relapsing roughly seven months post-diagnosis, even after aggressive multimodal treatment approaches2. Compounding the challenges of GBM is the presence of GBM stem cells (GSCs), a subpopulation that drives the tumor’s heterogeneity, recurrence, and resistance to radio- and chemotherapies3,4. Current salvage therapies fall short in targeting GSCs effectively, highlighting the imperative for novel and more potent treatments against this formidable malignancy.
The brain, once considered an immune-privileged site, has seen a paradigmatic transformation with emerging evidence revealing the infiltration of myeloid immune cells into the brain, thereby delineating a unique brain- or GBM-specific microenvironment5,6. This shift in understanding has significant ramifications for our comprehension of immune dynamics within the brain, especially in relation to diseases such as GBM. In the realm of cancer therapeutics, the advent of immune checkpoint blockade (ICB) therapy, particularly therapy targeting the programmed cell death 1 (PD-1) or programmed cell death 1 ligand 1 (PD-L1), has marked a substantial leap forward. While several cancers, characterized as immunologically ‘hot’, have shown improved outcomes and measurable responses to immunotherapy, others, including GBM, are categorized as immunologically ‘cold’ cancers, exhibiting a subdued limited efficacy7,8. Notably, the intratumoral heterogeneity inherent in GSCs presents various mechanisms that attenuate the response to ICB therapy and diminish its anti-tumor effectiveness9,10. Faced with these obstacles, it becomes crucial to pinpoint GSC-specific targets that could enhance the efficacy of ICB therapy by disrupting the maintenance of GSCs.
Intercellular adhesion molecule 1 (ICAM1), a cell surface glycoprotein typically expressed on endothelial cells and specific leukocytes, is well-documented for facilitating endothelial-leukocyte transmigration through its interaction with lymphocyte function-associated antigen 1 (LFA-1) and macrophage antigen 1 (MAC-1)11. This interaction has been extended to the dynamics between tumor-derived exosomes and CD8+ T cells, implicating ICAM1 in the engagement of PD-L1 with PD-1 and subsequent induction of T cell exhaustion in melanoma12. Additionally, dual targeting of ICAM1 using chimeric antigen receptor (CAR) T cells in conjunction with PD-1 blockade has emerged as a synergistic therapeutic strategy, demonstrating efficacy in the treatment of advanced thyroid cancers13. In a recent study, soluble ICAM1 has been identified as a critical intermediary in tumor-macrophage communication, modulating the mesenchymal transition of tumor cells in GBM14. These discoveries demonstrated the integral function of ICAM1 in orchestrating the tumor immune microenvironment (TIME) and influencing responses to immunotherapy. However, while these studies have suggested the broader implications of ICAM1, its specific contributions to the molecular mechanisms governing the maintenance of GSCs and its involvement in PD-L1/PD-1-targeted immunotherapy in GBM warrant further exploration.
In light of these challenges, this study endeavors to provide a comprehensive understanding of the intricate molecular pathways through which ICAM1 influences GSC maintenance and contributes to the dynamics of PD-L1/PD-1 targeting immunotherapy in GBM. We have discovered a significant link between ICAM1 overexpression and adverse outcomes in GBM patients, along with elevated levels of ICAM1 observed in various patient-derived GSCs. Our research investigates the effect of ICAM1 on the proliferation, invasion, and tumorigenicity of GSCs, specifically highlighting its interaction with the Wnt/β-catenin signaling pathway. Furthermore, we reveal the crucial involvement of the ICAM1/β-catenin signaling axis in the regulation of the immune checkpoint molecule PD-L1. Addressing the potential implications of ICAM1 in orchestrating the TIME and influencing immunotherapy outcomes, we developed a mouse model with overexpression of ICAM1 and subsequently applied immunotherapy interventions targeting PD-L1 or PD-1. Encouragingly, our experiments demonstrated that both approaches significantly extended the survival rates of mice with ICAM1 overexpression. Taken together, this study leverages the understanding of the molecular mechanisms governed by ICAM1 in GSC maintenance and gliomagenesis, and highlights the ICAM1/β-catenin/PD-L1 signaling axis as a promising target for combinational immunotherapy. By shedding light on these intricate interactions, our research offers a foundation for the development of effective therapeutic strategies aimed at improving the prognosis and treatment outcomes for GBM patients.
Results
Identification of ICAM1 as a GSC stemness regulator
The relationship between the stemness of cancer stem cells (CSCs) and patient prognosis, alongside immune signatures in various cancers, including GBM, has been consistently emphasized in prior research15,16,17,18. Building on this knowledge, our investigation sought to pinpoint pivotal regulators that not only influence GSC stemness but also contribute to immune evasion tactics. To achieve this, we instituted a stringent screening methodology involving specific parameters: (1) commencing with 903 human genes encoding cell surface proteins, known for their interactions with immune cells through ligand-receptor binding; (2) proceeding to scrutinize gene expression inversely associated with GBM patient survival in The Cancer Genome Atlas (TCGA) dataset; (3) identifying candidate gene expression positively correlated with the GSC signature; (4) ranking the amplification status of candidate genes in GBM patients. Through meticulous analysis, ICAM1 emerged as the singular target gene (Fig. 1a, Supplementary Table 1).
a A schematic representation illustrating the screening process that identified ICAM1 as a therapeutic target in GBM. b Genetic alteration status of candidate genes across various brain tumor types from the TCGA database. Created in BioRender. Zheng, Y. (2025) BioRender.com/8tkn3ep. c ICAM1 expression in non-tumor versus GBM tissues from the TCGA database. Data are presented as min to max, median, and the 25th and 75th percentiles, with non-tumor (n = 10) and GBM (n = 528) samples as biological replicates. d ICAM1 expression in different brain tumor types from the TCGA database. Data are presented as min to max, median, and the 25th and 75th percentiles, with astrocytoma (n = 253), oligodendroglioma (n = 204) and GBM (n = 152) samples as biological replicates. e Kaplan-Meier survival curves for GBM patients with high (n = 261) or low (n = 264) ICAM1 expression based on the median expression in the TCGA dataset. f Kaplan-Meier survival curves for both GBM and LGG patients with high (n = 305) or low (n = 303) ICAM1 expression based on the median expression in the TCGA dataset. g Kaplan-Meier survival curves for LGG patients with high (n = 137) or low (n = 144) ICAM1 expression based on the median expression in the TCGA dataset. h Correlation analysis for ICAM1 mRNA expression and ImmuneScore calculated using the ESTIMATE algorithm. i Immunoblot (IB) analysis of ICAM1 expression in GSCs. GAPDH was used as a loading control. j Representative flow cytometry analysis of ICAM1+ cell proportion in GSCs (n = 3, biological replicates). Statistics: c Two-tailed Student’s t-test. d One-way ANOVA with Tukey’s multiple comparisons test. e–g Log-rank test. h Two-sided Pearson correlation test (n = 152 patients’ samples). Image: i Representative blots (n = 3), GAPDH was used as a loading control. Source data are provided as a Source Data file.
We observed ICAM1 amplification in 2.7% of low-grade glioma (LGG), 2.1% of combined GBM/LGG cases, and 1.3% of GBM cases within TCGA datasets for GBM and LGG (Fig. 1b). Elevated expression of ICAM1 in GBM relative to normal brain tissue (Fig. 1c), and higher levels in GBM over LGG—including astrocytoma and oligodendroglioma (Fig. 1d and Supplementary Fig. 1a)—were noted. Stratification of patients based on median ICAM1 transcript values revealed an inverse association with patient survival (Fig. 1e-g and Supplementary Fig. 1b). Significantly, ICAM1 expression was positively correlated with Stromal and Immune Scores (Fig. 1h and Supplementary Fig. 1c), reinforcing its role as a ligand for LFA-1 on leukocytes19,20. Pursuing this avenue, ICAM1 was selected as a potential modulator in regulating GSC stemness and immune regulation. Continuing our investigation, we next assessed ICAM1 protein levels in patient-derived GSCs. We noted minimal expression in normal human astrocytes (HA1800) and in GSC lines 131, X01, and GSC924 GSCs, whereas lines 528, 83, and GSC209 GSCs demonstrated substantial expression (Fig. 1i). Flow cytometry analyses further verified significant ICAM1+ populations in 528, 83, and GSC209 GSCs (Fig. 1j). These observations led to the selection of distinct GSC lines for downstream functional validation according to their ICAM1 expression. Our rigorous approach lays a solid foundation for elucidating the complex role of ICAM1 in GSC stemness and immune evasion, highlighting its potential as a therapeutic candidate, warranting further investigation.
ICAM1 maintains self-renewal, proliferation, and tumorigenicity of GSCs
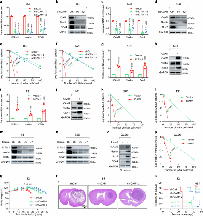
CSCs are characterized by their functional traits, including sustained self-renewal, persistent proliferation, and the ability to initiate tumors21. To elucidate the pivotal role of ICAM1 in maintaining these functions in GSCs, we utilized lentivirus-mediated techniques to either knock down or overexpress of ICAM1 in various GSCs, depending on their intrinsic levels of ICAM1 expression. We then assessed the aforementioned characteristics to determine the impact of ICAM1 modulation. The efficacy of knockdown was rigorously validated at the mRNA and protein levels through RT-qPCR, immunoblotting, and flow cytometry in 83 and 528 GSCs (Fig. 2a–d and Supplementary Fig. 2a, b). A notable observation was the reduction of key stemness markers, including Nestin, CD44 (in 83 GSC), and Sox2 (in 528 GSC), following ICAM1 knockdown, which was detectable at both the transcript and protein levels (Fig. 2a–d). The sphere-forming efficiency of GSCs, an established measure of self-renewal capacity, was notably compromised by ICAM1 suppression, as evidenced by limiting dilution assays (LDAs) (Fig. 2e, f). Additionally, ICAM1 knockdown significantly impeded GSC proliferation, as demonstrated by a cell proliferation assay (Supplementary Fig. 2c, d). In contrast, enforced overexpression of ICAM1 in X01 and 131 GSCs further demonstrated the critical role of ICAM1 in sustaining GSC self-renewal and proliferation. Successful ectopic overexpression of ICAM1 was confirmed at both mRNA and protein levels (Fig. 2g–j and Supplementary Fig. 2e, f). This overexpression was accompanied by increased expression of stemness markers, enhanced sphere-forming ability, and increased proliferation (Fig. 2g-l and Supplementary Fig. 2g, h). To provide further insights into the dynamics of stemness regulation, we subjected GSCs to serum-induced differentiation conditions and witnessed a temporal decrement in the protein levels of ICAM1, Nestin, CD44, and Sox2 (Fig. 2m, n). Furthermore, the overexpression of Icam1 in mouse GL261 glioma cells, under serum-deprived culture conditions, resulted in the augmented expression of stemness markers, accompanied by an enhanced sphere-forming ability (Fig. 2o, p).
RT-qPCR (a) and IB (b) analysis of ICAM1, Nestin, and CD44 expression in 83 GSC infected with lentivirus expressing shICAM1 or shCtrl. RT-qPCR (c) and IB (d) analysis of ICAM1, Nestin, and Sox2 expression in 528 GSC infected with shICAM1-1/−2 or shCtrl lentivirus. Limiting dilution assays (LDAs) performed using 83 (e) and 528 GSCs (f) infected with shICAM1-1/−2 or shCtrl lentivirus (n = 2, biological replicates). RT-qPCR (g) and IB(h)analysis of ICAM1, Nestin, and Sox2 expression in X01 GSC infected with lentivirus expressing ICAM1 or vector control. RT-qPCR (i) and IB (j) analysis of ICAM1, Nestin, and CD44 expression in 131 GSC infected with ICAM1 or vector control lentivirus. LDAs performed using X01 (k) and 131 (l) GSCs infected with ICAM1 or vector control lentivirus (n = 2, biological replicates).m,n IB analysis of ICAM1, Nestin, CD44, and Sox2 in 83 and 528 GSCs cultured without serum (day 0) and with 10% serum. Serum-cultured 83 and 528 GSCs were harvested at the indicated times (days 3, 5, and 7). o IB analysis of Icam1-Flag, Nestin, Sox2, and CD44 in serum-free cultured GL261 infected with lentivirus expressing Icam1-Flag or vector control. p LDAs performed using serum-free cultured GL261 infected with Icam1-Flag or vector control lentivirus (n = 2, biological replicates). q Changes in body weight of mice implanted with 83-shCtrl, 83-shICAM1-1/−2 cells (1 × 104 cells/mouse). r Representative H&E staining of the whole brains of mice as in (q). Scale bar: 500 μm. s Kaplan-Meier survival curves of the orthotopic xenograft mouse model as in (q). MST, median survival time. Statistics: a, c, g, i Data are presented as mean ± SD (n = 3, biological replicates), two-tailed Student’s t-test. q Data are presented as mean ± SD (n = 6 mice/group), day 21, shCtrl vs. shICAM1-1/−2, one-way ANOVA with Tukey’s multiple comparisons test. s, MST, median survival time. Log-rank test (n = 6 mice/group). Images: b, d, h, j, m–o Representative blots (n = 3, biological replicates). The samples derive from the same experiment but different gels for Nestin and CD44, and another for ICAM1 with GAPDH (b, j, m) were processed in parallel. The samples derive from the same experiment but different gels for Nestin with Sox2, and another for ICAM1 with GAPDH (d, h, n) were processed in parallel. The samples derive from the same experiment but different gels for Nestin with Sox2, another for ICAM1 with GAPDH, and another for CD44 (o) were processed in parallel. GAPDH was used as a loading control. Source data are provided as a Source Data file.
To further assess the in vivo tumorigenic implications of ICAM1 modulation, we used a mouse model with intracranial xenografts of 83 GSC transduced with either shICAM1 or control shRNA (shCtrl). We observed that mice in the control cohort experienced a faster rate of body weight loss compared to the ICAM1 gene knockdown group (Fig. 2q). Additionally, mice with shICAM1-transduced GSCs exhibited reduced tumor size compared to their shCtrl counterparts (Fig. 2r, Supplementary Fig. 2i). This was further corroborated by a significant extension of survival in the shICAM1 group (Fig. 2s). Collectively, these comprehensive findings indicate the essential role of ICAM1 in regulating GSC self-renewal, proliferation, and the overall GBM progression. By influencing these critical aspects of GSC biology, ICAM1 emerges as a potential therapeutic target in the pursuit of effective interventions for GBM.
ICAM1 controls GSC stemness, proliferation, and tumorigenicity through the Wnt/β-catenin signaling pathway
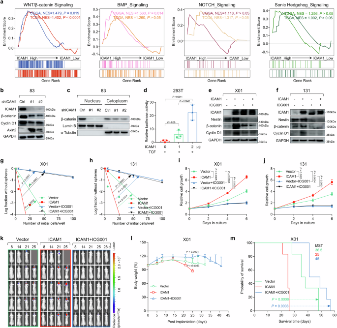
Similar to normal neural stem cells, GSCs intricately maintain their self-renewal capacity, a process crucial for governing brain development and homeostasis through various stemness and differentiation signaling pathways3. In the pursuit of elucidating the signaling pathways modulated by ICAM1 in the complex processes of GSC maintenance and gliomagenesis, we conducted gene set enrichment analysis (GSEA) on the differential ICAM1 expression profiles from the CGGA and TCGA GBM datasets, focusing on Wnt, Sonic Hedgehog (SHH), Bone morphogenetic protein (BMP), and NOTCH signaling. The results indicated that only Wnt signaling was significantly enriched in patients with high ICAM1 expression, and this enrichment was consistently observed across both datasets (Fig. 3a). Typically, normal neural stem cells or GSCs sustain their stemness status through the canonical Wnt/β-catenin signaling pathway that is activated by the nuclear translocation of β-catenin22. This was particularly evident as ICAM1 knockdown led to a decrease in total β-catenin, Axin2, and cyclin D1 protein levels (Fig. 3b and Supplementary Fig. 3a), with further confirmation by nucleoplasm separation assays showing reduced nuclear β-catenin in shICAM1 GSCs (Fig. 3c and Supplementary Fig. 3b). Moreover, ICAM1 was found to augment β-catenin transcriptional activity in a dose-responsive manner as shown by co-transfecting 293 T cells with the lymphoid enhancer factor (TCF/LEF) luciferase reporter and ICAM1 overexpression plasmid (Fig. 3d).
a Enrichment analysis in ICAM1high vs. ICAM1low group from CGGA and TCGA datasets for the indicated pathways. The differentiation of ICAM1 expression is based on the extreme 2% thresholds at both ends of its expression distribution. NES: normalized enrichment score. b IB analysis of ICAM1, β-catenin, cyclin D1 and Axin2 expression in 83 GSC infected with shICAM1-1/−2 or shCtrl lentivirus. c IB analysis of β-catenin in fractionated nuclear and cytosolic lysates from 83 GSC infected with shICAM1-1/−2 or shCtrl lentivirus. Lamin B and α-Tubulin were used as markers for the nucleus and cytoplasm, respectively. d Dual-luciferase activity assay showing the effect of varying concentrations of ICAM1 on the reporter genes containing TCF/LEF-binding sequences in 293 T cells, 24 h post-transfection. IB analysis of ICAM1, Nestin, β-catenin, and cyclin D1 expression in X01 (e) and 131 (f) GSCs infected with ICAM1 or vector control lentivirus, and treated with ICG001 (10 µM) or vehicle. LDAs performed using X01 (g) and 131 (h) GSCs infected with ICAM1 or vector control lentivirus, and treated with ICG001 (10 µM) or vehicle (n = 2, biological replicates). Cell proliferation assays using X01 (i) and 131 (j) GSCs infected with ICAM1 or vector control lentivirus, and treated with ICG001 (10 µM) or vehicle. k Luminescence images of mice bearing orthotopic xenografts of X01-luc GSC infected with ICAM1 or vector control lentivirus. Mice in the ICAM1 group were intraperitoneally injected with ICG001 (40 mg/kg) on days 10, 12, 14, 17, and 19 post-tumor implantations (2 × 104 cells/mouse). l Changes in body weight of mice as in (k). m Kaplan-Meier survival curves of mice bearing orthotopic xenografts as in (k). Statistics: d Data are presented as mean ± SD (n = 3, biological replicates), one-way ANOVA with Tukey’s multiple comparisons test. i, j Data are presented as mean ± SD (n = 3, biological replicates), two-tailed Student’s t-test. l Data are presented as mean ± SD (n = 6 mice/group), day 25, ICAM1 vs. vector and ICAM1 + ICG001, one-way ANOVA with Tukey’s multiple comparisons test. m Log-rank test (n = 6 mice/group). Images: b, e, f representative blots (n = 3, biological replicates). The samples derive from the same experiment but different gels for β-catenin with cyclin D1, another for ICAM1 with GAPDH, and another for Axin2 (b) were processed in parallel. The samples derive from the same experiment but different gels for β-catenin, LaminB1, and α-Tubulin (c) were processed in parallel. The samples derive from the same experiment but different gels for β-catenin with cyclin D1, another for ICAM1 with GAPDH, and another for Nestin (e, f) were processed in parallel. GAPDH was used as a loading control (b, e, f). Source data are provided as a Source Data file.
To delve deeper into the role of the ICAM1-Wnt/β-catenin axis in regulating GSC stemness, we treated GSCs with ICG001, a specific inhibitor of Wnt/β-catenin/TCF-mediated transcription23,24, with or without ICAM1 overexpression. Strikingly, the application of this therapeutic strategy resulted in a marked downregulation of key stemness factors, including Nestin, β-catenin, and cyclin D1, whose levels were notably upregulated by the overexpression of ICAM1 (Fig. 3e, f), and significantly inhibited the sphere-forming capacity and proliferation of these GSCs (Fig. 3g–j). Moreover, ICAM1 overexpression correlated with increased GBM burden, body weight loss, and decreased survival in mice, whereas ICG001 reversed these effects, attenuating tumor development (Fig. 3k–m). To evaluate the translational potential of ICG001, we applied this therapeutic reagent to 83 and 528 GSCs with endogenous ICAM1 expression. As previously reported, ICG001 treatment significantly reduced key stemness factors and inhibited GSC self-renewal (Supplementary Fig. 3c–h). Moreover, ICG001 markedly reduced body weight loss and prolonged survival of mice in the orthotopic 83 GSC xenograft model (Supplementary Fig. 3i, j). Taken together, these comprehensive findings highlight the pivotal role of ICAM1 in regulating the Wnt/β-catenin signaling pathway, which in turn influences GSC stemness, proliferation, and tumorigenicity.
ICAM1 activates Wnt/β-catenin signaling by binding with and promoting ZNRF3 autoubiquitination
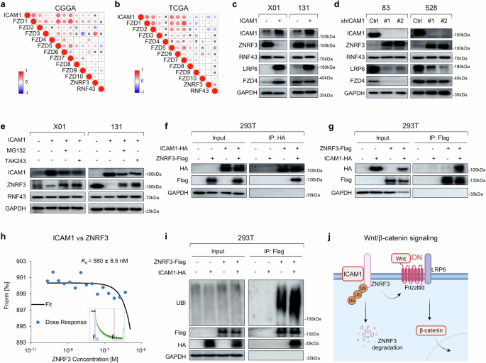
Transmembrane E3 ubiquitin ligases zinc and ring finger 3 (ZNRF3) and ring finger 43 (RNF43) function as negative modulators of the Wnt signaling pathway by facilitating the turnover of low-density lipoprotein receptor-related protein 6 (LRP6) and frizzled receptors (FZD)25,26. Preliminary investigations of public databases revealed a strong correlation between ICAM1 expression and the FZD family, a result that was consistent across TCGA and CGGA databases (Fig. 4a, b). Given that the stability and turnover of the FZD/LRP co-receptor complex are primarily regulated by ZNRF3 and RNF43, we hypothesized that ICAM1 might interact with either ZNRF3 or RNF43, promoting its autoubiquitination and subsequent degradation, thereby enhancing Wnt signaling. Supporting this hypothesis, significant changes in ZNRF3 protein levels were observed following manipulation of ICAM1 expression, with ICAM1 overexpression decreasing and knockdown increasing ZNRF3 protein levels in GSCs (Fig. 4c, d). In contrast, no significant changes in RNF43 protein expression were observed, suggesting that the regulation of ZNRF3 may involve a post-transcriptional mechanism. Further validation involved assessing the expression of ZNRF3 and RNF43 proteins with the treatment of diverse protein degradation inhibitors. In ICAM1-overexpressing X01 and 131 GSCs, two protein degradation inhibitors, including the ubiquitin-activating enzyme inhibitor TAK-243, and the proteasome inhibitor MG132, both conferred protection against ZNRF3 protein degradation (Fig. 4e). Additionally, ZNRF3 knockdown rescues the stemness phenotypic loss induced by ICAM1 depletion, further supporting its role as a functional mediator in ICAM1-ZNRF3-Wnt signaling axis (Supplementary Fig. 4a–f).
Correlation analysis of ICAM1, FZD family members, and ZNRF3/RNF43 in the CGGA (a), TCGA (b) datasets. IB analysis of ICAM1, ZNRF3, RNF43, LRP6, and FZD4 expression in X01 and 131 GSCs (c) infected with ICAM1 or vector control lentivirus, and in 83 and 528 GSCs (d) infected with shICAM1-1/−2 or shCtrl lentivirus. e IB analysis of ICAM1, ZNRF3, and RNF43 expression in X01 (left) and 131 (right) GSCs infected with ICAM1 or vector control lentivirus and treated with MG132 (10 µM) and TAK-243 (0.5 µM). f Co-immunoprecipitation (co-IP) assay using 293 T cells with exogenous overexpression of Flag-tagged ZNRF3 and HA-tagged ICAM1. HA was used as the precipitating antibody. g Co-IP assay using 293 T cells with exogenous overexpression of Flag-tagged ZNRF3 and HA-tagged ICAM1. Flag was used as the precipitating antibody. h In vitro binding affinity between ICAM1 and ZNRF3 was measured using a microscale thermophoresis (MST) assay. ICAM1 concentration was fixed at 50 nM, while ZNRF3 concentrations ranged from 2.5 µM to 0.07 nM. The binding curve showed a dissociation constant (Kd) of 580 nM. The inset shows the thermophoretic movement of fluorescently labeled proteins. Fnorm = F1/F0 (Fnorm: normalized fluorescence; F1: fluorescence after thermodiffusion; F0: initial fluorescence or fluorescence after T-jump). i Co-IP analysis of in vitro ubiquitination in 293 T cells with exogenous overexpression of Flag-tagged ZNRF3 and HA-tagged ICAM1. The Flag was used as the precipitating antibody. j Schematic illustrating ICAM1-induced autoubiquitination of ZNRF3, which leads to the activation of Wnt/β-catenin signaling pathway. Created in BioRender. Yin, J. (2025) BioRender.com/98gcufu. Statistics: a Two-sided Spearman correlation test. Images: c–g, i Representative blots (n = 3, biological replicates). The samples derive from the same experiment but different gels for RNF43 and ZNRF3, another for LRP6 with FZD4, and another for ICAM1 with GAPDH (c, d) were processed in parallel. The samples derive from the same experiment but different gels for ZNRF3 and RNF43, and another for ICAM1 with GAPDH (e) were processed in parallel. The samples derive from the same experiment but different gels for HA with GAPDH and another for Flag (f, g) were processed in parallel. The samples derive from the same experiment but different gels for Flag and HA, and another for UBI with GAPDH (i) were processed in parallel. GAPDH was used as a loading control. Source data are provided as a Source Data file.
To elucidate the mechanism of ICAM1-mediated ZNRF3 degradation, co-immunoprecipitation (co-IP) assays were conducted using 293 T cells with exogenous overexpression of Flag-tagged ZNRF3 or RNF43 and HA-tagged ICAM1. The results from co-IP using Flag or HA as the precipitating antibody further substantiated the specific interaction between ICAM1 and ZNRF3 proteins, while RNF43 did not exhibit an interaction with ICAM1 (Fig. 4f, g and Supplementary Fig. 4g). Furthermore, anti-ICAM1 treatment markedly disrupted the ICAM1-ZNRF3 interaction, which provides additional evidence for the interplay between ICAM1 and ZNRF3 (Supplementary Fig. 4h). Microscale thermophoresis (MST) further quantified the direct interaction between ICAM1 and ZNRF3, yielding a clear binding curve with a dissociation constant (Kd) of 580 nM for the ICAM1-ZNRF3 complex (Fig. 4h). These experimental results suggest that ICAM1 specifically binds to transmembrane E3 ubiquitin ligase ZNRF3, not RNF43, proposing a potential intermediate mechanism by which ICAM1 regulates the Wnt signaling pathway. Further exploration into the mechanism by which ICAM1 degrades ZNRF3 protein involved examining ubiquitination status, and the results demonstrated enhanced ZNRF3 protein autoubiquitination in the presence of ICAM1 (Fig. 4i and Supplementary Fig. 4i). Correspondingly, LRP6 expression was modulated by ICAM1 levels—increased upon overexpression and decreased upon knockdown (Fig. 4c, d). These results demonstrate that ICAM1 binds ZNRF3, promoting its ubiquitination via a mechanism resembling the LGR-Rspo-ZNRF3 axis. USP42 counters aberrant Wnt activation induced by R-spondin by deubiquitinating ZNRF327. Analysis of USP42 expression in ICAM1-modulated GSCs revealed that ICAM1 decreases USP42 expression, thereby preventing ZNRF3 deubiquitination and subsequent degradation (Supplementary Fig. 4j, k).
Collectively, these findings unravel a previously unrecognized role of ICAM1 in modulating the Wnt signaling pathway. By binding to ZNRF3, ICAM1 facilitates ZNRF3 autoubiquitination, culminating in enhanced Wnt signaling activity (Fig. 4j). This discovery illuminates a previously undefined aspect of ICAM1’s function, offering valuable insights into the molecular dynamics of GBM progression and potential avenues for targeted therapy.
Identification of PD-L1 as a downstream target gene of ICAM1-Wnt/β-catenin signaling, contributing to immune evasion
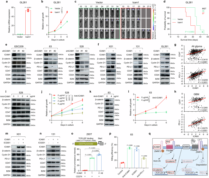
Since ICAM1 recruits T cells through its interaction with the LFA-1 receptor on T cells, we were intrigued by the role of T cell recruitment in ICAM1-mediated tumorigenesis. Utilizing a syngeneic orthotopic murine GBM model, we overexpressed Icam1 in GL261 cells, with overexpression validated by RT-qPCR (Fig. 5a). Echoing the proliferative upsurge seen in ICAM1-overexpressing GSCs, Icam1 augmented GL261 cell proliferation (Fig. 5b). Notably, ICAM1 overexpression led to a significant increase in tumor volume and body weight loss, and a decrease in mice survival (Fig. 5c, d and Supplementary Fig. 5a). Immunohistochemical analysis demonstrated that ICAM1 facilitates CD8+ T cells infiltration, yet these T cells are in an exhausted state, as evidenced by increased PD-1 expression, while no significant alterations are observed in myeloid-derived suppressor cells (MDSCs) and tumor-associated macrophages (TAMs) populations (Supplementary Fig. 5b), implying the role of auxiliary factors in ICAM1-mediated T cell suppression. Numerous studies have demonstrated that the presence of immune checkpoint molecules in GBM tumor cells, known as immunosuppressive molecules, hinders T cell activation28,29. To explore the association of ICAM1 with immune checkpoint molecules, we evaluated the protein expression involved in immunosuppression, including PD-L1, CD47, CD24, and Beta−2-Microglobulin (B2M), in ICAM1 knockdown GSCs30,31,32,33. PD-L1 showed a strong positive correlation with ICAM1 expression, while CD24 and B2M exhibited no changes in ICAM1-silenced and ICAM1-overexpressing GSCs (Fig. 5e, f). CD47 levels declined with ICAM1 knockdown in 83 and 528 GSCs, a trend akin to PD-L1, but paradoxically diminished with ICAM1 overexpression in X01 and 131 GSCs (Fig. 5e, f). In silico analysis corroborated a positive correlation between ICAM1 and CD47, with a stronger linkage to PD-L1 (Fig. 5g, h), signifying a preferential regulatory effect of ICAM1 on PD-L1 over other immunosuppressive molecules. Additionally, analysis of patient-derived single-cell RNA sequencing data further confirmed a strong positive correlation between ICAM1 and PD-L134 (Supplementary Fig. 5c).
a RT-qPCR analysis of Icam1 expression in GL261 cells infected with Icam1 or vector control lentivirus. b Cell proliferation assays using GL261-Icam1 or GL261-vector cells. c Luminescence images of mice bearing orthotopic xenografts of GL261-luc cells infected with Icam1 or vector control lentivirus. d Kaplan-Meier survival curves of mice as in (c) (n = 6, 5 × 104 cells/mouse). e IB analysis of ICAM1, β-catenin, cyclin D1, PD-L1, CD47, CD24, and B2M expression in GSC209, 83, and 528 GSCs infected with shICAM1-1/−2 or shCtrl lentivirus. f IB analysis of ICAM1, β-catenin, cyclin D1, PD-L1, CD47, CD24, and B2M expression in X01 GSC, 131 GSC, and GL261 cells infected with ICAM1 or vector control lentivirus. Correlation analysis of ICAM1 and CD47 or PD-L1 in all glioma (g) and GBM patient samples (h). Data were collected from the CGGA portal. IB (i) and cell proliferation (j) analysis in 528 GSC treated with anti-ICAM1 antibody (1, 2, 4 µg/mL) or isotype antibody. β-catenin, cyclin D1, PD-L1, CD47, CD24, and B2M expression were analyzed in (i). IB (k) and cell proliferation (l) analysis in 83 GSC treated with anti-ICAM1 antibody (4 µg/mL) or isotype antibody. β-catenin, cyclin D1, PD-L1, CD47, CD24, and B2M expression were analyzed in (k). IB analysis of ICAM1, β-catenin, cyclin D1, PD-L1, CD47, CD24, and B2M expression in X01 (m) and 131 GSCs (n) infected with ICAM1 or vector control lentivirus, and treated with ICG001 (10 µM) or vehicle. o Schematic illustration of the proximal region of human pGL3-CD274 promoter (upper). Luciferase reporter assays of TCF/LEF activity in 293 T cells transfected with luciferase reporter vectors containing TCF/LEF sequences of CD274 promoter (lower). p Killing efficiency of anti-ICAM1 (4 µg/mL), ICG001 (10 µM), and anti-PD-L1 (10 µg/mL) in 83-luc GSC infected with CD19 lentivirus and co-cultured with CD19-CAR T cells. q Schematic illustrating the role of ICAM1 in regulating the Wnt/β-catenin/PD-L1 signaling pathway. Created in BioRender. Yin, J. (2025) BioRender.com/vhr5dod. Statistics: a, b, j, l Data are presented as mean ± SD (n = 3, biological replicates), two-tailed Student’s t-test. d Log-rank test (n = 6 mice/group). g, h Two-sided Pearson correlation test. o Data are presented as mean ± SD (n = 3, biological replicates), one-way ANOVA with Tukey’s multiple comparisons test. p Data are presented as mean ± SD (n = 2, biological replicates), two-tailed Student’s t-test. Image: e, f, i, k, m, n Representative blots (n = 3, biological replicates). The samples derive from the same experiment but different gels for β-catenin with cyclin D1, another for PD-L1 with CD24, another for CD47 with B2M, and another for ICAM1 with GAPDH (e, f, m, n) were processed in parallel. The samples derive from the same experiment but different gels for β-catenin with cyclin D1, another for PD-L1 with CD24, another for CD47 with B2M, and another for GAPDH (i, k) were processed in parallel. GAPDH was used as a loading control. Source data are provided as a Source Data file.
Next, we investigated the impact of ICAM1 blockade on PD-L1 expression using an anti-ICAM1 antibody. Concordant with the ICAM1 knockdown results, anti-ICAM1 antibody treatment dose-dependently suppressed PD-L1 but not CD47, CD24 and B2M (Fig. 5i), and inhibited cell proliferation in 528 GSC (Fig. 5j), corroborated in 83 GSC (Fig. 5k, l). Furthermore, anti-Icam1 treatment suppressed Wnt/β-catenin signaling and PD-L1 expression in Icam1-overexpressing GL261 cells, accompanied by a marked inhibition of cell proliferation (Supplementary Fig. 5d, e). To determine the Wnt/β-catenin pathway’s involvement in PD-L1 regulation by ICAM1, we assessed PD-L1 levels post-ICG001 treatment in ICAM1-overexpressing and endogenously expressing GSCs. As anticipated, ICG001 treatment led to a marked downregulation of PD-L1, accompanied by changes in the expression of β-catenin and cyclin D1 (Fig. 5m, n and Supplementary Fig. 5f). Notably, we identified TCF/LEF binding sites within the promoter region of CD274 (gene encoding PD-L1), where TCF/LEF recruits β-catenin to activate transcription35,36. Through a reporter assay, we found a significant amplification of the transcriptional activity of CD274 (Fig. 5o).
ICAM1 regulates PD-L1 expression through β-catenin signaling, prompting us to investigate whether the ICAM1/β-catenin/PD-L1 signaling axis is involved in immune evasion. To mimic interactions between GSCs and GSC-reactive T cells, we co-cultured CD19-overexpressing 83-luc GSC with CD19-CAR T cells. In this engineered co-culture system, blocking PD-L1 or ICAM1 with specific antibodies (anti-ICAM1 or anti-PD-L1) significantly enhanced the cytotoxic effect of T cells (Fig. 5p). Additionally, ICG001, an inhibitor of the Wnt/β-catenin pathway, resulted in T cell-mediated GSC killing similar to that observed with the anti-ICAM1 antibody (Fig. 5p). These findings collectively indicate that ICAM1 augments PD-L1 expression through Wnt/β-catenin-mediated transcriptional regulation, contributing to immune evasion. This provides valuable insights into the intricate molecular mechanisms underlying ICAM1’s role in modulating immune checkpoint molecules in GBM (Fig. 5q).
PD-L1 regulates stemness, proliferation, and tumorigenicity of GSCs
Given that PD-L1 is transcriptionally regulated by ICAM1-Wnt/β-catenin signaling, we next investigated whether modulating PD-L1 expression impacts GSC stemness, proliferation, and tumorigenicity. To this end, we knocked down PD-L1 in ICAM1-high GSCs (83 and 528) and overexpressed PD-L1 in ICAM1-knockdown GSCs (83 and 528), then assessed their proliferation and self-renewal abilities (Fig. 6a–f). The effectiveness of PD-L1 knockdown and overexpression was confirmed by immunoblotting analysis (Fig. 6a, d). Notably, PD-L1 silencing significantly reduced both the proliferation and sphere-forming abilities in 528 and 83 GSCs (Fig. 6b, c). In ICAM1-knockdown GSCs, PD-L1 overexpression restored the diminished proliferative and sphere-forming capacities (Fig. 6e, f), while treatment with an anti-PD-L1 antibody markedly inhibited GSC proliferation (Supplementary Fig. 6a). These findings suggest that PD-L1 is a downstream effector of ICAM1, playing a key role in ICAM1-driven regulation of GSC proliferation and stemness.
a IB analysis of PD-L1 expression in 83 (left) and 528 (right) GSCs infected with shPD-L1-1, shPD-L1−2 or shCtrl lentivirus. b Cell proliferation assays using 83 (left) and 528 (right) GSCs infected with shPD-L1-1/−2 or shCtrl lentivirus. c LDAs performed using 83 (left) and 528 (right) GSCs infected with shPD-L1-1/−2 or shCtrl lentivirus. d IB analysis of ICAM1 and PD-L1 expression in 83 (left) and 528 (right) GSCs infected with shICAM1, PD-L1 or shCtrl lentivirus. e Cell proliferation assays using 83 (left) and 528 GSCs (right) infected with shICAM1, PD-L1, or shCtrl lentivirus. f LDAs performed using 83 (left) and 528 (right) GSCs infected with shICAM1, PD-L1 or shCtrl lentivirus. g IB analysis of Icam1, β-catenin, cyclin D1, PD-L1, and LRP6 expression in GL261 infected with Icam1, shPD-L1, or vector control lentivirus. h Cell proliferation assays using GL261 infected with Icam1, shPD-L1, or vector control lentivirus. i Luminescence images of mice bearing orthotopic xenografts of GL261-luc cells infected with Icam1, shPD-L1, or vector control lentivirus (5 × 104 cells/mouse). j Kaplan-Meier survival curves of mice as in (i). Statistics: b, e, h Data are presented as mean ± SD (n = 3, biological replicates), two-tailed Student’s t-test. j Log-rank test (n = 6 mice/group). Image: a, d, g Representative blots (n = 3, biological replicates). The samples derive from the same experiment but different gels for PD-L1 and GAPDH (a) were processed in parallel. The samples derive from the same experiment but different gels for ICAM1 with GAPDH and another for PD-L1 (d) were processed in parallel. The samples derive from the same experiment but different gels for β-catenin with cyclin D1, another for LRP6 with PD-L1, and another for ICAM1 with GAPDH (g) were processed in parallel. GAPDH was used as a loading control. Source data are provided as a Source Data file.
To assess the effect of PD-L1 on GSC tumorigenicity, we first engineered PD-L1-deficient mouse glioma cells from Icam1-overexpressing GL261 cells (Fig. 6g). Cell proliferation assays showed that PD-L1 silencing counteracted the increased proliferation rate induced by ICAM1 overexpression (Fig. 6h). Additionally, while ICAM1 overexpression led to larger tumors, accelerated body weight loss, and reduced survival, PD-L1 knockdown in these ICAM1-overexpressing cells mitigated tumor progression, reduced body weight loss, and significantly improved survival (Fig. 6i, j and Supplementary Fig. 6b). These results highlight PD-L1 as a central mediator of ICAM1-driven tumorigenicity and suggest that targeting PD-L1 may offer a promising therapeutic strategy for GBM, addressing its role in GBM progression beyond immune suppression.
ICAM1 as a key modulator of immune response and synergistic target for enhancing PD-1 blockade in GBM
To explore the role and molecular mechanism of ICAM1 in immunotherapy, we examined whether high ICAM1 expression, by inducing PD-L1 expression, would enhance sensitivity to immunotherapy and whether blocking ICAM1 could improve the response to PD-1 immunotherapy (Fig. 7a). Notably, anti-PD-1 treatment substantially inhibited tumor growth, reversed body weight loss, and markedly improved survival in the Icam1-overexpressing GL261 model (Fig. 7b, c and Supplementary Fig. 7a, b). Additional in vivo experiments demonstrated that, in mice without ICAM1 overexpression, anti-PD-1 treatment resulted in a median survival of 37 days, which was significantly different from the untreated vector group (32 days). Similarly, in the ICAM1 overexpression group, anti-PD-1 treatment significantly extended median survival to 34 days, compared to 22.5 days in the untreated ICAM1 group. Notably, the increase in median survival following anti-PD-1 treatment was more pronounced in the ICAM1 overexpression group than in the vector group, highlighting the enhanced responsiveness to PD-1 blockade induced by ICAM1 overexpression (Supplementary Fig. 7c–e). These findings suggest that ICAM1 may contribute to the efficacy of PD-1 immunotherapy, and that targeting ICAM1 could potentially enhance the therapeutic effects of PD-1 blockade in GBM.
a Schematic illustration of anti-PD-1 treatment in the GL261 orthotopic GBM mouse model. Mice bearing orthotopic xenografts of GL261-luc cells infected with Icam1 or vector control lentivirus. Icam1-overexpressing mice were intraperitoneally injected with anti-PD-1 or isotype antibodies, while vector control mice received isotype antibody treatment. Created in BioRender. Yin, J. (2025) BioRender.com/pxjp05q. b Luminescence images of mice as in (a). c Kaplan-Meier survival curves of mice as in (a) (5 × 104 cells/mouse). d Representative flow cytometry analysis of GBM tumors as in (a). Three days after the final anti-PD-1 antibody treatment, tumor-infiltrating lymphocytes (TILs) were analyzed for the relative proportions of naïve, effector, and central memory CD8+ T cells. e Schematic illustration of anti-PD-1, anti-Icam1, or combination treatments at the indicated timepoints. Mice bearing orthotopic xenografts of GL261-luc cells infected with Icam1 or vector control lentivirus. Icam1-overexpressing mice were intraperitoneally injected with anti-PD-1, anti-Icam1, or a combination of both antibodies at the indicated timepoints. Control mice were treated with isotype antibodies. Created in BioRender. Yin, J. (2025) BioRender.com/930czlq. f Luminescence images of mice as in (e). g Kaplan-Meier survival curves of mice as in (f) (5 × 104 cells/mouse). Statistics: c, g Log-rank test (n = 6 mice/group). Source data are provided as a Source Data file.
To gain deeper insights into the immune landscape alterations induced by ICAM1 overexpression and anti-PD-1 therapy at a single-cell resolution, we performed cytometry by time of flight (CyTOF) analysis on GL261-derived GBM tumors following two rounds of anti-PD-1 treatment. Prior to this, FACS analysis confirmed that PD-1 blockade reversed the Icam1-mediated reduction in effector memory CD8+ T cells (CD44+CD62L-) and enhanced the infiltration of CD8⁺ T cells in GL261-induced murine GBM tissues (Fig. 7d and Supplementary Fig. 7f–h). The CyTOF immune profiling revealed that ICAM1 overexpression led to a decrease in cytotoxic CD8+ T cells and activated NK cells, which was restored by anti-PD-1 treatment (Supplementary Fig. 7i, j). Conversely, tumor-promoting regulatory CD4+ T cells exhibited the opposite pattern (Supplementary Fig. 7j). Similarly, MDSCs and M2 macrophages, both known to promote tumor growth, mirrored the behavior of regulatory CD4+ T cells. In contrast, anti-tumor M1 macrophages followed the same trends as cytotoxic CD8+ T and activated NK cells (Supplementary Fig. 7i, j). These findings reveal a complex network of interactions between ICAM1 expression, immune cell subsets, and the response to anti-PD-1 therapy, shedding light on ICAM1’s potential immune-regulatory roles within the tumor microenvironment.
Further analysis evaluated the potential synergistic effects of ICAM1 inhibition combined with anti-PD-1 therapy in immunocompetent mice (Fig. 7e). Both individual treatments-either anti-PD-1 or ICAM1 blockade-reduced tumor burden and extended survival (Fig. 7f, g and Supplementary Fig. 7k, l). Notably, the combined application of anti-PD-1 and ICAM1 blockade resulted in a synergistic therapeutic effect, with the majority of mice (5 out of 6) in the combination treatment group achieving complete tumor luminescence elimination and survival by the end of the study (Fig. 7f, g and Supplementary Fig. 7l).
In summary, our research highlights ICAM1 inhibition as a powerful adjunct to enhance the efficacy of anti-PD-1 therapy, offering translational potential for GBM patients with elevated ICAM1 levels to benefit from anti-PD-1 strategies. These findings underscore the importance of considering ICAM1 status when designing and optimizing immunotherapeutic regimens for GBM.
Discussion
In summary, we elucidate the intricate molecular mechanisms underlying the influence of ICAM1 on the maintenance of GSCs, progression of GBM, and responses to immunotherapy. The presence of ICAM1 triggers a cascade wherein ZNRF3 autoubiquitylates, facilitating the membrane accumulation of LRP6. This process ultimately promotes the activation of the Wnt/β-catenin signaling pathway, thus enhancing tumorigenicity. Conversely, when ICAM1 is suppressed by shRNA, GSCs experience a reduction in their stemness and proliferation, primarily attributable to reduced nuclear translocation of β-catenin. Furthermore, ICAM1 emerges as a crucial regulator in elevating the expression of immune checkpoint molecules and reshaping the immunosuppressive tumor microenvironment, such as impairing intratumoral effector T cell infiltration and potentially promoting the accumulation of exhausted T cells. Notably, our findings demonstrate that targeting ICAM1 with an anti-ICAM1 antibody effectively modulates responses to anti-PD-1 immunotherapy. Such a strategic intervention not only enhances our comprehension of precise oncology in GBM but also holds significant promise for therapeutic advancement. The multifaceted impact of ICAM1 on both tumor cell behavior and the immune microenvironment provides valuable insights into its potential as a therapeutic target. This emphasizes the importance of further exploration into the therapeutic potential of targeting ICAM1 and yields information on its intricate role in GBM pathogenesis and treatment response.
ICAM1 expression is significantly elevated in isocitrate dehydrogenase 1 wild-type (IDH1wt) primary GBM cells relative to cells bearing the heterozygous R132H mutation in IDH1 (IDH1R132/wt) found in low-grade glioma37. This upregulation of ICAM1 has been paralleled by extensive in vitro and in vivo evidence, suggesting that ICAM1 may play a pivotal role in the tumor progression of GBM, corroborating the results presented in this study. Moreover, ICAM1 is markedly overexpressed in patients with recurrent tumors and is associated with a poor prognosis in these cases. Studies indicate that ICAM1 expression is significantly elevated in the mesenchymal subtype of GBM and is closely linked to resistance to temozolomide (TMZ) treatment14,38. Additional research has identified a conspicuous co-expression of Musashi-1 (MSI1) and ICAM1 in GBM tissues, a phenomenon not detected in low-grade glioma. This suggests a mechanism whereby MSI1 modulates ICAM1 translation, thereby facilitating cellular migration and invasion39. Another study further explores how ICAM1 contributes to bevacizumab resistance in GBM and investigates the potential of targeting ICAM1 to improve treatment outcomes40. Recently, ICAM1 has been recognized as a promoter of metastasis in lung metastases derived from triple-negative breast cancer. It achieves this by guiding the formation of homotypic circulating tumor cell clusters and fostering heterotypic tumor-endothelial adhesion, which are mediated through the activation of several cell cycle and stemness-related signaling pathways41. Emerging evidence also underscores ICAM1 as a pivotal regulator in the intricate control of CSC biology across a broad array of malignancies. In non-small cell lung cancer (NSCLC), low-dose interferon-gamma (IFN-γ) initiates CSC-like properties via the ICAM1-PI3K-Akt-Notch1 signaling axis, thereby facilitating tumor progression and metastatic dissemination42. In hepatocellular carcinoma (HCC), ICAM1 acts as a central CSC marker, enhancing sphere formation, chemoresistance, and tumorigenicity, thereby supporting its role in sustaining tumorigenic potential43. In head and neck squamous cell carcinoma (HNSCC), IL-1β secreted by tumor-associated macrophages induces upregulation of ICAM1, which in turn fosters CSC characteristics and confers resistance to chemotherapeutic agents such as docetaxel44. Similarly, in esophageal squamous cell carcinoma (ESCC), ICAM1 mediates CSC-like traits through the ICAM1-PTTG1IP-p53-DNMT1 pathway, driving cellular migration and invasion45. Contributing to these accumulating evidences, our study elucidates the role of ICAM1 in regulating GSC stemness and the progression of GBM, particularly through the Wnt/β-catenin signaling axis. Crucially, therapeutic strategies targeting ICAM1 have demonstrated efficacy in reversing the GSC phenotypes and preventing gliomagenesis facilitated by ICAM1. These insights advance ICAM1 as a compelling target for therapeutic intervention in GBM, paving the way for the development of innovative treatment modalities.
Beyond its fundamental role in the sustenance of CSCs, increasing evidence indicates the indispensability of the Wnt/β-catenin signaling pathway in T cell differentiation, proliferation, polarization, and anti-tumor immunity46. Notably, the activation of this pathway in metastatic melanoma is associated with poor T cell infiltration, contributing to resistance against anti-PD-L1 and anti-cytotoxic T lymphocyte antigen 4 (CTLA4) immunotherapies47. Separate from oncological contexts, the Wnt/β-catenin signaling has been implicated in modulating neutrophilic acute pulmonary inflammation. This modulation is achieved by altering the interactions between macrophages, neutrophils, and alveolar epithelial cells48. Mechanistically, aberrant activation of the AKT/β-catenin signaling pathway in GBM lead to increased PD-L1 expression, reduced CD8+ T cell infiltration, and enhanced tumor immune escape36. Contrary to the interaction of exosomal ICAM1 with LFA-1 on CD8+ cells—culminating in the engagement of PD-L1 and PD-1, which leads to T cell exhaustion12—our findings reveal that PD-L1 is directly transcriptionally regulated by ICAM1 through β-catenin signaling. Our research bridges a significant knowledge gap by elucidating the mechanism through which ICAM1 activates the β-catenin/PD-L1 signaling cascade. Specifically, ICAM1 interacts with ZNRF3, facilitating autoubiquitination and subsequent membrane clearance. This interaction amplifies the membrane accrual of LRP6, fostering the accumulation and activation of β-catenin. The discerning interruption of the ICAM1-Wnt/β-catenin pathway may thus recalibrate the tumor microenvironment, enhancing the impact of immunotherapeutic approaches. Fundamentally, targeted intervention within the ICAM1-Wnt/β-catenin signaling cascade is implicated as a crucial approach for augmenting patient outcomes by subverting all forms of resistance to tumor immunotherapies.
Over the past decade, the landscape of cancer treatment has been reshaped by the implementation of immune checkpoint blockade (ICB), targeting molecules like CTLA4, PD-1, and PD-L1, which are central to the modulation of cytotoxic T cell activity49. The therapeutic armamentarium now includes monoclonal antibodies (mAbs) such as ipilimumab and tremelimumab which disrupt CTLA4 interaction with CD80/CD8650, as well as nivolumab and pembrolizumab which inhibit PD-151,52, and atezolizumab which targets PD-L153. Especially for recurrent GBM, the administration of neoadjuvant pembrolizumab followed by adjuvant therapy has been associated with a marked improvement in overall survival, compared to adjuvant-only regimens54. Further studies have shown that neoadjuvant anti-PD-1 treatment enriches the T cell population within the TME through interferon-gamma signaling, leading to a reconstitution of immune cell profiles55. Despite these advancements, achieving complete remission remains elusive, particularly due to the emergence of additional T cell checkpoints and immunosuppressive pathways, particularly within the myeloid cell population. Recent studies have shown that CDK4/6 inhibition can upregulate ICAM1 transcription, which in turn enhances the trafficking and activation of tumor-specific T cells, revitalizes the tumor microenvironment (TME), and restores sensitivity to anti-PD-1 therapy in Lkb1-deficient lung adenocarcinoma56. These findings have catalyzed the proposal of combination therapies that include CDK4/6 inhibitors and anti-PD-1 mAbs, aiming to circumvent the resistance observed in tumors with deficient immune infiltration. In contrast, our research has delineated a synergistic effect of anti-ICAM1 and anti-PD-1 therapies in improving immunological responses and prolonging survival in GBM mouse models. Our data positions ICAM1 not merely as an adjunct in immunotherapy but as a potentially transformative agent, given its influence on the expression of the critical immune checkpoint molecule PD-L1. The implications of our findings suggest that targeting ICAM1 in conjunction with PD-1 blockade may offer a feasible therapeutic approach, capable of overcoming the adaptive resistance mechanisms that compromise the success of current immunotherapeutic strategies.
Our investigation has elucidated the intricate regulatory mechanisms of ICAM1 in GBM, revealing not only a mechanistic cornerstone but also a potential therapeutic target within the ICAM1-Wnt/β-catenin signaling axis. This pathway is implicated in the maintenance of GSCs and the progression of GBM, positioning it as a pivotal modulator of anti-tumor immunity. Our data demonstrate that ICAM1 actively reconfigures the immune cell landscape within the TME, thereby facilitating tumor immune evasion. In the realm of immunotherapy, our study provides compelling evidence for the benefits of ICAM1 inhibition. Using murine GBM models, we have shown that targeting ICAM1 can significantly enhance the efficacy of anti-PD-1 therapies. This finding is of particular importance, as it points to a synergistic approach that could improve outcomes for patients with GBM, especially those who have developed resistance to existing treatments. The future clinical translation of ICAM1 may focus on its potential as a diagnostic biomarker, the development of ICAM1-targeted therapies, and its integration with immune checkpoint inhibitors. Such a strategy could help overcome immunosuppression, ultimately enabling additional therapeutic options for GBM patients. In conclusion, our research contributes valuable insights into the resistance mechanisms of GBM to immunotherapeutic interventions. By illuminating the role of ICAM1 within the TME, we have identified a promising avenue for treatment strategies aimed at overcoming the challenge of GBM recurrence, potentially extending survival and improving the quality of life for affected patients.
Methods
Human GBM tissue
GSC209 was isolated from tumor tissue collected from a patient with written informed consent, in accordance with the guidelines of the Ethical Committee of Henan Cancer Hospital (Zhengzhou, Henan, China). The study protocol was approved by the Ethical Committee of Henan Cancer Hospital (#2019-163). Tumor tissues were cut into small pieces, transported in PBS on ice, and processed within hours of surgery. Samples were mechanically disaggregated under sterile conditions, washed twice with PBS, and enzymatically digested at 37 °C for 30 min, as previously reported57.
Cell culture
The proneural subtype GSCs (X01 and 528), the mesenchymal subtype GSCs (83 and 131), and GSC924 were obtained as described in our previous report57,58,59. All GSCs were cultured in DMEM/F12 supplemented with EGF (10 ng/mL), bFGF (5 ng/mL), and 0.1% B27. GL261 (Neuros Creative Biolabs) and 293 T (ATCC) cells were cultured in high-glucose DMEM with 10% FBS. All media were supplemented with 1% P/S. All cell lines used in this study were authenticated by short tandem repeat (STR) profiling, cultured at 37 °C in a humidified incubator with 5% CO₂, and routinely tested to confirm the absence of mycoplasma contamination. ICG001, MG132, and TAK243 were purchased from TargetMol, MedChemExpress, and TargetMol, respectively.
Lentivirus production and transduction
293 T cells were seeded in 10 cm dishes at ~60% confluency and co-transfected with 4.5 µg lentiviral construct, 1.5 µg pMD2.G, 3 µg psPAX2 (both from Addgene), and either 27 µl Lipofectamine 2000 (Invitrogen) or 30 µL PEI (Polysciences). Medium was refreshed 6–8 h post-transfection, and viral supernatant was collected 48 h later. Viral particles were concentrated using Lenti-X (Clontech) and used to infect target cells in the presence of 8 µg/mL polybrene (MedChemExpress).
Quantitative real-time PCR (RT-qPCR)
Total RNAs from GSCs were isolated using an RNeasy Mini Kit (QIAGEN), and 1 µg of total RNA was used as the template to synthesize cDNA using the AMPIGENE cDNA Synthesis Kit (Enzo). RT-qPCR analysis was performed with a LightCycler 480II real-time detection system (Roche) using AMPIGENE qPCR Green Mix Hi-ROX enzyme (Enzo). The expression levels of the target genes were normalized to that of GAPDH. The primers were as follows: GAPDH, sense 5ʹ-GGAGTCCACTGGCGTCTTCAC-3ʹ and antisense 5ʹ- GAGGCATTGCTGATGATCTTGAGG-3ʹ; ICAM1, sense 5ʹ- TATAACCGCCAGCGGA AGAT-3ʹ and antisense 5ʹ-ATATGGGAAGGCCGAGGAAG-3ʹ; Icam1, sense 5ʹ- CCACTGCCTTGGTAGAGGTG-3ʹ and antisense 5ʹ-GTCAGGACCGGAGCTGAAAA-3ʹ; Nestin, sense 5ʹ-GCATGGAACCTGGAGAATTT-3ʹ and antisense 5ʹ-ACCGTATCTTCCCACCTCTG-3ʹ; CD44 sense 5ʹ-CCATTGTCAACGGAG AGCTG-3ʹ and antisense 5ʹ-GTCAAGCTGTGCTTCCAGAG-3ʹ; Sox2 sense 5ʹ-TACAGCA TGTCCTACTCGCAG-3ʹ and antisense 5ʹ- GAGGAAGAGGTAACCACAGGG-3ʹ.
Cell proliferation assays
GSC cell suspensions were seeded in a 96-well plate at a density of 103 cells/well (100 μL/well) for in vitro proliferation assays. The luminescence of viable cells was assessed using CCK-8 Cell Proliferation and Cytotoxicity Assay Kit according to the manufacturer’s protocol (Solarbio).
Limiting dilution assays
The in vitro limiting dilution assays were conducted following previously established protocols24. GSCs were seeded at decreasing densities (100, 50, 25, 5 cells/well) in 96-well plates containing DMEM/F12 with 1% B27, EGF (10 ng/mL), and bFGF (5 ng/mL). All experiments were performed with at least two biological replicates, and the mean values of the replicates were used for statistical analysis. Limiting dilution assay results were analyzed using ELDA software (https://bioinf.wehi.edu.au/software/elda/index.html).
Immunoblot analysis
Proteins were extracted using RIPA buffer with protease inhibitors (Solarbio), incubated on ice for 30 min, and centrifuged at 13,000 × g for 20 min. Supernatants were collected, quantified with a BCA Protein Assay Kit (Thermo Fisher), mixed with 5 × Laemmli sample buffer (Bio-Rad), and boiled at 95 °C for 5–10 min. Extracts were loaded onto SDS-PAGE gels and transferred to PVDF membranes (Millipore). Membranes were blocked with 5% nonfat milk (R&D Systems) in TBST and incubated overnight at 4 °C with the following primary antibodies: ICAM1 (1:1000, Sangon Biotech, D261536; Bioworld Technology, BS90682), Icam1 (1:2000, Proteintech, 10020-1-AP), α-tubulin (1:10,000, Proteintech, 66031-1-Ig), GAPDH (1:10,000, HUABio, R1210-1), PD-L1 (1:1000, Bioworld Technology, Q9NZQ7), CD47 (1:1000, Bioworld Technology, MB9137), CD24 (1:1000, Abcam, ab179821), B2M (1:1000, Bioworld Technology, BS6531), FLAG (1:1000, Cell Signaling Technology, 2368), HA (1:1000, Cell Signaling Technology, 3724), β-catenin (1:1000, Beyotime, AF1189), LRP6 (1:1000, Cell Signaling Technology, 2560 T), Cyclin D1 (1:1000, Proteintech, 60186-1-Ig), FZD4 (1:1000, Sangon Biotech, D221422), Ubiquitin (1:1000, Novusbio, NB300-130SS), ZNRF3 (1:1000, Abclonal, A16026), RNF43 (1:1000, Sangon Biotech, D262139), Nestin (1:1000, BD Biosciences, 611658), Sox2 (1:1000, R&D Systems, AF2018), CD44 (1:500, R&D Systems, MAB7045-SP), Lamin B1 (1:1000, Proteintech, 12987-1-AP), USP42 (1:1000, Proteintech, 18811-1-AP), and Axin2 (1:1000, Proteintech, 20540-1-AP). After TBST washes, membranes were incubated with HRP-conjugated secondary antibodies for 1 h at room temperature. Protein bands were detected using Amersham ECL Prime (GE Healthcare) or Miracle-Star detection system (iNtRON Biotechnology).
Microscale thermophoresis (MST)
Purified His-ICAM1 (Novoprotein) was labeled using a RED-tris-NTA protein labeling kit (NanoTemper) following the standard protocol. The protein and dye were incubated for 30 min at room temperature in the dark, then centrifuged at 15,000 × g for 10 min at 4 °C. The supernatant was transferred to a fresh tube. Ligand protein ZNRF3 (R&D Systems) was diluted with ddH2O to a constant concentration. Equal volumes of the binding solutions were mixed and loaded into the Monolith NT.115 instrument (NanoTemper). Measurements followed the protocols of Lin et al.58 and Li et al.60.
Mouse models
All animal procedures were approved by the Medical and Scientific Research Ethics Committee of Henan University School of Medicine (HUSOM2018-355 and HUSOM2023-197). C57BL/6 J and BALB/c-nu mice (6–8 weeks old) were purchased from SiPeiFu Biotechnology (Beijing) and housed under specific pathogen-free (SPF) conditions for at least 7 days before experiments. Mice were housed in standard individually ventilated cages (Suzhou Fengshi Laboratory Animal Equipment Co., Ltd.) with corn cob bedding, under a 12-h light/dark cycle. Environmental conditions were maintained at a temperature of 20–24 °C and relative humidity of 45–65%. Food and water were provided ad libitum. Stereotactic injections were performed with coordinates 2.2 mm left of the midline, 0.2 mm posterior to the bregma, and 3.5 mm deep61. GBM model were established by injecting 83 GSC, X01-luc GSC, and GL261-luc cells into the mice. Before treatment, the mice were weighed and randomly divided into each group. ICG001 (40 mg/kg, TargetMol) was administered intraperitoneally every two days for 5 doses. Anti-PD-1 (250 µg/mouse) and anti-ICAM1 (20 µg/mouse) antibodies (BioXCell) were injected intraperitoneally twice per week for 3 or 5 doses. Control groups received vehicle (5% DMSO, 5% Tween-80, 40% PEG300, and 50% PBS) or isotype control antibody (BioXCell). Mice were sacrificed when a 20% weight loss occurred, and survival data were analyzed using GraphPad Prism (v.9.5.0).
In vivo imaging
Tumor detection in mice began 7 days post-injection using an IVIS Lumina (Perkin Elmer) system. Anesthesia was induced with Isoflurane (RWD, R510), followed by intraperitoneal injection of 150 mg/kg d-luciferin (Luminescence). A region of interest (ROI) was defined around the head, and luminescence was quantified as total photons per second per cm² per steradian (p/cm²/s/sr). Mice were monitored biweekly until tumor development and weekly thereafter.
CD274 dual luciferase reporter constructs
CD274 luciferase constructs were generated by PCR amplification of U87 genomic DNA using primers with 5ʹ KpnI and 3ʹ NheI sites (5ʹ: CGGGGTACCATGTAGCTCGGGATGGGAAG, 3ʹ: CTAGCTAGCCCTCTGCCCAAGGCAGCAAAT). The PCR products were digested with KpnI and NheI and cloned into KpnI/NheI-digested pGL3.1. All constructs were validated by Sanger sequencing.
Luciferase reporter assay
293 T cells in 12-well plates were co-transfected with 200 ng of TCF Pro-pGL4.49 plasmid, 200 ng of pGL4.49 control plasmid, and 200 ng of ICAM1, TCF, or CD274 expression plasmids using PEI reagent. Cells were lysed in 140 µL of reporter cell lysate buffer and incubated on ice for 30 min. Luminescence was measured after adding Renilla or firefly luciferase reagents. Transcriptional activities were calculated by dividing the relative luciferase activities by those from matched in-frame control constructs. Three biological replicates were performed, each with three technical repeats.
Plasmid and shRNA constructs
The negative control vector was purchased from Sino Biological. The ICAM1 overexpression plasmid was obtained from Biogot Technology, while ZNRF3 overexpression, RNF43 overexpression, and UBI-His plasmids were purchased from MiaoLingPlasmid. shRNA-expressing lentiviral constructs targeting ICAM1, PD-L1, mouse PD-L1, and ZNRF3 were generated by ligating annealed oligomers into AgeI-EcoRI-digested pLKO.1 puro (Addgene). Overexpression lentiviral constructs targeting Icam1 and PD-L1 were generated using the pCDH-GFP vector (MiaoLingPlasmid). All oligomers were synthesized by Tsingke Biotechnology and verified by DNA sequencing (Tsingke Biotechnology). The following shRNA targeting sequences and primers were used: shICAM1-1, 5ʹ-GAACAGAGTGGAAGACATA-3ʹ; shICAM1−2, 5ʹ-CCTCAGCACGTACCTCTATAA-3ʹ; shPD-L1-1, 5ʹ-CGAATTACTGTGAAAGTCAAT-3ʹ; shPD-L1−2, 5ʹ-CTGACATTCATCTTCCGTTTA-3ʹ; shPD-L1 (mouse), 5ʹ-TGTCAGTATCCAGGCTTTGTA-3ʹ; shZNRF3, 5ʹ-ATGACGAAGAGGACTTGTATG-3ʹ. Icam1 cloning primers: sense 5ʹ-GCTCTAGAATGGATTACAAGGATGACGACGATAAGGCTTCAACCCGTGCCAA-3ʹ and antisense 5ʹ-AAGGAAAAAAGCGGCCGCTCAGGGAGGTGGGGCTT-3ʹ; PD-L1 cloning primers: sense 5ʹ-CCGGAATTCGCCACCACGTCATGACCTACTGGCATT-3ʹ and antisense 5ʹ-ATTCTTATGCGGCCGCTTACGTCTCCTCCAAATG-3ʹ.
Co-immunoprecipitation (Co-IP)
For Co-IP experiments, 293 T cells were transfected with the designated plasmids 48 h prior to harvesting, fixation, and lysis. Four percent of the lysate was used as input, and the remaining was incubated with Flag/HA-Magnetic beads (Bimake) or A/G Dynabeads (Thermo Fisher) at 4 °C overnight. Immunoprecipitates were boiled at 98 °C for 10 min in protein loading buffer (EpiZyme) before immunoblotting.
Ubiquitination analysis
293 T cells were co-transfected with His-ubiquitin, Flag-ZNRF3, and HA-ICAM1 or an empty vector. After 48 h, cells were treated with a biotinylation agent and lysed in RIPA buffer containing 10 mM N-ethyl maleimide (Sigma). Lysates were diluted and subjected to co-immunoprecipitation with anti-Flag magnetic beads (Bimake). Immunoprecipitates were analyzed by SDS-PAGE and immunoblotting using rabbit anti-Flag, rabbit anti-HA (Cell Signaling Technology), and ubiquitin (Ubi-1, Novusbio) antibodies. Secondary antibodies were from Invitrogen.
Hematoxylin and eosin staining
Brains were extracted, fixed in 4% paraformaldehyde for 24 h, and sectioned at 4 µm using a precision microtome (Leica RM2125 RTS). Paraffin-embedded sections were baked at 65 °C for 4 h, then deparaffinized and rehydrated with xylene and ethanol. Hematoxylin (1%, DaKo) and eosin (0.25%, Merck) stains were applied. After staining, sections were dried and mounted in an organic medium for examination.
Flow cytometry analysis
Brain tumors were separated, homogenized, and filtered through 40 μm cell strainers (Falcon). Myelin and debris were removed using a 35/40 Percoll gradient (Solarbio), and cell pellets were washed with PBS and resuspended for further analysis. In parallel, single-cell suspensions were incubated with cell surface antibodies for 30 min at 4 °C in the dark, washed, and fixed using BD Cytofix/Cytoperm™ (BD). Cells were stained with antibodies, including ICAM1 (PE, 1:100, Biolegend, 322707) for human GSCs ICAM1 expression, CD3 (PerCP/Cyanine5.5, 1:100, BioLegend, 155615), CD45 (PE, 1:100, BioLegend, 157604), CD4 (APC, 1:100, BioLegend, 100411), CD8 (FITC, 1:100, BioLegend, 100705), CD44 (APC, 1:100, BioLegend, 103012), and CD62L (PE, 1:100, BioLegend, W18021D). Flow cytometry was conducted using a Beckman Coulter Gallios or a BD LSR Fortessa. Data were analyzed using a gating strategy that excluded debris and doublets, with the initial gates defined according to forward scatter (FSC) and side scatter (SSC) parameters. For effector memory CD8-positive T cells analysis, T cells were identified as CD3-positive cells in the PerCP/Cy5.5 channel, while CD8-positive cells were represented by T cells in the FITC channel. Finally, CD8-positive T cells were analyzed using double staining with anti-CD62L-PE and anti-CD44-APC. For the assessment of CD8-positive T cells infiltration, anti-CD45-PE was used to gate total immune cells, followed by identification of CD3-positive T cells in the PerCP/Cy5.5 channel, and finally CD4 and CD8 markers were applied to distinguish CD8-positive T cells. Thresholds were established based on negative controls and unstained cells. Data were analyzed using FlowJo (v.10.4), with a minimum of 20,000 events per sample. The schematic gating strategies for flow cytometry analysis of T lymphocytes are illustrated in Supplementary Fig. 8.
Luciferase-based cytotoxicity assay
A luciferase-based assay was used to assess the effects of anti-ICAM1 and anti-PD-L1 antibodies, as well as the Wnt signaling inhibitor ICG001, on CD19-CAR T cell-mediated killing of 83-luc GSC overexpressing CD19. Firefly luciferase-expressing tumor cells (10,000 cells/well) were pre-treated with anti-ICAM1 (4 µg/mL), ICG001 (0.5 µg/mL), and anti-PD-L1 (10 µg/mL) before co-incubation with CD19-CAR T cells at a 1:1 effector-target ratio for 24 h. Tumor cell lysis was calculated using the formula: percent lysis = (1- (experimental cell luminescence)/(untreated target well))× 100%.
Immunohistochemical analysis
Paraffin-embedded mouse brain tumor sections (4 μm) were deparaffinized in xylene and rehydrated through a graded ethanol series. Endogenous peroxidase activity was blocked with 3% hydrogen peroxide. Antigen retrieval was performed in 10 mM sodium citrate buffer (pH 6.0) at 95 °C for 20 min. After cooling, sections were blocked with 3% BSA in PBS for 30 min and incubated overnight at 4 °C with following primary antibodies: CD8 (1:200, Abclonal, A23081), CD45 (1:200, BioLegend, 103101), Arginase (1:500, Proteintech, 16001-1-AP), IBA1 (1:2000, Abcam, ab178846), PD-1 (1:2000, Proteintech, 66220-1-Ig), and Icam1 (1:5000, Proteintech, 10020-1-AP). The next day, sections were incubated with HRP-conjugated secondary antibodies, developed with DAB, counterstained with hematoxylin, dehydrated, and mounted.
Screening of leading hits
To identify the most promising therapeutic targets for GBM, especially for GSCs, a comprehensive bioinformatics approach was employed, integrating publicly available datasets and advanced analytical methods. A cell surface protein dataset containing 903 candidates was retrieved from the Molecular Signatures Database (MSigDB) within the Gene Set Enrichment Analysis (GSEA) portal (https://www.gsea-msigdb.org/gsea/index.jsp)62. To assess the clinical relevance of these 903 candidates, a Cox proportional-hazards model was applied using patient survival data from the TCGA GBM cohort. This analysis identified 18 genes whose expression levels were significantly associated with poor survival outcomes and ranked them according to their Hazard Ratios (HR). Additionally, Pearson correlation analysis was performed to evaluate the relationship between the identified candidates and the GSC signature63, with the aim of prioritizing genes exhibiting stem cell marker-like characteristics. The top 3 genes, exhibiting strong positive correlations with the GSC signature, were prioritized for further investigation. Finally, genetic alterations within these 3 genes were analyzed to assess gene amplification across the TCGA GBM and LGG cohorts from the cBioPortal platform (https://www.cbioportal.org/), with a focus on identifying oncogenes that may drive gliomagenesis. Genes exhibiting significant amplification were considered as potential therapeutic targets for subsequent validation.
Correlation analysis
Correlation between ICAM1 and other genes in the CGGA and TCGA GBM RNA-Seq cohort was analyzed using the LinkedOmics portal (linkedomics.org)64. Results were analyzed and visualized using the corrplot R package or GraphPad Prism. Pearson or spearman correlation analyses were conducted as appropriate, with the specific method indicated in the figure legend. Additionally, Pearson’s correlations between ICAM1 expression and the immune score or stromal score were analyzed and visualized using GraphPad Prism. Correlations with R > 0 and P < 0.05 were considered significantly positively correlated, while those with R < 0 and P < 0.05 were considered significantly negatively correlated.
Patient survival analysis
Patient survival was analyzed using the Kaplan-Meier method, with differences between groups assessed by the log-rank (Mantel-Cox) test. Hazard ratios (HR) were calculated using Cox proportional hazards regression. A P value < 0.05 was considered statistically significant. The primary endpoint was overall survival. Kaplan-Meier plots and statistical analyses were generated using GraphPad Prism.
Cytometry by time of flight (CyTOF) analysis
For mass cytometry, cell suspensions were first washed once with phosphate-buffered saline (PBS, 1×) to remove residual medium. Cell viability staining was carried out by incubating the samples in 250 nM cisplatin (Fluidigm) for 5 min on ice. Cells were then treated with an Fc receptor blocking reagent to minimize nonspecific binding, followed by incubation with a mixture of surface antibodies for 30 min on ice. Excess antibodies were removed by two sequential washes in FACS buffer (PBS, 1×, supplemented with 0.5% bovine serum albumin). Cells were fixed overnight at 4 °C in Maxpar Fix and Perm Buffer containing 250 nM iridium intercalator (191/193Ir, Fluidigm) to allow DNA labeling. The following day, samples were washed once with FACS buffer and once with permeabilization buffer (eBioscience) prior to intracellular staining. Intracellular antibody cocktails were applied for 30 min on ice, after which cells were washed, resuspended in ultrapure water, and mixed with EQ calibration beads (20%, Fluidigm) for instrument standardization. Data acquisition was performed on a Helios mass cytometer (Fluidigm). Among the three samples processed, one was excluded from downstream analysis due to failure to meet quality control criteria.
Data preprocessing involved debarcoding of raw files using a unique mass-tag–based approach with doublet exclusion65. Signal normalization across acquisition batches was performed using bead-based normalization66. Live single immune cells were identified by manual gating in FlowJo, excluding debris, dead cells, and doublets. Cell phenotyping was achieved using the Phenograph clustering algorithm67, which grouped cells according to marker expression profiles. Cluster identities were assigned based on canonical marker patterns visualized in heatmaps (clusters vs. markers). Two-dimensional visualization of the clustered data was generated using the t-SNE algorithm, enabling comparison of cluster distribution, marker expression, and group differences. Statistical differences in cell population frequencies between conditions were evaluated using unpaired t tests.
Public data analysis
RNA-seq data from public portals were normalized based on the RPKM values, and microarray data underwent global normalization using the robust multiarray average (RMA) method. Statistical analyses were conducted in R and GraphPad Prism (https://www.r-project.org/), and graphs were generated using Microsoft Excel, R, and GraphPad Prism. Gene set enrichment analysis was performed using GSEA software (v.4.3.3), with 1000 permutations conducted to assess the statistical significance of the observed results.
Statistics and reproducibility
Data are presented as means ± standard deviation (SD). All experiments were performed in two or three biological replicates, and the figures represent the averaged results of these independent experiments. The findings were highly consistent across biological replicates, ensuring the robustness and reproducibility of the conclusions. Kaplan-Meier survival curves were generated, with censoring applied for patients who were alive at the last follow-up. For mouse experiments, survival analysis was performed using the log-rank test. Two-tailed Student’s t-tests were used for comparisons between two groups, and one-way analysis of variance (ANOVA) was used for comparisons involving more than two groups. Statistical significance was defined as P < 0.05, with exact P values shown in the figures. GraphPad Prism software (v.9.5.0) was used to perform statistical analyses. Source data are provided as a Source Data file.
Reporting summary
Further information on research design is available in the Nature Portfolio Reporting Summary linked to this article.
Data availability
We collected RNA sequencing (RNA-Seq, batch 1) data and clinical information from the Chinese Glioma Cancer Atlas (CGGA)68 and mRNA microarray data and clinical information of the REpository for Molecular BRAin Neoplasia DaTa (REMBRANDT)69 from the CGGA portal (http://www.cgga.org.cn/), GBM RNA-Seq data and clinical information of The Cancer Genome Atlas (TCGA)70 from the UCSC Xena portal (https://xena.ucsc.edu/public)71, and TCGA LGG dataset was acquired from the International Cancer Genome Consortium (ICGC) data portal (https://dcc.icgc.org/), while the GSE4412 and GSE84465 dataset were obtained from the NCBI GEO database (http://www.ncbi.nlm.nih.gov/geo/). The raw fcs files for CyTOF have been deposited in Harvard Dataverse under the Persistent Identifier: https://doi.org/10.7910/DVN/5TMWWH (https://doi.org/10.7910/DVN/5TMWWH). Source data are provided with this paper.
References
Bale, T. A. & Rosenblum, M. K. The 2021 WHO Classification of Tumors of the Central Nervous System: An update on pediatric low-grade gliomas and glioneuronal tumors. Brain Pathol. 32, e13060 (2022).
Stupp, R. et al. Radiotherapy plus concomitant and adjuvant temozolomide for glioblastoma. N. Engl. J. Med. 352, 987–996 (2005).
Gimple, R. C., Yang, K., Halbert, M. E., Agnihotri, S. & Rich, J. N. Brain cancer stem cells: resilience through adaptive plasticity and hierarchical heterogeneity. Nat. Rev. Cancer 22, 497–514 (2022).
Gimple, R. C., Bhargava, S., Dixit, D. & Rich, J. N. Glioblastoma stem cells: Lessons from the tumor hierarchy in a lethal cancer. Genes Dev. 33, 591–609 (2019).
Klemm, F. et al. Interrogation of the microenvironmental landscape in brain tumors reveals disease-specific alterations of immune cells. Cell 181, 1643–1660.e1617 (2020).
Pombo Antunes, A. R. et al. Single-cell profiling of myeloid cells in glioblastoma across species and disease stage reveals macrophage competition and specialization. Nat. Neurosci. 24, 595–610 (2021).
Hegde, P. S. & Chen, D. S. Top 10 challenges in cancer immunotherapy. Immunity 52, 17–35 (2020).
Galon, J. & Bruni, D. Approaches to treat immune hot, altered and cold tumours with combination immunotherapies. Nat. Rev. Drug Discov. 18, 197–218 (2019).
Chongsathidkiet, P. et al. Sequestration of T cells in bone marrow in the setting of glioblastoma and other intracranial tumors. Nat. Med. 24, 1459–1468 (2018).
Ricklefs, F. L. et al. Immune evasion mediated by PD-L1 on glioblastoma-derived extracellular vesicles. Sci. Adv. 4, eaar2766 (2018).
Muller, W. A. Mechanisms of leukocyte transendothelial migration. Annu Rev. Pathol. 6, 323–344 (2011).
Zhang, W. et al. ICAM-1-mediated adhesion is a prerequisite for exosome-induced T cell suppression. Dev. Cell 57, 329–343.e327 (2022).
Gray, K. D. et al. PD1 blockade enhances ICAM1-directed CAR T therapeutic efficacy in advanced thyroid cancer. Clin. Cancer Res. 26, 6003–6016 (2020).
Yoo, K. C. et al. Soluble ICAM-1 a pivotal communicator between tumors and macrophages, promotes mesenchymal shift of glioblastoma. Adv. Sci. (Weinh.) 9, e2102768 (2022).
Ng, S. W. et al. A 17-gene stemness score for rapid determination of risk in acute leukaemia. Nature 540, 433–437 (2016).
Smith, B. A. et al. A human adult stem cell signature marks aggressive variants across epithelial cancers. Cell Rep. 24, 3353–3366.e3355 (2018).
Miranda, A. et al. Cancer stemness, intratumoral heterogeneity, and immune response across cancers. Proc. Natl. Acad. Sci. USA 116, 9020–9029 (2019).
Li, L. & Jensen, R. A. Understanding and overcoming immunosuppression shaped by cancer stem cells. Cancer Res. 83, 2096–2104 (2023).
Marlin, S. D. & Springer, T. A. Purified intercellular adhesion molecule-1 (ICAM-1) is a ligand for lymphocyte function-associated antigen 1 (LFA-1). Cell 51, 813–819 (1987).
Long, E. O. ICAM-1: getting a grip on leukocyte adhesion. J. Immunol. 186, 5021–5023 (2011).
Lathia, J. D., Mack, S. C., Mulkearns-Hubert, E. E., Valentim, C. L. & Rich, J. N. Cancer stem cells in glioblastoma. Genes Dev. 29, 1203–1217 (2015).
Reya, T. & Clevers, H. Wnt signalling in stem cells and cancer. Nature 434, 843–850 (2005).
Emami, K. H. et al. A small molecule inhibitor of beta-catenin/CREB-binding protein transcription [corrected]. Proc. Natl. Acad. Sci. USA 101, 12682–12687 (2004).
Yin, J. et al. ARS2/MAGL signaling in glioblastoma stem cells promotes self-renewal and M2-like polarization of tumor-associated macrophages. Nat. Commun. 11, 2978 (2020).
Hao, H. X. et al. ZNRF3 promotes Wnt receptor turnover in an R-spondin-sensitive manner. Nature 485, 195–200 (2012).
Koo, B. K. et al. Tumour suppressor RNF43 is a stem-cell E3 ligase that induces endocytosis of Wnt receptors. Nature 488, 665–669 (2012).
Giebel, N. et al. USP42 protects ZNRF3/RNF43 from R-spondin-dependent clearance and inhibits Wnt signalling. EMBO Rep. 22, e51415 (2021).
Chen, P., Hsu, W. H., Han, J., Xia, Y. & DePinho, R. A. Cancer stemness meets immunity: From mechanism to therapy. Cell Rep. 34, 108597 (2021).
Wang, S. et al. Oncolytic viruses engineered to enforce cholesterol efflux restore tumor-associated macrophage phagocytosis and anti-tumor immunity in glioblastoma. Nat. Commun. 14, 4367 (2023).
Gordon, S. R. et al. PD-1 expression by tumour-associated macrophages inhibits phagocytosis and tumour immunity. Nature 545, 495–499 (2017).
Majeti, R. et al. CD47 is an adverse prognostic factor and therapeutic antibody target on human acute myeloid leukemia stem cells. Cell 138, 286–299 (2009).
Barkal, A. A. et al. CD24 signalling through macrophage Siglec-10 is a target for cancer immunotherapy. Nature 572, 392–396 (2019).
Barkal, A. A. et al. Engagement of MHC class I by the inhibitory receptor LILRB1 suppresses macrophages and is a target of cancer immunotherapy. Nat. Immunol. 19, 76–84 (2018).
Darmanis, S. et al. Single-Cell RNA-Seq Analysis of Infiltrating Neoplastic Cells at the Migrating Front of Human Glioblastoma. Cell Rep. 21, 1399–1410 (2017).
Niehrs, C. The complex world of WNT receptor signalling. Nat. Rev. Mol. Cell Biol. 13, 767–779 (2012).
Du L. et al. beta-Catenin induces transcriptional expression of PD-L1 to promote glioblastoma immune evasion. J. Exp. Med. 217, e20191115 (2020).
Ma, D. et al. Mutant IDH1 promotes phagocytic function of microglia/macrophages in gliomas by downregulating ICAM1. Cancer Lett. 517, 35–45 (2021).
Zhang, X. et al. Intercellular adhesion molecule-1 suppresses TMZ chemosensitivity in acquired TMZ-resistant gliomas by increasing assembly of ABCB1 on the membrane. Drug Resist Updat. 76, 101112 (2024).
Lin, J. C., Tsai, J. T., Chao, T. Y., Ma, H. I. & Liu, W. H. Musashi-1 Enhances Glioblastoma Migration by Promoting ICAM1 Translation. Neoplasia 21, 459–468 (2019).
Piao, Y. et al. Targeting intercellular adhesion molecule-1 prolongs survival in mice bearing bevacizumab-resistant glioblastoma. Oncotarget 8, 96970–96983 (2017).
Taftaf, R. et al. ICAM1 initiates CTC cluster formation and trans-endothelial migration in lung metastasis of breast cancer. Nat. Commun. 12, 4867 (2021).
Song, M. et al. Low-dose IFNγ induces tumor cell stemness in tumor microenvironment of non-small cell lung cancer. Cancer Res. 79, 3737–3748 (2019).
Liu, S. et al. Expression of intercellular adhesion molecule 1 by hepatocellular carcinoma stem cells and circulating tumor cells. Gastroenterology 144, 1031–1041.e1010 (2013).
Hsieh C. Y. et al. Macrophage secretory IL-1β promotes docetaxel resistance in head and neck squamous carcinoma via SOD2/CAT-ICAM1 signaling. JCI Insight 7, e157285 (2022).
Tsai, S. T. et al. ICAM1 is a potential cancer stem cell marker of esophageal squamous cell carcinoma. PLoS One 10, e0142834 (2015).
Gattinoni, L., Ji, Y. & Restifo, N. P. Wnt/beta-catenin signaling in T-cell immunity and cancer immunotherapy. Clin. Cancer Res. 16, 4695–4701 (2010).
Spranger, S., Bao, R. & Gajewski, T. F. Melanoma-intrinsic beta-catenin signalling prevents anti-tumour immunity. Nature 523, 231–235 (2015).
Guo, Y. et al. Platelet-derived Wnt antagonist Dickkopf-1 is implicated in ICAM-1/VCAM-1-mediated neutrophilic acute lung inflammation. Blood 126, 2220–2229 (2015).
Korman, A. J., Garrett-Thomson, S. C. & Lonberg, N. The foundations of immune checkpoint blockade and the ipilimumab approval decennial. Nat. Rev. Drug Discov. 21, 509–528 (2022).
Ward, J. P., Gubin, M. M. & Schreiber, R. D. The role of neoantigens in naturally occurring and therapeutically induced immune responses to cancer. Adv. Immunol. 130, 25–74 (2016).
Katsnelson, A. Mutations as munitions: Neoantigen vaccines get a closer look as cancer treatment. Nat. Med. 22, 122–124 (2016).
Ribas, A. et al. Association of pembrolizumab with tumor response and survival among patients with advanced melanoma. JAMA 315, 1600–1609 (2016).
Markham, A. Atezolizumab: First global approval. Drugs 76, 1227–1232 (2016).
Cloughesy, T. F. et al. Neoadjuvant anti-PD-1 immunotherapy promotes a survival benefit with intratumoral and systemic immune responses in recurrent glioblastoma. Nat. Med. 25, 477–486 (2019).
Lee, A. H. et al. Neoadjuvant PD-1 blockade induces T cell and cDC1 activation but fails to overcome the immunosuppressive tumor associated macrophages in recurrent glioblastoma. Nat. Commun. 12, 6938 (2021).
Bai, X. et al. CDK4/6 inhibition triggers ICAM1-driven immune response and sensitizes LKB1 mutant lung cancer to immunotherapy. Nat. Commun. 14, 1247 (2023).
Zhou, S. et al. CD97 maintains tumorigenicity of glioblastoma stem cells via mTORC2 signaling and is targeted by CAR Th9 cells. Cell Rep. Med. 5, 101844 (2024).
Lin, W. et al. IGFBP5 is an ROR1 ligand promoting glioblastoma invasion via ROR1/HER2-CREB signaling axis. Nat. Commun. 14, 1578 (2023).
Yin, J. et al. Transglutaminase 2 inhibition reverses mesenchymal transdifferentiation of glioma stem cells by regulating C/EBPβ signaling. Cancer Res. 77, 4973–4984 (2017).
Li, W. et al. A synergetic effect of BARD1 mutations on tumorigenesis. Nat. Commun. 12, 1243 (2021).
Yin, J. et al. Cross-talk between PARN and EGFR-STAT3 signaling facilitates self-renewal and proliferation of glioblastoma stem cells. Cancer Res. 83, 3693–3709 (2023).
Subramanian, A. et al. Gene set enrichment analysis: A knowledge-based approach for interpreting genome-wide expression profiles. Proc. Natl. Acad. Sci. USA 102, 15545–15550 (2005).
Chai, R. et al. A novel gene signature based on five glioblastoma stem-like cell relevant genes predicts the survival of primary glioblastoma. J. Cancer Res. Clin. Oncol. 144, 439–447 (2018).
Vasaikar, S. V., Straub, P., Wang, J. & Zhang, B. LinkedOmics: Analyzing multi-omics data within and across 32 cancer types. Nucleic Acids Res. 46, D956–D963 (2018).
Zunder, E. R. et al. Palladium-based mass tag cell barcoding with a doublet-filtering scheme and single-cell deconvolution algorithm. Nat. Protoc. 10, 316–333 (2015).
Finck, R. et al. Normalization of mass cytometry data with bead standards. Cytom. A 83, 483–494 (2013).
Levine, J. H. et al. Data-driven phenotypic dissection of AML reveals progenitor-like cells that correlate with prognosis. Cell 162, 184–197 (2015).
Zhao, Z. et al. Chinese Glioma Genome Atlas (CGGA): A comprehensive resource with functional genomic data from chinese glioma patients. Genomics Proteom. Bioinforma. 19, 1–12 (2021).
Madhavan, S. et al. Rembrandt: Helping personalized medicine become a reality through integrative translational research. Mol. Cancer Res. 7, 157–167 (2009).
Brennan, C. W. et al. The somatic genomic landscape of glioblastoma. Cell 155, 462–477 (2013).
Goldman, M. J. et al. Visualizing and interpreting cancer genomics data via the Xena platform. Nat. Biotechnol. 38, 675–678 (2020).
Acknowledgements
The authors are deeply grateful to Dr. Xin Xu and Dr. Jianlei Kang (Henan Cancer Hospital, China) for their kind assistance in providing patient tumor specimens. This work was supported by grants from the National Natural Science Foundation of China (82173228). We also thank the former members of the J. Yin lab for their technical support during experimental procedures.
Author information
Authors and Affiliations
Contributions
J.Y. conceived and designed the study. J.Y. and B.S. supervised and acquired funding for this project. M.G., Z.Y., X.L., S.Z. and R.N. performed the experiments. X.J. and Z.Y. performed computational analyses. J.B. provided flow cytometry expertise. J.B.P provided important advice. X.J., Z.Y., M.G. and J.Y wrote the manuscript with feedback from all authors.
Corresponding authors
Ethics declarations
Competing interests
The authors declare no competing interests.
Peer review
Peer review information
Nature Communications thanks Sofia Gameiro, who co-reviewed with Christine Minnar, Anchel de Jaime-Soguero, and the other, anonymous, reviewer(s) for their contribution to the peer review of this work. A peer review file is available.
Additional information
Publisher’s note Springer Nature remains neutral with regard to jurisdictional claims in published maps and institutional affiliations.
Source data
Rights and permissions
Open Access This article is licensed under a Creative Commons Attribution-NonCommercial-NoDerivatives 4.0 International License, which permits any non-commercial use, sharing, distribution and reproduction in any medium or format, as long as you give appropriate credit to the original author(s) and the source, provide a link to the Creative Commons licence, and indicate if you modified the licensed material. You do not have permission under this licence to share adapted material derived from this article or parts of it. The images or other third party material in this article are included in the article’s Creative Commons licence, unless indicated otherwise in a credit line to the material. If material is not included in the article’s Creative Commons licence and your intended use is not permitted by statutory regulation or exceeds the permitted use, you will need to obtain permission directly from the copyright holder. To view a copy of this licence, visit http://creativecommons.org/licenses/by-nc-nd/4.0/.
About this article
Cite this article
Guo, M., Yuan, Z., Jin, X. et al. Inhibition of ICAM1 diminishes stemness and enhances antitumor immunity in glioblastoma via β-catenin/PD-L1 signaling. Nat Commun 16, 8642 (2025). https://doi.org/10.1038/s41467-025-63796-2
Received:
Accepted:
Published:
Version of record:
DOI: https://doi.org/10.1038/s41467-025-63796-2
This article is cited by
-
Targeting the tumor cell-intrinsic ITGB2 axis inhibits melanoma progression
Molecular Cancer (2025)









