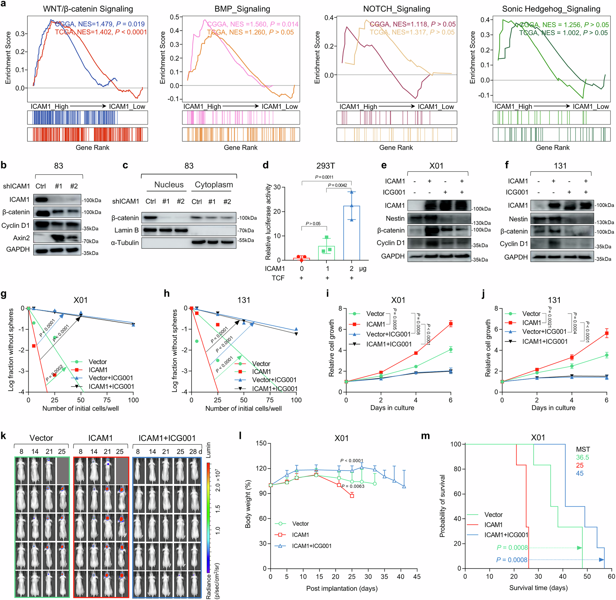
Fig. 3: ICAM1 regulates GSC stemness, proliferation, and tumor progression through the Wnt/β-catenin signaling pathway.

a Enrichment analysis in ICAM1high vs. ICAM1low group from CGGA and TCGA datasets for the indicated pathways. The differentiation of ICAM1 expression is based on the extreme 2% thresholds at both ends of its expression distribution. NES: normalized enrichment score. b IB analysis of ICAM1, β-catenin, cyclin D1 and Axin2 expression in 83 GSC infected with shICAM1-1/−2 or shCtrl lentivirus. c IB analysis of β-catenin in fractionated nuclear and cytosolic lysates from 83 GSC infected with shICAM1-1/−2 or shCtrl lentivirus. Lamin B and α-Tubulin were used as markers for the nucleus and cytoplasm, respectively. d Dual-luciferase activity assay showing the effect of varying concentrations of ICAM1 on the reporter genes containing TCF/LEF-binding sequences in 293 T cells, 24 h post-transfection. IB analysis of ICAM1, Nestin, β-catenin, and cyclin D1 expression in X01 (e) and 131 (f) GSCs infected with ICAM1 or vector control lentivirus, and treated with ICG001 (10 µM) or vehicle. LDAs performed using X01 (g) and 131 (h) GSCs infected with ICAM1 or vector control lentivirus, and treated with ICG001 (10 µM) or vehicle (n = 2, biological replicates). Cell proliferation assays using X01 (i) and 131 (j) GSCs infected with ICAM1 or vector control lentivirus, and treated with ICG001 (10 µM) or vehicle. k Luminescence images of mice bearing orthotopic xenografts of X01-luc GSC infected with ICAM1 or vector control lentivirus. Mice in the ICAM1 group were intraperitoneally injected with ICG001 (40 mg/kg) on days 10, 12, 14, 17, and 19 post-tumor implantations (2 × 104 cells/mouse). l Changes in body weight of mice as in (k). m Kaplan-Meier survival curves of mice bearing orthotopic xenografts as in (k). Statistics: d Data are presented as mean ± SD (n = 3, biological replicates), one-way ANOVA with Tukey’s multiple comparisons test. i, j Data are presented as mean ± SD (n = 3, biological replicates), two-tailed Student’s t-test. l Data are presented as mean ± SD (n = 6 mice/group), day 25, ICAM1 vs. vector and ICAM1 + ICG001, one-way ANOVA with Tukey’s multiple comparisons test. m Log-rank test (n = 6 mice/group). Images: b, e, f representative blots (n = 3, biological replicates). The samples derive from the same experiment but different gels for β-catenin with cyclin D1, another for ICAM1 with GAPDH, and another for Axin2 (b) were processed in parallel. The samples derive from the same experiment but different gels for β-catenin, LaminB1, and α-Tubulin (c) were processed in parallel. The samples derive from the same experiment but different gels for β-catenin with cyclin D1, another for ICAM1 with GAPDH, and another for Nestin (e, f) were processed in parallel. GAPDH was used as a loading control (b, e, f). Source data are provided as a Source Data file.