Fig. 3: MOP-1 maintains self-renewal of ESC.
From: Metal-organic polyhedra maintain the self-renewal of embryonic stem cells

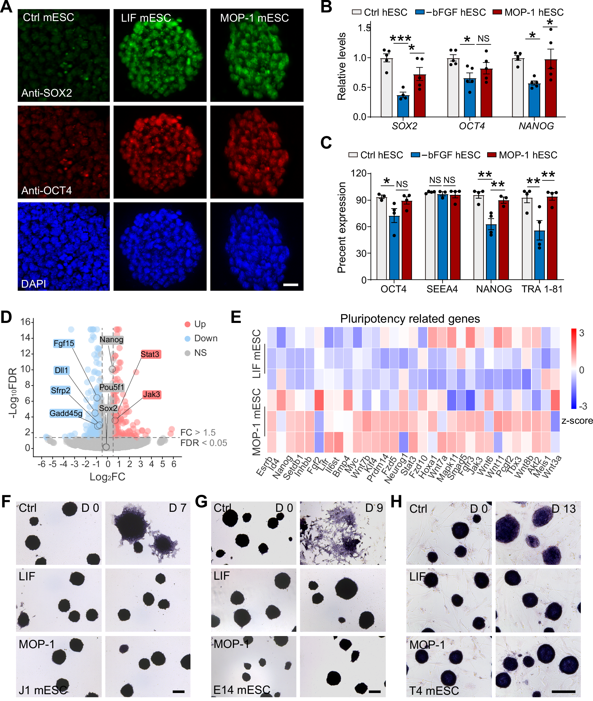
A Representative images showed that the MOP-1 mESC and LIF mESC expressed typical pluripotency-associated markers compared with the Ctrl mESC using immunofluorescence staining. Scale bars, 20 μm. B The expression of stemness-related genes in hESC cultured in mTeSR1 medium (denoted as Ctrl hESC), hESC cultured in mTeSR1 medium without bFGF (denoted as –bFGF hESC) and hESC cultured in 2 μM MOP-1 supplemented mTeSR1 medium without bFGF factor (denoted as MOP-1 hESC) (mean ± s.e.m, n = 5). C hESC were analyzed on Day 9 of passage 3 by FACS for hESC cell markers OCT4 (mean ± s.e.m, n = 3 for Ctrl hESC, n = 4 for –bFGF hESC and MOP-1 hESC), SSEA4 (mean ± s.e.m, n = 3 for –bFGF hESC, n = 4 for Ctrl hESC and MOP-1 hESC), Nango (mean ± s.e.m, n = 3 for MOP-1 hESC, n = 4 for Ctrl hESC and –bFGF hESC) and Tra 1-81 (mean ± s.e.m, n = 4 for each group). D Volcano plot depicting transcriptional profiles of MOP-1 mESC versus LIF mESC. Gray: all no differentially expressed genes (fold change R1, adjusted P < 0.05); red: up genes; blue: down genes. E Heatmap showing genes related to pluripotency related genes in mESC cultured with LIF or MOP-1. HTseq (High-throughput sequence) was used to get the FPKM method to determine gene expression. The analysis was performed for the contrast of MOP-1 mESC vs. LIF mESC; the red color indicated increased gene expression in MOP-1 mESC, while blue indicated decreased gene expression in MOP-1 mESC. Representative images of mESC cultured with MOP-1 and stained with ALP after over 1 week of culturing. ALP staining of J1 mESC (F), E14 mESC (G) and T4 mESC (H) that were treated with MOP-1 at the indicated time points. Three experiments were repeated independently with similar results. Scale bars, 200 μm in (F–H). Data in (B) and (C) are analyzed by one-way ANOVA. *P < 0.05, **P < 0.01, ***P < 0.001, –bFGF hESC vs. Ctrl hESC or MOP-1 hESC; no statistical significance (NS), –bFGF hESC vs. Ctrl hESC or MOP-1 hESC.