Abstract
Allogeneic cellular immunotherapy exhibits promising efficacy for cancer treatment, but donor cell rejection remains a major barrier. Here, we systematically evaluate human leukocyte antigens (HLA) and immune checkpoints PD-L1, HLA-E, and CD47 in the rejection of allogeneic NK cells and identify CD8+ T cells as the dominant cell type mediating allorejection. We demonstrate that a single gene construct that combines an shRNA that selectively interferes with HLA class I but not HLA-E expression, a chimeric antigen receptor (CAR), and PD-L1 or single-chain HLA-E (SCE) enables the one-step construction of allogeneic CAR-NK cells that evade host-mediated rejection both in vitro and in a xenograft mouse model. Furthermore, CAR-NK cells overexpressing PD-L1 or SCE effectively kill tumor cells through the upregulation of cytotoxic genes and reduced exhaustion and exhibit a favorable safety profile due to the decreased production of inflammatory cytokines involved in cytokine release syndrome. Thus, our approach represents a promising strategy in enabling “off-the-shelf” allogeneic cellular immunotherapies.
Similar content being viewed by others
Introduction
The recent approvals of CD19 and BCMA targeting chimeric antigen receptor (CAR)-T cell therapies are significant breakthroughs in the field of cancer immunotherapy and have stimulated the development of genetically modified cell therapies for both hematological malignancies and solid tumors1,2,3. To date, all six approved CAR-T cell therapies use patients’ own (autologous) T cells2. However, autologous CAR cell therapies have major drawbacks, including high cost and relatively long vein-to-vein time due to individualized manufacturing4,5 and low quality and/or quantity of source immune cells due to prolonged exposure to immunosuppressive tumor microenvironment and multiple lines of previous cytotoxic treatment5,6. Expressing CARs in healthy donor T cells could potentially overcome these drawbacks; however, the rejection of allogeneic CAR cells by the host immune system and the potential to cause graft versus host disease (GVHD) with allogeneic CAR-T cells remain major challenges7,8,9. Unlike T cells, natural killer (NK) cells do not mediate GVHD, making them attractive for allogeneic CAR approaches10,11,12,13. The use of allogeneic off-the-shelf umbilical cord blood (UCB)-derived CAR-NK cells has been very safe and associated with promising efficacy in early clinical trials14,15. However, allogeneic CAR-NK cells can be recognized and rapidly rejected by the recipient’s immune system.
Allo-rejection is primarily mediated by CD8+ T cells through T cell receptor (TCR) recognition of peptide-major histocompatibility complexes (pMHC)16. To avoid allo-rejection by T cells, the standard approach is to suppress MHC expression in allogeneic cells by either CRISPR-mediated knockout or shRNA-mediated knockdown of transporter associated with antigen processing (TAP) or β2-microglobulin (B2M)17,18,19, the common light chain for both the classical MHC class I molecules, such as human leukocyte antigen (HLA)-A, B, and C, and the nonclassical MHC class I molecules, such as HLA-E and HLA-G20,21. However, the general suppression of pMHC expression, including HLA-E, in allogeneic NK cells makes them susceptible to the host NK cell-mediated killing due to the lack of NKG2A-mediated inhibition22,23,24. Thus, additional modifications of allogeneic NK cells are needed to overcome host NK cell-mediated rejection.
The use of immune checkpoint inhibitors has significantly improved cancer treatment, enabling the possibility of long-term survival of patients with metastatic tumors25,26,27. Recently, immune checkpoints, including PD-L1, HLA-E, and CD47, have been overexpressed in immune and non-immune cells to prevent their rejection and allow longer persistence after adoptive transfer in an allogeneic setting28,29,30,31,32. Although PD-L1 is best known as a checkpoint for T cells, PD-L1 expression is induced in activated NK cells and has been associated with improved tumor control and trafficking33,34. HLA-E is the ligand for the inhibitory receptor NKG2A, which is expressed by NK cells and a subset of CD8+ T cells, and the HLA-E/NKG2A axis contribute to immune escape in several malignancies3,35,36. CD47 is best known as a checkpoint for macrophages, which can mediate allo-rejection through phagocytosis37. Whether the expression of PD-L1, HLA-E, and CD47 can inhibit allo-rejection of CAR-NK cells, especially following knockout or knockdown of pMHC expression, has not been systematically evaluated.
Here, we comprehensively evaluate the effects of combining the suppression of pMHC expression with exogenous expressions of PD-L1 and/or HLA-E in overcoming the rejection of allogeneic CAR-NK cells by both host T and NK cells. We identify a shRNA that knocks down human HLA-A, HLA-B, and HLA-C (collectively referred to as HLA-ABC) expression without decreasing the expression of human HLA-E, and show that knockdown of HLA-ABC leads to a significant abrogation of host CD8+ T cell- and NK cell-mediated rejection. A combination of shRNA-mediated HLA-ABC knockdown and exogenous expression of PD-L1 and/or HLA-E in NK cells dramatically reduces allo-rejection by the host immune system in vitro and in vivo. Furthermore, we integrate the shRNA, PD-L1, or single-chain HLA-E (SCE) and a CAR construct into the same lentivector for one-step construction of allogeneic CAR-NK cells, without needing multiple steps of genetic modifications. We show that these allogeneic CAR-NK cells effectively control tumor growth, evade allo-rejection by host T and NK cells, and exhibit a better safety profile in vivo. Unexpectedly, exogenous PD-L1 and HLA-E expression significantly enhances the anti-tumor activity of NK and CAR-NK cells, likely due to reduced exhaustion and the upregulation of genes involved in cytotoxicity and proliferation. We believe our approach could also be applied to other allogeneic cell-based products and can aid the design of “off-the-shelf” allogeneic therapies.
Results
Identification of a potent shRNA for specific knockdown of HLA-ABC without affecting HLA-E expression
To develop allogeneic CAR-NK cells that can escape rejection by host T cells, NK cells, and macrophages, we used a tiered approach (Supplementary Fig. 1). We first developed shRNA to knockdown HLA-ABC to suppress T cell-mediated rejection as well as to easily integrate the shRNA into the same CAR lentivector for one-step construction of allogeneic CAR-NK cells. We then evaluated expression of HLA-E and/or PD-L1 to further suppress rejection of allogeneic NK cells by host T and NK cells. Interestingly, human peripheral blood NK cells expressed a high level of CD47, and the majority of them also expressed SIRPα (Supplementary Fig. 2a, b). Over-expression of CD47 in K562 cells, a human lymphoblast cell line with no expression of HLA-ABC and HLA-E, significantly inhibited killing by human NK cells (Supplementary Fig. 2c, d), suggesting a significant role of CD47-SIRPα interaction in inhibiting cytotoxicity of NK cells.
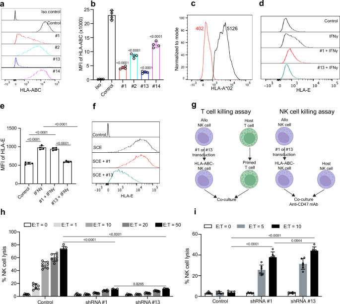
We targeted multiple genes to knock down HLA-ABC by RNA interference, including the HLA-ABC heavy chain, B2M, and TAP1 and TAP2. To specifically knock down HLA-ABC without affecting HLA-E, we aligned the coding sequences of 119 most prevalent classical HLA class I alleles across global populations (Supplementary Fig. 3a), including 38 HLA-A alleles, 56 HLA-B alleles, 25 HLA-C alleles, as well as two nonclassical HLA-E alleles (E*01:01 and E*01:03), and designed shRNAs that had no more than one mismatch with HLA-ABC alleles but had at least two mismatches with HLA-E alleles (Supplementary Fig. 3b–f). We constructed lentivectors expressing shRNAs under the control of the U6 promoter, transduced human Jurkat T cells, and assayed HLA-ABC expression by flow cytometry 48 h later. Among the 15 shRNAs tested, shRNA #1 and #2 (targeting HLA-ABC heavy chain), #13 and #14 (targeting B2M) were most potent in inhibiting surface HLA-ABC expression (Supplementary Fig. 4). These four shRNAs also significantly knocked down surface HLA-ABC expression in NK cells from four donors (Fig. 1a, b). Due to their high potency, shRNA #1 and #13 were used in the subsequent studies.
a, b Comparison of HLA-ABC knockdown in human NK cells by shRNA #1, #2, #13, and #14. Shown are representative flow histograms showing knockdown of surface HLA-ABC expression in NK cells from one donor (a) and summary of HLA-ABC MFI on NK cells from four donors (b). Data in (b) are mean ± s.d. (n = 4). Statistical comparisons are between the indicated samples and the control. c shRNA #1 reduces surface HLA-A*02 expression in human NK cells. The black and red histograms show untransduced and transduced NK cells stained with anti-HLA-A*02 antibody, respectively. The numbers indicate MFI. d, e shRNA #1 does not inhibit surface HLA-E expression. Jurkat T cells with or without (control) IFNγ stimulation were transduced with lentivectors expressing either shRNA #1 or #13 and stained for HLA-E 48 h post-transduction. Representative flow histograms (d) and summary of MFI of HLA-E (e). Data in (e) (mean ± s.d.) shows one of three representative data in four technical replicates. f shRNA #1 does not inhibit surface HLA-E expression in K562 cells stably expressing SCE. Shown are representative flow histograms comparing HLA-E levels in parental K562 cells (control) and K562 cells stably expressing SCE without (black) or with expression of shRNA #1 (red) or #13 (green). g Experimental protocol of T cell and NK cell killing of allogeneic NK cells. h HLA-ABC-reduced allogeneic NK cells evade host CD8+ T cell killing. i HLA-ABC-reduced allogeneic NK cells are sensitive to host NK cell killing when CD47-SIRPα axis is abrogated. Data in (h and i) are mean ± s.d. from three independent experiments with 7 (h) or 6 (i) independent healthy donors each in three technical replicates. Each circle represents on donor. Two-way ANOVA with Tukey’s multiple comparisons was performed between different groups to determine the statistical difference. The p-values are shown for the indicated comparisons. Figure 1g is created in Biorender.
shRNA #1 has one nucleotide mismatch with the prevalent HLA-A*02 alleles and two nucleotide mismatches with HLA-E alleles (Supplementary Fig. 3). To investigate if shRNA #1 is still effective to knock down HLA-A*02 expression, we isolated NK cells from HLA-A*02+ donors, transduced them with lentivector expressing shRNA #1, and assayed HLA-A*02 expression by flow cytometry. Compared to untransduced NK cells, HLA-A*02 expression was reduced by ~13-fold in transduced NK cells (Fig. 1c), demonstrating effective knockdown of HLA-A*02 expression by shRNA #1 despite one nucleotide mismatch.
We also determined whether shRNA #1 interferes with HLA-E expression. IFNγ treatment of Jurkat T cells significantly induced HLA-E expression as indicated by an increase in MFI from 510 to 980 (Fig. 1d, e). Expression of shRNA #1 in Jurkat T cells did not significantly reduce the IFNγ-induced surface HLA-E expression, whereas shRNA #13, which targets B2M, completely inhibited the IFNγ-induced surface HLA-E expression. Alternatively, we constructed a SCE where HLA-E*01:03 heavy chain, B2M, and the peptide from the HLA-G leader sequence were connected by two linkers into a single polypeptide (see Supplementary Fig. 7a, b). Transduction with the lentivector expressing SCE into K562 cells led to a high level of HLA-E expression (Fig. 1f), which was not reduced by shRNA #1 but reduced by shRNA #13. These results show that shRNA #1 and #13 can potently knock down surface HLA-ABC expression, and shRNA #1 specifically knocks down surface HLA-ABC expression without affecting HLA-E expression.
HLA-ABC-reduced allogeneic NK cells can evade killing by host CD8+ T cells
We investigated whether surface HLA-ABC-reduced allogeneic NK cells can evade killing by host CD8+ T cells and NK cells. Purified NK cells were transduced with lentivector expressing shRNA #1 or shRNA #13, and HLA-ABC-reduced NK cells were purified by cell sorting (based on reduced HLA-ABC expression), expanded and used as targets for host CD8+ T cell and NK cell-mediated killing. CD8+ T cells from HLA-mismatched donors were first primed with mitomycin C-pretreated allogeneic NK cells (with normal HLA-ABC expression) in the presence of IL-2 for 7 days. The primed CD8+ T cells were then cocultured with prelabeled allogeneic NK cells with either normal or reduced HLA-ABC expression overnight at E:T ratios of 0, 1, 10, 20, and 50, and the lysis of allogeneic NK cells was determined by flow cytometry (Fig. 1g). As shown in Fig. 1h, CD8+ T cells killed allogeneic NK cells with normal HLA-ABC expression in a dosage-dependent manner, reaching 80% killing at E:T ratio of 50. In contrast, CD8+ T cell killing of allogeneic NK cells with reduced HLA-ABC expression was reduced to ~10% at E:T ratio of 50. Primed CD4+ T cells did not kill allogeneic NK cells appreciably (Supplementary Fig. 5).
To test whether surface HLA-ABC-reduced allogeneic NK cells are sensitive to host NK cell killing, we cocultured NK cells with prelabeled allogeneic NK cells with either normal or reduced HLA-ABC expression at E:T ratios of 0, 5, and 10 (Fig. 1g). Because NK cells express high levels of both CD47 and SIRPα, whose interaction blocks NK cell killing (Supplementary Fig. 2), anti-CD47 antibody and human FcR blocking antibodies were added into the coculture to inhibit CD47-SIRPα axis and antibody-dependent cellular cytotoxicity. Allogeneic NK cells with normal HLA-ABC expression were not killed appreciably, whereas allogeneic NK cells with reduced HLA-ABC expression were killed in a dose-dependent manner, reaching ~40% at E:T ratio of 10 (Fig. 1i). Together, these results show that the knockdown of HLA-ABC expression in allogeneic human NK cells by both shRNA #1 and #13 enables them to evade CD8+ T cell killing but sensitizes them to NK cell killing when CD47-SIRPα interaction is blocked.
Exogenous expression of PD-L1 in allogeneic NK cells moderately inhibits host T cell responses
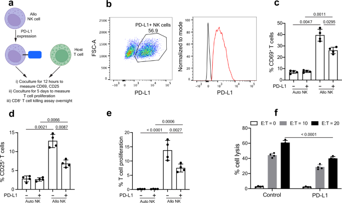
We determined the effect of PD-1-PD-L1 interaction on T cell responses to allogeneic NK cells (Fig. 2a). NK cells were transduced with lentivector expressing PD-L1 and PD-L1+ NK cells were purified by cell sorting and expanded (Fig. 2b). CD3+ T cells were isolated from PBMC and cocultured with autologous or allogeneic NK cells with or without PD-L1 expression at a ratio of 1:1. CD69 and CD25 expression by T cells was measured 12 h post-coculture. Fewer than 10% of T cells expressed CD69 when they were cocultured with autologous NK cells with or without exogenous PD-L1 expression (Fig. 2c and Supplementary Fig. 6a, b). Between 35% and 46% of T cells were induced to express CD69 when they were cocultured with allogeneic NK cells without exogenous PD-L1 expression. This percentage was reduced to ~25% when cocultured with allogeneic NK cells with exogenous PD-L1 expression (Fig. 2c). Similarly, <3% T cells expressed CD25 when cocultured with autologous NK cells, whereas 11%–15% T cells expressed CD25 when cocultured with allogeneic NK cells without exogenous PD-L1 expression and the percentage was decreased to ~7% when cocultured with allogeneic NK cells with exogenous PD-L1 expression (Fig. 2d). T cells did not proliferate significantly when cocultured with autologous NK cells with or without exogenous PD-L1 expression, whereas 10–18% T cells underwent proliferation when cocultured with allogeneic NK cells without PD-L1 expression and the percentage was reduced to ~7% when cocultured with allogeneic NK cells with PD-L1 expression (Fig. 2e and Supplementary Fig. 6c). When primed CD8+ T cells were cocultured with allogeneic NK cells without exogenous PD-L1 expression at the E:T ratios of 10 and 20, ~40% and ~60% of untransduced allogeneic NK cells were lysed, respectively, whereas lysis of allogeneic NK cells expressing PD-L1 was reduced to ~30% and ~40% at E:T ratios of 10 and 20, respectively (Fig. 2f). Together, these results show that exogenous expression of PD-L1 on allogeneic NK cells partially inhibits host T cell responses.
a Experimental design for assaying T cell responses to allogeneic NK cells with or without exogenous PD-L1 expression. b PD-L1 expression by NK cells 48 h following lentivector transduction (left panel) and 7 days following sorting and expansion (right panel, red histogram). Black histogram: untransduced NK cells stained with anti-PD-L1. c, d CD3+ T cells were cocultured with autologous or allogeneic NK cells without or with exogenous PD-L1 expression at 1 to 1 ratio. CD69 (c) and CD25 (d) expression by T cells were measured at 12 h post-coculture. e CD3+ T cells were labeled with cell tracker CTV and cocultured with autologous or allogeneic NK cells without or with exogenous PD-L1 expression at 1 to 1 ratio for 5 days. T cell proliferation as indicated by CTV dilution was assayed by flow cytometry. f CD8+ T cells were cocultured with prelabeled autologous or allogeneic NK cells without or with exogenous PD-L1 expression overnight at E:T ratios of 0, 10, and 20. Lysis of NK cells was quantified. Data in (c–f) are mean ± s.d. from two independent experiments with four healthy donors each in four technical replicates. Each dot represents on donor. One-way (c–e) or two-way (f) ANOVA with Tukey’s multiple comparisons was performed between different groups to determine the statistical difference. P-values are shown as numbers in (c–f). Figure 2a is created in Biorender.
Exogenous expression of single-chain HLA-E inhibits the killing of allogeneic NK cells by host NK cells
Both NK cells and a fraction of CD8+ T cells express the CD94:NKG2A inhibitory receptor, which recognizes HLA-E as ligand35,38. We investigated whether expression of HLA-E by allogenic NK cells inhibits host NK cell responses. Hanson et al. has reported that single-chain HLA class I that incorporates HLA class I heavy chain, B2M, and the presented peptide into a single polypeptide with two linkers (Supplementary Fig. 7a), with mutation of tyrosine 84 in the wildtype (WT) heavy chain to either alanine (Y84A) or to cysteine (Y84C) for better fitting of the peptide into the peptide-binding groove (Supplementary Fig. 7b)39. We adopted the same approach to express three forms of SCE consisting of the peptide derived from the HLA-G leader sequence (VMAPRTLFL), B2M, and HLA-E*01:03 heavy chain (Supplementary Fig. 7b). Lentivectors expressing the SCE variants were used to transduce K562 cells; all three SCE variants supported surface HLA-E expression, with SCE Y84C showing the highest level of expression (Fig. 3a, b) when transduced at the same MOI.
a Experimental schema (for a–f). b Comparison of HLA-E expression in the parental K562 cells (control) and K562 cells that were transduced to express SCE WT, SCE Y84A, and SCE Y84C. c, d SCE expression in K562 cells inhibits NK cell activation. Shown are percentages of CD107a+ (c) and IFNγ+ (d) NK cells following coculture with the indicated K562 cells. e SCE inhibits NK cell killing of K562 cells. f Comparison of SCE presenting different leader peptides in inhibiting NK cell killing. Data in (c–f) are mean ± s.d. with 4 technical replicates. Experiments were independently repeated for three times. g Schema of NK cell responses to HLA-ABC-reduced and SCE expressing allogeneic NK cells. Allogeneic NK cells were transduced with lentivector expressing shRNA #13 alone or both shRNA #13 and SCE Y84C. Note: shRNA #13 knocks down endogenous B2M expression but does not knock down SCE expression because B2M nucleotide sequences were codon optimized in SCE and have 5 mismatches with shRNA #13. Transduced allogeneic NK cells (HLA-ABC-reduced or plus SCE) were sorted and expanded. NK cells from five different donors were cocultured with allogeneic NK cells with normal (control) or reduced HLA-ABC expression (#13), or reduced HLA-ABC plus SCE expression (#13 + SCE) for 6 h. h, i Percentages of CD107a+ and IFNγ+ host NK cells. j Percentages of killing of allogeneic NK cells by host NK cells at different E:T ratios in the presence of anti-CD47 antibody and Fc blocker. Data in (h–j) are mean ± s.d. from two independent experiments with five healthy donors each in two technical replicates. One-way (c, d and h, i) or two-way (e and j) ANOVA with Tukey’s multiple comparisons was performed between different groups to determine the statistical difference. P-values are shown as numbers in (c–e, h–j). Figure 3a, g are created in Biorender.
To evaluate the functionality of SCE variants, purified human NK cells were cocultured with K562 cells with or without SCE expression (Fig. 3a). NK cell degranulation (CD107a), IFNγ expression, and lysis of K562 cells were measured 4 h post-coculture. Approximately 55% of NK cells were induced to express CD107a following coculture with the parental K562 cells (Fig. 3c). This percentage was significantly reduced to ~35%, ~30%, and ~10% by K562 cells expressing SCE WT, Y84A, and Y84C variants, respectively. Similarly, the percentages of IFNγ+ NK cells were significantly reduced from ~40% following coculture with the parental K562 cells to ~15–30% following coculture with K562 cells expressing the SCE variants, with the SCE Y84C showing the most potent inhibition (Fig. 3d). In addition, human NK cells effectively killed the parental K562 cells with increasing E:T ratios (Fig. 3e), whereas killing of K562 cells was significantly inhibited by expression of the SCE variants, especially SCE Y84C (80% vs 20% lysis at E:T ratio of 10).
HLA-E presents peptides derived from the leader sequences of the heavy chains of HLA-ABC and HLA-G. Because of amino acid sequence variations in the leader sequences, we tested the peptide from HLA-G and 6 peptides from 13 prevalent HLA-ABC alleles (Supplementary Fig. 7c). K562 cells were transduced with lentivectors expressing SCE Y84C presenting these different peptides, cocultured with human NK cells for 4 h at the E:T ratios of 0.5, 1, and 3. Human NK cells efficiently lysed the parental K562 cells, reaching ~85% at E:T ratio of 3 (Fig. 3f). Expression of SCE Y84C presenting different peptides all significantly inhibited lysis of the transduced K562 cells, but SCE presenting the HLA-G peptide was the most potent in inhibiting NK cell lysis of K562 cells. Thus, SCE Y84C, presenting the HLA-G peptide, was used in all subsequent studies.
We tested whether SCE Y84C expression could protect HLA-ABC-reduced allogeneic NK cells from being killed by host NK cells. We used shRNA #13 to knock down HLA-ABC expression because it was more potent than shRNA #1, enabling a more stringent killing assay. Allogeneic NK cells were transduced with lentivector expressing shRNA #13 or shRNA #13 plus SCE Y84C, and the transduced NK cells were purified and expanded (Fig. 3g). NK cells from five healthy donors were cocultured with allogeneic NK cells with normal or reduced HLA-ABC expression, or reduced HLA-ABC but exogenous SCE Y84C expression at E:T ratios of 0, 5, and 10 for 6 h (in the presence of anti-CD47 and Fc blocker antibodies). NK cells were not induced to express CD107a and IFNγ following coculture with allogeneic NK cells with normal HLA-ABC expression, but were significantly induced to express CD107a and IFNγ following coculture with HLA-ABC-reduced NK cells (Fig. 3h, i). Exogenous expression of SCE Y84C in HLA-ABC-reduced NK cells almost completely inhibited the induction of CD107a and IFNγ following coculture (Fig. 3h, i). Similarly, NK cells did not kill allogeneic NK cells with normal HLA-ABC expression, but killed HLA-ABC-reduced NK cells, whose elimination was completely inhibited by exogenous expression of SCE Y84C (Fig. 3j). These results show that exogenous expression of SCE Y84C inhibits host NK cell killing of allogeneic NK cells with reduced HLA-ABC expression.
HLA-ABC-reduced allogeneic NK cells with PD-L1 or SCE overexpression evade host immune cell killing in vitro
We tested whether a combination of HLA-ABC knockdown and exogenous PD-L1 and/or HLA-E expression inhibits the killing of allogeneic NK cells by host T cells and NK cells (Supplementary Fig. 8). Allogeneic NK cells were transduced with lentivectors expressing shRNA #1, shRNA #13, SCE, PD-L1, or various combinations, and the downregulation of HLA-ABC, and/or expression of HLA-E or PD-L1 were verified (Supplementary Fig. 9). The transduced allogeneic NK cells were sorted, expanded, and used as targets. Host CD8+ T cells were primed with mitomycin C pretreated untransduced allogeneic NK cells (from the same donor as the NK cell target) in the presence of IL-2 for 7 days. Primed CD8+ T cells were then cocultured with labeled untransduced (control) or transduced allogeneic NK cells at an E:T ratio of 0, 10, and 20 overnight. Untransduced allogenic NK cells were efficiently lysed by CD8+ T cells from two different donors, reaching 60% lysis at E:T ratio of 20 (Supplementary Fig. 10a). Expression of PD-L1 or SCE only moderately inhibited CD8+ T cell killing of allogeneic NK cells, with PD-L1 being more effective than SCE (40% vs 55%). Knockdown of HLA-ABC by shRNA #1 or #13 significantly reduced CD8+ T cell killing of allogeneic NK cells to ~10% at E:T ratio of 20. A combination of knockdown of HLA-ABC and SCE and/or PD-L1 expression did not further reduce CD8+ T cell killing of allogeneic NK cells as compared to HLA-ABC knockdown alone. In a separate killing assay with CD8+ T cells from four healthy donors, a combination of HLA-ABC knockdown by shRNA #1 or shRNA #13 and SCE or PD-L1 overexpression in allogeneic NK cells all dramatically inhibited CD8+ T cell killing of allogeneic NK cells (Fig. 4a), with the combination with PD-L1 expression performing significantly better than with SCE expression. Thus, HLA-ABC knockdown in allogeneic NK cells is the most important for evading host CD8+ T cell killing in vitro, whereas overexpression of PD-L1 and/or SCE is less effective on its own (Fig. 4a and Supplementary Fig. 10a).
a Host CD8+ T cell killing of allogeneic NK cells in vitro. b Host NK cell killing of allogeneic NK cells in vitro. Data in (a, b) are mean ± s.d. from three independent experiments with four healthy donors each in 3 technical replicates. Each circle represents one doner. c Schematic diagram of the experimental protocol. d, e Relative percentages of donor 1 NK cells (red bar), transduced donor 2 NK cells (black bar), and untransduced donor 2 NK cells (open bar) among total human NK cells before transfer (BT) and day 7, 14, and 21 after transfer in the blood (d) or in the tissues day 21 after transfer (e). f, g Relative percentages of donor 2 NK cells (red bar), transduced donor 1 NK cells (black bar), and untransduced donor 1 NK cells (open bar) among total human NK cells before transfer and day 7, 14, and 21 after transfer in the blood (f) or in the tissues day 21 after transfer (g). h, i Relative percentages of human T cells among total CD45+ human cells before transfer and day 7, 14, and 21 after transfer in the blood (h) or in the tissues day 21 after transfer (i). j, k Comparison of percentages of human T cells that express CD69 before transfer and day 7, 14, and 21 after transfer in the blood (j) or in the tissues day 21 after transfer (k). Data in (d–k) are mean ± s.d., n = 3 per group for (d–g) and n = 6 per group for (h–k). Two-way ANOVA with Tukey’s multiple comparisons was performed between different groups to determine the statistical difference in (a, b). One-way ANOVA with Dunnett’s multiple comparison was performed in (h and j). The p-values are shown for the indicated comparisons. At least 5000 hCD45+ cells were collected per sample for analysis. Figure 4c is created in Biorender.
Similarly, host NK cells were cocultured with labeled untransduced (control) or transduced allogeneic NK cells at E:T ratio of 0, 5, and 10 for 6 h in the presence of anti-CD47 and Fc blocker. Untransduced or SCE and/or PD-L1 expressing allogeneic NK cells were not killed by host NK cells. In contrast, knockdown of HLA-ABC by shRNA #1 or #13 led to effective host NK cell killing of allogeneic NK cells, reaching 50% and 60%, respectively, at E:T ratio of 10 (Supplementary Fig. 10b). Expression of SCE (or plus PD-L1) completely abolished killing of HLA-ABC-reduced allogeneic NK cells, whereas expression of PD-L1 did not. In a separate killing assay with NK cells from four healthy donors, expression of SCE, but not PD-L1, completely inhibited the killing of HLA-ABC-reduced allogeneic NK cells (Fig. 4b and Supplementary Fig. 10b).
We also evaluated the cytotoxicity of NK cells that had reduced HLA-ABC expression but overexpressed SCE and/or PD-L1. Untransduced and transduced NK cells were cocultured with K562 cells at E:T ratios of 0, 0.5, and 1 for 4 h. Untransduced NK cells killed K562 cells in a dose-dependent manner (Supplementary Fig. 11). Knockdown of HLA-ABC did not significantly affect NK cell killing of K562 cells. Unexpectedly, expression of SCE or PD-L1 with or without HLA-ABC knockdown significantly increased NK cell killing of K562 cells (comparing 30% vs 60–70% lysis at E:T ratio of 1).
Together, these results show that in vitro (i) HLA-ABC knockdown in allogeneic NK cells is more effective than overexpression of SCE and/or PD-L1 in inhibiting killing by host CD8+ T cells, (ii) overexpression of SCE is more effective than overexpression of PD-L1 in inhibiting host NK cell killing of HLA-ABC-reduced allogeneic NK cells, and (iii) overexpression of SCE and PD-L1 significantly enhances NK cell killing of K562 target cells.
Allogeneic NK cells with HLA-ABC knockdown and PD-L1 or HLA-E expression evade host immune cell rejection in vivo
We tested whether allogeneic NK cells with HLA-ABC knockdown but PD-L1 or SCE overexpression could evade host T cell and NK cell rejection in vivo. In the first set of experiments, purified NK cells from donor 1 (HLA-A*02:01+) were transduced with the lentivector expressing shRNA #13 and SCE (Fig. 4c). The transduced and untransduced NK cells were mixed with equal numbers of PBMCs from donor 2 (HLA-A*02:01−) and adoptively transferred into NSG mice that were also deficient in both MHC classes I and II (NSG MHC I/II DKO) and had been irradiated 2 days earlier. Human NK cells and T cells in the cell mixture before adoptive transfer, in peripheral blood 7, 14, and 21 days after transfer, and in lung, liver, spleen and bone marrow 21 days after transfer were analyzed by flow cytometry (Fig. 4c). Transduced NK cells from donor 1 were identified as CD45+, CD56+, HLA-ABC-reduced, HLA-E+, and HLA-A*02:01−; untransduced NK cells from donor 1 were identified as CD45+, CD56+, HLA-ABC+, HLA-E−, and HLA-A*02:01+, and NK cells from donor 2 PBMC were identified as CD45+, CD56+, HLA-ABC+, HLA-E−, and HLA-A*02:01− (Supplementary Fig. 12). Before adoptive transfer, the relative percentages of transduced and untransduced NK cells from donor 1 among total NK cells were ~45% each, whereas the percentages of donor 2 NK cells were ~10% (Fig. 4d, e). The percentages of donor 1 transduced NK cells increased to ~70% 7 days post transfer and to ~80% 14- and 21-days post transfer in the blood. Correspondingly, the percentage of donor 1 untransduced NK cells decreased to ~10% 7 days post transfer and to <5% 14- and 21-days post transfer, whereas the percentages of donor 2 NK cells increased to ~20%. Consistently, the percentages of donor 1 transduced NK cells were ~80% in lung, liver, spleen and bone marrow at 21 days post transfer, whereas the percentages of donor 1 untransduced NK cells were <5% in these tissues. There was no significant change in CD107a expression by donor 2 NK cells and donor 1 NK cells (transduced or untransduced) before adoptive transfer and 7, 14, and 21 days after adoptive transfer in the peripheral blood or tissues (Supplementary Fig. 13). Thus, the untransduced NK cells (HLA-ABC+ SCE−), but not transduced NK cells (HLA-ABC−/low SCE+), from donor 1 are preferentially eliminated in recipient mice.
We assayed the relative levels of donor 2 T cells and their activation status as indicated by expression of CD69 in the recipient mice. The percentages of human CD45+ cells varied between mice and ranged from 13% to 45% in PBMCs and from 9% to 51% among leucocytes in the tissues. The percentages of T cells within human CD45+ cells were ~25% in the cell mixture before adoptive transfer and few expressed CD69 (Fig. 4h–k). The percentages of T cells increased to 45–50% among human CD45+ cells in the peripheral blood on day 7, 14, and 21 post transfer and to ~50% in the tissues. Notably, the percentages of CD69+ T cells increased to ~60% 7 days post transfer and then decreased to ~20% and ~10% 14- and 21-days post transfer in the blood, respectively, and to ~12% in the tissues (Fig. 4j–k). Thus, the kinetics of donor 2 T cell activation (CD69 expression) is correlated with rejection of donor 1 untransduced NK cells in the recipient mice.
We also performed a reciprocal experiment where NK cells from donor 2 were transduced, mixed with PBMCs from donor 1, and adoptively transferred into the same recipient mice. Similar results were observed, i.e., preferential elimination of donor 2 untransduced NK cells (HLA-ABC+ SCE−), but not donor 2 transduced NK cells (HLA-ABC-reduced SCE+), and activation of donor 1 T cells at day 7 post transfer in the recipient mice (Fig. 4f, g, h–k).
In a similar reciprocal experiment, NK cells from donor 1 (or donor 2) were transduced with a lentivector expressing shRNA #1 plus PD-L1. NK cells, containing both transduced and untransduced cells, from donor 1 (or donor 2) were mixed with an equal number of PBMCs from donor 2 (or donor 1) and adoptively transferred into NSG MHC I/II DKO mice. Again, similar results were obtained, i.e., (i) allogeneic untransduced NK cells (HLA-ABC+ PD-L1−) were rejected, whereas allogeneic transduced NK cells (HLA-ABC-reduced PD-L1+) were not, and (ii) induction of highest percentages of CD69 expression by T cells 7 days post transfer (Supplementary Fig. 14). Together, these results show that allogeneic NK cells with HLA-ABC knockdown and exogenous expression of either SCE or PD-L1 can evade rejection by host T cells and NK cells in vivo.
CAR NK cells with HLA-ABC knockdown and PD-L1 or SCE expression exhibit enhanced cytotoxicity against tumor cells in vitro
To investigate whether HLA-ABC knockdown and exogenous expression of PD-L1 or SCE could be used in one-step production of allogeneic CAR-NK cells, we constructed lentivectors encoding shRNA #1 or #13, CD19-CAR or mesothelin (MSLN)-CAR, and PD-L1 or SCE (Supplementary Fig. 15). CD19 CAR included a CD8α signal peptide, a single-chain variable fragment (scFv) specific for the human CD19, CD8α hinge, transmembrane region, and 4-1BB and CD3ζ intracellular domains. The MSLN CAR had the same structure, except that it was scFv-specific for the human mesothelin. NK cells were transduced with these lentivectors, and the expression of CAR, SCE, or PD-L1, and HLA-ABC was verified. For example, NK cells that were transduced with lentivector expressing shRNA #1 (referred to as #1), MSLN CAR, and PD-L1 or SCE expressed MSLN CAR and PD-L1 or SCE and had reduced HLA-ABC expression (Fig. 5a, b). The transgene-expressed PD-L1 was significantly higher in transduced NK cells than the endogenous PD-L1 expressed on a small fraction of human NK cells (Supplementary Fig. 16a–c). Knockdown of HLA-ABC and expression of CAR and PD-L1 did not affect the expression of the killer cell immunoglobulin-like receptors (KIR), including CD158a, CD158b, and CD158e (Supplementary Fig. 16d–g). Furthermore, HLA-ABC knockdown, CAR expression, and PD-L1 or SCE overexpression did not affect CD94, NKG2A, and NKG2C transcript levels in NK cells (Supplementary Fig. 16h). To test the CAR-mediated target cell killing, we assayed killing of OVCAR8 cells by MSLN-CAR NK cells and Raji cells by CD19-CAR NK cells in vitro. MSLN-CAR NK cells killed OVCAR8 cells in a dose-dependent manner, reaching 30% at E:T ratio of 3 (Fig. 5c). Knocking down of HLA-ABC by shRNA #1 or #13 in MSLN-CAR NK cells did not have any significant effect on CAR-mediated killing of OVCAR8 cells. Expression of PD-L1 or SCE in MSLN-CAR NK cells with HLA-ABC knockdown killed OVCAR8 cells more effectively, reaching ~50% lysis at E:T ratio of 3. Similarly, untransduced NK cells did not kill Raji cells appreciably, whereas CD19-CAR NK cells efficiently killed Raji cells in a dose-dependent manner, reaching ~50% at E:T ratio of 3 (Fig. 5d). Knocking down of HLA-ABC by shRNA #1 or #13 in CD19-CAR NK cells did not have any significant effect on CAR-mediated killing of Raji cells. In contrast, CD19-CAR NK cells that had HLA-ABC knockdown and exogenously expressed PD-L1 or SCE killed Raji cells more effectively, reaching ~80% lysis at E:T ratio of 3, consistent with enhanced killing of K562 cells by NK cells that express PD-L1 or SCE (Supplementary Fig. 11). These results show that shRNA knockdown of HLA-ABC and exogenous expression of PD-L1 or SCE can be integrated into the existing CAR lentivector in a one-step production of allogeneic CAR NK cells, and exogenous PD-L1 or SCE expression enhances CAR-NK cell killing of target cells.
a, b Expression of MSLN CAR, HLA-ABC, and PD-L1 by NK cells transduced with #1 + MSLN CAR + PD-L1 (a) or expression of MSLN CAR, HLA-ABC, and HLA-E by NK cells transduced with #1 + MSLN CAR + SCE (b). Red histograms, transduced NK cells; black histograms, untransduced NK cells. c Comparison of lysis of OVCAR8 target cells by various MSLN-CAR NK cells (d) or lysis of Raji target cells by various CD19-CAR NK cells at the indicated E:T ratio. Data in (c, d) are mean ± s.d. from three independent experiments with four healthy donors each in 3 technical replicates. Each dot represents one doner. Two-way ANOVA with Tukey’s multiple comparisons was performed between different groups to determine the statistical difference in (c, d). e, f Enriched pathways in #1 + MSLN CAR + PD-L1 (e) and #1 + MSLN CAR + SCE (f) NK cells. NK cells isolated from 4 unrelated donors were transduced with lentivectors expressing #1 + MSLN CAR, #1 + MSLN CAR + PD-L1, and #1 + MSLN CAR + SCE and cocultured with OVCAR8 target cells for 18 h. NK cells from the same donors and without transductions were used as the controls. After coculture, NK cells were purified, and RNA was isolated and subjected to bulk RNA sequencing. Gene set enrichment analysis (GSEA) was performed using fgsea (v 1.29.1), and the p-values were calculated with weighted two-sided Kolmogorov–Smirnov statistic tests and adjusted using the Benjamini–Hochberg correction. Gene sets were curated from the msigDB (v 7.5.1) database. Data visualization was done with ggplot2 (v3.5.0). Cellular stress, proinflammatory, proliferation, and homeostasis-related pathways are labeled in blue, yellow, red, and gray, respectively.
To elucidate the mechanisms underlying the enhanced NK cell cytotoxicity following PD-L1 and SCE overexpression, we performed transcriptomic analysis of untransduced NK cells from 4 unrelated donors and their counterparts transduced with lentivectors expressing shRNA #1 + MSLN CAR, shRNA #1 + MSLN CAR + PD-L1, or shRNA #1 + MSLN CAR + SCE. NK cells were labeled with Celltrace Violet (CTV) and cocultured with OVCAR8 target cells or in the media alone for 18 h in triplicate. The cocultured NK cells were purified by cell sorting and processed for RNA-seq. The principal component analysis revealed that NK cells cocultured with OVCAR8 target cells account for the greatest transcriptional difference among the samples (Supplementary Fig. 17). The differential gene expression analysis revealed that the cytotoxicity-related genes (e.g., GZMB and IFNG) were upregulated in NK cells after coculture with target cells (Supplementary Fig. 18a). The non-cocultured (resting) #1 + CAR + PD-L1 NK cells upregulated KLRC4 but downregulated anti-inflammatory cytokine IL-13 compared with the resting CAR NK cells. Similarly, the #1 + CAR + SCE NK cells expressed higher levels of PRF1, GZMA, and IFNAR2 compared with the resting #1 + CAR NK cells (Supplementary Fig. 18b, c). Furthermore, cocultured #1 + CAR, #1 + CAR + PD-L1, and #1 + CAR + SCE NK cells upregulated cytotoxicity-related genes (e.g., CD226, IFNG, IFNGR1, and GZMB) compared to their resting counterparts (Supplementary Fig. 18d–f), suggesting that CAR recognition of target cells is a superior signal for NK cell activation. The pathway enrichment analysis revealed that the proliferation and proinflammation pathways were enriched in #1 + CAR + PD-L1 NK cells, and homeostasis pathways were enriched in #1 + CAR + SCE NK cells after co-culture with the target cells. In contrast, the cellular stress pathways were more enriched and associated with #1 + CAR NK cells after co-culture with the target cells (Fig. 5e, f). This data suggests that CAR NK cells may experience cellular stress when killing target tumor cells, which is alleviated by exogenous expression of inhibitory ligands PD-L1 or SCE.
Allogeneic CD19-CAR NK cells with HLA-ABC knockdown and PD-L1 or SCE overexpression evade host immune cell killing and control tumor growth in vivo
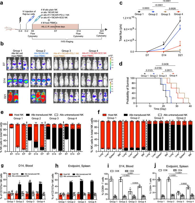
We determined whether CAR NK cells with HLA-ABC knockdown and PD-L1 or SCE overexpression could control tumor growth and avoid rejection by host T and NK cells in NSG mice. Purified allogeneic NK cells from HLA-A*02:01− donors were either not transduced (group 1) or transduced with lentivectors expressing CD19 CAR (group 2), #1 + CD19 CAR + PD-L1 (group 3), and #1 + CD19 CAR + SCE (group 4) (Fig. 6a). The allogeneic NK cells were mixed with equal numbers of PBMCs from HLA-A*02:01+ donors and adoptively transferred into NSG MHC I/II DKO mice that had been injected with Raji-luciferase tumor cells two days earlier. Tumor burden was significantly reduced in groups 3 and 4 mice as compared to groups 1 and 2 mice, as indicated by significantly lower bioluminescence (BLI) and longer survival (Fig. 6b–d). Notably, group 3 mice showed a significantly lower BLI and slightly better overall survival than group 4 mice (Fig. 6c, d).
a Schema of the experimental protocol. Allogeneic NK cells without transduction (group 1) or transduced with lentivectors expressing CD19 CAR (group 2), #1 + CD19 CAR + PD-L1 (group 3), or #1 + CD19 CAR + SCE (group 4), were mixed with equal numbers of host PBMCs (4 million), and adoptively transferred into recipient NSG MHC I/II DKO mice that had been injected (IV) with 0.5 million Raji-luciferase two days earlier. b, c Tumor burden was assessed on day 7, 14, and 21 by BLI (b) and presented as the normalized intensity of BLI (c). Groups 1, 2, 3, and 4 mice are labeled in black, blue, orange, and red, respectively. Data are mean ± s.d. (n = 4 for group 1 and 2, n = 5 for group 3 and 4). d Kaplan–Meier curves showing survival of mice. The numbers indicate the p-values between the indicated two groups. e, f Relative percentages of host NK cells (red bar), allogeneic transduced NK cells (black bar), and allogeneic untransduced NK cells (open bar) before transfer, in the blood at day 14 after transfer (e) and in the blood and tissues at the endpoint (f). g, h CD107a expression in host NK cells (red bar), allogeneic transduced NK cells (black bar), and allogeneic untransduced NK cells (open bar) at day 14 after transfer (g) and in spleen at the endpoint (h). Data in (e–h) are mean ± s.d. from two independent experiments, n = 9 for group 1 and 2, and n = 10 for group 3 and 4, at day 14 n = 8 for all four groups at the endpoint. i, j CD69 expression in host CD8+ (open bar) and CD4+ T (gray bar) cells in blood at day 14 after transfer (i) and in spleen at the endpoint (j). Data are mean ± s.d. with 5 mice for each group at day 14 and at the endpoint. At least 5000 hCD45+ cells were collected per sample for analysis. Two-way ANOVA with Tukey’s multiple comparisons and Log-rank test were performed between different groups to determine the statistical difference in (c and d), respectively. The p-values are shown for the indicated comparisons. Figure 6a is created in Biorender.
We analyzed the proportion and activation status of NK and T cells in the tumor-bearing recipient mice. Fourteen days post-cell transfer, blood was collected from all four groups of mice. At the endpoint, both blood and tissues, including spleen, liver, lung, and bone marrow, were collected. Blood was lysed of red blood cells, and single-cell suspensions were prepared from the tissues. Cells were stained with fluorochrome-labeled antibodies specific for human CD45, CD3, CD4, CD8, CD69, CD56, CD107a, HLA-A2, and HLA-ABC followed by flow cytometry. Host CD8+ T cells were identified as CD45+ CD3+ CD8+; host CD4+ T cells as CD45+ CD3+ CD4+; host NK cells as CD45+ CD56+ HLA-A2+; untransduced allogeneic NK cells as CD45+ CD56+ HLA-ABC+ HLA-A2−; and transduced allogeneic NK cells as CD45+ CD56+ HLA-ABC− HLA-A2− (Supplementary Fig. 19). The percentages of human CD45+ cell varied between mice from 8% to 36% in the PBMCs and from 7% to 45% in leucocytes of the tissues.
In group 1 mice, unmodified allogeneic NK cells were >80% of total NK cells before adoptive transfer. The percentage decreased to <20% in the blood by day 14 after transfer and to <10% in the blood and tissues at the endpoint, while percentages of host NK cells increased proportionally, suggesting that allogenic NK cells were preferentially eliminated in the recipient mice (Fig. 6e, f). Similarly, in group 2 mice, untransduced and transduced allogenic NK cells each consisted of ~45% of total NK cells. Still, this percentage was reduced to <20% in the blood by day 14 after transfer and to <10% in the blood and tissues at the endpoint, suggesting their rejection in the recipients (Fig. 6e, f). In group 3 and group 4 mice, while untransduced and transduced allogeneic NK cells started at similar percentages (~45%) before transfer, the proportion of untransduced allogeneic NK cells decreased to ~15% in the blood 14 days after transfer and to ~5% in the blood and tissues at the endpoint, whereas the proportion of the transduced allogeneic NK cells increased to ~75% in the blood 14 days after transfer and to >80% in the blood and tissues at the endpoint (Fig. 6e, f). Thus, allogeneic CAR-NK cells with HLA-ABC knockdown and PD-L1 or SCE expression evaded rejection, whereas their untransduced counterparts in the same recipient mice were rejected. Furthermore, allogeneic CD19 CAR NK cells, but not the untransduced allogeneic NK cells, upregulated CD107a expression, suggesting their response to CD19+ Raji tumor cells. The host NK cells did not upregulate CD107a expression, indicating that they may not play a significant role in rejection of allogeneic NK cells (Fig. 6g, h and Supplementary Fig. 20a–d).
We also investigated the dynamics of CD8+ and CD4+ T cells in total T cells and their activation status after adoptive transfer, along with allogeneic NK cells. Consistent with rejection of allogeneic NK cells in group 1 and 2 mice, the relative percentages of CD8+ T cells in total T cells were increased from ~45% to ~60% in the blood at day 14 after transfer and at the endpoint, whereas the relative percentages of CD8+ T cells did not change significantly in group 3 and group 4 mice (Supplementary Fig. 21a, b). Importantly, significantly higher percentages of CD8+ T cells expressed CD69 in group 1 and group 2 mice than in group 3 and group 4 mice (Fig. 6 I, j and Supplementary Fig. 20e–h). In contrast, CD4+ T cells neither proliferated nor upregulated CD69 expression in all four groups of mice (Supplementary Figs. 20e–h and 21c, d). These results show that CD8+ T cells are the key cell type involved in rejection of allogeneic NK cells. Furthermore, a significantly lower percentage of CD8+ T cells was CD69+ in the blood 14 days post transfer (~30%) and this percentage was reduced to baseline in the blood and tissues at the endpoint in group 3 mice as compared to those in group 4 mice (Fig. 6I, j and Supplementary Fig. 20e–h). These results suggest that the combination of HLA-ABC knockdown with PD-L1 expression is more effective than with SCE expression in inhibiting allo-rejection, consistent with the better tumor control observed in group 3 mice compared to group 4 mice.
Allogeneic CD19-CAR NK cells with HLA-ABC knockdown and PD-L1 overexpression inhibit inflammatory cytokine production by host immune cells in vitro and in vivo
During an alloreaction, a wide array of cytokines is produced by various immune cells to mediate the immune response against the transplanted tissue or cells, often through a positive feedback loop40. We measured the impact of HLA-ABC knockdown and PD-L1 overexpression by allogeneic CAR NK cells on cytokine production. In vitro, PMBCs were cocultured with unmodified allogeneic NK cells or the same donor NK cells transduced to express shRNA #1, CD19 CAR and PD-L1 for 48 h and culture supernatants were collected to measure the levels of a panel of 48 human cytokines. For 30 cytokines, the same levels were detected in both cocultures (Fig. 7a). For 17 cytokines, coculturing with transduced allogeneic NK cells significantly inhibited their production, including IL-6, IL-1, IFNγ, and TNF, that mediate cytokine release syndrome of CAR-T cells. In vivo, Raji tumor-bearing NSG MHC I/II DKO mice were adoptively transferred with 4 million PBMCs plus either 4 million untransduced allogeneic NK cells (Group 1 mice in Fig. 6) or 4 million allogeneic NK cells transduced to express shRNA #1, CD19 CAR, and PD-L1 (Group 3 mice in Fig. 6). The same panel of 48 human cytokines was measured in the sera 7 days after transfer. Although fewer human cytokines were detected in mice, transduced NK cells did not affect the levels of many of the same cytokines as in the coculture, but significantly reduced the level of 9 cytokines, including complete inhibition of IL-6, MIP-1β and RANTES (Fig. 7b). Thus, knockdown of HLA-ABC and expression of PD-L1 not only enable allogenic CAR NK cells to evade rejection by host T cells and enhance tumor control in a CAR-dependent manner but also suppress production of cytokines involved in cytokine release syndrome.
a Comparison of cytokine profiles following coculture of PMBC with unmodified allogeneic NK cells or the same donor NK cells transduced with lentivector expressing #1 + 19CAR + PD-L1. The coculture was carried out for 48 h, and supernatants were collected to measure the level of a panel of 48 human cytokines. Data are mean ± s.d. from two independent experiments with 4 independent healthy donors in two technical replicates. b Comparison of cytokine profiles following infusion of PMBC with unmodified allogeneic NK cells or the same donor NK cells transduced with lentivector expressing #1 + 19CAR + PD-L1. NSG MHC I/II DKO mice were engrafted with Raji tumor cells and 2 days later infused with 4 million PBMCs plus either 4 million untransduced or transduced allogeneic NK cells. Sera were collected 7 days after cell transfer for measuring the levels of a panel of 48 human cytokines. Data are mean ± s.d. with 5 mice in each group. A two-tailed and paired sample t-test was performed to determine the statistical difference between the two groups for each cytokine. * indicates statistical significance with p < 0.05.
Discussion
Development of allogeneic products has become a major effort in cellular therapy. We here describe a one-step approach to produce allogeneic CAR-NK cells that can evade rejection by the host immune system and simultaneously exhibit enhanced anti-tumor activity and safety profiles. In our studies, we systematically evaluated the role and degree of TCR recognition of allogeneic pMHC and immune checkpoints PD-L1, HLA-E, and CD47 in rejection of allogeneic NK cells. Our results show that rejection of allogeneic human NK cells is mainly mediated by host CD8+ T cells. First, blocking TCR recognition of allogeneic pMHC by suppressing HLA-ABC expression on allogenic NK cells is the most effective method to prevent CD8+ T cell rejection (Fig. 1). Among T cells, CD8+, but not CD4+, T cells, were activated to express CD69 in xenograft mouse models, and the degree of CD8+ T cell activation correlated with rejection of allogeneic NK cells. Engagement of PD-1 on activated T cells by overexpressing PD-L1 on allogenic NK cells only moderately inhibits allo-rejection (Fig. 2), whereas overexpression of HLA-E is even less effective (Fig. 4a), consistent with the fact that only a fraction of T cells expresses NKG2A35,41. Second, human NK cells are inhibited from killing allogeneic NK cells through both HLA-E-NKG2A and CD47-SIRPα mechanisms. Consistent with a previous report42, human NK cells express high levels of CD47, and most of them also express SIRPα (Supplementary Fig. 2) Even when allogeneic human NK cells are knocked down of both HLA-ABC and HLA-E, they are not killed by host NK cells, unless CD47-SIRPα interaction is abrogated by addition of anti-CD47 and Fc receptor blocker (Figs. 3g–j and 4b). Compared to HLA-E, which potently inhibits NK cell activation, secretion of IFNγ, and cytotoxicity (Fig. 3), PD-L1 does not inhibit NK cell activity probably due to minimal expression of PD-1 by human NK cells43,44 (Fig. 4a, b). Demonstration that rejection of allogeneic human NK cells is primarily mediated by CD8+ T cells suggests that the efforts to produce off-the-shelf allogeneic CAR-NK cell therapeutics should be focused towards inhibiting CD8+ T cell rejection.
Most efforts targeting HLA-ABC expression have involved abrogating either B2M45,46,47 or TAP48, which suppresses expression of all the MHC class I molecules, including HLA-E, making the allogeneic cells susceptible to NK cell-mediated rejection49. In addition, two steps of genetic manipulations are used to first suppress HLA-ABC expression and then express CAR in previous studies. Interestingly, a recent study shows that the knockdown of CD54/CD58 by CRISPR-Cas9 can abrogate immune synapse formation, leading to the inhibition of allo-rejection by host NK cells and T cells50. However, this approach also requires multiple steps when combined with CAR expression. We chose to develop shRNA to knockdown HLA-ABC with the goal to easily integrate the shRNA into the same CAR lentivector for one-step construction of allogeneic CAR-NK cells from the peripheral blood NK cells. We identified a specific shRNA that is effective in knocking down surface expression of the 119 most prevalent HLA-ABC alleles, including HLA-A*02:01, without affecting HLA-E expression due to two nucleotide mismatches between shRNA and HLA-E heavy chain (Fig. 1a and Supplementary Fig. 4). To simplify HLA-E expression and identify the most potent inhibitory peptide, we tested three SCE variants and different peptides derived from the leader sequences of HLA-ABC and HLA-G (Fig. 3a–f). Our results show that SCE Y84C presenting the HLA-G leader peptide is most highly expressed and the most potent in inhibiting NK cell reactivity.
By combining the novel shRNA, CD19 or MSLN CAR, PD-L1 or SCE into the same lentivector, we were able to produce allogeneic CAR-NK cells from peripheral blood NK cells by one-step lentiviral transduction and show that these allogeneic CAR-NK cells evade rejection by host immune system and can kill target tumor cells in a CAR-dependent manner in vivo. While allogeneic NK cells were rapidly rejected by host T cells in NSG recipient mice as indicated by simultaneous disappearance of allogeneic NK cells and activation (CD69) and expansion of CD8+ T cells at 7 days post transfer (Figs. 4c–k and 6), allogeneic CAR-NK cells with HLA-ABC knockdown and expression of PD-L1 or SCE were not rejected. In tumor-bearing mice, significantly higher proportions of allogeneic CAR-NK were activated as indicated by CD107a expression, leading to better control of tumor burden and survival (Fig. 6). Correlating with more potent inhibition of T cell-mediated allo-response in vitro and in vivo, expression of PD-L1 in combination with HLA-ABC knockdown and CAR expression is more effective than expression of SCE for tumor control and survival in vivo. Thus, HLA-ABC knockdown and PD-L1 expression is the most potent combination for inhibiting CD8+ T cell rejection of allogenic human NK cells.
Overexpression of PD-L1 has also been used to avoid the rejection of allografts, particularly the transplanted islets, to treat type I diabetes28,51. We overexpressed PD-L1 on allogeneic NK cells and found a moderate inhibition of host T cell responses. These findings suggest that PD-L1 alone on immune and likely non-immune cells is insufficient to inhibit allogeneic immune responses completely, and other engineering, such as HLA-ABC knockdown, should be combined to achieve better survival of engineered cells in allogeneic hosts. Notably, allogeneic CAR NK cells with HLA-ABC knockdown and exogenous PD-L1 expression also potently inhibited cytokine production by human PBMCs both in coculture and in a xenograft mouse model, including IL-6, IFNγ, and TNF that mediate cytokine release syndrome of CAR-T cells. Thus, the combination likely endows CAR NK cells with a better safety profile, probably by inhibiting alloreaction of CD8+ T cells.
Unexpectedly, the exogenous expression of PD-L1 or SCE significantly enhances NK cell killing of K562 cells in the absence of CAR (Supplementary Fig. 11) and Raji and OVCAR8 tumor cells in a CAR-dependent manner (Fig. 5). Our findings are consistent with previous report showing that human NK cells upregulate PD-L1 expression after encountering cancer cells or upon cytokine activation, and these NK cells are more effective in killing target cells33. PD-L1 expression varies in NK cells derived from UCB, peripheral blood, and iPSC. In our study, we exclusively used NK cells from the peripheral blood. Comparison of transcriptional profiles of unmodified NK cells (no CAR) and CAR-NK cells with or without coculture with target OVCAR8 cells revealed the upregulation of genes involved in NK cell cytotoxicity following PD-L1 or SCE expression. In particular, following coculture with OVCAR8 target cells, MSLN CAR-NK cells upregulated genes involved in stress responses, which were inhibited by exogenous PD-L1 or SCE expression. NK cells likely become stressed and exhausted during the process of killing target cells (degranulation). Expression of PD-L1 or SCE overcomes this stress and enables NK cells to survive and respond better to stress for achieving enhanced cytotoxicity. In this respect, expression of PD-L1 by tumor cells may also enable them to respond better to stress33. Our finding that exogenous expression of PD-L1 is sufficient to enhance NK cell activity suggests that PD-L1 can reprogram NK cell physiology, consistent with observations that PD-L1 possesses signal transduction capacities without needing to engage PD-1 and acts through mTOR-AKT pathways to positively regulate cell proliferation, autophagy, and resistance to pro-apoptotic cytokines52.
Our finding that overexpression of SCE in NK cells enhances their cytolytic activity is not only unexpected but also paradoxical, considering the key role of HLA-E/NKG2A interaction in regulating NK cell reactivity. We show that on one hand, SCE-overexpressing NK cells kill K562, Raji, and OVCAR8 target cells more effectively than their counterparts without SCE expression, and on the other hand, the same SCE-overexpressing allogeneic NK cells also potently inhibit their own killing by host NK cells (Figs. 3 and 4 and Supplementary Fig. 10). The latter would suggest that SCE can engage NKG2A on host NK cells to inhibit their cytolytic activity. Since SCE overexpression in NK cells did not affect their expression of NKG2A, NKG2C, CD94, and KIRs (Supplementary Fig. 16), SCE-overexpressing NK cells also express NKG2A. Then, it is puzzling why their cytolytic activity is not inhibited by intracellular and/or intercellular SCE/NKG2A engagement. Furthermore, considering that HLA-E is thought not to have signaling domains, additional studies are required to elucidate the mechanisms underlying the paradoxical functions of NK cells following SCE overexpression.
In summary, we have developed a one-step approach to construct allogeneic CAR NK cells with reduced HLA-ABC expression but PD-L1 or SCE overexpression. The resulting allogeneic CAR NK cells can evade host immune cell rejection while mediating enhanced anti-tumor responses and exhibiting a better safety profile, thus representing a significant advancement in enabling “off-the-shelf” allogeneic cellular immunotherapies.
Methods
Animals, cell lines, and antibodies
The NSG MHC I/II DKO mice (strain #: 025216) combined the features of severe combined immune deficiency (scid), IL-2 receptor gamma chain deficiency, and MHC I and MHC II deficiency, were purchased from the Jackson Laboratory and co-housed under specific pathogen-free conditions at Massachusetts Institute of Technology (MIT). All the mouse studies and procedures were approved by MIT Committee for Animal Care (Protocol ID: 0322-021-25). The HEK293T and OVCAR8 cells were cultured in Dulbecco’s modified Eagle’s medium supplemented with fetal bovine serum (FBS) (10% v/v, Gibco), penicillin/streptomycin (1% v/v, Gibco), and 2 mM L-glutamine. Suspension-adapted HEK293T cells were cultured in FreeStyle 293 medium (ThemoFisher Scientific #K900001) supplemented with penicillin/ streptomycin (1% v/v, Gibco). Jurkat T cells and Raji cells were cultured in RPMI-1640 medium supplemented with 10% FBS, 1% penicillin/streptomycin, and 2 mM L-glutamine. Antibodies, their commercial sources and dilutions are provided in Supplementary Table 1. In this study, experiments were not blinded due to the complexity of the study. Sample sizes were chosen based on convention, cost consideration, and previous studies that were sufficient for statistical analysis.
Design of shRNA
For shRNAs targeting B2M, TAP1, and TAP2 mRNA sequences, the mRNAs were first obtained from the National Center for Biotechnology Information. shRNAs were predicted using the Genetic Perturbation Platform developed at Broad Institute (https://portals.broadinstitute.org/gpp/public/seq/search) with the default parameters. We randomly took at least three top-ranked shRNAs for each target gene for further investigation. For designing shRNAs targeting HLA-ABC heavy chain specific regions that are common to prevalent HLA-ABC alleles but have at least two nucleotide mismatches with HLA-E*01:01 and HLA-E*01:03, we first obtained the prevalent HLA-ABC alleles in global populations from the Allele Frequency Net Database (https://www.allelefrequencies.net/). The chosen HLA-ABC alleles are listed in Supplementary Fig. 3a. The coding sequences of the chosen HLA class I alleles were obtained from the IDP-IMGT/HLA database (https://www.ebi.ac.uk/ipd/imgt/hla/) and were aligned using Geneious Prime. The regions that are common to HLA-ABC alleles but have mismatches to HLA-E were selected to predict shRNAs specifically knocking down HLA-ABC. Those potential regions were analyzed using the Genetic Perturbation Platform with default parameters to predict efficient shRNAs, and the top-ranked shRNAs were selected for further investigation.
NK cell isolation, CIML stimulation, expansion, and resting
Whole blood was collected from anonymous healthy donors under the blood collection protocol approved by the Institutional Review Board of Dana-Farber Cancer Institute (Study ID: T0197). Peripheral blood mononuclear cells (PBMC) were first isolated using Ficoll-Paque density gradient media (Cytiva #17144002) with SepMate PBMC isolation tubes (STEMCELL #85450) according to the manufacturer’s instructions. The isolated PBMCs were either used for NK cell or T cell isolation immediately or frozen down in liquid nitrogen for later use. All the primary NK cells used in the present study are cytokine-induced memory-like (CIML) NK cells as described previously53. NK cells were isolated using the human NK cell isolation kit (Miltenyi #130-092-657) according to the manufacturer’s instructions. NK cells were subjected to CIML stimulation immediately. Briefly, NK cells were adjusted to 3–4 million per ml in NK MACS medium (Miltenyi #130-114-429) supplemented with 10% human AB serum and 1% penicillin/streptomycin (NK complete media), and 3 ml of NK cells were seeded into one well of a 6-well plate. For CIML stimulation, recombinant human IL-12 (Miltenyi #130-096-705), IL-15 (Miltenyi #130-095-760), and IL-18 (Miltenyi #170-076-183) were added to NK complete media to concentrations of 10 ng/ml, 50 ng/ml, and 50 ng/ml, respectively. The NK cells were incubated at 37 °C, 5% CO2 for 18–24 h. Successfully CIML-stimulated NK cells formed clusters and attained sticky/branched morphology. When NK cells reached this state, the CIML stimulation media were completely replaced with the expansion medium (fresh NK complete medium supplemented with 500 IU/ml of IL-2 (Miltenyi #130-097-748) and 5 ng/ml of IL-15). NK cells were expanded in the expansion medium for about two weeks, with viability greater than 90%. After the NK cell expansion was completed, the expansion medium was replaced with fresh NK complete medium supplemented with 1 ng/ml of IL-15 for two to three days before any functional assays.
Production of lentiviral vectors and transduction of NK cells
We pseudotyped lentiviruses with baboon endogenous retroviral envelope (BaEV)54 and titrated them on Jurkat T cells. The titrated lentiviral vectors were used to transduce NK cells from healthy donors at a multiplicity of infection (MOI) of 10. Briefly, suspension adapted 293 T cells were adjusted to 4 M/ml and transfected with the transfer plasmid encoding the gene of interest, the envelop plasmid encoding the BaEV (derived from pMD2.G by replacing the VSVG with BaEV encoding sequence), the packaging plasmid (pCMV-dR8.91), and the pAdVAntage plasmid, complexed with polyethyleneimine (Polysciences #49553-93-7) at an optimal mass ratio. The transfected 293 T cells were pelleted and resuspended in fresh media at 15 h post-transfection. The supernatant 1 containing the lentiviral vectors was collected by pelleting the cells 24 h later. The cells were resuspended in fresh media and cultured for another 24 h. The supernatant 2 was collected by spinning down the cells. Supernatant 1 and supernatant 2 were combined and centrifuged at 3000 rpm, 4 °C, for 10 min to remove the cell debris. The clear supernatant was then filtered through the 0.45 µm filters, and the lentiviral vector was concentrated by centrifugation at 10,000 × g, 4 °C, for 20 h. The virus pellet was resuspended in PBS, aliquoted, and frozen down at −80 °C for later use. The lentiviral vectors were titrated on Jurkat T cells. 0.5 million Jurkat T cells were transduced with a serial amount of virus with 8 µg/ml polybrene (Sigma-Aldrich #TR-1003). The well that yielded around 10–20% positive cells was used for calculating the viral titer with the formula: titer (TU/ml) = (500000 × % positive cells)/virus volume. The CIML-stimulated NK cells were transduced with the lentiviral vector in the presence of 10 µg/ml of Vectofusion-1 (Miltenyi #130-111-163) in the NK expansion media at an MOI of 10. After adding the virus, the cells were centrifuged at 1000 × g, 37 °C for 1.5 h. The cells were then put back in the incubator and cultured for 3 days prior to the examination of the expression of the protein of interest.
In vitro NK cell functional and killing assays
CIML-stimulated and expanded NK cells were rested for at least 3 days prior to any functional and killing assays. For the killing of suspension target cells, the cells were pre-labeled with CTV and seeded at 2 × 104 in the v-bottom 96-well plate, and the NK cells were added according to the E:T ratios. For the killing of adherent target cells (OVCAR8), the cells were pre-labeled with CTV and seeded at 2 × 104 in the flat-bottom 96-well plate and incubated overnight to allow cell attachment to the plate. The NK cells were added according to the E:T ratios and co-cultured with target cells overnight. After co-culture, the supernatant was transferred to a v-bottom plate, and the attached cells in the flat-bottom 96-well plate were trypsinized and added to the corresponding wells in the v-bottom plate. All the NK cell killing assay was conducted in the presence of 1 ng/ml of IL-15. CD107a and IFNγ expression in NK cells was measured by staining the cells with anit-CD56, anti-CD107a, and anti-IFNγ antibodies and determined by flow cytometry. For the lysis of target cells, the cells were stained with Zombie NIR (BioLegend #423106), and the precision counting beads (BioLegend #424902) were added before flow cytometry. The CTV positive and Zombie NIR negative cells (live target cells) were counted using the formula: Absolute cell number = \(\frac{{Cells\; count}}{{Beads\; count}}{{{\rm{X}}}}\) (added beads volume × beads concentration). The percentage of target cell lysis was calculated by (total cell number—live cell number)/total cell number.
In vitro T cell killing assay
We first prepared feeder allogeneic NK cells by culturing them in RPMI-1640 containing 10 µg/ml mitomycin C (STEMCELL #73274) at 37 °C with 5% CO2 for 3 h. The cells were then centrifuged and washed with PBS three times. After that, freshly isolated CD8+ or CD4+ T cells were primed with mitomycin C-pretreated (10 µg/ml) allogeneic NK cells in the presence of 500 IU/ml IL-2 for 7 days. Primed CD8+ or CD4+ T cells were sorted by negative selection kits (Miltenyi #130-096-533 and #130-096-495) for the subsequent killing assay. The primed CD8+ or CD4+ T cells were cocultured with CTV prelabeled NK cells (from the same donor as the priming NK cells) with either normal or reduced HLA-ABC expression (due to knockdown by shRNA #1 or #13), or with or without PD-L1 and SCE overexpression, at indicated E:T ratios in the v-bottom 96-well plate overnight. After coculture, the cells were centrifuged and stained with Zombie NIR, and the precision counting beads were added before flow cytometry. The CTV-positive and Zombie NIR-negative cells were the live NK cells. The lysis of target cells by CD8+ or CD4+ T cells was calculated as described above.
Mixed lymphocyte reaction
Freshly isolated CD3+ T cells were cocultured with autologous or HLA-mismatched allogeneic NK cells with or without PD-L1 overexpression in a v-bottom 96-well plate at a ratio of 1:1. The cell mixture was mixed by pipetting and centrifuged at 1000 rpm for 1 min. Twelve hours later, the cells were centrifuged and stained with anti-CD3, anit-CD25, and anti-CD69 antibodies and analyzed by flow cytometry to determine the CD3+CD25+ and CD3+CD69+ T cells. In a separate experiment, CTV prelabeled CD3+ T cells were cocultured with autologous or HLA-mismatched allogeneic NK cells with or without PD-L1 overexpression in a v-bottom 96-well plate at a ratio of 1:1 for 5 days, and the proliferation of CD3+ T cells was determined by dilution of CTV using flow cytometry.
Mouse studies
All mice were sex-matched and age-matched (8–10-week-old) into groups and irradiated with 100 cGy two days before infusion of human cells. Both sexes of mice were used. Before proceeding to any mouse experiment, the successful NK cell transduction was first confirmed. For instance, NK cell transduced with a lentivector expressing shRNA #1 + PD-L1 showed reduced surface HLA-ABC and high level of surface PD-L1, and NK cell transduced with a lentivector expressing shRNA #1 + CD19CAR + PD-L1 showed reduced surface HLA-ABC and expression of CD19 CAR and HLA-E. All transduced NK cells were used within two weeks at the time of infusion. Tumor burden was monitored by BLI. Mice were weighed every two days. Mice were considered moribund and euthanized with 20% weight loss.
For assaying in vivo allogeneic responses, 10 million NK cells with HLA-ABC knockdown but overexpression of PD-L1 or SCE were mixed with 10 million PBMCs from an HLA class I mismatched donor, infused into NSG MHC I/II DKO mice through intravenous (i.v.) injections. Before infusion, the percentages of NK cells (donor 1 transduced NK cells, donor 1 untransduced NK cells, and donor 2 NK cells) and donor 2 T cells were characterized in detail by staining the cells with anti-hCD45-FITC, anti-CD3-BUV395, anti-CD56-PE-Cy7, anti-HLA-ABC-PE, anti-HLA-A2-PerCP-Cy5.5, anti-PD-L1-APC (or anti-HLA-E-APC when SCE overexpressed cells were infused), anti-CD69-BV711, anti-anti-CD107a-APC-Cy7 and evaluated by flow cytometry. The antibody panel was designed using FluoroFinder and evaluated (Supplementary Figs. 12 and 19). Peripheral blood from mice was obtained on day 7, day 14, and day 21, by facial bleeding into an EDTA-coated tube. Red blood cells were lysed with 4 ml (10× the blood volume) ACK buffer (ThermoFisher Scientific #A1049201) for 10 min on the ice. Cells were then washed twice with FACS buffer (PBS + 1% BSA) and then stained with the above antibody panel. Mice were euthanized by carbon dioxide (CO2) inhalation followed by cervical dislocation on day 21, lung, liver, spleen, and bone marrow were collected, and leucocytes were isolated from the organs as described previously55. In brief, the tissues (lung, liver, and spleen) were diced using surgical scissors on a 10-cm sterile cell culture plate and resuspended in 4 ml RPMI-1640. The diced tissues were further homogenized with gentleMACS Tissue Dissociator. Leucocytes were isolated using the Percoll density separation method. The bone marrow cells were aspirated using a 28 G insulin needle, lysed with ACK buffer, and filtered through a 40 µm cell strainer to acquire a single-cell suspension. After separation, the cells from the tissues were stained with the above antibodies. All the samples were analyzed on a FACS Symphony A3 instrument.
For tumor killing experiment, xenograft models were established by intravenous injection of 0.5 × 106 Raji-luciferase cells into NSG MHC I/II DKO mice. Two days later, 4 million allogeneic CAR NK cells and 4 million PBMCs from a different donor were infused into mice through intravenous injection. Tumor burden was assessed on day 7, day 14, and day 21, using the IVIS Lumina Series III (Perkin Elmer). BLI intensity was analyzed by Aura imaging analysis software. Blood was collected on day 14, and blood, lung, liver, spleen, and bone marrow were collected when the mice met the prespecified endpoints according to approved protocols. The blood and tissues were processed and stained with antibodies, as described above.
Flow cytometer
Flow cytometry was performed on FACS Symphony A3 cytometer or Sony ID7000 spectral cytometer and analyzed using FlowJo software. Cell sorting was performed using a FACS Aria 3 sorter.
RNA-seq, mapping, and analysis
NK cells isolated from 4 unrelated donors were transduced with lentivectors expressing shRNA #1 + MSLN CAR, shRNA #1 + MSLN CAR + PD-L1, and shRNA #1 + MSLN CAR + SCE, respectively. Untransduced NK cells from the same donors were used as controls. NK cells were labeled with CTV cultured in media alone or cocultured with OVCAR8 cells for 18 h in triplicates. The cocultured NK cells were purified by FACS sorting the CTV+ cells, and NK cells without coculture were obtained by pipetting from the wells. For RNA-seq, around 0.5 × 106 live NK cells for each sample were processed. RNA extraction and cDNA libraries were performed using the NEBNext Ultra II RNA Library Prep Kit (NEB #E7770L) per the manufacturer’s instructions. Libraries were sequenced using the Illumina NovaSeq SP 100-nt kit (illumina #20028402). RNA-seq reads were aligned to the human genome with Salmon (v0.14.1) using Ensembl Homo sapiens GRCh38 (release 112) transcript annotations. The resulting counts were analyzed in R (v4.3.2) using tximport (v1.30.0) and DESeq2 (v 1.42.1) for differential expression analysis. The Wald test and Bonferroni post-hoc correction were used to identify differentially expressed genes. Log fold change (LFC) shrinkage was performed on differentially expressed genes with apeglm LFC shrinkage algorithm56. Gene set enrichment analysis (GSEA) was performed using fgsea (v 1.29.1), and the p-values were calculated with weighted Kolmogorov–Smirnov statistic tests and adjusted using the Benjamini–Hochberg correction. Gene sets were curated from the msigDB (v 7.5.1) database. Data visualization was done with ggplot2 (v3.5.0).
Statistical analysis
The data were analyzed statistically using Prism Version 8 or SPSS Statistics Package 25 (SPSS Inc., Chicago, USA). One-way or two-way ANOVA with Tukey’s multiple comparisons was performed between the indicated groups to determine the statistical difference. For the survival of mice, the data were analyzed using Kaplan–Meier method incorporated in Prism.
Reporting summary
Further information on research design is available in the Nature Portfolio Reporting Summary linked to this article.
Data availability
The bulk RNA-seq data are deposited in Gene Expression Omnibus public dataset under the accession number GSE276388. All data are included in the Supplementary Information or available from the authors, as are unique reagents used in this Article. The raw numbers for charts and graphs are available in the Source Data file whenever possible. Materials will be provided with material transfer agreements as appropriate. Source data are provided with this paper.
References
Xie, G. et al. CAR-NK cells: a promising cellular immunotherapy for cancer. EBioMedicine 59 https://doi.org/10.1016/j.ebiom.2020.102975 (2020).
Cappell, K. M. & Kochenderfer, J. N. Long-term outcomes following CAR T cell therapy: what we know so far. Nat. Rev. Clin. Oncol. 20, 359–371 (2023).
Vivier, E. et al. Natural killer cell therapies. Nature 626, 727–736 (2024).
Köhl, U., Arsenieva, S., Holzinger, A., Abken, H. & CAR, T. Cells in trials: recent achievements and challenges that remain in the production of modified T cells for clinical applications. Hum. Gene Ther. 29, 559–568 (2018).
Laskowski, T. J., Biederstädt, A. & Rezvani, K. Natural killer cells in antitumour adoptive cell immunotherapy. Nat. Rev. Cancer 22, 557–575 (2022).
Thommen, D. S. & Schumacher, T. N. T cell dysfunction in cancer. Cancer Cell 33, 547–562 (2018).
Depil, S., Duchateau, P., Grupp, S. A., Mufti, G. & Poirot, L. ‘Off-the-shelf’ allogeneic CAR T cells: development and challenges. Nat. Rev. Drug Discov. 19, 185–199 (2020).
Jo, S., et al. Endowing universal CAR T-cell with immune-evasive properties using TALEN-gene editing. Nat. Commun. 13, 3453 (2022).
Degagné, É., et al. High-specificity CRISPR-mediated genome engineering in anti-BCMA allogeneic CAR T cells suppresses allograft rejection in preclinical models. Cancer Immunol. Res. 12, 462–477 (2024).
Karantalis, V., Schulman, I. H., Balkan, W. & Hare, J. M. Allogeneic cell therapy: a new paradigm in therapeutics. Circ. Res. 116, 12–15 (2015).
Miller, J. S. et al. Successful adoptive transfer and in vivo expansion of human haploidentical NK cells in patients with cancer. Blood 105, 3051–3057 (2005).
Myers, J. A. & Miller, J. S. Exploring the NK cell platform for cancer immunotherapy. Nat. Rev. Clin. Oncol. 18, 85–100 (2021).
Reindl, L. M. et al. Immunotherapy with NK cells: recent developments in gene modification open up new avenues. OncoImmunology 9 https://doi.org/10.1080/2162402X.2020.1777651 (2020).
Liu, E. et al. Use of CAR-transduced natural killer cells in CD19-positive lymphoid tumors. N. Engl. J. Med. 382, 545–553 (2020).
Marin, D. et al. Safety, efficacy and determinants of response of allogeneic CD19-specific CAR-NK cells in CD19+ B cell tumors: a phase 1/2 trial. Nat. Med. 30, 772–784 (2024).
Montgomery, R. A., Tatapudi, V. S., Leffell, M. S. & Zachary, A. A. HLA in transplantation. Nat. Rev. Nephrol. 14, 558–570 (2018).
Zhao, W. et al. iScience strategies for genetically engineering hypoimmunogenic universal pluripotent stem cells. https://doi.org/10.1016/j.isci.
Lee, J., Oldham, M. L., Manon, V. & Chen, J. Principles of peptide selection by the transporter associated with antigen processing. Proc. Natl. Acad. Sci. USA 121, e2320879121 (2024).
Li, L., Peng, X., Batliwala, M. & Bouvier, M. Crystal structures of MHC class I complexes reveal the elusive intermediate conformations explored during peptide editing. Nat. Commun. 14, 5020 (2023).
Neefjes, J., Jongsma, M. L. M., Paul, P. & Bakke, O. Towards a systems understanding of MHC class I and MHC class II antigen presentation. Nat. Rev. Immunol. 11, 823–836 (2011).
Horowitz, A. et al. I M M U N O L O G Y Genetic and Environmental Determinants of Human NK Cell Diversity Revealed by Mass Cytometry. https://www.science.org.
Anfossi, N. et al. Human NK cell education by inhibitory receptors for MHC class I. Immunity 25, 331–342 (2006).
Valé S-Gó Mez, M., Reyburn, H. T., Erskine, R. A., Ló Pez-Botet, M. & Strominger, J. L. Kinetics and peptide dependency of the binding of the inhibitory NK receptor CD94/NKG2-A and the activating receptor CD94/NKG2-C to HLA-E. EMBO J. 18 https://www.embopress.org (1999).
Kaiser, B. K., Pizarro, J. C., Kerns, J. & Strong, R. K. Structural Basis for NKG2A/CD94 Recognition of HLA-E. www.pnas.org/cgi/content/full/ (2008).
He, X. & Xu, C. Immune checkpoint signaling and cancer immunotherapy. Cell Res. 30, 660–669 (2020).
Johnson, D. B., Nebhan, C. A., Moslehi, J. J. & Balko, J. M. Immune-checkpoint inhibitors: long-term implications of toxicity. Nat. Rev. Clin. Oncol. 19, 254–267 (2022).
Lebbé, C., Biard, L., Delyon, J. & Zuber, J. Managing immune checkpoint inhibition in transplant recipients. Lancet Oncol. 23, 969–971 (2022).
Yoshihara, E. et al. Immune-evasive human islet-like organoids ameliorate diabetes. Nature 586, 606–611 (2020).
Hu, X. et al. Human Hypoimmune Primary Pancreatic Islets Avoid Rejection and Autoimmunity and Alleviate Diabetes in Allogeneic Humanized Mice. https://www.science.org (2023).
Gornalusse, G. G. et al. HLA-E-expressing pluripotent stem cells escape allogeneic responses and lysis by NK cells. Nat. Biotechnol. 35, 765–772 (2017).
Yang, J. et al. Critical role of donor tissue expression of programmed death ligand-1 in regulating cardiac allograft rejection and vasculopathy. Circulation 117, 660–669 (2008).
Hu, X. et al. Hypoimmune induced pluripotent stem cells survive long term in fully immunocompetent, allogeneic rhesus macaques. Nat. Biotechnol. 42, 413–423 (2024).
Dong, W. et al. The mechanism of anti–PD-L1 antibody efficacy against PD-L1–negative tumors identifies NK cells expressing PD-L1 as a cytolytic effector. Cancer Discov. 9, 1422–1437 (2019).
Lu, T. et al. Preclinical evaluation of off-the-shelf PD-L1+ human natural killer cells secreting IL15 to treat non-small cell lung cancer. Cancer Immunol. Res 12, 731–743 (2024).
André, P. et al. Anti-NKG2A mAb is a checkpoint inhibitor that promotes anti-tumor immunity by unleashing both T and NK cells. Cell 175, 1731–1743.e13 (2018).
Sheffer, M. et al. Genome-scale screens identify factors regulating tumor cell responses to natural killer cells. Nat. Genet. 53, 1196–1206 (2021).
Logtenberg, M. E. W., Scheeren, F. A. & Schumacher, T. N. The CD47-SIRPα immune checkpoint. Immunity 52, 742–752 (2020).
Braud, V. M. et al. HLA-E binds to natural killer cell receptors CD94/NKG2A, B and C. Nature. 391, 795–799 (1998).
Hansen, T. H., Connolly, J. M., Gould, K. G. & Fremont, D. H. Basic and translational applications of engineered MHC class I proteins. Trends Immunol 31, 363–369 (2010).
Shimabukuro-Vornhagen, A. et al. Cytokine release syndrome. J. ImmunoTherapy Cancer 6 https://doi.org/10.1186/s40425-018-0343-9 (2018).
van Montfoort, N. et al. NKG2A blockade potentiates CD8 T cell immunity induced by cancer vaccines. Cell 175, 1744–1755.e15 (2018).
Deuse, T. et al. The SIRPα-CD47 immune checkpoint in NK cells. J. Exp. Med. 218, e20200839 (2021).
Farhat, M. et al. PD-1 expression contributes to functional impairment of NK cells in patients with B-CLL. Leukemia https://doi.org/10.1038/s41375-024-02271-1 (2024).
Judge, S. J. et al. Minimal PD-1 expression in mouse and human NK cells under diverse conditions. J. Clin. Investig. 130, 3051–3068 (2020).
Wang, D., Quan, Y., Yan, Q., Morales, J. E. & Wetsel, R. A. Targeted disruption of the β 2-microglobulin gene minimizes the immunogenicity of human embryonic stem cells. Stem Cells Transl. Med. 4, 1234–1245 (2015).
Liu, X. et al. CRISPR-Cas9-mediated multiplex gene editing in CAR-T cells. Cell Res. 27, 154–157 (2017).
Mandal, P. K. et al. Efficient ablation of genes in human hematopoietic stem and effector cells using CRISPR/Cas9. Cell Stem Cell 15, 643–652 (2014).
Bruno, P. M. et al. High-throughput, targeted MHC class I immunopeptidomics using a functional genetics screening platform. Nat. Biotechnol. 41, 980–992 (2023).
Petrie, E. J. et al. CD94-NKG2A recognition of human leukocyte antigen (HLA)-E bound to an HLA class I leader sequence. J. Exp. Med. 205, 725–735 (2008).
Hammer, Q. et al. Genetic ablation of adhesion ligands mitigates rejection of allogeneic cellular immunotherapies. Cell Stem Cell https://doi.org/10.1016/j.stem.2024.06.011 (2024).
Coronel, M. M. et al. Immunotherapy via PD-L1-Presenting Biomaterials Leads to Long-Term Islet Graft Survival. https://www.science.org (2020).
Clark, C. A. et al. Tumor-intrinsic PD-L1 signals regulate cell growth, pathogenesis, and autophagy in ovarian cancer and melanoma. Cancer Res. 76, 6964–6974 (2016).
Romee, R. et al. Cytokine activation induces human memory-like NK cells https://doi.org/10.1182/blood-2012 (2012).
Dong, H. et al. Memory-like NK cells armed with a neoepitope-specific CAR exhibit potent activity against NPM1 mutated acute myeloid leukemia https://doi.org/10.1073/pnas (2022).
Tarannum, M. et al. CAR memory-like NK cells targeting the membrane proximal domain of mesothelin demonstrate promising activity in ovarian cancer. Sci. Adv. 10 https://www.science.org (2024).
Zhu, A., Ibrahim, J. G. & Love, M. I. Heavy-Tailed prior distributions for sequence count data: removing the noise and preserving large differences. Bioinformatics 35, 2084–2092 (2019).
Acknowledgements
We thank Drs. Grace Caroline Birch, Yuwen Yin, Junru Cui, Fangfeng Yuan, and Wenxin Xu for discussion and critical review of the manuscript, and the Koch Institute Robert A. Swanson (1969) Biotechnology Center for technical support, especially the Flow Cytometry, Imaging, and Genomics Cores. This work was supported in part by Skyline Therapeutics, the Koch Institute Frontier Research Program through the Kathy and Curt Marble Cancer Research Fund and Elisa Rah (2004,2006) Memorial Fund, the Koch Institute Support (core) Grant P30-CA14051 from the National Cancer Institute, and the NIH Pre-Doctoral Training Grant T32GM007287. J.C. received funding from the Food and Drug Administration (R01007480), the Solomon Buchsbaum Research Fund, and the Claudia Adams Barr Foundation. This work was also supported by the Clinical Investigator Award (R.R.). R.R. received funding from the Parker Institute for Cancer Immunotherapy and is a recipient of the Career Development Award from the Leukemia and Lymphoma Society (LLS). All cartoons were created using BioRender (https://biorender.com/).
Author information
Authors and Affiliations
Contributions
F.L., J.C. and R.R. conceptualized the study and designed the experiments. F.L., M.T., Y.Z., Y.J.Z., J.D.H., K.L., Y.Q., X.D., M.N., K.D., S.Y. and A.K.A. performed the experiments. F.L., J.C., R.R., M.N., and Y.J.Z. analyzed and interpreted the data. F.L., J.C. and R.R. wrote the manuscript. J.C., R.R., T.K.C. and J.R. substantively revised the final version of the manuscript.
Corresponding authors
Ethics declarations
Competing interests
J.C., F.L. and R.R. are named inventors on a patent application based on this work. J.C. and R.R. are co-founders of InnDura Therapeutics. All other authors declare no competing interests.
Peer review
Peer review information
Nature Communications thanks Maysaloun Merhi, who co-reviewed with Said Dermime, and the other, anonymous, reviewer(s) for their contribution to the peer review of this work. A peer review file is available.
Additional information
Publisher’s note Springer Nature remains neutral with regard to jurisdictional claims in published maps and institutional affiliations.
Supplementary information
Source data
Rights and permissions
Open Access This article is licensed under a Creative Commons Attribution-NonCommercial-NoDerivatives 4.0 International License, which permits any non-commercial use, sharing, distribution and reproduction in any medium or format, as long as you give appropriate credit to the original author(s) and the source, provide a link to the Creative Commons licence, and indicate if you modified the licensed material. You do not have permission under this licence to share adapted material derived from this article or parts of it. The images or other third party material in this article are included in the article’s Creative Commons licence, unless indicated otherwise in a credit line to the material. If material is not included in the article’s Creative Commons licence and your intended use is not permitted by statutory regulation or exceeds the permitted use, you will need to obtain permission directly from the copyright holder. To view a copy of this licence, visit http://creativecommons.org/licenses/by-nc-nd/4.0/.
About this article
Cite this article
Liu, F., Tarannum, M., Zhao, Y. et al. Selective HLA knockdown and PD-L1 expression prevent allogeneic CAR-NK cell rejection and enhance safety and anti-tumor responses in xenograft mice. Nat Commun 16, 8809 (2025). https://doi.org/10.1038/s41467-025-63863-8
Received:
Accepted:
Published:
Version of record:
DOI: https://doi.org/10.1038/s41467-025-63863-8









