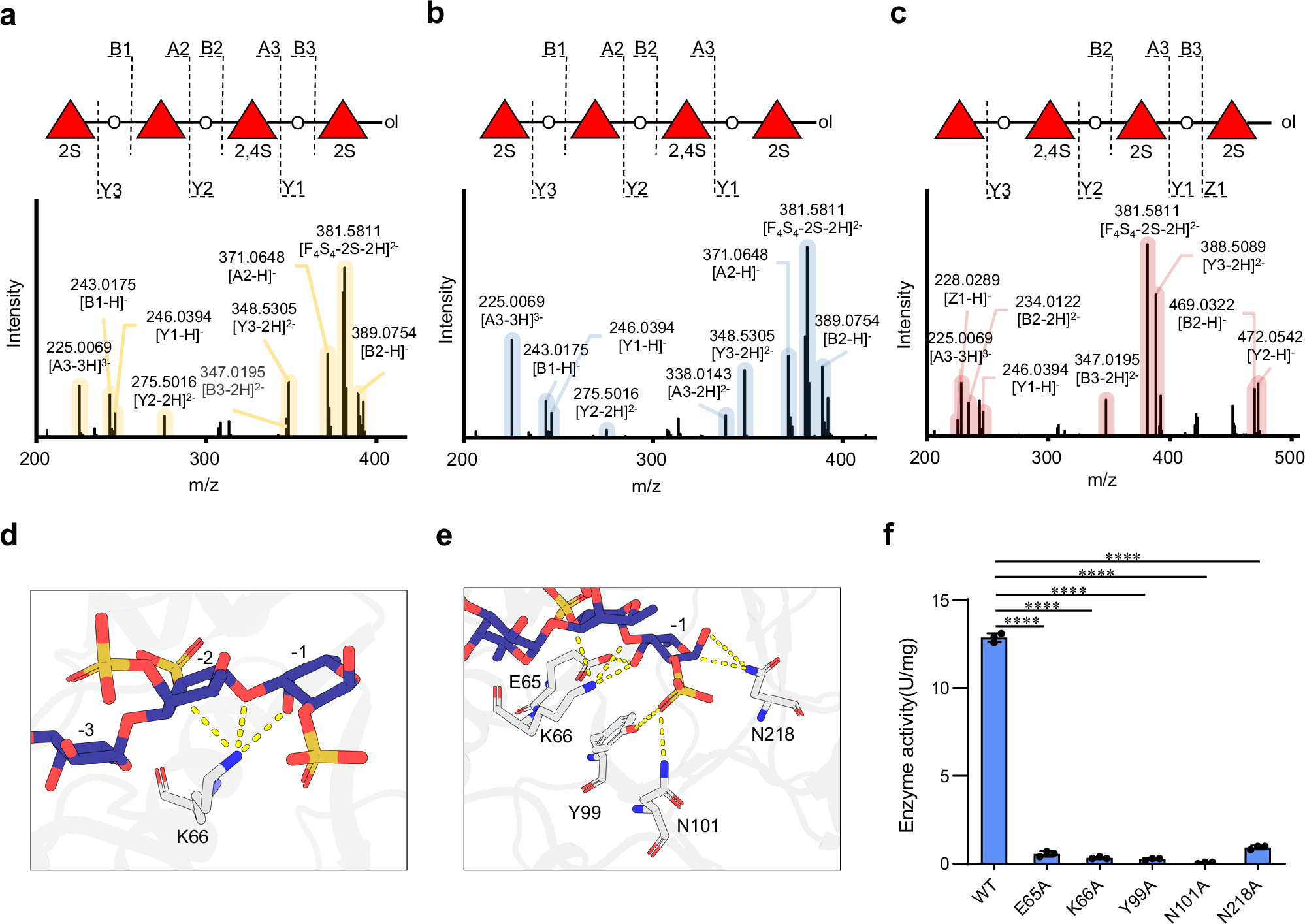
Fig. 2: The specificity of the −1 subsite of the GH168 family.

a–c show the MS/MS spectra of fucotetraose in the hydrolysis products of Ib-FUC by representative enzymes of subfamilies Ⅰ, Ⅱ and Ⅳ, respectively (KbGH168_Ⅰ, RiGH168_Ⅱ, Pb41GH168_Ⅳ). The charge number of fragments was provided by the Agilent Masshunter Qualitative Analysis Navigator B.08.00 software. d The conserved polar knuckle of WfGH168_Ⅱ. e The key amino acid residues that interact with the ligand at the −1 subsite. The blue-white sticks and the deep blue sticks represent the amino acid residues and the ligand, respectively. f Residual activities of mutants of key residues at the −1 subsite. Three biological replicates are conducted in this experiment and data points show individual measurements. Data are presented as mean values ± SD. The one-tailed T-test was performed to determine statistical significance between the wild-type (WT) and the variants. ****P value ≤ 0.0001.