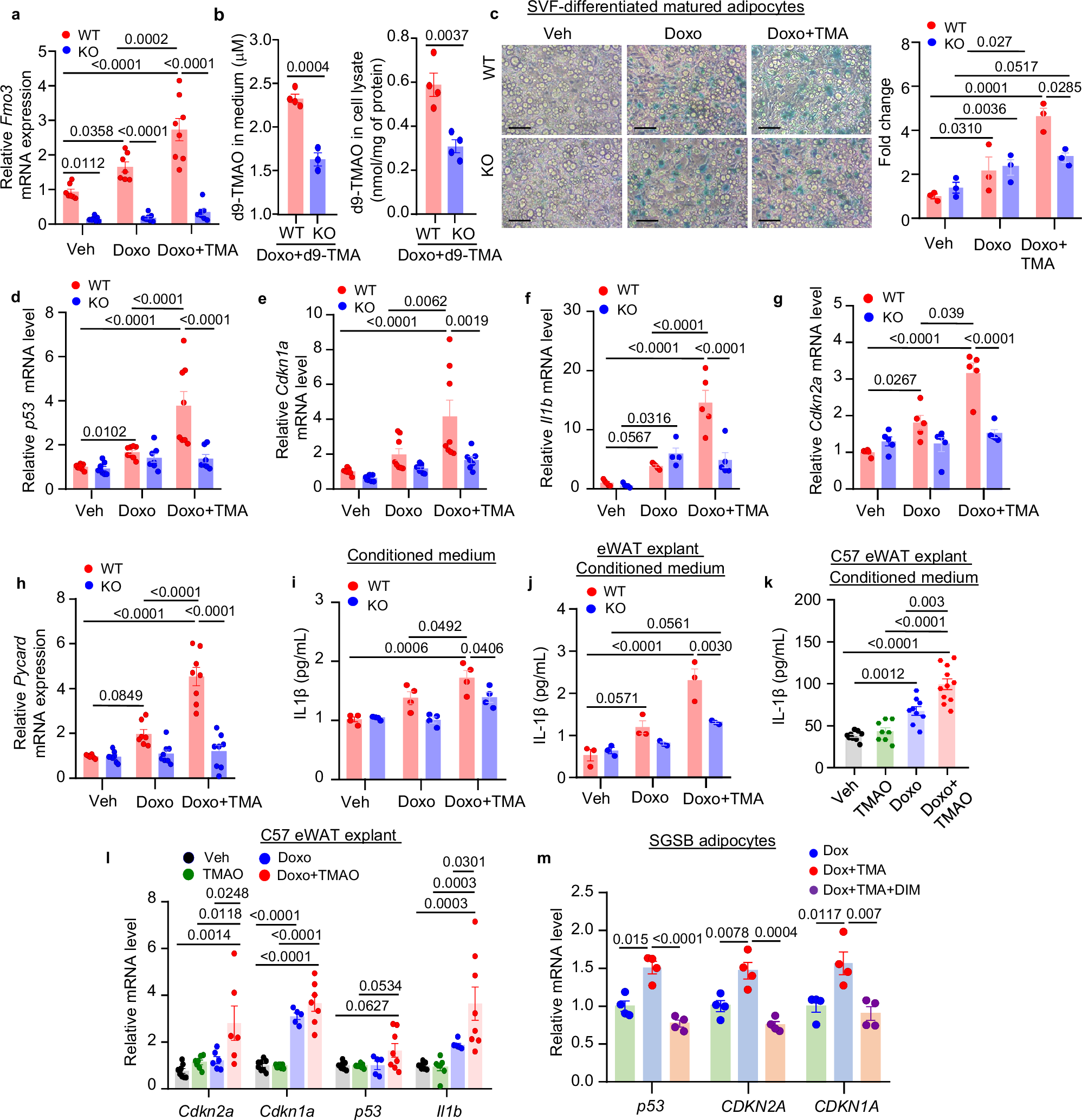
Fig. 7: The FMO3-TMAO axis promotes doxorubicin-induced senescence in mature adipocytes.

a–i SVF-derived mature adipocytes from Adipo-FMO3-KO and WT mice were treated with doxorubicin (10 μM) or DMSO as vehicle (Veh) for 20 h, followed by incubation with d9-TMA (500 μM) for 4 h. a qPCR analysis of Fmo3 mRNA expression normalized with 36b4 and 18 s. n = 7 for WT. n = 8 for KO. b d9-TMAO in the cell lysate (n = 3) and conditioned medium (n = 4) as indicated. d9-TMAO level in cell lysate is normalized with total protein concentration. c SA-β-gal staining. The bar graph shows the quantification of the β-gal-positive area (blue color) and presented as fold change over WT-veh. n = 3. d–h qPCR analysis of genes related to senescence and inflammation. n = 8 for p53, Cdkn1a and Pycard genes. n = 5 for Il1b and Cdkn2a genes. i IL-1β in the conditioned medium measured as indicated. n = 4. j–l eWAT explants from 12-week-old Adipo-FMO3-KO mice or WT control (j) or 12-week-old C57BL/6 mice (k, l) were treated with doxorubicin (10 μM) for 20 h, followed by stimulation with TMA (500 μM) for 4 h. j, k IL-1β level in the conditioned medium. j: n = 3. k: n = 9. l qPCR analysis of the genes related to senescence and normalized with 36b4 and 18 s. n = 8 for vehicle and TMAO. n = 5–8 for doxorubicin and doxorubicin + TMAO. m SGBS mature adipocytes were treated with doxorubicin (1 μM) or DMSO as vehicle (Veh) along with DIM (50 μM) for 20 h, followed by incubation with TMA (500 μM) for 4 h. qPCR analysis of p53, CDKN2A and CDKN1A mRNA expression are normalized with 36B4 and 18S. n = 4. Data are represented as mean ± SEM. Statistical data were analysed by two-tailed Student’s t-test or one-way ANOVA.