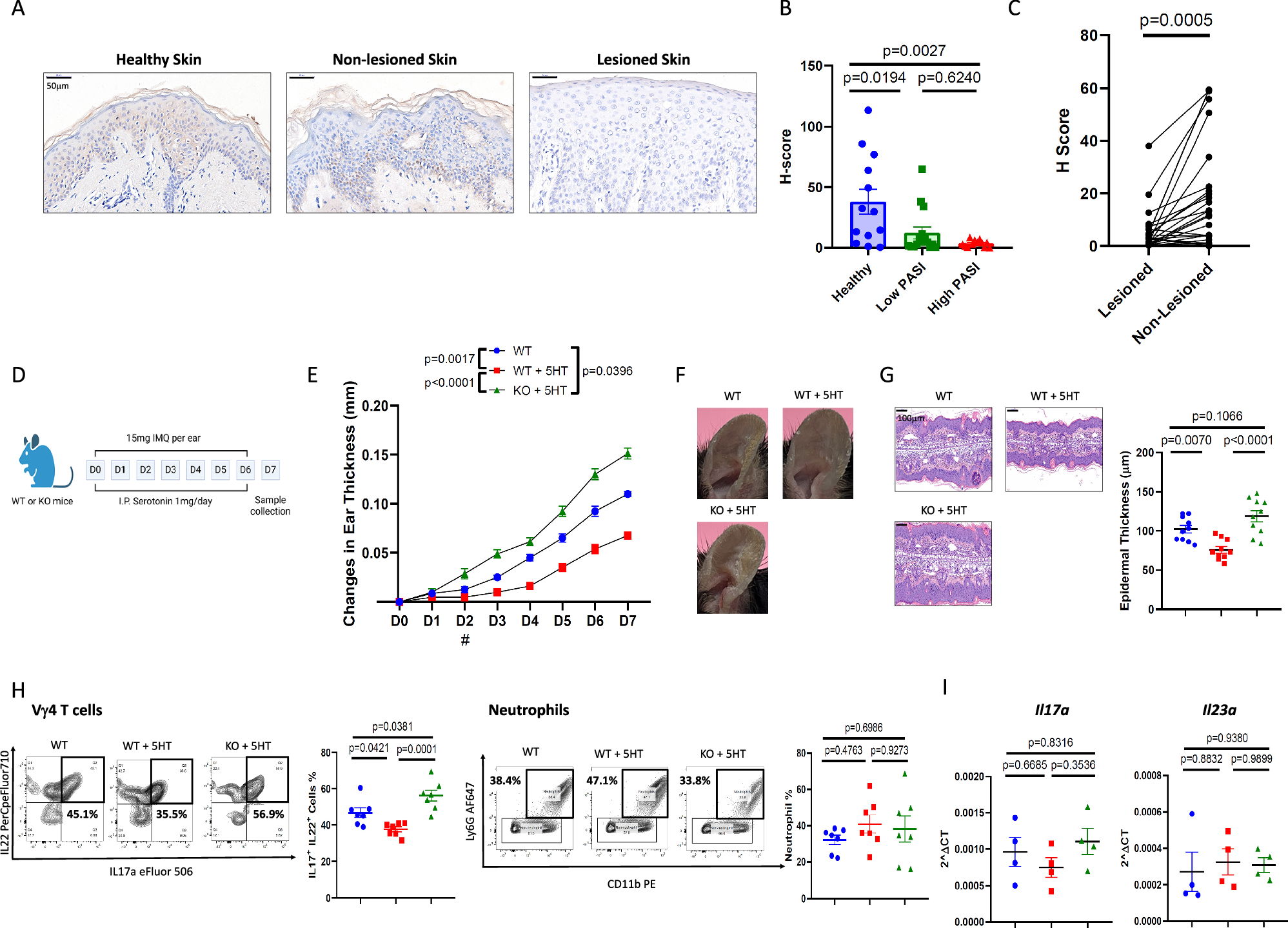
Fig. 7: Serotonin is the putative agonist of HTR2A attenuating psoriatic inflammation.

A Immunohistochemistry staining of serotonin on the skin of healthy volunteers, non-lesioned skin of psoriatic patients, and lesioned skin of psoriatic patients. B Quantification of serotonin intensity in terms of H-score using DensitoQuant (3DHISTECH LTD) between the skin of healthy volunteers (n = 13), lesioned skin of psoriatic patients with low PASI score ( < 30) (n = 15) and high PASI score ( ≥ 30) (n = 12). C Quantification of serotonin intensity in terms of H-score between lesioned and non-lesioned skin of psoriatic patients (n = 27). D Schematic showing strategy for treating wild type or HTR2A deficient mice with serotonin with their respective control. E Line chart showing changes in ear thickness of mice of the respective groups (n = 7). F Pictures showing the ears of mice in different groups. G H&E-stained slides of respective groups with quantification of epidermal thickness. H Flow cytometry of IL17 + IL22 + Vγ4 T cells and neutrophils of respective groups with quantifications. I mRNA levels of pro-inflammatory cytokines of the respective groups. Data are a summary of two independent experiments (D–I and L–R). The first day of significant differences was marked # comparing WT versus WT + 5HT and WT + 5HT versus KO + 5HT (E). p values were determined by two-way ANOVA (E), one-way ANOVA followed by Tukey’s post-hoc test (B and G–I) or paired Student’s T-test (C). Mean ± or SEM (B, C, E, G–I). Source data are provided as a Source Data file. Created in BioRender. Tan, Y. (2025) https://BioRender.com/01gxdwy.