Abstract
Anecdotal evidence has suggested an association between psychiatric drugs and psoriasis, but consensus is absent due to contradicting reports, and the mechanism remains poorly defined. Here, we investigate the function of serotonin 2A receptor (HTR2A), a receptor commonly targeted by psychiatric drugs, in regulating psoriasis. HTR2A antagonistic drugs worsen psoriatic outcome, and HTR2A modulation reduces psoriatic inflammation. Using the Imiquimod-induced psoriasiform model, HTR2A-deficient mice manifest exacerbated inflammation. Hematopoietic cells, particularly monocyte-derived Langerhans cells (moLC), are involved in this phenotype. Mechanistically, the exacerbated inflammation is due to increased interleukin-23 (IL-23) secretion, and HTR2A suppresses this by inhibiting activation of the non-canonical NFκB pathway. Serotonin is the putative agonist modulating HTR2A, attenuating psoriatic inflammation. Lastly, our findings in mice are also validated clinically. Our data demonstrate that serotonin modulates HTR2A, attenuating psoriatic inflammation by suppressing IL-23 secretion via inhibiting the non-canonical NFκB pathway in moLCs.
Similar content being viewed by others
Introduction
Psoriasis is a chronic immune-mediated inflammatory skin condition that affects millions of people worldwide1. Despite the identification of the IL-23/IL-17 axis playing a key role in psoriasis, much remains unknown about psoriasis, as patients exhibit varied responses despite receiving identical treatment2. Of late, the psychological component of psoriasis has been given increased attention, as emerging evidence suggests mental health influences disease outcomes3,4. High rates of psychiatric comorbidities are observed in psoriatic patients, leading to the classification of psoriasis as a psychosomatic disease3,5. For many patients, exacerbation of psoriatic episodes is often preceded by stressful life episodes, underscoring the need to unravel the complexities between psychological and physiological factors in psoriasis6,7.
Interestingly, studies have shown mixed results regarding the impact of mood-altering medications on psoriasis. While some selective serotonin reuptake inhibitors (SSRIs) appear to improve psoriatic conditions8,9,10. Others have been linked to worsening psoriasis11,12,13. This conflicting evidence highlights the need for a closer examination of serotonin’s role in psoriasis. Thus, here we focused on second-generation antipsychotics- serotonin and dopamine receptor antagonists, which have strong antagonism for serotonin receptors14. In contrast, SSRIs have unpredictable effects on local serotonin levels depending on the duration of treatment15. Clozapine and risperidone, both second-generation antipsychotics, with their direct antagonism of serotonin receptors, particularly serotonin 2A receptor (HTR2A), facilitate a clear interpretation of results, making them ideal candidates for further studies14,16.
HTR2A is a G protein-coupled receptor (GPCR) of the Gq subtype and is primarily activated by serotonin17. HTR2A can be activated by naturally occurring compounds like psilocybin or synthetic compounds like lysergic acid diethylamide and (R)−1-(2,5-dimethoxy-4-iodophenyl)−2-aminopropane (DOI)18,19. In particular, DOI is widely used to study HTR2A as it is a HTR2A-specific agonist19. Studies have reported that DOI suppresses inflammation by blocking tumor necrosis factor-alpha (TNF)-induced cytokine and chemokine expression both in vivo and in vitro, yet we lack a detailed understanding of how HTR2A regulates immune cells and cytokines in the context of psoriasis20,21.
We previously found HTR2A to be highly expressed in Langerhans cells (LC), indicating HTR2A could impact LC functions affecting psoriatic outcome22. LCs are skin macrophages with dendritic cell functions and are known to play a role in the exacerbation of psoriatic symptoms involving the cytokine IL-2323,24; however, some reports suggest otherwise25, indicating that LCs might play a role in immune tolerance. This schism could be due to the existence of two subsets of LCs, identified as embryonic LC (eLC) and monocyte-derived LC (moLC)26. eLCs originate from erythro-myeloid progenitors, which were formed from the yolk sac, while moLCs originate from monocyte-like precursors, which are derived from definitive hematopoiesis26. moLCs can be identified by their expression of CD64 and have been known to play a role in exacerbating psoriasiform inflammation27,28,29. It remains to be investigated how each of the LC subsets is affected by HTR2A.
While HTR2A’s role in regulating cytokine-mediated inflammation is documented, no studies have yet linked it directly to autoimmune diseases like psoriasis. Addressing this gap, our study investigates how HTR2A expression influences psoriasiform inflammation. We found that HTR2A expression on moLCs attenuates psoriasiform inflammation by reducing IL-23 secretion through the non-canonical NFκB pathway.
Results
Modulation and expression levels of HTR2A affect psoriasis
To determine the association between psoriasis and serotonin receptors, we performed a retrospective cohort study to examine serotonin-related drug use and changes in psoriasis treatment received as a surrogate marker for psoriasis severity. Our algorithm for recruiting patients is as depicted, with patients having to meet the psoriasis diagnosis, age 18 and above, and have a psoriasis diagnosis for more than 90 days (Fig. S1). The categories of psoriasis treatment are as defined by the Taiwan Dermatological Association, with topical treatment for patients with mild psoriasis symptoms, followed by systemic agents, combination therapy, and biologics for patients with the most severe symptoms30. We defined worsening psoriasis as a change from mild treatment to severe treatment, for example, from receiving topical treatment to receiving biologics. We found that patients taking anti-psychotics were more likely to have worsening psoriasis as compared to control patients not taking anti-psychotics or SSRIs (Figs. 1A, S2C). Correspondingly, patients on anti-psychotics did not show any significant improvement in psoriasis (Fig. S2A, S2C). Of note, patients on SSRIs were found to have a significant worsening but no improvement in psoriasis (Fig. S2B, S2C). The patients’ baseline clinical characteristics were not too different among the three groups (Table S1).
A Kaplan-Meier plot of anti-psychotic use and worsening psoriatic outcome. B Forrest plot showing breakdown of each anti-psychotic drug and their respective hazard ratios on worsening psoriatic outcome. Data and statistical analysis obtained from (A). C Table showing ranking of anti-psychotic drug’s affinity for HTR2A among serotonin receptors. D Schematic depicting the experimental plan of ex vivo experiment from human samples. E Venn diagram showing the number of genes overlapping between differentially expressed genes of healthy non-treated versus lesioned non-treated and differentially expressed genes of lesioned non-treated versus lesioned DOI-treated. F Heat map showing 107 overlapping genes and their expression levels from (E) (n = 3). G Box plot showing HTR2A expression levels in psoriatic cases as compared to control in publicly available GEO datasets. H Immunohistochemistry staining of HTR2A on the skin of healthy volunteers, non-lesioned skin of psoriatic patients, and lesioned skin of psoriatic patients with quantification of intensity (H-score) between lesioned and non-lesioned skin of psoriatic patients (n = 20). Data are a summary of two independent experiments (E, F). p values determined by Cox proportional hazard test (A), two-sided unpaired Student’s T-test (G) and two-sided paired Student’s T-test (H). Mean ± SEM (B, G). All box plots include the median line, the box denotes the interquartile range (IQR), whiskers denote the rest of the data distribution and outliers are denoted by points greater than ±1.5 × IQR. Source data are provided as a Source Data file. Created in BioRender. Tan, Y. (2025) https://BioRender.com/0hxttks.
We then looked at the hazard ratio of each anti-psychotic and found patients on aripiprazole, chlorpromazine, prochlorperazine, quetiapine, risperidone, sulpiride and anti-psychotics categorized as Others (brexipriprazole, fluphenazine, loxapine, lurasidone, perphenazine, pimozide, thioridazine, and trifluoperazine) were more likely to have worsening psoriasis as compared to controls as they had statistically significant hazard ratios that were greater than one (Fig. 1B). We did not find statistically significant hazard ratios in patients taking amisulpride, clozapine, haloperidol, and olanzapine. We then checked the binding affinity of each anti-psychotic to each serotonin receptor on the PDSP Ki database31. We found most of these anti-psychotics bound most strongly to HTR2A among the serotonin receptors, indicating HTR2A might be responsible for the worsening psoriasis observed (Figs. 1C, S2D).
To determine whether HTR2A plays a role in psoriasis, we modulated HTR2A via the specific agonist DOI and wondered if it causes transcriptional changes in psoriatic genes. We obtained skin biopsies from lesioned sites of three psoriatic patients who have yet to receive any psoriatic treatment and skin from three healthy participants as controls. The biopsies were halved, with half of them reserved for RNA sequencing without treatment (NT) and the other half treated with DOI (T) for 16 h. All samples were subjected to RNA sequencing (Fig. 1D) (GSE274449). We determined the differentially expressed genes (DEGs) of lesioned skin T versus lesioned skin NT and identified 653 genes. A total of 1475 psoriatic DEGs were identified when comparing NT healthy skin versus NT lesioned skin. We then compared these two sets of DEGs and found 107 DEGs that overlapped (Fig. 1E). 94 of these genes were upregulated in psoriasis, but were downregulated following DOI treatment, and 13 of these genes were downregulated in psoriasis, but with DOI treatment, they were upregulated. In healthy skin, irrespective of treatment, the identified genes share a similar pattern with the lesioned treated group, indicating HTR2A activation on lesioned psoriatic skin reversed the psoriasis transcriptomic profile (Fig. 1F). We then determined HTR2A expression in psoriatic cases using publicly available datasets on the GEO database and found lower HTR2A expression in psoriatic cases (Fig. 1G). Our immunohistochemical staining of lesioned, non-lesioned, and healthy skin of patients revealed that lesioned skin has lower HTR2A expression as compared to non-lesioned and healthy skin. The difference between lesioned and non-lesioned skin is statistically significant (Fig. 1H). In all, these data strongly suggest that HTR2A plays a role in affecting psoriatic outcomes.
HTR2A deficiency in mice and hematopoietic stem cells exacerbates psoriasiform inflammation
To investigate HTR2A’s role in psoriasis further, we treated HTR2A-deficient (KO) and age-matched, gender-matched wild-type (WT) mice with Imiquimod (IMQ) for 7 days (Fig. 2A). There was a significant increase in ear thickness in IMQ-treated KO mice as compared to WT mice. In contrast, no differences were observed in mice treated with Vaseline irrespective of HTR2A expression (Fig. 2B). By visual inspection, we found the ears of IMQ-treated KO mice to be thicker with more scaling (Fig. 2C). Histologically, acanthosis along with hyperkeratosis, parakeratosis, Munro’s microabscesses, and immune infiltrate are hallmarks of psoriasis and reflect the severity of psoriasis32. There was obvious acanthosis (thickening of the epidermis) and immune infiltrate in hematoxylin and eosin (H&E)-stained slides of IMQ-treated KO mice. There was also a significant increase in epidermis thickening in IMQ-treated KO mice as compared to IMQ-treated WT mice (Fig. 2D). It has been reported that γδ T cells will respond to IL-23, a key cytokine in the pathogenesis of psoriasis, and differentiate into IL-17-producing cells33. Of note, the Vγ4 subset is one of the major IL-17-producing γδ T cells34,35. Circulating neutrophils are also normally recruited into inflammatory sites, and in psoriasis, Munro’s microabscesses are filled with neutrophils36. Flow cytometry of cells according to our gating strategy revealed an increase in IL-17- and IL-22-producing Vγ4 + T cells and an increase in neutrophils (Figs. 2E, S3). However, there were no statistically significant differences in IL-17- and IL-22-producing αβ CD4 T cells. Key pro-inflammatory cytokines like Il17a and Il23a were also increased in HTR2A-deficient mice (Fig. 2F). In all, HTR2A deficiency exacerbates psoriasiform inflammation.
A Schematic showing the experimental plan for Imiquimod-treatment of mice. B Line chart showing changes in ear thickness of mice. (n = 4 mice for Vas groups, n = 10 mice for IMQ groups) C Pictures showing ears of mice of various groups on Day 7. D H&E-stained slides with quantification of epidermal thickness. E Flow cytometry of IL17 + IL22 + Vγ4 T cells and neutrophils in the respective groups with quantifications. The cells were isolated from the ears of mice. The detailed method is in the Methods section. F qPCR of pro-inflammatory cytokines of respective groups. G Schematic showing the experimental plan for developing bone marrow chimeric mice. H Line chart showing changes in ear thickness of mice. (n = 5 for WT to KO and KO to WT, n = 8 for WT to WT and KO to KO). I Pictures showing ears of mice of various groups on Day 7. J H&E-stained slides with quantification of epidermal thickness. K Flow cytometry of IL17 + IL22 + Vγ4 T cells and neutrophils in the respective groups with quantifications. L qPCR of pro-inflammatory cytokines of respective groups. Data are representative of three independent experiments (B–F and H–L). The first day of significant differences was marked # comparing WT IMQ and KO IMQ (B) and comparing WT to KO versus KO to KO, WT to WT versus KO to WT, and WT to WT versus KO to KO (H). p values determined by two-way ANOVA (B, H) followed by Tukey’s post-hoc test and one-way ANOVA (D–F and J–L) followed by Tukey’s post-hoc test. Mean ± SEM (B, D–F, H, and J–L). Source data are provided as a Source Data file. Created in BioRender. Tan, Y. (2025) https://BioRender.com/qx9hedj.
To investigate which cell was responsible for the exacerbated inflammation, we performed reciprocal bone marrow transplants to generate chimeric mice with WT bone marrow (representing hematopoietic stem cells (HSCs) and KO somatic cells (representing non-HSCs) and vice versa. KO bone marrow was transplanted to KO mice, and WT bone marrow was transplanted to WT mice as controls (Fig. 2G). We checked the composition of cells 11 weeks post-transplant, and ~65–70% of CD45+ cells were replaced with cells from donor bone marrow (Fig. S4A). A statistically significant increase in ear thickness was observed in mice with KO bone marrow irrespective of their somatic cells (Fig. 2H). Visually, the ears of mice with KO bone marrow appeared thicker with some scaling (Fig. 2I). Histologically, the dermis did not vary much between the groups, but the epidermis was significantly thicker in mice with KO bone marrow than in mice with WT bone marrow (Fig. 2J). Flow cytometry of immune cells revealed an increase in IL-17- and IL-22-producing Vγ4 + T cells in mice with KO bone marrow. Paradoxically, neutrophil levels were lower in mice with KO bone marrow (Fig. 2K). Il17a and Il23a were increased in mice with KO bone marrow (Fig. 2L). Our findings suggest that HTR2A deficiency in HSCs is responsible for the exacerbated inflammation.
Since HTR2A deficiency in HSCs exacerbates inflammation and immune cells make up a large part of HSCs, we wondered are the adaptive immune cells or the innate immune cells causing this exacerbated inflammation. To answer this, we generated mice with conditional deletion of HTR2A in B and T cells (HTR2ARag1) by crossing Rag1-cre mice with HTR2A floxed mice (Fig. S5A)37. We found no increase in ear thickness in IMQ-treated-HTR2ARag1 mice as compared to IMQ-treated-HTR2Afl/fl mice (Fig. S5B). Visual inspection of mice ears found minimal scaling and no differences between the groups (Fig. S5C). Histologically, there was no increase in the thickening of the epidermis or the dermis between the groups. When epidermal thickening was quantified, there were no significant differences (Fig. S5D). There were also no differences in pro-inflammatory immune cells and pro-inflammatory cytokines between IMQ-treated-HTR2ARag1 mice and IMQ-treated-HTR2Afl/fl mice (Fig. S5E, F). The data here indicates that HTR2A deficiency in B and T cells, which are the adaptive immune cells, does not cause exacerbated inflammation.
HTR2A deficiency in Langerhans cells recapitulates exacerbated inflammation in HTR2A-deficient mice
As adaptive immune cells were not responsible for the exacerbated inflammation, we turned our attention to innate immune cells. Monocyte-derived inflammatory Langerhans cells have been reported to cause psoriasis-like inflammation28. Hence, we decided to generate mice with conditional deletion of HTR2A in Langerhans cells (HTR2ACD207) by crossing CD207-cre mice with HTR2A floxed mice (Fig. 3A)38. We found that conditional deletion of HTR2A in Langerhans cells (LC) recapitulated the inflammatory levels observed in HTR2A-deficient mice with increased ear thickness, increased scaling, increased epidermal thickening, increased IL-17- and IL-22-producing Vγ4 T cells, and increased mRNA levels of Il17a and Il23a (Fig. 3B-F). However, the increase in neutrophil recruitment is not statistically significant (Fig. 3E).
A Schematic showing strategy for developing conditional knockout mice with HTR2A knocked out in Langerhans cells. B Line chart showing changes in changes in ear thickness of mice. (n = 4 for HTR2ACD207 Vas, n = 6 per group for all other groups). C Pictures showing ears of mice of various groups on Day 7. D H&E-stained slides with quantification of epidermal thickness. E Flow cytometry of IL17 + IL22 + Vγ4 T cells and neutrophils in the respective groups with quantifications. F qPCR of pro-inflammatory cytokines of respective groups. G Schematic showing treatment schedule on CD207-DTR mice for the depletion of different subsets of Langerhans cells. H Line chart showing changes in ear thickness of mice (n = 8 for both groups). I Pictures showing ears of mice of various groups on Day 7. J H&E-stained slides with quantification of epidermal thickness. K Flow cytometry of IL17 + IL22 + Vγ4 T cells and neutrophils in the respective groups with quantifications. L) qPCR of pro-inflammatory cytokines of respective groups. Data are representative of two independent experiments (B–F and H–L). The first day of significant differences was marked # comparing HTR2Afl/fl IMQ and HTR2ACD207 IMQ (B) and comparing PBS + DOI versus 3XDT + DOI (H). p values determined by two-way ANOVA followed by Tukey’s post-hoc test (B), two-way ANOVA followed by Sidak’s test (H), one-way ANOVA (D-F) followed by Tukey’s post-hoc test and two-sided Student’s T-test (J–L). Mean ± SEM (B–F and H–L). Source data are provided as a Source Data file. Created in BioRender. Tan, Y. (2025) https://BioRender.com/xo0d23l.
To further validate HTR2A’s influence on LC exacerbating inflammation, we used a Langerhans cell depletion model, whereby LCs were depleted by administering diphtheria toxins to CD207-diphtheria toxin receptor (CD207-DTR) mice28. We validated that this method could lead to the depletion of LCs (Fig. S6A–S6D). All the mice were administered 0.1 mg/kg of DOI intraperitoneally (Fig. 3G). In terms of changes in ear thickness, we found DOI-suppressed inflammation in mice with LCs but not in mice with depleted LCs (Fig. 3H). A similar trend was observed visually and histologically (Fig. 3I and J). IL-17- and IL-22-producing Vγ4 T cells were low in mice with no depletion but high in mice with LC depletion, and the differences were statistically significant (Fig. 3K). Neutrophil levels follow a similar trend, but there was no statistical significance (Fig. 3K). mRNA of Il17a and Il23a is high in mice with LC depletion and low in mice with no depletion; however, only differences in Il17a reach statistical significance (Fig. 3L). The data here strongly support that HTR2A deficiency in LCs causes exacerbated inflammation.
HTR2A deficiency in Langerhans cells of monocyte lineage exacerbates psoriasiform inflammation
We have found that HTR2A deficiency in both cells of bone marrow origin and LCs leads to exacerbated inflammation, but these two findings contradict each other, as LCs are not replaced during bone marrow transplantation28. To reconcile the differences, we suspect HTR2A affects LCs derived from monocytes, which are of bone marrow origin, causing exacerbated inflammation. To test our hypothesis, we differentiated bone marrow cells into monocyte-derived Langerhans cells (moLC) as published previously (Fig. 4A)39. These differentiated cells are considered of monocyte origin due to their CD64 expression and Irf8 expression (lineage defining transcription factor for monocytes) (Fig. S7A–S7C)27,39. They are considered LCs due to their expression of Id2 and Runx3 which are lineage defining transcription factors for LCs (Fig. S7C)39,40. Cells expressing MHC II and CD207 are considered moLCs whereas all the other cells are considered non-moLCs (Fig. S7B). These cells were then adoptively transferred into the ear pinna of LC-depleted mice (Fig. 4A). Exacerbated inflammation was observed in mice with HTR2A-deficient moLCs, whereas a lower-grade inflammation was observed in mice with WT moLCs (Fig. 4B–D). Mice adoptively transferred with non-moLCs irrespective of HTR2A expression experienced minimal inflammation (Fig. 4B–D). A similar inflammatory trend was observed in IL-17- and IL-22-producing Vγ4 T cells and mRNA levels of Il17a; however, this trend was not observed in neutrophil levels and mRNA levels of Il23a (Fig. 4E, F).
A Schematic showing the experimental design for developing moLCs and adoptively transferring them (1 × 105 per ear) into Langerhans cells depleted mice. B Line chart showing changes in ear thickness of mice. (n = 12 per group). C Pictures showing ears of mice of various groups on Day 7. D H&E-stained slides with quantification of epidermal thickness. E Flow cytometry of IL17 + IL22 + Vγ4 T cells and neutrophils in the respective groups with quantifications. F qPCR of pro-inflammatory cytokines of respective groups. G Schematic showing strategy for developing conditional knockout mice with HTR2A knocked out in moLCs. H Line chart showing changes in ear thickness of mice. (n = 6 for HTR2Afl/fl IMQ and HTR2AMs4a3 Vas, n = 7 for HTR2AMs4a3 IMQ, n = 10 for HTR2Afl/fl Vas). I Pictures showing ears of mice of various groups on Day 7. J H&E-stained slides with quantification of epidermal thickness. K Flow cytometry of IL17 + IL22 + Vγ4 T cells and neutrophils in the respective groups with quantifications. L qPCR of pro-inflammatory cytokines of respective groups. Data are representative of two independent experiments (B–F and H–L). The first day of significant differences was marked # comparing WT moLC and KO moLC (B) and comparing HTR2Afl/fl IMQ and HTR2AMs4a3 IMQ (H). p values determined by two-way ANOVA (B, H) followed by Tukey’s post-hoc test and one-way ANOVA (D–F and J–L) followed by Tukey’s post-hoc test. Mean ± SEM (B–F and H–L). Source data are provided as a Source Data file. Created in BioRender. Tan, Y. (2025) https://BioRender.com/xo0d23l.
To further validate the role of LCs of monocyte origin being responsible for the exacerbated inflammation seen in HTR2A-deficient mice, we generated mice with conditional deletion of HTR2A in cells of monocyte lineage (HTR2AMs4a3) by crossing Ms4a3-cre mice with HTR2A floxed mice (Fig. 4G)41. Exacerbated inflammation was observed in IMQ-treated-HTR2AMs4a3 mice in terms of ear thickening, visually, and histologically (Fig. 4H–J). When quantified, there were significant increases in ear thickness and epidermal thickening (Fig. 4H, J). IL-17- and IL-22-producing Vγ4 T cells but not neutrophils were significantly increased (Fig. 4K). mRNA levels of Il17a and Il23a were increased significantly in IMQ-treated-HTR2AMs4a3 mice (Fig. 4L). In all, we conclude that HTR2A deficiency in LCs of monocyte origin exacerbates psoriasiform inflammation.
IL-23 secretion by HTR2A-deficient monocyte-derived Langerhans cells plays a critical role in exacerbating psoriasiform inflammation
We turned our focus on the cytokine affected by HTR2A deficiency in moLCs. We determined the mRNA levels of commonly secreted cytokines by Langerhans cells (Tnf, Il1b, Il23a, Il12a, Il6, Il2, Il10 and Tgfb1) after stimulating them with Imiquimod22,39,42. We found Il23a to be drastically increased in IMQ-stimulated HTR2A-deficient moLCs as compared to IMQ-stimulated WT moLCs (Fig. 5A). To validate it, we performed IL-23p19 ELISA on stimulated and unstimulated, WT or HTR2A-deficient moLCs and found IL23A levels to be increased significantly in stimulated HTR2A-deficient moLCs as compared to stimulated WT moLCs (Fig. 5B). We then determined IL-23 secretion among different cell types in IMQ-treated-HTR2A-deficient mice, and the cells were gated as published (Fig. S8)28. We found that moLCs have the highest IL-23 mean fluorescence intensity (MFI) and moLCs have the most IL-23-producing cells among all the other cell types (Fig. 5C). We have also isolated conventional dendritic cell 1 and conventional dendritic cell 2 from mouse spleens, embryonic Langerhans cells from mouse skins, and moLCs developed from bone marrow. We treated these cells in vitro with Imiquimod (10 μg/mL) and DOI (10 μg/mL) and found the reduction in IL23+ cells was significant in moLCs only (Fig. S9). These data strongly suggest HTR2A-deficient moLCs have increased secretion of IL-23.
A Heatmap showing mRNA levels of key cytokines in wild type or HTR2A deficient moLCs. (3 biological replicates) The cells were stimulated for 24 h with Imiquimod (10 μg/mL). B IL-23 ELISA of stimulated and unstimulated 1 × 105 wild type or HTR2A deficient moLCs (n = 4 for WT moLC and KO moLC with Imiquimod added, n = 3 for WT moLC and KO moLC with no Imiquimod added). C Representative histogram of IL-23a MFI among different cell types in cells isolated from ears of HTR2A-deficient mice treated with Imiquimod for 7 days. (n = 4) The cells were isolated and treated with PMA, Ionomycin, and GolgiStop before antibody staining and flow cytometry analysis. The quantification of IL-23a MFI and the percentage of IL-23a positive cells is included. D Schematic showing the experimental design for treating mice with DOI and determining IL-23a expression. E Line chart showing changes in ear thickness of mice. (n = 14 per group). F Picture of ears on Day 7 of the respective groups. G H&E-stained slides of the respective groups with quantification of epidermal thickness. H Flow cytometry showing the percentage of IL-23+ cells among CD45+ cells in the respective groups with quantification. I Flow cytometry showing the percentage of IL-23+ cells among moLCs in the respective groups with quantification. J Histogram of moLCs’ IL-23a MFI in the respective groups with quantification. K Schematic showing the experimental design of IL-23r blocking experiments. L Line chart showing changes in ear thickness of mice in the respective groups. (n = 6). M Picture of ears on Day 7 of the respective groups. N H&E-stained slides of the respective groups with quantification of epidermal thickness. O Flow cytometry of IL17 + IL22 + Vγ4 T cells and neutrophils in the respective groups with quantifications. P mRNA levels of pro-inflammatory cytokines of the respective groups. Data are representative of two independent experiments (B, E–J, and L–P). The first day of significant differences was marked # comparing WT IMQ versus WT IMQ + DOI (E) and comparing WT Iso and KO Iso (L). p values determined by two-way ANOVA (E) followed by Sidak’s post-hoc test, two-way ANOVA (L) followed by Tukey’s post-hoc test, one-way ANOVA (B and N–P) followed by Tukey’s post-hoc test, one-way ANOVA (C) followed by Dunnett post-hoc test, and two-sided Student’s T-test (G–J). Mean ± SEM (B, C, E, G–J, L, and N–P). Source data are provided as a Source Data file. Created in BioRender. Tan, Y. (2025) https://BioRender.com/twstqhl.
We performed an in vivo experiment where we injected DOI or PBS intraperitoneally into WT mice and looked at inflammatory and IL-23 levels (Fig. 5D). We found mice injected with DOI had less inflammation, as seen in changes in ear thickness, gross evaluation, and epidermal thickness (Fig. 5E–G). Importantly, we found IL-23-positive cells decreased in the DOI-treated group as compared to the control group (Fig. 5H). The percentage of IL-23-positive cells among moLCs is lower in DOI-treated as compared to the control group, and the difference is statistically significant (Fig. 5I). IL-23 MFI of DOI-treated moLCs is also significantly lower as compared to control moLCs (Fig. 5J).
To further validate IL-23’s role in exacerbating inflammation, we performed an in vivo IL-23 neutralizing experiment (Fig. 5K). In mice injected intradermally with isotype antibody, the inflammation was more severe in HTR2A-deficient mice than in WT mice. The inflammation levels were minimal as observed in terms of ear thickness, visual inspection, histological assessment, and quantification of epidermal thickness in α-IL23r-treated mice irrespective of HTR2A deficiency (Fig. 5L–N). IL-17- and IL-22-producing Vγ4 T cells were reduced in α-IL23r-treated mice in both WT and HTR2A-deficient mice; however, neutrophil levels were not significantly different (Fig. 5O). mRNA levels of pro-inflammatory cytokines were reduced in both WT and HTR2A-deficient mice treated with neutralizing antibodies, with a reduction in Il17a levels reaching statistical significance (Fig. 5P). With that, we conclude that IL-23 plays a pivotal role in exacerbating psoriasiform inflammation in HTR2A-deficient moLCs.
HTR2A suppresses IL-23 secretion by inhibiting activation of the non-canonical NFκB pathway in monocyte-derived Langerhans cells
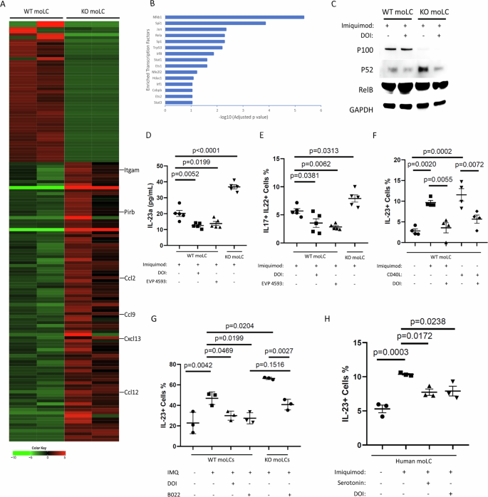
To determine the transcription factor involved in the exacerbated inflammation, we performed bulk RNA-sequencing on HTR2A-deficient moLCs isolated from IMQ-treated ears (GSE274941) and compared it with WT moLCs isolated from IMQ-treated ears as published previously (GSE222197). A total of 140 DEGs were identified, 47 genes were downregulated, and 93 genes were upregulated in HTR2A-deficient LCs (Fig. 6A). The DEGs were analyzed by GAGE pathway analysis on the TRRUST Transcription Factor Database, and we found the Nfkb1 pathway to be the top-ranked statistically significant transcription factor (Fig. 6B). The key genes requiring Nfkb1 as a transcription factor were listed on the heat map (Fig. 6A).
A Heatmap showing 140 differentially expressed genes (DEGs) between wild-type moLCs (GSE222197) treated with Imiquimod and KO moLCs treated with Imiquimod (GSE274941) with genes affected by NFκB shown on the right. The experiments generating the datasets of GSE222197 and GSE274941 were done in parallel. MoLCs were pooled from the ears of five mice treated with IMQ for two days, constituting a single biological sample. B Bar chart showing transcription factors enriched among the DEGs from (A) as analyzed using Generally Applicable Gene-set/pathway Analysis (GAGE) on the TRRUST Transcription Factor database. C Western blot of cultured WT and KO moLCs lysate treated with or without DOI and stained with anti-p100/p52, anti-RelB, and anti-GAPDH. D IL23p19 ELISA of 2 × 105 WT or KO moLCs (5 biological replicates) stimulated for 24 h with Imiquimod (10 μg/mL) and treated with either DOI (10 μg/mL) or EVP 4593 (0.1 mM). E Differentiation of Vγ4 T cells into IL-17 + IL-22+ cells after coculture with WT or KO moLCs (5 biological replicates) for 3 days. F Intracellular cytokine staining of IL23A of WT moLCs treated with Imiquimod (10 μg/mL) or CD40 stimulating antibody (CD40L) (1 μg/mL) with or without DOI (10 μg/mL) treatment. G Intracellular cytokine staining of IL23A of WT or KO moLCs, stimulated with Imiquimod (10 mg/mL) and treated with DOI (10 μg/mL) or B022 (5 μM). H Intracellular cytokine staining of IL23A of human moLCs (from 3 different individuals) treated with Imiquimod (10 μg/mL), serotonin (10 μM) or DOI (10 μg/mL). Data are a summary of two independent experiments (C–G). p values were determined by one-way ANOVA followed by Dunnett’s post-hoc test (D, E, and H) and one-way ANOVA followed by Tukey’s post-hoc test (F, G). Mean ± or SEM (D–H). Source data are provided as a Source Data file.
It has been reported that IL-23a secretion involves both canonical and non-canonical NFκB pathways43. We performed Western blot on key molecules within the non-canonical NFκB pathway and found that processing of p100 unit is increased in HTR2A-deficient moLCs, as p100 levels were low, and p52 (the processed subunit of p100) is increased in HTR2A-deficient moLCs. The addition of DOI to WT moLCs led to a reduced level of p52, even though p100 levels were rather similar. There were, however, no changes to RelB levels in HTR2A-deficient moLCs as compared to WT moLCs (Fig. 6C).
We then investigated the role of NFκB using the in vitro assays of IL-23p19 ELISA and coculture of Vγ4 T cell with moLCs, DOI, and antagonist of NFκB (EVP 4593)44. We found IL-23 levels to be lower in WT moLCs stimulated with Imiquimod than stimulated HTR2A-deficient moLCs. When DOI, the HTR2A-specific agonist, and EVP 4593 were added to WT moLCs, IL-23 levels were decreased (Fig. 6D). Differentiation of Vγ4 T cells into IL-17- and IL-22-producing cells was lower when cultured with stimulated WT moLCs than with stimulated HTR2A-deficient moLCs. The addition of DOI or EVP 4593 into WT moLCs reduced the differentiation of cocultured Vγ4 T cells when compared to stimulated WT moLCs only (Fig. 6E).
We validated HTR2A’s role in suppressing the non-canonical NFκB pathway by stimulating WT moLCs with a α-CD40 stimulating antibody (CD40L)45. After intracellular cytokine staining, we found that the IL23+ cells percentage is higher in cells stimulated with α-CD40 stimulating antibody (1 μg/mL) or Imiquimod (10 μg/mL), but when these cells are treated with DOI, the percentage of IL23+ cells dropped in a statistically significant manner (Fig. 6F). We also blocked the non-canonical NFκB pathway with B022 (a NIK inhibitor) in WT moLCs and found that it reduces IL23+ cells to a similar level as the DOI-treated group46. Treatment of KO moLCs with B022 also reduced IL23+ cells in a statistically significant manner, and there were no statistically significant differences between WT moLCs and KO moLCs treated with B022 (Fig. 6G). We then differentiated human monocyte-derived Langerhans cells from CD34+ hematopoietic stem cells by using human recombinant GM-CSF, TGF-β, and IL-34. Human monocyte-derived Langerhans cells are defined by Live CD45 + HLA-DR+ CD11c + CD1a + CD14+ cells (Fig. S10). After intracellular cytokine staining, we found that the IL23+ cell percentage was reduced when they were treated with serotonin (10 μM) or DOI (10 μg/mL) (Fig. 6H). In all, we found that HTR2A suppresses IL-23 secretion involving the non-canonical NFκB pathway.
Serotonin is the putative agonist of HTR2A, attenuating psoriatic inflammation
We then wondered what the putative agonist of HTR2A is in physiological conditions. Since serotonin is the known agonist of HTR2A, we wondered if there were any changes to their levels in psoriasis47. We performed immunohistochemistry (IHC) staining of serotonin on skin samples of healthy volunteers, non-lesioned skin, and lesioned skin of psoriatic patients. We found serotonin levels to be high in healthy volunteers and non-lesioned skin. Serotonin levels were low in lesioned skin (Fig. 7A). We quantified the serotonin levels by determining its intensity in terms of H-score and found serotonin levels to be significantly higher in the skin of healthy volunteers than lesioned skin of psoriatic patients, irrespective of their psoriasis area and severity index (PASI) score. The difference in serotonin levels of psoriatic skin between low PASI ( < 30) and high PASI ( ≥ 30) was not significant (Fig. 7B). Serotonin levels were higher in non-lesioned skin than in lesioned skin, even though both are from the same patient (Fig. 7C).
A Immunohistochemistry staining of serotonin on the skin of healthy volunteers, non-lesioned skin of psoriatic patients, and lesioned skin of psoriatic patients. B Quantification of serotonin intensity in terms of H-score using DensitoQuant (3DHISTECH LTD) between the skin of healthy volunteers (n = 13), lesioned skin of psoriatic patients with low PASI score ( < 30) (n = 15) and high PASI score ( ≥ 30) (n = 12). C Quantification of serotonin intensity in terms of H-score between lesioned and non-lesioned skin of psoriatic patients (n = 27). D Schematic showing strategy for treating wild type or HTR2A deficient mice with serotonin with their respective control. E Line chart showing changes in ear thickness of mice of the respective groups (n = 7). F Pictures showing the ears of mice in different groups. G H&E-stained slides of respective groups with quantification of epidermal thickness. H Flow cytometry of IL17 + IL22 + Vγ4 T cells and neutrophils of respective groups with quantifications. I mRNA levels of pro-inflammatory cytokines of the respective groups. Data are a summary of two independent experiments (D–I and L–R). The first day of significant differences was marked # comparing WT versus WT + 5HT and WT + 5HT versus KO + 5HT (E). p values were determined by two-way ANOVA (E), one-way ANOVA followed by Tukey’s post-hoc test (B and G–I) or paired Student’s T-test (C). Mean ± or SEM (B, C, E, G–I). Source data are provided as a Source Data file. Created in BioRender. Tan, Y. (2025) https://BioRender.com/01gxdwy.
To further validate serotonin’s role as the putative agonist of HTR2A in psoriasis, we injected serotonin intraperitoneally into WT or HTR2A-deficient mice (Fig. 7D). In terms of changes in ear thickness, visual inspection, and histological assessment, we found WT mice injected with serotonin to have lower inflammatory levels than WT control mice. On the other hand, HTR2A-deficient mice injected with serotonin experienced exacerbated inflammation (Fig. 7E–G). A similar trend was observed during the quantification of epidermal thickness (Fig. 7G). IL-17- and IL-22-producing Vγ4 T cells were highest in HTR2A-deficient mice injected with serotonin, followed by WT control mice and WT mice injected with serotonin. The differences were significant (Fig. 7H). However, when we looked at neutrophil levels, mRNA levels of Il17a and Il23a, we found a similar trend, but the differences were not significant (Fig. 7H, I). The data here support serotonin as the putative agonist of HTR2A, attenuating psoriatic inflammation.
We then wondered where this serotonin originates from. Platelet is known to store peripheral serotonin; hence, we determined plasma and platelet serotonin levels of psoriatic patients and healthy controls48. We found no difference in plasma serotonin levels but found a significant difference in platelet serotonin levels of psoriatic patients and healthy controls (Fig. S11A, S11B). We then used an established method to deplete platelet serotonin levels by pre-treating the mice for 14 days with fluoxetine (Fig. S11C)15. Mice treated with fluoxetine were found to have very low platelet serotonin levels (Fig. S11D). In terms of changes in ear thickness, visual inspection, histological assessment, and quantification of epidermal thickness, we found mice depleted of platelet serotonin have exacerbated inflammation (Fig. S11E–G). IL-17- and IL-22-producing Vγ4 T cells, neutrophils, mRNA of Il17a and Il23a were higher in platelet serotonin-depleted mice but only changes in neutrophil levels and changes in mRNA levels of Il17a achieved significance (Fig. S11H–I). In all, serotonin is the putative agonist of HTR2A attenuating psoriatic inflammation and our preliminary data suggests it originates from platelets.
Monocyte-derived Langerhans cells of human psoriatic skin show higher IL23A and lower HTR2A expression
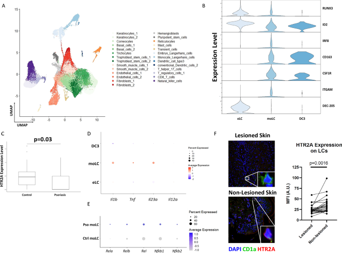
To ensure our findings in mice are recapitulated in humans, we reanalyzed single cell data from publicly available datasets. We combined two different psoriatic datasets with healthy controls (GSE151177 and GSE162183). We identified 27 cell clusters in the combined dataset (Fig. 8A). Importantly, we identified embryonic Langerhans cells, monocyte-derived Langerhans cells, and dendritic cell type 3 (DC3). The embryonic Langerhans cell cluster has high Id2 and Runx3 (lineage-defining transcription factors for Langerhans cells) expression but low Irf8 (lineage-defining transcription factor for cells of monocyte lineage) expression39. MoLCs have high Irf8 expression and ITGAM (CD11b). Dendritic cell type 3 was identified by its expression of CD163 but not CD11b (Fig. 8B)49. We then looked at the expression levels of HTR2A between psoriatic moLCs and control moLCs and found HTR2A expression on psoriatic moLCs to be significantly lower (Fig. 8C). Among the cytokines, Il23a and Il1b are highly expressed in moLCs (Fig. 8D). Expression of NFκB-related subunits was increased in psoriatic moLCs (Fig. 8E). We then performed immunofluorescence staining of psoriatic lesioned and non-lesioned skin samples for CD1a and HTR2A. CD1a represents Langerhans cells, and we found HTR2A expression to be lower in Langerhans cells of psoriatic lesioned skin as compared to non-lesioned skin (Fig. 8F). Our findings in mice closely resemble clinical conditions, as HTR2A deficiency in moLCs leads to exacerbated inflammation in mice mirrors low HTR2A expression in psoriatic moLCs. IL-23 was found to be a key mediator, and NFκB is enriched in psoriatic moLCs, leading to exacerbated inflammation similar to HTR2A-deficient moLCs in mice.
A UMAP of reanalyzed single cell RNA-sequencing data from GSE151177 and GSE162183 showing 27 different clusters. B Violin map showing lineage defining transcription factors, receptors, and markers of embryonic Langerhans cells (eLC), monocyte-derived Langerhans cells (moLC), and dendritic cell type 3 (DC3). C Box plot comparing HTR2A expression levels of control and psoriatic monocyte-derived Langerhans cells. D Dot plot showing expression of various cytokines by eLC, moLC, and DC3. E Dot plot showing expression of various NFκB pathway-related genes by psoriatic moLCs and control moLCs. F Immunofluorescence staining of HTR2A on Langerhans cells (marked by CD1a) in lesioned and non-lesioned psoriatic skin with quantification (n = 27). p values were determined by paired Student’s T-test (C, F). Source data are provided as a Source Data file.
Discussion
In our retrospective cohort study, we investigated how anti-psychotics, which antagonize dopamine and serotonin receptors, affect psoriatic outcomes50. Patients on anti-psychotics have worsened psoriatic outcomes, and these anti-psychotics have a very strong binding affinity for HTR2A16. This indicates that HTR2A antagonism by anti-psychotics worsens psoriatic outcomes. While this association is far from ideal, we confirmed the pivotal role played by HTR2A in regulating psoriatic inflammation by treating human psoriatic skin with an HTR2A-specific agonist ex vivo. Besides, our in vivo mouse psoriasiform model further proved HTR2A’s pivotal role in suppressing psoriatic inflammation.
We also found that chronic SSRI use led to worsening psoriatic outcomes. In congruence with our findings, there are reports showing that patients who had taken fluoxetine (a commonly used SSRI) for extended periods experienced worsened psoriasis11,13. In contrast to our findings, a retrospective study done in Sweden demonstrated an improved outcome with a decreased need for systemic psoriatic treatment following two SSRI dispensations within six months9. There is a lack of information on the length of treatment, dosage, and adherence reported in the Swedish study, making comparisons between their study and ours impractical. Nevertheless, the conflicting findings could be due to the paradoxical effect of SSRIs on peripheral serotonin levels. Since SSRI targets serotonin transporter (SERT), it could lead to a temporary increase of serotonin in between synaptic clefts, but chronic use will lead to depletion of platelet serotonin stores51,52,53,54. The major source of serotonin in the periphery is in platelets55. While platelet serotonin depletion following chronic SSRI use is established in mice, much remains unknown about its impact on humans.
We demonstrated that HTR2A deficiency exacerbated psoriasiform inflammation. This is congruent with a previous study that showed hypermethylation of HTR2A, which decreases HTR2A expression, resulting in exacerbated inflammation in rheumatoid arthritis (a disease that involves type 17 immunity)56,57. We noticed increased IL-17- and IL-22-producing Vγ4 T cells in our mouse psoriasiform model, as expected, since Vγ4 T cells are the dominant type 17 immune responders in acute models, particularly the acute psoriatic model35,58. The human equivalent of mouse Vγ4 is Vγ9 Vδ2 and they are the dominant γδ T cells in adults59. This particular subset of cells has been reported to secrete IL17A; their numbers were increased in psoriatic patients as compared to healthy controls and atopic dermatitis patients, and following successful treatment of psoriasis, their numbers decreased accordingly60. During the initial stages of psoriasis, Vγ9 Vδ2 are the primary source of IL17A; however, in the later stages, Th17 (of αβ subtype) and γδ T17 are both significant sources of IL17A59. Changes in ear thickness and epidermal thickness, which are associated with IL-22, were also increased, reflecting acanthosis commonly seen in psoriasis61. Increases in mRNA levels of Il17a and Il23a were observed, suggesting the IL-23/IL-17 axis plays a key role in exacerbating inflammation. We also observed increased neutrophil levels as predicted, which may be due to neutrophil recruitment at lesioned sites under psoriatic conditions36. However, we did not observe any increase in IL-17- and IL-22-producing CD4 T cells, which may be due to two reasons: i) conventional CD4 T cells in the periphery will only express IL23R upon activation; and ii) IMQ is an acute model with no antigen limiting the expansion of antigen-specific Th17 cells62,63.
We delineated the cell type exacerbating inflammation in HTR2A-deficient mice, as it is crucial in unravelling the complex interplay between HTR2A and type 17 inflammation. HTR2A was found to have minimal impact on B and T cells, as seen in our conditional knockout mice with HTR2A-deficient B and T cells. Nevertheless, we are aware that our seven-day model will not be able to reveal and reflect the true extent of HTR2A’s impact on these cells. Among the innate cells, it was established previously that monocyte-derived inflammatory Langerhans cells play a pivotal role in modulating psoriasiform inflammation28. In agreement with previous findings, we demonstrated that HTR2A deficiency in monocyte-derived Langerhans cells (moLC) played a key role in exacerbating inflammation. We validated this using multiple models, including Langerhans cells depletion, adoptive transfer, and two conditional knockout mouse models. Our chimeric bone marrow transplant model further supports this, as HTR2A deficiency in hematopoietic cells, which includes moLCs but not embryonic Langerhans cells, exacerbates inflammation28.
HTR2A affects the function of moLCs and embryonic Langerhans cells (eLC) to varying extents. Under inflammatory conditions, monocytes are recruited in waves to the inflammatory site and they serve as end-type killer cells by secreting chemokines and cytokines, exacerbating the inflammation64. This means moLCs inherently secrete more IL-23 than eLCs. HTR2A serves as a brake to inhibit cytokine secretion rather than inducing increased cytokine secretion in moLCs. This may explain why HTR2A deficiency appears to affect moLCs more than eLCs.
We identified moLCs by their expression of MHC II, CD207, and CD64 markers. We found it hard to fit our moLCs neatly into any of the P1 to P5 dermal macrophages identified by Tamoutounour et al.65 Rather, our cells closely resemble the mouse monocyte-derived macrophage identified by McGovern et al., reflecting heterogeneity in this population29. Importantly, moLCs identified in our study have high expression of Irf8, a lineage-defining transcription factor for monocytes, and mutations in this gene will lead to genetic deficiency of monocytes and dendritic cells39,66. The moLCs also expressed Runx3 and Id2, lineage-defining transcription factors for Langerhans cells, as Langerhans cell development requires TGF-β, and Runx3 and Id2 are critical mediators downstream of TGF-β39,67,68. MoLCs and eLCs identified in the single-cell RNA-sequencing data reflect this as they have high expression of Runx3 and Id2. The variation in Irf8 expression levels helps us differentiate them into moLCs and eLCs.
IL-23 is a key cytokine in the pathogenesis of psoriasis, and drugs targeting IL-23, like guselkumab and risankizumab, are successful in treating psoriatic symptoms69. However, to date, no studies have reported any association between HTR2A and IL-23 levels. We found IL-23 secretion to be increased drastically in HTR2A-deficient moLCs, and this is observed in both ELISA and intracellular cytokine staining of IL-23. Stimulation of HTR2A with DOI, a HTR2A-specific agonist, led to a significant decrease in IL-23 secretion by moLCs, further supporting the notion that HTR2A expression on moLCs modulates psoriatic inflammation via IL-23. Contradicting our study, Wohn et al. found that IL-23 was exclusively produced by Langerin-negative DCs in vivo post-IMQ-painting70. We believe this could be explained by differences in methodology, as we did not inject Brefeldin A into the mice directly; instead, we isolated the cells, treated them with PMA, Ionomycin, and GolgiStop (containing Brefeldin A) and found Langerhans cells, particularly moLCs, secrete elevated levels of IL-23.
Further downstream, IL-23 has been reported to induce innate IL-17 production, especially among γδ T cells, and IL-23 has been known to play a cardinal role in mediating Imiquimod-induced psoriasiform inflammation71,72. While IL-1β has also been proposed to play a role in inducing innate IL-17 production, our qPCR of IL-1β did not reveal a drastic increase in IL-1β levels with HTR2A deficiency71. Besides, it has been reported that the stimulation of peritoneal exudate cells with IL-23 alone but not IL-1β is sufficient to induce IL-17 production by γδ T cells73. IL-23 is known to play a central role in T cell differentiation instead of T cell survival and expansion74. Using our Vγ4 T cell coculture assay, we demonstrated increased Vγ4 T cell differentiation into IL-17- and IL-22-producing cells after coculture with moLCs. This highlights that IL-23 is the key cytokine mediating exacerbated inflammation in HTR2A-deficient moLCs.
IL-23 transcription requires NFκB, and HTR2A has been suggested to affect NFκB levels20,75,76. The NFκB pathway is found to be enriched in HTR2A-deficient Langerhans cells. It was previously reported that both canonical NFκB and non-canonical NFκB pathways are involved in IL-23 secretion. The canonical NFκB pathway is involved in early-phase induction, and the late-phase induction, peaking at 12 h, requires the non-canonical NFκB p100 subunit43. Our findings are congruent with previous findings since the immunoblot of our cells post-24-hour treatment showed enrichment in the non-canonical NFκB pathway. Notably, we also found enriched NFκB pathways, both canonical and non-canonical, in psoriatic moLCs as compared to control moLCs in our reanalysis of single-cell RNA-sequencing data.
We found serotonin levels to be raised in healthy skin and non-lesioned skin samples of psoriatic patients as compared to lesioned skin via immunohistochemical staining. In contrast, there are two reports via immunohistochemical staining indicating serotonin levels were raised in psoriatic lesioned skin77,78. The discrepancy could be due to the difference in controls used, as in their studies, they used the skin of healthy individuals as controls, whereas we used both non-lesioned paired samples and healthy skin as controls. There is also a lack of information on the method for collecting and preserving samples, making comparisons difficult. Our findings are further supported by our in vivo mouse model, where serotonin injected intraperitoneally significantly inhibited type 17 inflammation. Congruent with our findings, a study reported that serotonin modulates M2 macrophage polarization, and another reported that serotonin decreases Th1 and Th17 cytokines in multiple sclerosis patients79,80.
However, the problem with peripheral serotonin, as pointed out by Gershon, is that “it is able to do too much”81. Serotonin at different concentrations can have the opposite effect even on the same cell type. A case in point, at high doses, serotonin suppressed interferon-γ (IFN-γ)-induced phagocytosis, but it had stimulatory effects at physiological concentrations82. We noted a previous study demonstrating serotonin at various concentrations inhibited lipopolysaccharide-induced TNF secretion but serotonin at concentrations of 10μM and above induced IL6, IL8, IL12p40, and IL-1β secretion83,84. Besides taking into account the dose of serotonin, we have to pay attention to the cells’ expression of Mono Amine Oxidase (MAO), particularly in in vitro conditions, as low expression of MAO by a specific cell type will lead to low serotonin metabolism and accumulation of serotonin85. Besides MAO, we need to pay attention to Serotonin Transporter (SERT). Cells expressing SERT will uptake serotonin in the medium, leading to lower concentrations of serotonin in the medium86. All these could lead to results that are different from in vivo conditions.
Serotonin in other skin conditions like atopic dermatitis (AD) has been reported to worsen itch, and serotonin 2 A receptor antagonist has been reported to alleviate itch87. However, upon further investigation by the same team, they found that serotonin-evoked itch is dependent on transient receptor potential vanilloid type-4 (TRPV4)88. Another mediator of itch is serotonin receptor 7 (HTR7); however, the itch triggered requires both HTR7 and transient potential receptor cation channel 1 (TRPA1)89. Serotonin has also been reported to induce hyperproliferation of keratinocytes. However, during diseased conditions, hyperproliferation of keratinocytes will involve multiple factors like keratinocyte growth factor (KGF) and epidermal growth factor (EGF)90. Given the many confounding factors involving serotonin, we are mindful not to generalize our findings, and we must emphasize that our findings regarding serotonin are highly context-dependent. Our data suggest that serotonin at a very specific concentration is able to suppress Il23a expression in monocyte-derived Langerhans cells, but it may not be applicable in other skin conditions.
We further found platelet serotonin levels but not serum serotonin levels to be decreased in psoriatic patients. A study in Indonesia, however, found psoriatic patients had significantly lower serum serotonin levels as compared to healthy individuals91. Their sample size was larger than ours, giving their study more power as compared to ours. Using an in vivo model where we depleted platelet serotonin with chronic fluoxetine pre-treatment, we found exacerbated inflammation in platelet serotonin-depleted mice, even though more experiments are needed to validate this finding15. It has been previously reported that platelet serotonin accumulated at inflamed sites will cause increased vascular permeability and increased pro-inflammatory immune infiltrate92. Clinically, SSRI use in psoriatic patients, which has an impact on platelet serotonin levels, has resulted in conflicting outcomes8,9,10,11,12,13. Our efforts to clarify the role of platelet serotonin are hampered by the lack of tools to directly measure serotonin levels at inflamed sites, particularly during the initial release of serotonin by platelets. As pointed out above, serotonin at different concentrations could have the exact opposite effect on the functions of immune cells, and the exact concentration of serotonin is critical for the interpretation of results. Much remains unknown about the role of platelet serotonin in psoriasis; we need to be cautious on this matter and avoid making hasty generalizations.
Our study provides evidence that drugs antagonizing HTR2A and HTR2A deficiency led to exacerbated psoriatic inflammation. On the other hand, the HTR2A-specific agonist of DOI attenuates inflammation. IL-23 secretion by HTR2A-deficient moLCs was increased, as HTR2A, functioning as brakes of the immune system via its interference with the NFκB pathway, was absent in HTR2A-deficient moLCs. Serotonin is the putative agonist of HTR2A, modulating inflammation and critically, our findings were recapitulated in clinical samples. Overall, our study provides insights into the role of HTR2A in regulating psoriatic inflammation, with the cells, cytokines, and transcription factor involved identified. Thus, our findings could lead to the development of novel therapeutic interventions, providing new avenues for treating psoriasis.
Limitations of the study
Our study has been limited by our Imiquimod-induced psoriasiform mouse model as it is an acute inflammatory model. Application of Imiquimod for more than 7 days will lead to resolution of psoriasiform inflammation even without external intervention93. Due to the short-term nature of our model, we cannot recapitulate the chronic component of psoriatic inflammation like the involvement of CD4 αβ T cells.
Methods
Ethics statement
The study protocol was approved by the institutional review board for human studies at university hospitals and complied with the principles outlined in the Declaration of Helsinki. In this paper, we have conducted a retrospective cohort study from 2015/01/01-2021/12/31 by using data from the National Health Insurance Research Database (NHIRD). The NHIRD contains healthcare costs and detailed claim records of all beneficiaries participating in the Taiwan National Health Insurance (NHI) program. We have obtained approval from the Institutional Review Board for Biomedical Sciences Research, Academia Sinica (AS-IRB01-23014). The collection of skin samples was approved by Academia Sinica’s Institutional Review Board for Biomedical Science Research with IRB number (AS-IRB-BM-20062). Informed consent was provided by the participants, a blank copy of the consent form in Traditional Chinese is included. We followed the regulations of the Ministry of Health and Welfare, Taiwan. The patient’s sex was self-reported. Sex is not considered in the study design as psoriasis affects both sexes.
Humans
A retrospective cohort study was conducted to investigate the relationship between SSRI or anti-psychotic use and change in treatment received for psoriasis. This cohort study used population-based data from Taiwan’s National Health Insurance Research Database (NHIRD). The NHIRD contains healthcare costs and detailed claim records of all beneficiaries participating in the Taiwan National Health Insurance (NHI) program. We have recruited patients from 2015/01/01 to 2021/12/31. This study only used secondary data from this database for academic purposes. We have obtained approval from the Institutional Review Board for Biomedical Sciences Research, Academia Sinica (AS-IRB01-23014), and followed the regulations of the Ministry of Health and Welfare, Taiwan.
SSRIs included in this study were citalopram, escitalopram, fluoxetine, paroxetine, sertraline, and fluvoxamine. Anti-psychotics included in this study were aripiprazole, chlorpromazine, prochlorperazine, quetiapine, risperidone, sulpiride, amisulpride, clozapine, haloperidol, olanzapine, and anti-psychotics categorized as Others (brexipriprazole, fluphenazine, loxapine, lurasidone, perphenazine, pimozide, thioridazine, and trifluoperazine). This study used Anatomical Therapeutic Chemical codes to identify SSRI or anti-psychotic exposure.
Psoriatic cases were identified using the codes 696.1 and 696.8 in the International Classification of Diseases 9 (ICD-9). The primary outcome is a change in the categories of psoriatic treatment received within 180 days from the index date (the date starting SSRI or anti-psychotic). Psoriatic treatments were divided into four categories as defined by the Taiwan Dermatological Association, namely topical for the mildest symptoms, followed by systemic agents, combination therapy, and biologics for patients with the most severe symptoms. A worsened psoriatic outcome is defined as a change of treatment from treatment of mild symptoms to treatment of severe symptoms, for example, from using systemic agents to using biologics. Improved psoriatic outcome is defined as a change of treatment from treatment for severe symptoms to treatment of mild symptoms, for example, from biologics to using topical treatment.
Data from 23,415 psoriatic persons were included in this study, and they were checked for anti-psychotic or SSRI exposure. 9,570 people were controls, 11,315 people were on anti-psychotics, and 2,530 persons were on SSRIs. We performed multinomial logistic regression to adjust for age and gender. We then performed a Cox proportional hazard model to calculate the hazard ratios and 95% confidence intervals for worsened psoriatic outcomes and improved psoriatic outcomes, between anti-psychotic users versus controls and SSRI users versus controls.
Of the 23,415 individuals recruited, 14,022 are males and 9393 are females. The patient’s sex was self-reported. Sex is not considered in the study design as psoriasis affects both sexes.
Differentiation of human monocyte-derived Langerhans cells
Human CD34+ hematopoietic stem cells were purchased (STEMCELL Technologies,70002.1). The cells were then resuspended in DMEM with 1000 mg/L D-Glucose (STEMCELL Technologies, #36150) containing 20 ng/ml of recombinant human GM-CSF (PeproTech, 30003100UG), 5 ng/ml of TGF-β (BioLegend, 781802), and 8 ng/ml of IL-34 (BioLegend, 577902), plated on a 6 well plate, and incubated for 8 days at 37 °C. The medium was changed every 48 h. Monocyte-derived Langerhans cells were isolated by a FACSAria IIIu Sorter with L/D eFluor 506, α-CD45, α-HLA-DR, α-CD11c, α-CD1a, and α-CD14 staining. LCs were stimulated with 10 μg/mL Imiquimod (Enzo, ALX-420-039-M100) and 10 μg/ml of DOI (Merck, D101) or 10 μM of Serotonin (Sigma-Aldrich, H9523) were added for 24 h to investigate IL-23 expression.
Animals
Htr2a floxed (Htr2aflox/flox) mice in C57BL/6 J background were generated by the CRISPR/Cas9 technology. Selection of the sgRNA sequences followed the online resources, the sgRNA Designer: CRISPRko and Cas-OFFinder94,95. The 5’ loxP sequence was inserted in the upstream of exon 2, and 3’ loxP in the 3’UTR after stop codon 134 bp. The two sgRNA target sequences with PAM sites (NGG) were 5’- GTTTGATTGTGAGACATCGG -3’, and 5’- GTCCGGACAGCATTTGAACT -3’, for inserting the 5’-loxP and the 3’-loxP DNA fragments, respectively. SgRNA and Cas9 protein for electroporation were purchased from Synthego Corporation. Electroporation was performed on fertilized eggs from C57BL/6 J mice. To minimize off-target effects in CRISPR mice, Htr2aflox/flox mice were first backcrossed to C57BL/6JNarl mice for 2 generations before breeding into cell-specific Htr2a knockout mice. Genotyping of founder mice was performed by PCR. PCR condition for genotyping of offspring was the initial denaturation at 95 °C 5 min, followed by 45 cycles of 95 °C for 30 s, 58 °C for 30 s and 72 °C for 30 s, and the final extension at 72 °C for 7 min. All techniques for the production of the Htr2aflox/flox mice were provided by the “Transgenic Mouse Models Core Facility of the National Core Facility for Biopharmaceuticals, National Science and Technology Council, Taiwan” and the “Gene Knockout Mouse Core Laboratory of National Taiwan University Center of Genomic and Precision Medicine”.
Others mice used: C57BL/6 JNarl, 129S/Sv-Tg(Prm-cre)58Og/J (Jax 003328), B6.SJL-Ptprca Pepcb/BoyJ (Jax 002014), C57BL/6-Tg(Rag1-RFP,-cre/ERT2)33Narl/Narl (RMRC 13191), STOCK Tg(CD207-cre/ERT2)1Dhka/J (Jax 028287), B6.129S2-Cd207tm3.1(HBEGF/EGFP)Mal/J (Jax 016940), C57BL/6J-Ms4a3em2(cre)Fgnx/J (Jax 036382).
For the generation of whole-body knockout mice, Prm-cre mice were crossed with Htr2aflox/flox mice. The double gene offspring were then crossed with wild-type mice, producing heterozygous offspring. The heterozygous mice were then inbred with a 25 per cent probability of producing homozygous HTR2A-deficient mice. For the generation of conditional knockout mice, Rag1-RFP-cre mice were crossed with Htr2aflox/flox mice. The offspring were then backcrossed with Htr2aflox/flox mice. The offspring that are Htr2aflox/flox mice-Rag1-RFP-cre (conditional knockout) will be bred with their littermate that are Htr2aflox/flox mice, producing only Htr2aflox/flox mice-Rag1-RFP-cre (HTR2ARag1) or Htr2aflox/flox mice, which serve as a littermate control. A similar breeding strategy was adopted for CD207-cre and Ms4a3em2(cre)Fgnx mice.
All experiments involving animals were conducted following experimental protocols approved by the Academia Sinica Institutional Animal Care and Utilization Committee, Academia Sinica, Taipei, Taiwan (20-11-1539). Male and female mice used for this study were aged 8-12 weeks. Mice were sacrificed by exposing them to high concentrations of carbon dioxide in a chamber, the mice become unconscious when exposed to a CO2 concentration of 70%. Further exposure for 5 min will asphyxiate thereby euthanizing the animals. Sex is not considered in the study design as psoriasis affects both sexes. Mice were housed in individually ventilated cages under specific pathogen-free (SPF) conditions with a 12 h light/dark cycle (lights on at 07:00), at a controlled ambient temperature of 22 ± 2 °C and relative humidity of 50 ± 10%.
RNA-seq of human samples
Skin-punched biopsies were obtained from the lesioned sites of patients, and healthy foreskin was collected from male patients undergoing circumcision. The skins were halved, with half untreated and the other half treated with 100 nM of DOI for 16 h. Total RNA was isolated with Direct-zol RNA Miniprep Kit (Zymo Research) according to the manufacturer’s instructions. NGS was performed by NGS High Throughput Genomics Core at Biodiversity Research Centre, Academia Sinica, Taipei, Taiwan.
In silico analysis of HTR2A gene expression
We used the Gene Expression Omnibus (GEO, https://www.ncbi.nlm.nih.gov/geo/) to search for HTR2A gene expression in skin tissue between lesioned sites versus non-lesioned sites, as well as psoriasis patients versus healthy controls. The GSE13355 includes Affymetrix HU133 Plus 2.0 microarrays for lesion skin tissues and non-lesion skin tissues from 58 psoriasis patients96. GSE34248 includes Affymetrix HU133 Plus 2.0 microarrays for lesion skin tissues and non-lesion skin tissues from 13 psoriasis patients97. GSE109248 includes Illumina HumanHT-12 V4.0 for skin tissues from 17 psoriasis patients and 12 healthy controls98. GSE41664 includes Affymetrix Human Genome U133 Plus 2.0 Array of lesioned and non-lesioned skin tissues of 38 psoriasis patients97. The differences in gene expression levels between the two groups were calculated by a two-tailed paired Student’s T-test.
Imiquimod psoriasiform model
For mice to develop psoriasis, we applied 15 mg of 5% Imiquimod (Aldara cream, iNova Pharmaceuticals, Australia) for 7 days on the ears of mice. The ears were harvested the day after.
Flow cytometry
Cells were isolated from the ears by incubating overnight at 37 oC with Dispase II (Thermo Scientific). The next day, the ear is then cut by scissors into small pieces and then immersed in RPMI (Gibco) containing Collagenase IV (Gibco) and DNase I (Bio Basic) for 90 min. The sample is then filtered using a 70 μm cell strainer. The isolated single cells were then stained directly with fluorescent antibodies or treated with PMA (Merck), Ionomycin (BioGems), and GolgiStop (BD) if intracellular cytokine staining was required. Cells were incubated with LIVE/DEAD Fixable Blue Dead Cell Stain Kit (Thermo Fisher Scientific) for the exclusion of dead cells. The Fc-blocking antibody was then used to prevent non-specific binding, followed by incubation with specific antibodies against surface antigens. For intracellular cytokine staining, cells were stimulated with PMA (Merck) and Ionomycin (BioGems) in the presence of GolgiStop (BD) at 37 °C for four hours. The cells were fixed and permeabilized with Cytofix/Cytoperm buffer (BD) according to the manufacturer’s instructions. For all samples, acquisition was performed on LSRII (BD).
RNA purification and real-time quantitative PCR (qPCR)
Total RNA from tissue was immersed in TRIzol (Invitrogen, 15596026) overnight, homogenized using steel beads together with Bullet Blender Tissue Homogenizer (Next Advance), and total RNA was extracted using RNA MiniPrep Kit (Zymo Research, R2050) according to manufacturer’s instructions. The quantity of the total RNA was measured by NanoDrop Spectrophotometer (Thermo Scientific). For qPCR analysis, equivalent amounts of RNA were reverse-transcribed by Maxima H Minus First Strand cDNA Synthesis Kit (Thermo Scientific, K1652). cDNAs were mixed with indicated primers and PowerUp SYBR Green Master Mix (Applied Biosystems, A25742), and RT-qPCR was performed on Quant Studio 5 Real-time PCR System (Applied Biosystems). cDNAs were normalized to equal amounts using primers against Gapdh. The primer sequences can be found in the supplementary table (Table S2).
Chimeric bone marrow mice
CD45.1 mice (Jax 002014) were fed with water added with Trimethoprim and Sulfamethoxazole (Merck, SML3191, with a final concentration 1.92 mg/ml) for two weeks before they were lethally irradiated (1200 rads) in split doses, with three hours of rest in between, one day before the experiment. Bone marrow from HTR2A-deficient mice was harvested on the day of the experiment. 5 mL of ACK Lysing Buffer (Gibco, A1049201) was added to the cells for five minutes to lyse red blood cells. The cells were then washed with Phosphate Buffered Saline and quantified. A total of 5 x 105 bone marrow cells were intravenously injected into the lethally irradiated mice. The mice were continuously fed antibiotic-laced water for another 14 days before experiments were carried out on them 12 weeks after transplantation. We also transplanted the bone marrow of CD45.1 mice to HTR2A-deficient mice and the bone marrow of HTR2A-deficient mice to HTR2A-deficient mice.
Culture of monocyte-derived Langerhans cells
Bone marrow cells were harvested from the femur and tibia of wild-type or HTR2A-deficient mice. The cells were lysed with ACK Lysing Buffer (Gibco, A1049201). The cells were then resuspended in RPMI (Gibco) containing 20 ng/ml of recombinant mouse GM-CSF (PeproTech, 315-03), 5 ng/ml of TGF-β (BioLegend, 763104), and 8 ng/ml of IL-34 (BioLegend, 577604), plated on a 6 well plate, and incubated for 8 days at 37 °C. The medium was changed every 48 h. Monocyte-derived Langerhans cells were isolated by a FACSAria IIIu Sorter with α-CD207, α-CD64, and α-MHC II staining. LCs were stimulated with 10 μg/mL Imiquimod (Enzo, ALX-420-039-M100) and 10 μg/ml of DOI (Merck, D101) or 0.1 μM of EVP 4593 (MCE, HY-13812) were added for 24 h to investigate IL-23 expression and its ability to induce differentiation of Vγ4 T cells in a coculture assay.
ELISA assay
IL-23p19 expression was measured using Mouse IL-23p19 ELISA Kit (Elabscience, E-EL-M0731) according to the manufacturer’s instructions. Mouse and human serotonin levels were measured using a Serotonin ELISA Kit (Enzo, ADI-900-175) according to the manufacturer’s protocol. The absorbance at 450 nm (Mouse IL-23 ELISA kit) or 405 nm (Serotonin ELISA Kit) was measured with an ELISA reader (Infinite M1000 PRO, Tecan).
Coculture assay
Spleens of wild-type mice were surgically removed and mechanically disrupted by meshing it against a 70 μm cell strainer (Jet Biofil, CSS013070). ACK Lysing Buffer (Gibco, A1049201) was added to lyse red blood cells. The cells were then isolated by a FACSAria IIIu Sorter with α-CD45, α-CD3, α-γδ, and α-Vγ4 staining. Monocyte-derived Langerhans cells post-stimulation with DOI or EVP 4593 were incubated with these Vγ4 T cells for 72 h in an α-CD3-coated plate. α-CD28 was then added to further stimulate Vγ4 T cells. Post-72 h, the cells were then stimulated with PMA and Ionomycin, and incubated with GolgiStop for 4 h. The cells were then stained for IL-17A and IL-22. The acquisition was performed on LSRII (BD).
RNA-seq of mouse samples
The experiments generating datasets of GSE222197 and GSE274941 were done in parallel. MoLCs (defined as CD45 + MHCII+ CD11c + CD207 + CD64 + ) were pooled from the ears of five mice treated with IMQ for two days, constituting a single biological sample. Cells were sorted and total RNA was isolated with a Direct-zol RNA Microprep Kit (Zymo Research) according to the manufacturer’s instructions. NGS was performed by NGS High Throughput Genomics Core at Biodiversity Research Centre, Academia Sinica, Taipei, Taiwan.
Protein gel electrophoresis and immunoblotting
Total cell lysates were prepared using RIPA (20 mM Tris HCl, pH8.0, 150 mM NaCl, 1 mM EDTA, 1 mM EGTA, 1% TritonX-100, 0.5% deoxycholate, 0.1% SDS) supplemented with protease inhibitors (Halt Protease Inhibitor, Thermo Scientific, 78430), or used directly with 1X protein sample loading buffer (50 mM Tris-HCl, pH 6.8, 10% glycerol, 2% SDS, 0.1 M DTT, 0.04% Orange G). The protein concentrations of clarified supernatants were measured by a BCA Protein Assay Kit (Pierce, 23227). Proteins in lysates were separated by Bolt 4–12% Bis-Tris Plus gels (Invitrogen) and transferred to a PVDF membrane (Thermo Scientific, 88520) by a Mini Trans-Blot cell system (BioRad). Transferred membranes were blocked for 1 h in 5% Bovine Serum Albumin (Merck, A7030) diluted in TBS (20 mM Tris-HCl, pH 7.4, 150 mM NaCl) and then incubated with primary antibodies in TBS with 0.1% Tween-20 (TBST) overnight at 4 °C. Primary antibodies used were as the key resources table. After washing with TBST, membranes were incubated with secondary antibodies in 3% BSA in TBST for one hour at room temperature. A secondary anti-mouse antibody conjugated with HRP (1:10000, Thermo Scientific, 31430) or anti-rabbit antibody conjugated with HRP (1:10000, Thermo Scientific, 31460) was used. Membranes were washed in TBST and then incubated in SuperSignal West Pico PLUS Chemiluminescent Substrate (Thermo Scientific, 34580) for 2 minutes. Membranes were immediately imaged on UVP ChemStudio Western Blot Imaging System (Analytik Jena, 849-97-0847-03).
Immunostaining of section
Paraffin-embedded tissue sections were deparaffinized with xylene and rehydrated with serial passage through changes of graded ethanol. Slides were subjected to heat-induced epitope retrieval in EDTA solution (10 mM Tris, 1 mM EDTA, 0.05% Tween 20, pH 8) followed by blocking with 5% goat serum or 3% H2O2. Tissues were incubated with primary α-serotonin (YC5/45, Abcam) Abs at 4oC overnight. Slides were washed and incubated with HRP-carried Abs (Leadgene) for 1 h at room temperature. In the immunohistochemistry assay, DAB (Roche, 11718096001) was used as a chromogen to visualize peroxidase activity, and the reaction was stopped by the addition of PBS. The preparations were lightly counterstained with hematoxylin (Sigma, H3136), mounted with Fluoromount Aqueous mounting medium (Sigma, F4680), and examined by Pannoramic 250 FLASH II (3DHistech).
Quantification and statistical analysis
FlowJo v10 was used to quantify flow cytometry data, and GraphPad Prism 9 was used for statistical analysis. Student’s T-test was used to analyze experiments with two conditions, Student’s paired T-test was used to analyze experiments with paired samples, one-way ANOVA was used for experiments with three or more conditions, and two-way ANOVA was used for changes in ear thickness. Statistical details of experiments, including the number of animals and corresponding analyses are reported in the figure legends.
Reporting summary
Further information on research design is available in the Nature Portfolio Reporting Summary linked to this article.
Data availability
All data, code, and materials used in the analysis are available upon request. Mice are available upon request and subject to materials transfer agreements (MTAs). The human skin sample data generated in this study have been deposited in the GEO database under accession code GSE274449. The raw and processed sequencing data are available at GEO database. The GSE274449 data generated in this study are provided in the Supplementary Information/Source Data file. The HTR2A-deficient monocyte-derived Langerhans Cells data generated in this study have been deposited in the GEO database under accession code GSE274941. The raw GSE274941 data are protected and are not available due to data privacy laws. The processed GSE274941 data are available at GEO database. The GSE274941 data generated in this study are provided in the Supplementary Information/Source Data file. Other published data used in this study GSE222197 (RNA-sequencing data with wild type monocyte-derived Langerhans cells treated with Imiquimod), GSE151177 (psoriatic single-cell RNA sequencing data with healthy controls), GSE162183 (psoriatic single-cell RNA sequencing data with healthy controls), GSE13355 (microarray data of gene expression data of skin from psoriatic patients and normal controls), GSE34248 (microarray data of gene expression profiling in psoriatic lesional and non-lesional skin), GSE109248 (microarray data of genome-wide analysis of gene expression of cutaneous lupus and cutaneous psoriasis lesions), and GSE41664 (microarray data of comparison of gene expression in psoriatic skin from different sources). All other data are available in the article and its Supplementary files or from the corresponding author upon request. Source data are provided with this paper.
Code availability
The specific version of the code associated with the publication is archived in Zenodo and is accessible via [https://zenodo.org/records/16366824].
References
Rendon A., Schakel K. Psoriasis pathogenesis and treatment. Int. J. Mol. Sci. 20, 1475 (2019).
Di Cesare, A., Di Meglio, P. & Nestle, F. O. The IL-23/Th17 axis in the immunopathogenesis of psoriasis. J. Investig. Dermatol. 129, 1339–1350 (2009).
Rieder, E. & Tausk, F. Psoriasis, a model of dermatologic psychosomatic disease: psychiatric implications and treatments. Int. J. Dermatol 51, 12–26 (2012).
Eskeland, S. & Halvorsen, J. A. L. T. Antidepressants have anti-inflammatory effects that may be relevant to dermatology: a systematic review. Acta Derm. Venereol. 97, 897–905 (2017).
Kwon, C. W., Fried, R. G., Nousari, Y., Ritchlin, C. & Tausk, F. Psoriasis: psychosomatic, somatopsychic, or both?. Clin. Dermatol 36, 698–703 (2018).
Michalek, I. M., Loring, B. & John, S. M. A systematic review of worldwide epidemiology of psoriasis. J. Eur. Acad. Dermatol. Venereol. 31, 205–212 (2017).
Rousset, L. & Halioua, B. Stress and psoriasis. Int J. Dermatol 57, 1165–1172 (2018).
Luis Blay, S. Depression and psoriasis comorbidity. Treatment with paroxetine: two case reports. Ann. Clin. Psychiatry 18, 271–272 (2006).
Thorslund, K., Svensson, T., Nordlind, K., Ekbom, A. & Fored, C. M. Use of serotonin reuptake inhibitors in patients with psoriasis is associated with a decreased need for systemic psoriasis treatment: a population-based cohort study. J. Intern. Med. 274, 281–287 (2013).
Tzeng, Y. M. et al. Protective effects of anti-depressants against the subsequent development of psoriasis in patients with major depressive disorder: a cohort study. J. Affect Disord. 281, 590–596 (2021).
Hemlock, C. R. J. & Winston, A. Fluoxetine-induced psoriasis. Ann. Pharmacother. 26, 211–212 (1992).
Osborne S. F., Stafford L., Orr K. G. D. Paroxetine-associated psoriasis. Am. J. Psychiatry 159, (2002).
Tan, P. L. L. & Kwek, S. K. Onset of psoriasis during therapy with fluoxetine. Gen. Hosp. Psychiatry 32, 446 e449–446 e410 (2010).
Lyne, J., Kelly, B. & Connor, W. O. Schizophrenia: a review of neuropharmacology. Ir. J. Med. Sci. 173, 155–159 (2004).
Masri, M. ohamadF., Mantri, C. hinmayK., Rathore, A. bhayP. S. & John, A. L. S. Peripheral serotonin causes dengue virus-induced thrombocytopenia through 5HT2A receptors. Blood 133, 2325–2337 (2019).
Masson, J., Emerit, M. B., Hamon, M. & Darmon, M. Serotonergic signaling: multiple effectors and pleiotropic effects. Wiley Interdiscip. Rev. Membr. Transp. Signal. 1, 685–713 (2012).
Kim, K. et al. Structure of a hallucinogen-activated Gq-coupled 5-HT(2A) serotonin receptor. Cell 182, 1574–1588 e1519 (2020).
Lopez-Gimenez, J. F. & Gonzalez-Maeso, J. Hallucinogens and serotonin 5-HT(2A) Receptor-Mediated Signaling Pathways. Curr. Top. Behav. Neurosci. 36, 45–73 (2018).
Pelletier, M. & Siegel, R. M. Wishing away inflammation? New links between serotonin and TNF signaling. Mol. Inter. 9, 299–301 (2009).
Yu, B. et al. Serotonin 5-hydroxytryptamine(2A) receptor activation suppresses tumor necrosis factor-alpha-induced inflammation with extraordinary potency. J. Pharm. Exp. Ther. 327, 316–323 (2008).
Nau, F. Jr., Yu, B., Martin, D. & Nichols, C. D. Serotonin 5-HT2A receptor activation blocks TNF-alpha mediated inflammation in vivo. PLoS One 8, e75426 (2013).
Yeh, C. Y. et al. PD-L1 Enhanced by cis-urocanic acid on Langerhans cells inhibits vgamma4(+) gammadeltaT17 Cells in Imiquimod-Induced Skin Inflammation. J. Investig. Dermatol 143, 1449–1460 (2023).
Kirby, B. Langerhans cells in psoriasis: getting to the core of the disease. Br. J. Dermatol 178, 1240 (2018).
Otsuka, M., Egawa, G. & Kabashima, K. Uncovering the mysteries of Langerhans cells, inflammatory dendritic epidermal cells, and monocyte-derived langerhans cell-like cells in the epidermis. Front Immunol. 9, 1768 (2018).
Zhou L., Jiang A., Veenstra J., Ozog D. M., Mi Q. S. The roles of skin Langerhans cells in immune tolerance and cancer immunity. Vaccines 10, (2022).
Collin, M. & Milne, P. Langerhans cell origin and regulation. Curr. Opin. Hematol. 23, 28–35 (2016).
Langlet, C. et al. CD64 expression distinguishes monocyte-derived and conventional dendritic cells and reveals their distinct role during intramuscular immunization. J. Immunol. 188, 1751–1760 (2012).
Singh, T. P. et al. Monocyte-derived inflammatory Langerhans cells and dermal dendritic cells mediate psoriasis-like inflammation. Nat. Commun. 7, 13581 (2016).
McGovern, N. et al. Human dermal CD14(+) cells are a transient population of monocyte-derived macrophages. Immunity 41, 465–477 (2014).
Wang L. F. et al. Consensus statement on management of psoriasis. (Taiwan Dermatological Association, 2017).
Roth, B. L., Kroeze, W. K., Patel, S. & Lopez, E. The Multiplicity of Serotonin Receptors: Uselessly diverse molecules or an embarrassment of riches?. Neuroscientist 6, 252–262 (2000).
Singh, T. P., Zhang, H. H., Hwang, S. T. & Farber, J. M. IL-23- and imiquimod-induced models of experimental psoriasis in mice. Curr. Protoc. Immunol. 125, e71 (2019).
Cai, Y. et al. Pivotal role of dermal IL-17-producing gammadelta T cells in skin inflammation. Immunity 35, 596–610 (2011).
Castillo-Gonzalez, R., Cibrian, D. & Sanchez-Madrid, F. Dissecting the complexity of gammadelta T-cell subsets in skin homeostasis, inflammation, and malignancy. J. Allergy Clin. Immunol. 147, 2030–2042 (2021).
Pantelyushin, S. et al. Rorγt+ innate lymphocytes and gammadelta T cells initiate psoriasiform plaque formation in mice. J. Clin. Investig. 122, 2252–2256 (2012).
Chiang, C. C., Cheng, W. J., Korinek, M., Lin, C. Y. & Hwang, T. L. Neutrophils in psoriasis. Front Immunol. 10, 2376 (2019).
McCormack, M. P., Forster, A., Drynan, L., Pannell, R. & Rabbitts, T. H. The LMO2 T-cell oncogene is activated via chromosomal translocations or retroviral insertion during gene therapy but has no mandatory role in normal T-cell development. Mol. Cell Biol. 23, 9003–9013 (2003).
Kaplan, D. H. et al. Autocrine/paracrine TGFbeta1 is required for the development of epidermal Langerhans cells. J. Exp. Med. 204, 2545–2552 (2007).
Ferrer, I. R. et al. A wave of monocytes is recruited to replenish the long term LC network after immune injury. Sci. Immunol. 4, eaax8704 (2019).
Bellmann, L. et al. Notch-mediated generation of monocyte-derived langerhans cells: phenotype and function. J. Investig. Dermatol 141, 84–94 e86 (2021).
Liu, Z. et al. Fate Mapping via Ms4a3-expression history traces monocyte-derived cells. Cell 178, 1509–1525 e1519 (2019).
Nakagawa, M. et al. IL-12 secretion by Langerhans cells stimulated with Candida skin test reagent is mediated by dectin-1 in some healthy individuals. Cytokine 65, 202–209 (2014).
Ma, X., Aoki, T. & Narumiya, S. Prostaglandin E2-EP4 signaling persistently amplifies CD40-mediated induction of IL-23 p19 expression through canonical and non-canonical NF-kappaB pathways. Cell Mol. Immunol. 13, 240–250 (2016).
Li, K. et al. Glutamine metabolism underlies the functional similarity of T cells between Nile tilapia and tetrapod. Adv. Sci. 10, e2201164 (2023).
Coope, H. J. et al. CD40 regulates the processing of NF-kB2 p100 to p52. EMBO J. 21, 5375–5385 (2002).
Xia, X. et al. ANKRD22 promotes resolution of psoriasiform skin inflammation by antagonizing NIK-mediated IL-23 production. Mol. Ther. 32, 1561–1577 (2024).
Bhattacharyya, S., Puri, S. & Miledi, R. M. PM. Internalization and recycling of 5-HT2A receptors activated by serotonin and protein kinase C-mediated mechanisms. Proc. Natl. Acad. Sci. USA 99, 14470–14475 (2002).
Mercado, C. harlesP. & Kilic, F. Molecular mechanisms of SERT in platelets: regulation of plasma serotonin levels. Mol. Interventions 10, 231–241 (2010).
Dutertre, C. A. et al. Single-cell analysis of human mononuclear phagocytes reveals subset-defining markers and identifies circulating inflammatory dendritic cells. Immunity 51, 573–589 e578 (2019).
Chokhawala K. L. S. Antipsychotic Medications. (StatPearls Publishing, 2024).
Zhou, Z. et al. Antidepressant specificity of serotonin transporter suggested by three LeuT-SSRI structures. Nat. Struct. Mol. Biol. 16, 652–657 (2009).
Duerschmied, D. et al. Platelet serotonin promotes the recruitment of neutrophils to sites of acute inflammation in mice. Blood 121, 1008–1015 (2013).
Rami, M. et al. Chronic intake of the selective serotonin reuptake inhibitor fluoxetine enhances atherosclerosis. Arterioscler Thromb. Vasc. Biol. 38, 1007–1019 (2018).
Alvarez, J. ean-C. laude, Sanceaume, M. artin, Advenier, C. harles & Spreux-Varoquaux, O. Differential changes in brain and platelet 5-HT concentrations after steady-state achievement and repeated administration of antidepressant drugs in mice. Eur. Neuropsychopharmacol. 10, 31–36 (1999).
Keszthelyi, D., Troost, F. J. & Masclee, A. A. Understanding the role of tryptophan and serotonin metabolism in gastrointestinal function. Neurogastroenterol. Motil. 21, 1239–1249 (2009).
Kirkham, B. W., Kavanaugh, A. & Reich, K. Interleukin-17A: a unique pathway in immune-mediated diseases: psoriasis, psoriatic arthritis and rheumatoid arthritis. Immunology 141, 133–142 (2014).
Zhao, J. et al. Circulating methylation level of HTR2A is associated with inflammation and disease activity in rheumatoid arthritis. Front. Immunol. 13, 1054451 (2022).
Li, Y. et al. Vg4 gd T cells provide an early source of IL-17A and accelerate skin graft rejection. J. Investig. Dermatol 137, 2513–2522 (2017).
Hu, Y. et al. Gammadelta T cells: origin and fate, subsets, diseases and immunotherapy. Signal Transduct. Target Ther. 8, 434 (2023).
Laggner, U. et al. Identification of a novel proinflammatory human skin-homing Vgamma9Vdelta2 T cell subset with a potential role in psoriasis. J. Immunol. 187, 2783–2793 (2011).
Zheng, Y. et al. Interleukin-22, a T(H)17 cytokine, mediates IL-23-induced dermal inflammation and acanthosis. Nature 445, 648–651 (2007).
Li, H. et al. IL-23 promotes TCR-mediated negative selection of thymocytes through the upregulation of IL-23 receptor and RORgammat. Nat. Commun. 5, 4259 (2014).
Jabeen M., et al. Advanced characterization of imiquimod-induced psoriasis-like mouse model. Pharmaceutics 12, (2020).
Italiani, P. & Boraschi, D. From monocytes to M1/M2 macrophages: phenotypical vs. functional differentiation. Front. Immunol. 5, 514 (2014).
Tamoutounour, S. et al. Origins and functional specialization of macrophages and of conventional and monocyte-derived dendritic cells in mouse skin. Immunity 39, 925–938 (2013).
Hambleton, S. et al. IRF8 mutations and human dendritic-cell immunodeficiency. N. Engl. J. Med. 365, 127–138 (2011).
Heinz, L. X. et al. Differential involvement of PU.1 and Id2 downstream of TGF-beta1 during Langerhans-cell commitment. Blood 107, 1445–1453 (2006).
Fainaru, O. et al. Runx3 regulates mouse TGF-beta-mediated dendritic cell function and its absence results in airway inflammation. EMBO J. 23, 969–979 (2004).
Hu, P. et al. The role of helper T cells in psoriasis. Front Immunol. 12, 788940 (2021).
Wohn, C. et al. Langerin(neg) conventional dendritic cells produce IL-23 to drive psoriatic plaque formation in mice. Proc. Natl. Acad. Sci. USA 110, 10723–10728 (2013).
Sutton, C. E. et al. Interleukin-1 and IL-23 induce innate IL-17 production from gammadelta T cells, amplifying Th17 responses and autoimmunity. Immunity 31, 331–341 (2009).
Chen, W. C. et al. IL-23/IL-17 immune axis mediates the imiquimod-induced psoriatic inflammation by activating ACT1/TRAF6/TAK1/NF-kappaB pathway in macrophages and keratinocytes. Kaohsiung J. Med Sci. 39, 789–800 (2023).
Shibata, K., Yamada, H., Hara, H., Kishihara, K. & Yoshikai, Y. R. esidentV. delta1+ gammadelta T cells control early infiltration of neutrophils after Escherichia coli infection via IL-17 production. J. Immunol. 178, 4466–4472 (2007).
Thakker, P. et al. IL-23 is critical in the induction but not in the effector phase of experimental autoimmune encephalomyelitis. J. Immunol. 178, 2589–2598 (2007).
Mise-Omata, S. et al. proximal kappaB site in the IL-23 p19 promoter is responsible for RelA- and c-Rel-dependent transcription. J. Immunol. 179, 6596–6603 (2007).
Carmody, R. J., Ruan, Q., Liou, H. C. & Chen, Y. H. Essential roles of c-Rel in TLR-induced IL-23 p19 gene expression in dendritic cells. J. Immunol. 178, 186–191 (2007).
Huang, J., Li, G., Xiang, J., Yin, D. & Chi, R. Immunohistochemical study of serotonin in lesions of psoriasis. Int. J. Dermatol 43, 408–411 (2004).
Younes, S. F. Bakry OA. Immunohistochemical evaluation of role of serotonin in pathogenesis of psoriasis. J. Clin. Diagn. Res. 10, EC05–EC09 (2016).
de las Casas-Engel, M. et al. Serotonin skews human macrophage polarization through HTR2B and HTR7. J. Immunol. 190, 2301–2310 (2013).
Sacramento, P. M. et al. Serotonin decreases the production of Th1/Th17 cytokines and elevates the frequency of regulatory CD4(+) T-cell subsets in multiple sclerosis patients. Eur. J. Immunol. 48, 1376–1388 (2018).
Gershon, M. D. Review article: roles played by 5-hydroxtryptamine in the physiology of the bowel. Aliment Pharm. Ther. 13, 15–30 (1999).
Sternberg, E. M., Wedner, H. J., Leung, M. K. & Parker, C. W. Effect of serotonin (5-HT) and other monoamines on murine macrophages: modulation of interferon-gamma induced phagocytosis. J. Immunol. 138, 4360–4365 (1987).
Durk, T. et al. 5-hydroxytryptamine modulates cytokine and chemokine production in LPS-primed human monocytes via stimulation of different 5HTR subtypes. Int. Immunol. 17, 599–606 (2005).
Isabelle Cloez-Tayarani, A. nne-F. rance, Petit-Bertron, H. omerD., Venters & Cavaillon, J.-M. Differential effect of serotonin on cytokine production in lipopolysaccharide-stimulated human peripheral blood mononuclear cells: involvement of 5-hydroxytrptamine2A receptors. Int. Immunol. 15, 233–240 (2003).
Prah, A., Purg, M., Stare, J., Vianello, R. & Mavri, J. How monoamine oxidase a decomposes serotonin: an empirical valence bond simulation of the reactive step. J. Phys. Chem. B 124, 8259–8265 (2020).
Moller, I. R. et al. Conformational dynamics of the human serotonin transporter during substrate and drug binding. Nat. Commun. 10, 1687 (2019).
Akiyama, T., Carstens, I. M. & Carstens, E. Enhanced scratching evoked by PAR-2 agonist and 5-HT but not histamine in a mouse model of chronic dry skin itch. Pain 151, 378–383 (2010).
Akiyama, T. et al. Involvement of TRPV4 in serotonin-evoked scratching. J. Investig. Dermatol 136, 154–160 (2016).
Morita, T. et al. HTR7 mediates serotonergic acute and chronic itch. Neuron 87, 124–138 (2015).
Gibbs, S. et al. Epidermal growth factor and keratinocyte growth factor differentially regulate epidermal migration, growth, and differentiation. Wound Repair Regen. 8, 192–203 (2000).
Wardhana, M., Windari, M., Puspasari, N. & Suryawati, N. Role of serotonin and dopamine in psoriasis: a case-control study. Open Access Macedonian J. Med. Sci. 7, 1138–1142 (2019).
Cloutier, N. et al. Platelets can enhance vascular permeability. Blood 120, 1334–1343 (2012).
Wang, X., Sun, J. & Hu, J. IMQ Induced K14-VEGF mouse: a stable and long-term mouse model of psoriasis-like inflammation. PLoS One 10, e0145498 (2015).
Doench, J. G. et al. Optimized sgRNA design to maximize activity and minimize off-target effects of CRISPR-Cas9. Nat. Biotechnol. 34, 184–191 (2016).
Bae, S., Park, J. & Kim, J. S. Cas-OFFinder: a fast and versatile algorithm that searches for potential off-target sites of Cas9 RNA-guided endonucleases. Bioinformatics 30, 1473–1475 (2014).
Nair, R. P. et al. Genome-wide scan reveals association of psoriasis with IL-23 and NF-kappaB pathways. Nat. Genet 41, 199–204 (2009).
Bigler, J., Rand, H. A., Kerkof, K., Timour, M. & Russell, C. B. Cross-study homogeneity of psoriasis gene expression in skin across a large expression range. PLoS One 8, e52242 (2013).
Mande, P. et al. Fas ligand promotes an inducible TLR-dependent model of cutaneous lupus-like inflammation. J. Clin. Invest 128, 2966–2978 (2018).
Acknowledgements
We would like to thank the Academia Sinica Core Facility and Innovative Instrument Project (AS-CFII108-113) for providing cell sorting services. We would also like to thank the Laboratory Animal Facility, Light Microscopy Core Facility, and Pathology Core Facility of the Institute of Biomedical Sciences, Academia Sinica, for their technical assistance. We would also like to thank the technical services provided by the Transgenic Mouse Model Core Facility of the National Core Facility for Biopharmaceuticals, the National Science and Technology Council (NSTC), Taiwan and the Animal Resources Laboratory of National Taiwan University Centers of Genomic and Precision Medicine. This study was supported by grants UN108-015 and UN110-032 from National Taiwan University Hospital (acquired by T.F.T. and Y.L.L.), and grants AS-BRPT-112-01 and AS-IDR-112-01 from Academia Sinica (acquired by Y.L.L.).
Author information
Authors and Affiliations
Contributions
Conceptualization: Y.F.T., Y.L.L.; Methodology: Y.F.T.; Investigation: Y.F.T., S.Y.H.; Visualization: Y.F.T.; Funding Acquisition: T.F.T., Y.L.L;. Project Administration: Y.L.L.; Resources: C.Y.Y., P.C.C., H.J.W., T.F.T.; Software: Y.F.T., C.H.L., C.H.T.; Supervision: Y.L.L.; Writing- Original Draft: Y.F.T.; Writing- Review and Editing: Y.F.T., Y.L.L.
Corresponding author
Ethics declarations
Competing interests
T.F.T. has conducted clinical trials or received honoraria for serving as a consultant for AbbVie, AnaptysBio, Bristol-Myers Squibb, Boehringer Ingelheim, Celgene, Eli Lilly, Galderma, GlaxoSmithKline-Stiefel, Janssen-Cilag, Leo-Pharma, Merck, Novartis, PharmaEssentia, Pfizer, Sanofi, Sun Pharma and UCB. The remaining authors state no competing interests.
Peer review
Peer review information
Nature Communications thanks Kexiang Yan, Huaping Zheng and the other anonymous reviewer(s) for their contribution to the peer review of this work. A peer review file is available.
Additional information
Publisher’s note Springer Nature remains neutral with regard to jurisdictional claims in published maps and institutional affiliations.
Rights and permissions
Open Access This article is licensed under a Creative Commons Attribution-NonCommercial-NoDerivatives 4.0 International License, which permits any non-commercial use, sharing, distribution and reproduction in any medium or format, as long as you give appropriate credit to the original author(s) and the source, provide a link to the Creative Commons licence, and indicate if you modified the licensed material. You do not have permission under this licence to share adapted material derived from this article or parts of it. The images or other third party material in this article are included in the article’s Creative Commons licence, unless indicated otherwise in a credit line to the material. If material is not included in the article’s Creative Commons licence and your intended use is not permitted by statutory regulation or exceeds the permitted use, you will need to obtain permission directly from the copyright holder. To view a copy of this licence, visit http://creativecommons.org/licenses/by-nc-nd/4.0/.
About this article
Cite this article
Tan, Y.F., Yeh, CY., Hsu, SY. et al. Serotonin 2A receptor attenuates psoriatic inflammation by suppressing IL-23 secretion in monocyte-derived Langerhans cells. Nat Commun 16, 8544 (2025). https://doi.org/10.1038/s41467-025-63971-5
Received:
Accepted:
Published:
Version of record:
DOI: https://doi.org/10.1038/s41467-025-63971-5










