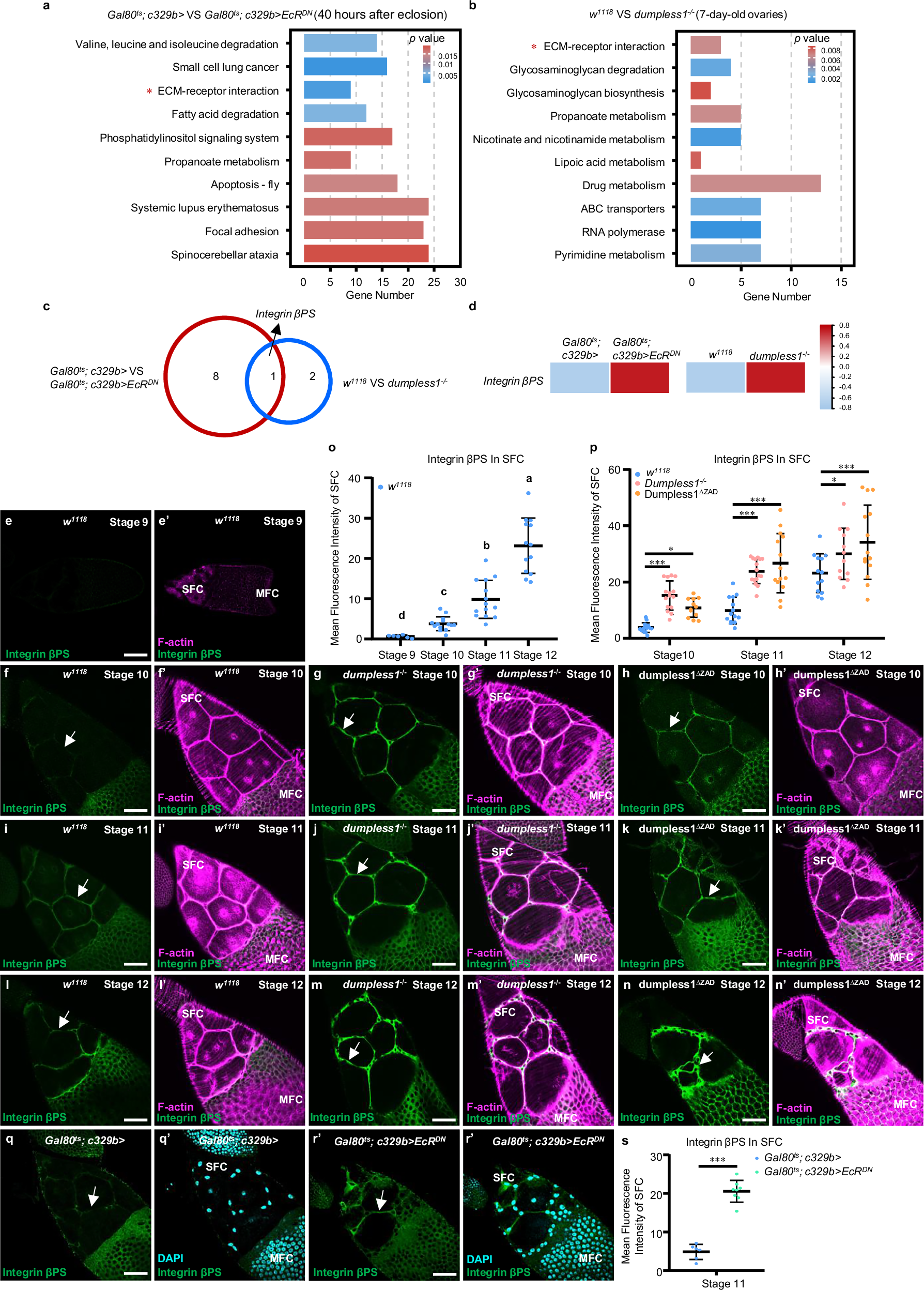
Fig. 7: dumpless1 mutation increases integrin βPS expression in SFCs.
From: Ecdysone signaling-induced dumpless1 expression controls nurse cell dumping in Drosophila oogenesis

a, b Barplots of the KEGG pathways enriched for the DEGs in the ovaries between Gal80ts; c329b> and Gal80ts; c329b > EcRDN (a) and between w1118 and dumpless1-/- mutant females (b), respectively. The red asterisk indicates the shared KEGG pathways. c A Venn diagram showing the overlapping genes in the ECM-receptor interaction pathway enriched in both RNA-Seq datasets. d Differences in the expression of ECM-receptor integrin βPS in the ovaries of two pairs of comparison. e–n’ Integrin βPS expression (green) in the egg chambers at stages 9–12, detected by anti-integrin βPS antibody, from w1118 (e-e’, f-f’, i-i’ and l-l’), dumpless1-/- (g-g’, j-j’ and m-m’) and dumpless1∆ZAD (h-h’, k-k’ and n-n’) mutant. o Quantified fluorescence intensity of integrin βPS in the plasma membrane of SFCs at stages 9–12 of w1118 (From left to right: n = 6, 14, 14, 13, respectively). Different lowercase letters represent statistical significance by one-way ANOVA. p Quantified fluorescence intensity of integrin βPS in the plasma membrane of SFCs at stages 10–12 of w1118, dumpless1-/- and dumpless1∆ZAD mutants. From left to right: n = 14, 15, 12, 14, 16, 14, 13, 12, 14, respectively. Two-way ANOVA was made for multiple comparisons. q-r’ Integrin βPS expression (green) in egg chambers at stage 11 from the control (Gal80ts; c329b > ) and ecdysone-disrupted ovaries (Gal80ts; c329b > EcRDN). s Quantification of fluorescence intensity of integrin βPS in the plasma membrane of SFCs at stage 11 of the control (n = 6) and ecdysone-disrupted ovaries (n = 8). Two-tailed t-test was performed. F-actin is marked by phalloidin in magenta. The white arrow indicates the plasma membrane of SFCs. Nuclei are marked by DAPI in cyan. The scale bar represents 50 µm. NC nurse cell, SFC stretch follicle cell, MFC mainbody follicle cell, OC oocyte. Data are presented as mean values ± SD.