Abstract
Despite receiving standard treatments, patients with locally advanced head and neck squamous cell carcinoma (LA-HNSCC) often still face significant risks of disease recurrence or metastasis. In this phase II neoCHANCE-1 study (NCT05517330), we evaluated the efficacy and safety of the dual-targeted blockade of the PD-1 and EGFR pathways in a neoadjuvant setting. The primary endpoint was the major pathological response (MPR) rate. The secondary endpoints included the pathological complete response (pCR) rate, overall response rate (ORR), safety, disease-free survival (DFS), and overall survival (OS). A cohort of 25 patients was subjected to a treatment regimen consisting of tislelizumab for two cycles, concomitant with daily intake of afatinib for six weeks. Among the 23 evaluable patients, eight (35%; 95% CI, 16%–57%) achieved an MPR that met the prespecified endpoint, and four (17%, 95% CI, 5%–39%) achieved a pCR of the primary tumor. The ORR was 48% (12/25, 95% CI: 28%–69%). The most common grade 3–4 adverse events included diarrhea (5/25), hypokalemia (4/25), and rash (3/25). This study highlights the encouraging antitumor activity, manageable toxicity profile, and promising immune activation caused by neoadjuvant tislelizumab plus afatinib treatment of HNSCC, which deserves further investigation.
Similar content being viewed by others
Introduction
Head and neck cancer, predominantly squamous cell carcinoma (HNSCC), is the seventh most common cancer worldwide, accounting for approximately 6% of all cancer cases1. More than 60% of patients diagnosed with HNSCC have locally advanced disease (LA-HNSCC), which has a substantial risk of treatment failure, with a relapse rate of up to 40% and a 5-year overall survival (OS) rate of less than 50%2. Neoadjuvant or preoperative treatment has emerged as an appealing therapeutic strategy aimed at reducing the locoregional disease burden and improving surgical outcomes for various solid tumors3. Nevertheless, its effectiveness in managing HNSCC remains to be further determined. Previous studies have failed to establish the benefit of neoadjuvant chemotherapy for survival4,5. Consequently, identifying and substantiating effective neoadjuvant therapeutic approaches for LA-HNSCC are urgently needed.
Immune checkpoint inhibitors (ICIs) have exhibited notable efficacy in treating patients with recurrent or metastatic HNSCC (R/M HNSCC), contributing to significantly improved survival rates6,7,8,9. The application of ICIs in the early stages of HNSCC has recently attracted much attention, particularly because of their promising performance as a neoadjuvant treatment for various other tumor types10,11,12,13. However, the use of single-agent neoadjuvant ICI therapy, such as anti-programmed cell death-1 (PD-1) monotherapy, has yielded less satisfactory outcomes for HNSCC patients, with a relatively low major pathological response (MPR) rate (~8%)14,15,16. Consequently, the integration of ICIs with established therapeutic approaches is essential for accelerating and intensifying tumor regression during the neoadjuvant phase. Although several innovative ICI-based combined strategies, such as dual-target immunotherapy14, chemoimmunotherapy17, immunoradiotherapy18, and immunotherapy with antiangiogenic therapies19, have been proposed for neoadjuvant treatment, certain concerns exist. For example, neoadjuvant immunotherapy combined with chemotherapy or radiotherapy provides a dramatic pathological response (~80% MPR rate)17,18, but chemoimmunotherapy is not suitable for individuals who are unable to tolerate aggressive therapeutic interventions, and immunoradiotherapy may lead to additional surgical difficulties and complications. Additionally, although anti-PD-1 and anti-vascular endothelial growth factor receptor (VEGFR) combination therapy has the potential to achieve a favorable MPR rate for oral squamous cell carcinoma, potential risks of increased intraoperative bleeding exist19. Therefore, developing innovative ICI-based therapeutic strategies is imperative.
Epidermal growth factor receptor (EGFR) is overexpressed in more than 80% of HNSCC cases and is associated with a poor treatment response and unfavorable clinical outcomes20. EGFR-targeted therapies, such as anti-EGFR monoclonal antibodies and small-molecule tyrosine kinase inhibitors (TKIs), have shown promising efficacy in advanced HNSCC21, and their potential in the context of curative-intent treatment has also been discussed22,23. Preclinical data highlight the immunomodulatory effect of the EGFR signaling pathway, and its abnormal activation is involved in the downregulation of major histocompatibility complex class I (MHC I) and MHC II, increase in the number and activity of regulatory T cells (Tregs), and the inhibition of cytotoxic T-cell (CTL) activity24,25. Currently, the predominant focus of the dual targeting of the EGFR pathway and PD-1 pathway has been on advanced HNSCC26,27. However, evidence for this combination treatment in the neoadjuvant setting is lacking.
In this study, we hypothesized that the concurrent inhibition of the PD-1 and EGFR pathways in LA-HNSCC patients would lead to a favorable pathological response, increase the likelihood of tumor regression, and ultimately improve survival outcomes. Here, we assessed a chemotherapy-free neoadjuvant treatment that combines a PD-1 inhibitor (tislelizumab) with an EGFR-TKI (afatinib) in LA-HNSCC patients.
Results
Patient characteristics
From September 2022 to December 2023, a total of 26 patients with LA-HNSCC were assessed for eligibility, 25 of whom received neoadjuvant treatment (Fig. 1a and Supplementary Fig. 1). The baseline demographics and disease characteristics of the patients are presented in Table 1. The most common primary tumor site was the hypopharynx (48%). Seven patients (28%) had the oropharynx as the primary tumor site, two of whom had HPV-related disease, as determined by p16 immunohistochemical (IHC) staining. A total of 14 patients (56%) had stage IVA disease at the initial presentation according to the AJCC 8th edition. Pre-treatment tissue specimens were available for 22 (88%) patients for the assessment of programmed cell death-ligand 1 (PD-L1) expression; the combined positive score (CPS) was one or higher in 18 patients (72%) and 20 or higher in two patients (8%). The median tumor mutation burden (TMB) was 6.72 mut/Mb [interquartile range (IQR), 3.84–9.15]. All 20 patients evaluable for microsatellite instability (MSI) status were characterized by microsatellite stability (MSS). A total of 23 patients (92%) underwent surgical treatment. Two patients (8%) refused surgery because of concerns about the impact of surgery on organ function. One patient opted for radical radiotherapy (Pt. 8), and one patient declined all subsequent treatment modalities (Pt. 19) (Supplementary Fig. 1).
a Trial schema of the study. Patients with LA-HNSCC received two cycles of intravenous tislelizumab (200 mg) on Days 1 and 22 and oral afatinib (30 mg) daily on Days 1 to 42 as a neoadjuvant treatment. This figure was created partially by Figdraw (https://www.figdraw.com/; UWSPI6313a). b Waterfall plot of the percentage change in pathological regression from baseline in 23 patients who underwent surgery. Each bar represents an individual patient. c Representative radiological images (top) and pathological sections (bottom) of two patients who achieved MPR. Radiological imaging revealed significant tumor shrinkage in response to neoadjuvant treatment (the yellow line represents the tumor size at baseline). Pathological sections showing the features of the pathological response to neoadjuvant treatment, which included proliferative fibrosis, neovascularization, dense infiltrating lymphocytes with the presence of organized lymphoid aggregates (left), and plasma cell collections and neovascularization on a background of proliferative fibrosis (right) in the tumor regression bed. d Pathological regression percentage stratified by the primary site, including the oral cavity (n = 3), oropharynx (n = 7), hypopharynx (n = 11), and larynx (n = 2). Each dot represents an individual patient. The dashed lines represent the first and third quartiles, and the center lines represent the medians. The p-value of the Kruskal–Wallis test was not significant. e Correlation between the percentage of pathological regression and radiological regression, as assessed by the Pearson correlation coefficient. The red dots represent the MPR (n = 8), blue dots represent the PPR (n = 6), and green dots represent the NPR (n = 9). The regression line is blue, and the shaded areas represent 95% confidence bands of the best-fit line. f Kaplan‒Meier curves of DFS (left) (n = 23) and CSS (right) (n = 25). Shaded areas represent 95% CIs. g Kaplan‒Meier curves of DFS (left) and CSS (right) in patients who achieved an MPR (n = 8) or non-MPR (n = 15) after surgery. The shaded areas represent 95% CIs. The log-rank test was used. All tests were two-sided. Source data are provided as a Source Data file. MPR major pathological response, PPR partial pathological response, NPR no pathological response, DFS disease-free survival, CSS cancer-specific survival.
Pathological response
In total, 23 patients (92%) were evaluated for a pathological response and were included in the per-protocol set (PPS). Among them, eight [35%; 95% confidence interval (CI), 16%–57%] achieved an MPR (the primary endpoint), six (26%; 95%CI, 10%–48%) achieved a partial pathological response (PPR), and nine (39%; 95% CI, 20%–61%) achieved no pathological response (NPR) (Fig. 1b and Table 2). Among the eight patients who achieved an MPR, three (13%; 95% CI, 3%–33%) achieved a pathological complete response (pCR) in the primary tumor, and one (4%; 95% CI, 0–22%) achieved a pCR in the primary tumor and resected lymph nodes. The pathological response rates were similar in the full analysis set (FAS). Representative images of patients who achieved an MPR before and after neoadjuvant treatment are shown in Fig. 1c. There was no significant correlation between the pathological response and tumor site (p = 0.48) (Fig. 1d).
Among the 23 patients who underwent surgery, eight (35%) were diagnosed as negative for lymph node metastasis. We assessed the pathological response of 15 patients (65%) who underwent lymph node resection, including one (6.7%; 95% CI, 0.2%–31.9%) who achieved an MPR (pCR), six who achieved a PPR (40%; 95% CI, 16.3%–67.7%), and eight who achieved an NPR (53.3%; 95% CI, 26.6%–78.7%) (Supplementary Table 1). The sole patient (Pt. 2) who achieved an MPR (pCR) in the resected lymph nodes also presented a pCR in the primary tumor. However, no significant correlation was observed between the pathological response of the resected lymph nodes and that of the primary tumor (p = 0.15) (Supplementary Fig. 2).
Radiological response
Radiological response assessment was performed in the FAS (Supplementary Table 2). Among 25 patients, 12 (48%; 95% CI, 28%–69%) met the Response Evaluation Criteria in Solid Tumors Version 1.1 (RECIST 1.1) criteria for attaining a partial response (PR) following neoadjuvant treatment. Thirteen patients (52%; 95% CI, 31%–72%) had stable disease (SD), and no cases of progressive disease (PD) were identified. The objective response rate (ORR) was 48% (95% CI: 28%–69%), and the disease control rate (DCR) was 100% (95% CI: 86%–100%). The radiological response overlapped well with the pathological response, with 6/8 (75%) patients who achieved an MPR achieving a radiological PR (p = 0.002) (Fig. 1e). However, the radiological response rate was not significantly related to the tumor site (p = 0.73), PD-L1 expression (p = 0.51), or TMB (p = 0.28) (Supplementary Fig. 3).
Patient outcomes
At a median follow-up of 10.0 months (IQR, 9–16) from the first day of treatment, 20 (80%) of all the evaluated patients (n = 25) and 19 (83%) of all the surgically treated patients (n = 23) remained alive without any evidence of disease. Two patients (Pt. 7 and Pt. 13) who had achieved a non-MPR experienced local recurrence and received palliative care, and they were still alive at the time of the follow-up cutoff. Three patients died: two (Pt. 14 and Pt. 19) from disease progression and one (Pt. 3) from a nontumor-related cause (COVID-19). Among them, Pt. 3 achieved an MPR, Pt. 14 achieved an NPR, and Pt. 19 did not receive any subsequent therapy following neoadjuvant treatment. The estimated 12-month disease-free survival (DFS) rate, cancer-specific survival (CSS) rate, and OS rate were 84.8% (95% CI: 70.4%–100%), 90.2% (95% CI: 78.0%–100%), and 90.2% (95% CI: 78.0%–100%), respectively (Fig. 1f and Supplementary Table 3). No significant difference in survival was observed when patients were stratified by pathological response (Fig. 1g).
Safety assessment
Treatment-related adverse events (AEs) are summarized in Table 3. The most common treatment-related AE of any grade was diarrhea, which occurred in 17 of 25 patients, followed by rash (15/25), mucositis (10/25), pruritus (10/25), hypoproteinemia (8/25), paronychia (8/25), and hypokalemia (8/25). The most common grade 3–4 AEs were diarrhea (5/25), hypokalemia (4/25), and rash (3/25). No treatment-related deaths occurred. However, one patient (Pt. 17) experienced grade 3 immune-related pneumonitis after the completion of neoadjuvant treatment, and corticosteroids were given, which led to delayed surgical intervention. This patient underwent surgery 105 days after the second dose of tislelizumab and was noted to have an NPR.
Surgical outcomes
The surgical outcomes, an unplanned, post-hoc analysis, are detailed in Table 4. All patients who underwent surgery (n = 23) achieved complete tumor resection with negative margins. Post-operative wound infection occurred in two patients (8.7%). One patient (Pt. 13) was referred to the intensive care unit (ICU) after surgery because of advanced age and unstable circulation, and the patient was discharged from the hospital after recovering for 20 days. No deaths occurred within 30 or 90 days after surgery. No surgical complications were attributed to the neoadjuvant treatment.
Biomarker analyses
PD-L1 expression
CPS was used to determine the expression level of PD-L1 in pre-treatment tumor tissues. A total of 21 patients in the PPS had adequate samples for the CPS assessment, with a median CPS of 3 (IQR, 2–15). We found that the achievement of a pathological response was independent of PD-L1 expression levels. Among the patients with a CPS of 1 or above, 35% (6/17) achieved an MPR. One patient (Pt. 1) with a PD-L1 CPS less than 1 also achieved an MPR, as shown in the resected tumor. Conversely, one patient (Pt. 4) with a CPS of 90 achieved an NPR (Supplementary Fig. 4).
Tumor immune microenvironment
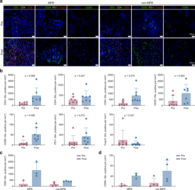
We further investigated the relationship between the tumor immune microenvironment (TIME) and pathological response with multiplex immunofluorescence (mIF) staining. A total of seven immune cell markers were compared between the pre-treatment biopsy specimens and the corresponding surgically resected specimens. Representative mIF staining images of samples from patients who achieved an MPR or non-MPR are shown in Fig. 2a. Following neoadjuvant treatment, notable increases in the expression of CD3 (p = 0.008), CD8 (p = 0.016), and CD56 (p = 0.008) within the TIME were detected. CD20 expression also tended to increase (p = 0.063). However, no significant difference was observed in the expression of CD4 (p = 0.227). Notably, PD-1 and Foxp3 were expressed at low levels in all the specimens, and no discernable difference in expression was detected between pre- and post-treatment samples (Fig. 2b). Moreover, trends toward greater increases in CD8 (mean ± SD: 191.5 ± 257.9 vs. 1313 ± 630.8) and CD56 expression (mean ± SD: 4.34 ± 4.81 vs. 41.36 ± 10.22) levels were observed in the MPR group compared to the non-MPR group (CD8, mean ± SD: 169.7 ± 153.2 vs. 412.6 ± 27.62; CD56, mean ± SD: 13 ± 19.01 vs. 60.23 ± 41.96) (Fig. 2c, d). In post-treatment tumors, CD8 expression tended to be higher in the MPR group than in the non-MPR group (mean ± SD: 1313 ± 630.8 vs. 412.6 ± 27.62) (Fig. 2c). In contrast, CD56 expression tended to be comparable between the two post-treatment groups (mean ± SD: 41.36 ± 10.22 vs. 60.23 ± 41.96) (Fig. 2d).
a Representative multiplex immunofluorescence staining images (20X) of pre-treatment and resected tumors from patients who achieved an MPR (left) or non-MPR (right) after neoadjuvant tislelizumab and afatinib treatment. b Comparison of the fluorescence intensity of markers related to the tumor immune characteristics in pre- and post-treatment tumor tissues (n = 7). The quantities of various cell populations are presented as the number of stained cells per square millimeter among all nucleated cells. Owing to the limited amount of tumor tissue obtained by biopsy, immunofluorescence staining experiments were performed without repetition. Each dot represents an individual patient, and the bar graphs represent the mean values with SDs. A permutation paired t-test was used. c, d Comparison of the fluorescence intensities of CD8 (c) and CD56 (d) in pre- and post-treatment tumor tissues according to different pathological responses (MPR, n = 3; non-MPR, n = 4). The quantities of various cell populations are presented as the number of stained cells per square millimeter among all nucleated cells. Owing to the limited amount of tumor tissue obtained by biopsy, immunofluorescence staining experiments were performed without repetition. Each dot represents an individual patient, and the bar graphs represent the mean values with SDs. Statistical analysis was not performed because of the small sample size. All tests were two-sided. Source data are provided as a Source Data file. MPR major pathological response.
Tertiary lymphoid structures (TLSs) were evaluated in post-treatment surgical specimens. Patients who achieved an MPR presented a significantly higher TLS percentage than patients who achieved a non-MPR did (median TLS%: 8.0% [IQR: 5.0–25.0] vs. 3.0% [IQR: 1.0–5.0], p = 0.015) (Supplementary Fig. 5).
Circulating immune components
Mass cytometry (CyTOF) technology was used to identify the circulating immune components with a standard panel of 41 markers, resulting in the clustering of 33 subclasses (Supplementary Figs. 6–7). A significant correlation between circulating natural killer (NK) cells and the pathological response was identified. Patients with higher NK cell abundances in pre-treatment peripheral blood samples were more likely to achieve an MPR (p = 0.01, Fig. 3a). Consistently, CD56 expression was higher in patients who achieved an MPR (p = 0.07, Fig. 3b and Supplementary Fig. 8).
a Comparison of the frequency of ten main cell populations between MPR patients and non-MPR patients (MPR, n = 3; non-MPR, n = 6). Permutation Welch two-sample t-test was used. b Differences in CD56 expression between MPR patients (n = 3) and non-MPR patients (n = 6). Permutation Welch two-sample t-test was used. c Pairwise overlap Circos plot showing the total number of clonotypes shared between samples from 9 patients. Top: TCR-α. Bottom: TCR-β. d Comparison of TCR diversity quantified by richness scores (Gini-Simpson and Shannon) and evenness scores (D50). Top: TCR-α. Bottom: TCR-β. Permutation Welch two-sample t-test was used. e Abundances of the top 20 most frequent TCR clonotypes in MPR patients (n = 3) and non-MPR patients (n = 6). Clonotypes from all samples were pooled to calculate the average of clonotype frequencies, and the top 20 TCR-α (top) or TCR-β (bottom) clonotypes were extracted to compare the changes in the frequencies of the top 20 clonotypes in the MPR patients and non-MPR patients. f Differences in TCR V segment usage between MPR patients (n = 3) and non-MPR patients (n = 6). Top: TRAV. Bottom: TRBV. Gene expansion in MPR patients is shown above the dashed line, and gene reduction in MPR patients is shown below the dashed line. All tests were two-sided. Source data are provided as a Source Data file. MPR major pathological response, TCR T-cell receptor.
T-cell clones and the T-cell receptor repertoire
We conducted T-cell receptor (TCR) sequencing on peripheral blood samples from both groups of patients. A comparison of the TCR repertoire revealed the total number of clonotypes shared among the samples (Fig. 3c). The richness and evenness scores (Gini-Simpson, Shannon and D50) for quantifying TCR diversity did not differ significantly between the MPR group and the non-MPR group (all p > 0.05, Fig. 3d). We evaluated the clonotype overlap across the entire cohort and compared the top 20 most frequent clones in all the samples. The results revealed a significant difference in the distribution of the main clonotypes between the two groups (Fig. 3e). We also merged the clonotypes within the non-MPR group and calculated their average frequencies across all non-MPR samples. The top 20 most frequent clonotypes in the non-MPR group were then identified and compared to their frequencies in the MPR group. We found that the top 20 most frequent clonotypes in the non-MPR group were significantly reduced or absent in the MPR group (Supplementary Fig. 9). Moreover, an analysis of TCR V segment usage revealed distinct differences in V usage between the MPR and non-MPR groups. Notably, the MPR group exhibited marked expansions of TRAV9-2, TRBV5-1, TRBV12-4, and TRBV13, along with reductions in TRAV4 and TRBV10-3 (Fig. 3f).
Genomic mutation features
Baseline tumor tissues from 20 patients were eligible for targeted next-generation sequencing (NGS) with a panel that targeted 1,021 cancer-related genes. The most frequent somatic genetic alterations were identified in TP53, CCND1, FGF3/4/19, CDKN2A, CDKN2B, NOTCH1, MYC, and LRP1B (Supplementary Fig. 10), and the median number of variants per sample was 19. Somatic variations in the EGFR gene were detected in three patients, including two who achieved a PPR and one who achieved an NPR; all of these patients presented copy number gains, although no specific driver mutations were identified. No significant differences were detected in the top 10 mutated genes between the MPR (n = 7) and non-MPR (n = 13) groups (Supplementary Table 4). Moreover, the TMB was unrelated to the pathological response [−50% (−91%, −15%) vs. −92% (−98%, −49%), p = 0.17].
Oral microbiome
Exploratory analyses were conducted to assess the richness and diversity of the oral microbiome from saliva samples collected prior to treatment with targeted 16S ribosomal RNA gene sequencing. The community abundance of bacterial genera in saliva is depicted in Supplementary Fig. 11a. Alpha diversity analyses, as measured by the Shannon and ACE indices at the OTU level, indicated no significant differences between patients who achieved an MPR and those who achieved a non-MPR, suggesting that the abundance and diversity of the microbial community were not linked to the treatment response (Supplementary Fig. 11b). However, when the microbiome composition at the OTU level measured by β diversity analyses was compared with the principal coordinate analysis (PCoA) method, notable differences were observed in the distributions of the bacterial communities between the MPR group and non-MPR groups (Supplementary Fig. 11c). Linear discriminant analysis effect size (LEfSe) was conducted to identify taxa that were associated with the MPR from the phylum to the genus level. At the genus level, Bilophila and Rothia were found to be associated with an MPR and non-MPR, respectively (Supplementary Fig. 11d).
Discussion
Our study presents promising evidence that supports the feasibility of utilizing a combination of an EGFR-TKI and a PD-1 inhibitor as a chemotherapy-free neoadjuvant therapy for patients with LA-HNSCC. This approach displays favorable efficacy and manageable toxicity. The MPR rate achieved with neoadjuvant tislelizumab plus afatinib exceeds historical outcomes with ICI monotherapy14,15. Furthermore, multidimensional biomarker analyses suggested that dual blockade of the EGFR and PD-1 pathways effectively triggered the infiltration of cytotoxic immune cells, potentially remodeling the local TIME.
In this study, we report a promising MPR rate with neoadjuvant tislelizumab plus afatinib treatment, which surpasses historical data for ICI monotherapy (5.9%–8%)14,15,16 and the dual-target immunotherapy of nivolumab combined with ipilimumab (20%)14. Notably, while the combination of the anti-PD-1 antibody camrelizumab and the VEGFR2 inhibitor apatinib achieved a 40% MPR rate19, our study used a shorter duration of neoadjuvant therapy (two cycles) than the three cycles used for the aforementioned treatment. Additionally, the potential risk of increased intraoperative bleeding imposed by antiangiogenic therapy should be considered, as it necessitates an interval between the completion of neoadjuvant treatment and surgery. Furthermore, although neoadjuvant chemoimmunotherapy has shown a remarkable pathological response rate exceeding 70%17, this approach may not be suitable for patients who are unable to tolerate more aggressive therapeutic interventions. Similarly, immunoradiotherapy may increase the difficulty of surgery and the incidence of surgical complications, thus likely restricting its adoption in the preoperative setting18.
In our study, the DFS and OS rates of patients who achieved an MPR did not significantly differ from those of patients who did not achieve an MPR. However, the limited sample size, short duration of follow-up, and the presence of noncancer-specific mortality complicate the interpretation of these findings. When discussing the correlation between the pathological response and survival, it is also worth pointing out that effects may vary with different classes of drugs, such as immunotherapy versus chemotherapy. Longer-term follow-up and larger cohort studies must be conducted in future controlled trials to determine whether neoadjuvant tislelizumab combined with afatinib provides a sustained survival benefit in the broader HNSCC population.
An incongruence was observed in the pathological response between the primary site and its corresponding metastatic lymph nodes in previous studies conducted on HNSCC15,28,29, and lung cancer30. Consistent with these findings, our study revealed a relatively lower pathological response in the lymph nodes than in the primary tumor site. Understanding whether this discordance persists over time or indicates a delayed response warrants further investigation. The biological mechanisms underlying these findings and their clinical significance remain unclear. Pataer A et al. reported that the pathological response in the lymph nodes could serve as a significant predictor of the long-term OS of NSCLC patients who received neoadjuvant chemotherapy. Specifically, for patients who did not achieve an MPR in the primary tumor, achieving an MPR in the lymph nodes was associated with a better prognosis than not achieving it31. However, the applicability of these findings in the context of neoadjuvant immunotherapy requires further investigation.
The toxicity profile observed in our study with the concurrent administration of a PD-1 inhibitor and afatinib was similar to that reported in the ALPHA study, a phase 2 trial that investigated this combination therapy in patients with platinum-refractory R/M HNSCC27. The common adverse effects reported in our study were mainly grade 1–2, and the incidence of grade 3–4 toxicity was lower. We observed a relatively greater incidence of deteriorating nutritional status at mid-treatment, which may be partially attributed to the greater proportion of patients with hypopharyngeal carcinoma in our study population. On the one hand, patients with this type of carcinoma commonly experience dysphagia, leading to a decline in their nutritional status. Moreover, the occurrence of afatinib-related diarrhea and oral mucositis can exacerbate this deterioration, emphasizing the importance of closely monitoring patients’ nutritional well-being in future studies. On the other hand, the adverse effects on the nutritional status could be improved to a certain extent by the efficiency of neoadjuvant treatment, which could alleviate upper gastrointestinal or upper airway obstruction and improve the physical condition of certain patients by the end of neoadjuvant treatment. Previous studies focusing on lung cancer have highlighted the notable prevalence of treatment-related pneumonitis associated with the combination of PD-1 inhibitors and EGFR-TKIs32,33. However, the incidence of this AE was markedly lower in both our study and the ALPHA study27. Overall, the toxicity of neoadjuvant tislelizumab with afatinib treatment was manageable and acceptable and did not increase the risk of surgical complications.
We sought to identify molecular biomarkers that are linked to the effectiveness of the combination therapy of tislelizumab and afatinib through a comprehensive analysis. However, our molecular analyses revealed that certain established biomarkers for immunotherapy alone might not be applicable for combination treatments. For example, the baseline primary tumor PD-L1 expression level and TMB, despite being widely recognized as predictors of immunotherapy efficacy6,34, did not differ significantly across response categories in our study. A similar phenomenon has also been observed in the context of other ICI-based combination therapies17,35. These findings imply that the conventional predictive patterns for ICI monotherapy may not align with those in combined therapy settings, presenting challenges in identifying universally applicable biomarkers of the treatment response. Future investigations of the mechanisms underlying the action of a combination therapy comprising tislelizumab and afatinib will be instrumental in identifying predictive markers of an early response to treatment.
A comprehensive understanding of the diverse constituents of the intricate immune microenvironment of HNSCC tumors is imperative for elucidating the mechanisms underlying the dual blockade of the EGFR and PD-1 pathways. Studies have indicated that inhibiting EGFR signaling has the potential to convert the noninflamed and immunosuppressive profiles of tumors with EGFR alterations into inflamed profiles25. Although studies of antitumor immunity regulated by aberrant EGFR signaling have focused primarily on EGFR-mutant tumors such as non-small cell lung cancer25,36, Gong et al. reported that EGFR-TKIs could also upregulate interferon expression in EGFR-wt human cancer cell lines37, potentially strengthening antitumor responses. In our study, we found that the dual blockade of the EGFR and PD-1 pathways could facilitate CD8 + T-cell infiltration in the TME and provoke antitumor immunity. In patients who achieved an MPR, the enrichment of CD8 + T cells was more pronounced than that in patients who achieved a non-MPR, indicating the dominant role of CD8 + T cells in driving a favorable pathological response. In addition, we observed an increase in CD56 expression in post-treatment tumor tissues. CD56 expression is most strongly associated with NK cells38. Consistent with our findings, afatinib combined with pembrolizumab also upregulated pathways involved in NK cell-mediated cytotoxicity in patients with platinum-refractory HNSCC27. However, CD56 can be expressed by a broader range of immune cells, such as αβ T cells, γδ T cells, and dendritic cells38. Therefore, future efforts are needed to provide sufficient evidence that increased CD56 expression is attributable mainly to increased NK cell infiltration. Moreover, the magnitude of the increase in CD56 expression did not differ significantly between the MPR and non-MPR groups, suggesting that NK cells were similarly recruited to tumors in the MPR and non-MPR groups. Thus, the role of NK cells in the combination therapy-mediated pathological response warrants further evaluation.
A localized antitumor immune response depends on ongoing communication with the systemic immune system. Therefore, assessing the systemic immune landscape beyond the TME could increase the understanding of tumor immunity, particularly in the context of the dual blockade of the EGFR and PD-1 pathways. In our study, we observed that a greater percentage of NK cells in the peripheral blood before treatment was related to a more preferable pathological response to neoadjuvant tislelizumab with afatinib treatment. As cytotoxic lymphocytes of the innate immune system, NK cells perform not only direct tumor surveillance and elimination but also display helper functions that amplify the subsequent CD8 + T-cell antitumor response39. The level of tumor-associated NK cells is correlated with the response to anti-PD-1 therapy40, and T-bet-dependent NK cell effector functions are needed for an optimal response to anti-PD-L1 therapy41. Integrating these observations with those from the tumor TME, we hypothesize that the dual blockade of the EGFR and PD-1 pathways may enhance CD8 + T-cell infiltration and cytotoxic function within the tumor microenvironment, driving robust tumor cell elimination. NK cells may also assist CD8 + T cells in amplifying the antitumor immune response. Future research should focus on validating these findings and illustrating the immunoregulatory mechanisms involved in the dual blockade of the EGFR and PD-1 pathways.
Our study demonstrated that patients who achieved an MPR following neoadjuvant combination therapy presented significantly higher CD20 expression and TLS presence than non-MPR patients did. This observation aligns with emerging evidence from solid tumors, where TLS abundance correlates with improved immunotherapy outcomes42,43. Mechanistically, TLSs may serve as hubs for adaptive immune activation, facilitating antigen presentation and lymphocyte priming in immunologically “cold” tumors such as HNSCC44. However, the functional relevance of the TLSs identified in our study requires further elucidation. While the TLS density is correlated with the MPR, their maturation state—defined by germinal center (GC) formation—remains unassessed44. Mature TLSs are critical for B-cell affinity maturation and plasma cell differentiation, processes associated with durable clinical responses45. Validating our findings in larger cohorts with spatial multiomics profiling will clarify their clinical utility and mechanistic underpinnings, potentially guiding the development of TLS-targeted therapeutic strategies.
TCR sequencing revealed significant differences in the distribution of primary TCR clonotypes between patients who achieved an MPR and non-MPR patients who received neoadjuvant treatment with tislelizumab and afatinib. However, the treatment response was not associated with TCR diversity. Similar findings were observed in NSCLC, where no discernible distinctions in sequenced clones, evenness, or diversity were found between patients who achieved a pCR and those who did not46. In addition, dynamic changes in the TCR repertoire play important roles in immune responses, as well as the anti-EGFR response. The expansion rate of the top 20 expanded clonotypes in PBMC samples was significantly greater in patients who responded to cetuximab than in those who did not respond47. However, we collected only pre-treatment PBMC samples, precluding the quantification of clonal expansion dynamics and their association with pathological outcomes. In the future, longitudinal TCR profiling analyses and single-cell TCR sequencing could deepen the understanding of T-cell clonal behavior in therapeutic responses, including neoadjuvant ICI-based combination treatment.
The results of the genomic characterization of the targeted-panel sequencing in our study are in line with those of previous studies on HNSCC48,49,50. The most prevalent somatic genetic alterations were observed in TP53, CCND1, FGF3/4/19, CDKN2A/2B, and NOTCH1. We did not detect any known EGFR driver mutations, and no correlation was established between EGFR amplification and the treatment response, which contradicts previous findings in the palliative setting27. Amplification mutations of oncogenes located at 11q13 (CCND1 and FGF3/4/19) increase susceptibility to hyperprogression subsequent to immunotherapy51,52. However, no instances of hyperprogressive disease were observed in our study. These findings suggest that the predictive molecular markers and response patterns associated with neoadjuvant therapy with combined strategies may differ from those associated with ICB alone and those associated with R/M HNSCC.
Accumulating evidence has shown the reciprocal interactions between the microbiota and the development of cancer, as well as its influence on therapeutic responsiveness53,54. These microorganisms have diverse effects on both innate and adaptive immunity and play paradoxical roles in either promoting or inhibiting cancer initiation and progression55,56. In contrast to extensive investigations on the gut microbiota, the role of the oral microbiota in immunotherapy outcomes has received limited attention. Emerging research has highlighted the pathophysiological relationship between the human oral microbiome and cancer development and progression57. Our analysis of the microbiome revealed that the distribution of the oral bacterial community in patients who achieved an MPR significantly differed from that in non-MPR patients. Additionally, compared with the saliva microbiota, direct intratumoral microbe profiling and functional assessments could provide clearer insights into how oral microbiota dysbiosis—and the associated microbes—may influence immune responses in patients receiving neoadjuvant PD-1- and EGFR-targeted therapies.
This study has several limitations. First, as a phase 2 trial, this study is limited by its relatively small sample size, single-arm design, and single-center setting, which restrict the generalizability of its findings. Although the combination of immunotherapy with an EGFR-TKI has promising efficacy, the absence of parallel control arms—such as a monotherapy control and a chemotherapy-inclusive control—necessitates additional validation of the results in more diverse and larger populations to ensure the reliability and applicability of the conclusions. Second, the follow-up period was not long enough to fully evaluate the survival benefits of neoadjuvant treatment. Importantly, although the MPR has been proposed as a potential early surrogate endpoint for survival in the neoadjuvant setting, its potential for improving long-term survival remains to be substantiated. The follow-up for this study is still in progress, and long-term survival outcomes will be reported in the future. Moreover, owing to the relatively small sample size and the unavailability of adequate baseline tumor tissues from all patients, which imply low statistical power, the biomarker-related findings of this study should be interpreted with caution.
In summary, our study provides promising evidence that the chemotherapy-free strategy of tislelizumab plus afatinib as a neoadjuvant treatment yields increased pathological response rates and tolerable levels of toxicity in patients with LA-HNSCC. The simultaneous blockade of the PD-1 pathway and the EGFR pathway may theoretically enhance antitumor immune responses. These findings warrant further validation in the neoadjuvant context for LA-HNSCC patients.
Methods
Study design
This study was a prospective, open-label, single-center, phase 2 study performed at West China Hospital, Sichuan University (Chengdu, China). The study protocol was conducted in accordance with the Declaration of Helsinki and approved by the Institutional Review Board of West China Hospital, Sichuan University. This study is registered with ClinicalTrials.gov (NCT05517330). Informed consent was obtained from all patients prior to their enrollment in the study.
Patients
Patients were eligible if they were aged at least 18 years; had pathologically confirmed HNSCC with stage III–IVB disease according to the American Joint Committee on Cancer, 8th Edition; were amenable to surgery; had an Eastern Cooperative Oncology Group (ECOG) performance status of 0–2; had at least one measurable target lesion according to RECIST 1.1 criteria; had sufficient hepatic, renal, and marrow function; and had the ability and willingness to provide written informed consent. Patients were excluded if they had primary salivary gland, thyroid or nasopharyngeal carcinoma; had previous malignancies unless complete remission occurred without recurrence within the past 5 years; had an uncontrolled autoimmune disease requiring systemic therapy; had a history of allergy to any study drug components; had received previous treatment with immune checkpoint inhibitors, EGFR monoclonal antibodies, or EGFR TKIs; had severe medical conditions; had a history of a definite neurological or psychiatric disorder; had active hepatitis or human immunodeficiency virus (HIV) infection; or had other conditions not suitable for this study according to the investigator’s judgment. The study protocol contains detailed eligibility criteria (Supplementary Note).
Procedures
The trial schema of the study is presented in Fig. 1a. All patients were administered intravenous tislelizumab at a dose of 200 mg on the first day every 3 weeks for a total of two cycles. Afatinib (30 mg) was given orally beginning on the first day of treatment up to the day before surgery for a total of six weeks. Standard radical surgery was performed after the neoadjuvant treatment complement. On the basis of the pathological risk factors, adjuvant radiotherapy or chemoradiotherapy was scheduled to be administered starting from the fifth week after surgery. Dose reductions were not implemented for tislelizumab or afatinib. Study drug administration could be temporarily interrupted or permanently discontinued according to the type, severity, and protocol-specified guidelines of AEs. The baseline tumor range recorded by radiographic examination was used as a reference for the surgical margins. The surgical margins were determined by combining pre-treatment radiographic findings with pathological results from intraoperative frozen sections.
Radiological evaluation
Radiological evaluations were conducted by head and neck contrast-enhanced computed tomography (CT) or magnetic resonance imaging (MRI) scans, thoracic contrast-enhanced CT scans, and abdominal CT scans or ultrasounds performed prior to treatment initiation and after the completion of neoadjuvant treatment using identical techniques. Post-operative regular imaging surveillance was scheduled at intervals of 3–4 months within 2 years of follow-up, 6 months for the next 3–5 years, and annually thereafter. The radiological evaluation was conducted based on RECIST 1.1 criteria.
Pathological evaluation
Whole resected specimens, including the tumor mass with surrounding tissues and all the lymph nodes, from patients who underwent surgery, were completely subjected to paraffin embedding, with 1 cross-section per 3 mm, and subsequently sliced and stained with hematoxylin and eosin (H&E). The percentage of residual viable tumor (%RVT) cells was evaluated by pathologists to determine the pathological response58,59. The %RVT was calculated by summing the areas of the tumor and then dividing by the sum of all the tumor bed areas across all the H&E-stained sections of both the primary tumor and all the lymph nodes. The tumor bed was identified as the area consisting of “residual viable tumor + necrosis + regression bed”. Pathological responses were categorized as follows: pCR (%RVT = 0), MPR (%RVT ≤ 10%), PPR (10% <%RVT ≤ 50%), and NPR (%RVT > 50%).
Safety evaluation
Physical examinations and laboratory blood tests were performed prior to each 3-week treatment cycle and prior to surgery. The severity of any AEs and abnormal laboratory results was graded in accordance with the National Cancer Institute Common Terminology Criteria for Adverse Events (NCI-CTCAE) Version 5.0. Investigators assessed whether adverse events were related to treatment on the basis of the study protocol and standard regulatory requirements. Surgical complications were closely monitored during the initial 30-day post-operative period. In addition, mortality within the 30-day and 90-day post-surgery periods was carefully observed.
Study outcomes
The primary endpoint of this study was the MPR rate, which was defined as the percentage of patients with RVT cells equal to or less than 10% in the resected tumor specimens. The secondary endpoints included the pCR rate, ORR, safety, DFS, and OS. The pCR rate was defined as the percentage of patients without RVT cells in both the resected primary tumor and all the sampled lymph nodes. The ORR was defined as the percentage of patients with either a PR or a CR according to the RECIST 1.1 criteria. Safety was defined by the occurrence of treatment-related adverse events. DFS was defined as the time interval from surgery to disease recurrence or death, whichever occurred first. For patients without recorded progression, follow-up was censored at the last assessment date showing no progression. OS was defined as the time interval from enrollment to death from any cause or censoring at the last known date of survival. In addition, CSS was analyzed and defined as the time interval from enrollment to death due to cancer.
Immunohistochemical and multiplex immunofluorescence staining
PD-L1 expression in pre-treatment biopsy tumor samples was assessed with the PD-L1 22C3 pharmDx assay (Dako, Agilent Technologies, Carpinteria, USA) with IHC staining. The expression level was quantified by the CPS, which was calculated by dividing the number of PD-L1-positive cells (including tumor cells, lymphocytes, and macrophages) by the total number of viable tumor cells and then multiplying the result by 100. For oropharyngeal squamous cell carcinoma (OPSCC), the HPV status was determined by performing IHC staining with an anti-p16 antibody (Zsbio, ZM-0205). A threshold of 70% positive tumor cells stained for p16, with both nuclear and cytoplasmic presence, was applied to define positivity in accordance with the new 5th WHO OPSCC classification60.
TLSs were evaluated in H&E-stained sections of post-treatment surgical specimens61. The percentage of TLSs was quantified as the ratio of the TLS area (localized within the tumor regions or at the tumor-invasive margin) to the total tumor area.
Multiplex immunofluorescence staining was performed to evaluate tumor-infiltrating lymphocytes (TILs) in both pre-treatment and surgically resected samples. Formalin-fixed, paraffin-embedded (FFPE) tumor sections (2 μm thick) were deparaffinized and then sequentially incubated with primary antibodies. A total of three panels with seven antibodies were used, including three antibodies in Panel 1 that targeted CD3 (Zsbio, ZA-0503, ready to use), CD4 (Maxim, RMA-0620, ready to use), and CD8 (Zsbio, ZA-0508, ready to use); three antibodies in Panel 2 that targeted CD20 (Abcam, ab64088, 1:400), Foxp3 (Abcam, ab20034, 1:200), and PD-1 (CST, #86163, 1:400); and one antibody in Panel 3 that targeted CD56 (CST, #99746, 1:400). The sections were subsequently incubated with secondary antibodies and corresponding reactive Opal fluorophores, including Alexa Fluor®647-conjugated donkey anti-mouse lgG (H + L) (Life Technologies, A32787, 1:500), FITC (Aatbio, #11060, 1:300), and CY3 (Aatbio, #11065, 1:400). Nuclei were stained with DAPI. For data analysis, the tumor area and/or tumor regression bed were initially marked on the whole section. Afterward, the cells were identified and segmented based on the DAPI staining. Images of multiplex immunofluorescence staining were obtained using Pannoramic SCAN II (3D HISTECH, Budapest, Hungary). The fluorescent signal for each antibody in the cells was detected in the corresponding channel, and the identification parameters were further optimized. Finally, the density of the number of positive cells per unit area was calculated.
Mass cytometry (CyTOF)
An analysis of immune cell subsets was conducted using peripheral blood mononuclear cells (PBMCs) obtained from pre-treatment blood samples by the CyTOF method with an immune-related panel consisting of 41 markers. The samples were analyzed using a Helios mass cytometer (Fluidigm). The cells were first stained with cisplatin (Fluidigm) to exclude dead cells, followed by an incubation with an Fc receptor blocking solution prior to staining with a cocktail of surface antibodies. After fixation using an intercalation solution (Maxpar Fix and Perm Buffer containing 250 nM 191/193Ir, Fluidigm), the cells were stained with a cocktail of antibodies against intracellular proteins. The cells were subsequently washed, resuspended in deionized water, and mixed with 20% EQ beads (Fluidigm) before being acquired on a Helios Mass Cytometer (Fluidigm). The CyTOF data were analyzed as described below.
First, the data for each sample were debarcoded from the raw data through a doublet-filtering scheme with unique mass-tagged barcodes62. The data were manually gated using FlowJo software (version 10.0.7, FlowJo, Oregon, USA) to exclude to debris, dead cells and doublets, leaving live, single immune cells. The cells were subsequently categorized into distinct phenotypes based on their marker expression levels using the PhenoGraph clustering algorithm63. The cell types in each cluster were annotated by their marker expression patterns, which were visualized through a heatmap comparing clusters to markers. The high-dimensional data were condensed and visualized in two dimensions with the t-SNE algorithm, which illustrated the distributions of clusters, marker expression, and variations among different groups or sample types.
TCR sequencing
TCR sequencing of PBMCs obtained before treatment was performed. Library construction (SMARTer® Human TCR a/b Profiling Kit, Takara, Japan) and sequencing were performed according to the manufacturer’s instructions. Approximately 10–1000 ng of total RNA was used as the input. First-strand cDNA synthesis involved oligo-dT priming, in which nontemplated nucleotides were added to the 5’ end of each mRNA template. Following reverse transcription, two rounds of PCR were performed in succession to amplify cDNA sequences corresponding to variable regions of TRA and/or TRB transcripts. Following PCR, purification, size selection, and quality analysis, the library was ready for sequencing. The library concentration was measured using a Qubit or multilabel plate reader, and the library peak size was examined with an Agilent 4200 Bioanalyzer. Sequencing was performed with an Illumina MiSeq instrument following Illumina-provided protocols for 2 × 300 paired-end sequencing. The cleaned data were aligned with the International Immunogenetic Database (IMGT, http://www.imgt.org) using MIXCR (version 3.0.13, MiLaboratories Inc., Sunnyvale, CA, USA). We characterized the diversity of the TCR repertoire by analyzing clonal richness, as indicated by the Gini-Simpson and Shannon indices, and evenness, as indicated by the D50 score. Higher richness coefficients indicated a greater variety of clones, whereas lower evenness coefficients indicated the possible presence of dominant clones.
Targeted next-generation sequencing and genetic analysis
NGS was implemented on pre-treatment tumor tissues and matched peripheral blood samples with a customized next-generation sequencing (NGS) panel targeting 1021 cancer-related genes. H&E staining of the tissue sections was performed to assess the tumor cell content. Genomic DNA was extracted from FFPE samples (QIAamp DNA FFPE Tissue Kits, Qiagen, Duesseldorf, Germany) and subjected to sequencing (MiSeq Sequencing Platform, Illumina, San Diego, USA). Genomic alterations were identified with the Genome Analysis Toolkit and MuTect (version 1.1.4), whereas gene fusions and rearrangements were detected with BreakDancer. All types of single-nucleotide variants (SNVs) and indels within the coding regions of the targeted genes were considered. Germline variants in peripheral blood leukocyte DNA samples were determined by referencing the Single Nucleotide Polymorphism database (dbSNP) (http://www.ncbi.nlm.nih.gov/SNP). The MSI status was determined with MSIsensor (version 0.2) and classified as MSI-H or MSS. Tumors with an MSI score of 10 or higher are classified as MSI-H. The TMB was calculated by tallying the total number of somatic nonsynonymous mutations, insertions, and deletions per megabase in the coding regions of the sequenced genome.
Microbiome diversity
Saliva samples were collected before treatment initiation for the microbiome diversity analysis. Total microbial genomic DNA was extracted from these samples with an E.Z.N.A.® Soil DNA Kit (Omega Biotek, Norcross, USA). The primer pairs 338 F (5’-ACTCCTACGGGAGGCAGCAG-3’) and 806 R (5’-GGACTACHVGGGTWTCTAAT-3’) targeting the hypervariable region V3–V4 of the bacterial 16S rRNA gene were utilized for PCR amplification with a T100 Thermal Cycler (Bio-Rad, USA). The resulting amplicons were subjected to paired-end sequencing on the Illumina Nextseq2000 platform (Illumina, San Diego, USA) using standard protocols (Majorbio Bio-Pharm Technology Co., Ltd., Shanghai, China). All sequencing data were analyzed with the Majorbio Cloud platform (https://cloud.majorbio.com). Alpha diversity was analyzed by the Shannon and ACE indices. Beta diversity was analyzed by PCoA with PERMANOVA nonparametric tests. Differentially abundant components of the microbiota between groups were identified by linear discriminant analysis (LDA) and LDA effect size (LEfSe) with an LDA threshold of 2.5.
Statistical analyses
Pathological responses were analyzed in all enrolled patients (FAS) and all patients who underwent tumor resection (PPS). Clinical responses, toxicity profiles, and outcomes were analyzed among all patients who received at least one dose of the study medication.
For the sample size estimation, Simon’s minimax two-stage design was used to evaluate the primary endpoint of the MPR. We hypothesized that incorporating afatinib with tislelizumab would increase the MPR rate from 6% to 26%16. In the first stage, we planned to enroll 12 patients in this study; if zero or fewer patients achieved an MPR after surgery, this study would be terminated. Otherwise, this study would proceed to the second stage, enrolling an additional 8 patients. In total, 20 eligible patients were planned to be enrolled in this study. With a significance level of 0.05 for type 1 errors, this two-stage design offered 80% statistical power to identify a 20% improvement in the MPR rate under the alternative hypothesis. Considering an estimated dropout rate of 10%, a total of 23 patients were required to be enrolled in this trial.
Categorical variables are presented as frequencies or percentages, and continuous variables are reported as the means [standard deviations (SDs)] or medians (IQRs). The MPR rate was reported with its 95% CI, which was calculated using the Clopper-Pearson method. The DFS and OS rates were estimated with Kaplan-Meier curves, with the log-rank test applied for the comparison of curves. The reverse Kaplan-Meier method was used to calculate the median follow-up time and its corresponding IQR. Descriptive statistics were used to describe the safety and tolerability of the treatments. Comparisons of continuous variables were made with the permutation Welch two-sample t-test or Mann–Whitney U-test. Comparisons between paired pre- and post-treatment samples were made with the permutation paired t-test. Categorical group associations were determined by Pearson’s χ² test or Fisher’s exact test. The Pearson correlation coefficient was calculated to assess the correlations between continuous variables. In addition, in the context of an exploratory study, no multiple testing correction was performed, contributing to prioritizing the identification of all potential clinically significant signals worthy of further validation. Therefore, these findings should be interpreted as exploratory and hypothesis-generating. A two-sided p-value less than 0.05 was considered to indicate statistical significance. Statistical analyses were performed with GraphPad Prism software version 9.4.1 (San Diego, California) and R software version 3.6.1 (Vienna, Austria).
Reporting summary
Further information on research design is available in the Nature Portfolio Reporting Summary linked to this article.
Data availability
Radiological and pathological imaging data cannot be shared due to patient privacy concerns. However, de-identified subject data can be made available only for research purposes within 3 years after the publication of this paper by contacting the corresponding author at pxx2014@163.com. The study protocol and the statistical analysis plan are available in the Supplementary Information file as a Supplementary Note. The raw sequence data generated in this study have been deposited in the Genome Sequence Archive in the NGDC database under the accession codes HRA006380 (TCR sequence [https://ngdc.cncb.ac.cn/gsa-human/browse/HRA006380]), HRA006402 (16S rRNA sequence [https://ngdc.cncb.ac.cn/gsa-human/browse/HRA006402]), and HRA010039 (DNA sequence [https://ngdc.cncb.ac.cn/gsa-human/browse/HRA010039]). The data are available under restricted access within 3 years after the publication of this paper. Access can be obtained upon reasonable academic request by contacting Professor Xing-chen Peng, the corresponding author. The researcher will also be required to sign a data access agreement with West China Hospital, Sichuan University. The remaining data are available within the Article, Supplementary Information or Source Data file. Source data are provided with this paper.
References
Bray, F. et al. Global cancer statistics 2018: GLOBOCAN estimates of incidence and mortality worldwide for 36 cancers in 185 countries. CA Cancer J. Clin. 68, 394–424 (2018).
Chow, L. Q. M. Head and neck cancer. N. Engl. J. Med. 382, 60–72 (2020).
Funt, S. A. & Chapman, P. B. The role of neoadjuvant trials in drug development for solid tumors. Clin. Cancer Res. 22, 2323–2328 (2016).
Zhong, L. P. et al. Randomized phase III trial of induction chemotherapy with docetaxel, cisplatin, and fluorouracil followed by surgery versus up-front surgery in locally advanced resectable oral squamous cell carcinoma. J. Clin. Oncol. 31, 744–751 (2013).
Bossi, P. et al. Preoperative chemotherapy in advanced resectable OCSCC: long-term results of a randomized phase III trial. Ann. Oncol. 25, 462–466 (2014).
Burtness, B. et al. Pembrolizumab alone or with chemotherapy versus cetuximab with chemotherapy for recurrent or metastatic squamous cell carcinoma of the head and neck (KEYNOTE-048): a randomised, open-label, phase 3 study. Lancet 394, 1915–1928 (2019).
Seiwert, T. Y. et al. Safety and clinical activity of pembrolizumab for treatment of recurrent or metastatic squamous cell carcinoma of the head and neck (KEYNOTE-012): an open-label, multicentre, phase 1b trial. Lancet Oncol. 17, 956–965 (2016).
Ferris, R. L. et al. Nivolumab for recurrent squamous-cell carcinoma of the head and neck. N. Engl. J. Med. 375, 1856–1867 (2016).
Ferris, R. L. et al. Nivolumab vs investigator’s choice in recurrent or metastatic squamous cell carcinoma of the head and neck: 2-year long-term survival update of CheckMate 141 with analyses by tumor PD-L1 expression. Oral. Oncol. 81, 45–51 (2018).
Chalabi, M. et al. Neoadjuvant immunotherapy leads to pathological responses in MMR-proficient and MMR-deficient early-stage colon cancers. Nat. Med. 26, 566–576 (2020).
Huang, A. C. et al. A single dose of neoadjuvant PD-1 blockade predicts clinical outcomes in resectable melanoma. Nat. Med. 25, 454–461 (2019).
Cloughesy, T. F. et al. Neoadjuvant anti-PD-1 immunotherapy promotes a survival benefit with intratumoral and systemic immune responses in recurrent glioblastoma. Nat. Med. 25, 477–486 (2019).
Forde, P. M. et al. Neoadjuvant PD-1 blockade in resectable lung cancer. N. Engl. J. Med. 378, 1976–1986 (2018).
Schoenfeld, J. D. et al. Neoadjuvant nivolumab or nivolumab plus ipilimumab in untreated oral cavity squamous cell carcinoma: a phase 2 open-label randomized clinical trial. JAMA Oncol. 6, 1563–1570 (2020).
Wise-Draper, T. M. et al. Phase II clinical trial of neoadjuvant and adjuvant pembrolizumab in resectable local-regionally advanced head and neck squamous cell carcinoma. Clin. Cancer Res. 28, 1345–1352 (2022).
Ferris R. L. et al. Neoadjuvant nivolumab for patients with resectable HPV-positive and HPV-negative squamous cell carcinomas of the head and neck in the CheckMate 358 trial. J. Immunother. Cancer 9, e002568 (2021).
Zhang, Z. et al. Neoadjuvant chemoimmunotherapy for the treatment of locally advanced head and neck squamous cell carcinoma: a single-arm phase 2 clinical trial. Clin. Cancer Res. 28, 3268–3276 (2022).
Leidner, R. et al. Neoadjuvant immunoradiotherapy results in high rate of complete pathological response and clinical to pathological downstaging in locally advanced head and neck squamous cell carcinoma. J. Immunother. Cancer 9, e002485 (2021).
Ju, W. T. et al. A pilot study of neoadjuvant combination of anti-PD-1 camrelizumab and VEGFR2 inhibitor apatinib for locally advanced resectable oral squamous cell carcinoma. Nat. Commun. 13, 5378 (2022).
Byeon, H. K., Ku, M. & Yang, J. Beyond EGFR inhibition: multilateral combat strategies to stop the progression of head and neck cancer. Exp. Mol. Med. 51, 1–14 (2019).
Vermorken, J. B. et al. Platinum-based chemotherapy plus cetuximab in head and neck cancer. N. Engl. J. Med. 359, 1116–1127 (2008).
Tathineni, P., Joshi, N. & Jelinek, M. J. Current state and future directions of EGFR-directed therapy in head and neck cancer. Curr. Treat. Options Oncol. 24, 680–692 (2023).
Bonner, J. A. et al. Radiotherapy plus cetuximab for squamous-cell carcinoma of the head and neck. N. Engl. J. Med. 354, 567–578 (2006).
Li, X., Lian, Z., Wang, S., Xing, L. & Yu, J. Interactions between EGFR and PD-1/PD-L1 pathway: Implications for treatment of NSCLC. Cancer Lett. 418, 1–9 (2018).
Kumagai, S., Koyama, S. & Nishikawa, H. Antitumour immunity regulated by aberrant ERBB family signalling. Nat. Rev. Cancer 21, 181–197 (2021).
Sacco, A. G. et al. Pembrolizumab plus cetuximab in patients with recurrent or metastatic head and neck squamous cell carcinoma: an open-label, multi-arm, non-randomised, multicentre, phase 2 trial. Lancet Oncol. 22, 883–892 (2021).
Kao, H. F. et al. Afatinib and pembrolizumab for recurrent or metastatic head and neck squamous cell carcinoma (ALPHA Study): a phase II study with biomarker analysis. Clin. Cancer Res. 28, 1560–1571 (2022).
Uppaluri, R. et al. Neoadjuvant and adjuvant pembrolizumab in resectable locally advanced, human papillomavirus-unrelated head and neck cancer: a multicenter, phase II trial. Clin. Cancer Res. 26, 5140–5152 (2020).
Ferrarotto, R. et al. Impact of neoadjuvant durvalumab with or without tremelimumab on CD8(+) tumor lymphocyte density, safety, and efficacy in patients with oropharynx cancer: CIAO trial results. Clin. Cancer Res. 26, 3211–3219 (2020).
Tazdait, M. et al. Patterns of responses in metastatic NSCLC during PD-1 or PDL-1 inhibitor therapy: comparison of RECIST 1.1, irRECIST and iRECIST criteria. Eur. J. Cancer 88, 38–47 (2018).
Pataer, A. et al. Evaluation of pathologic response in lymph nodes of patients with lung cancer receiving neoadjuvant chemotherapy. J. Thorac. Oncol. 16, 1289–1297 (2021).
Yang, J. C. et al. Osimertinib plus durvalumab versus osimertinib monotherapy in EGFR T790M-positive NSCLC following previous EGFR TKI therapy: CAURAL brief report. J. Thorac. Oncol. 14, 933–939 (2019).
Yang, J. C. et al. Pembrolizumab in combination with erlotinib or gefitinib as first-line therapy for advanced NSCLC with sensitizing EGFR mutation. J. Thorac. Oncol. 14, 553–559 (2019).
Marabelle, A. et al. Association of tumour mutational burden with outcomes in patients with advanced solid tumours treated with pembrolizumab: prospective biomarker analysis of the multicohort, open-label, phase 2 KEYNOTE-158 study. Lancet Oncol. 21, 1353–1365 (2020).
Vos, J. L. et al. Neoadjuvant immunotherapy with nivolumab and ipilimumab induces major pathological responses in patients with head and neck squamous cell carcinoma. Nat. Commun. 12, 7348 (2021).
Sugiyama E. et al. Blockade of EGFR improves responsiveness to PD-1 blockade in EGFR-mutated non-small cell lung cancer. Sci. Immunol. 5, eaav3937 (2020).
Gong, K. et al. EGFR inhibition triggers an adaptive response by co-opting antiviral signaling pathways in lung cancer. Nat. Cancer 1, 394–409 (2020).
Van Acker, H. H., Capsomidis, A., Smits, E. L. & Van Tendeloo, V. F. CD56 in the immune system: more than a marker for cytotoxicity?. Front Immunol. 8, 892 (2017).
Huntington, N. D., Cursons, J. & Rautela, J. The cancer-natural killer cell immunity cycle. Nat. Rev. Cancer 20, 437–454 (2020).
Barry, K. C. et al. A natural killer-dendritic cell axis defines checkpoint therapy-responsive tumor microenvironments. Nat. Med 24, 1178–1191 (2018).
Bi, J. et al. Checkpoint TIPE2 limits the helper functions of NK cells in supporting antitumor CD8(+) T cells. Adv. Sci. (Weinh.) 10, e2207499 (2023).
Zhang, Y. et al. Tertiary lymphoid structural heterogeneity determines tumour immunity and prospects for clinical application. Mol. Cancer 23, 75 (2024).
Shu, D. H. et al. Immunotherapy response induces divergent tertiary lymphoid structure morphologies in hepatocellular carcinoma. Nat. Immunol. 25, 2110–2123 (2024).
Teillaud, J. L., Houel, A., Panouillot, M., Riffard, C. & Dieu-Nosjean, M. C. Tertiary lymphoid structures in anticancer immunity. Nat. Rev. Cancer 24, 629–646 (2024).
Vanhersecke, L. et al. Mature tertiary lymphoid structures predict immune checkpoint inhibitor efficacy in solid tumors independently of PD-L1 expression. Nat. Cancer 2, 794–802 (2021).
Casarrubios, M. et al. Pretreatment tissue TCR repertoire evenness is associated with complete pathologic response in patients with NSCLC receiving neoadjuvant chemoimmunotherapy. Clin. Cancer Res 27, 5878–5890 (2021).
Ge, H., Ferris, R. L. & Wang, J. H. Cetuximab responses in patients with HNSCC correlate to clonal expansion feature of peripheral and tumor-infiltrating T cells with top T-cell receptor clonotypes. Clin. Cancer Res 29, 647–658 (2023).
Cancer Genome Atlas N Comprehensive genomic characterization of head and neck squamous cell carcinomas. Nature 517, 576–582 (2015).
Stransky, N. et al. The mutational landscape of head and neck squamous cell carcinoma. Science 333, 1157–1160 (2011).
Leemans, C. R., Snijders, P. J. F. & Brakenhoff, R. H. The molecular landscape of head and neck cancer. Nat. Rev. Cancer 18, 269–282 (2018).
Liu, C. et al. The potential predictive biomarkers for advanced hepatocellular carcinoma treated with anti-angiogenic drugs in combination with PD-1 antibody. Front Immunol. 13, 930096 (2022).
Yan, K. et al. Chromosome 11q13 amplification correlates with poor response and prognosis to PD-1 blockade in unresectable hepatocellular carcinoma. Front Immunol. 14, 1116057 (2023).
Bhatt, A. P., Redinbo, M. R. & Bultman, S. J. The role of the microbiome in cancer development and therapy. CA Cancer J. Clin. 67, 326–344 (2017).
Cullin, N., Azevedo Antunes, C., Straussman, R., Stein-Thoeringer, C. K. & Elinav, E. Microbiome and cancer. Cancer Cell 39, 1317–1341 (2021).
Zhao, L. Y. et al. Role of the gut microbiota in anticancer therapy: from molecular mechanisms to clinical applications. Signal Transduct. Target Ther. 8, 201 (2023).
Sepich-Poore, G. D. et al. The microbiome and human cancer. Science 371, eabc4552 (2021).
Karpinski, T. M. Role of oral microbiota in cancer development. Microorganisms 7, 20 (2019).
Cottrell, T. R. et al. Pathologic features of response to neoadjuvant anti-PD-1 in resected non-small-cell lung carcinoma: a proposal for quantitative immune-related pathologic response criteria (irPRC). Ann. Oncol. 29, 1853–1860 (2018).
Stein, J. E. et al. Pan-tumor pathologic scoring of response to PD-(L)1 blockade. Clin. Cancer Res. 26, 545–551 (2020).
Badoual, C. Update from the 5th Edition of the World Health Organization Classification of Head and Neck Tumors: Oropharynx and Nasopharynx. Head. Neck Pathol. 16, 19–30 (2022).
Sautes-Fridman, C., Petitprez, F., Calderaro, J. & Fridman, W. H. Tertiary lymphoid structures in the era of cancer immunotherapy. Nat. Rev. Cancer 19, 307–325 (2019).
Zunder, E. R. et al. Palladium-based mass tag cell barcoding with a doublet-filtering scheme and single-cell deconvolution algorithm. Nat. Protoc. 10, 316–333 (2015).
Levine, J. H. et al. Data-driven phenotypic dissection of AML reveals progenitor-like cells that correlate with prognosis. Cell 162, 184–197 (2015).
Acknowledgements
The work was supported by the Noncommunicable Chronic Diseases-National Science and Technology Major Project (2023ZD0503000 [X.C.P.] and 2023ZD0503004 [X.C.P.]), the Regional Innovation and Development Joint Fund Key Project of the National Natural Science Foundation of China (U24A20735 [X.C.P.]). The National Natural Sciences Foundation of China (82473434 [X.C.P.]), Sichuan Provincial Science and Technology Department Key Research and Development Program (2022YFSY0012 [X.C.P.], 2025YFHZ0151 [Z.G.W.]), Sichuan Science and Technology Program (2024ZYD0054 [X.C.P.]), Science and Technology Project of Sichuan Provincial Health Commission (Clinical Research Special Project JH2023082 [X.C.P.]), the International Science and Technology Cooperation Program of Chengdu Science and Technology Bureau (2024-YF06-00011-HZ [X.C.P.], 2022-GH03-00004-HZ [X.C.P.]), the Strategic Cooperation Special Fund of Sichuan University-Dazhou Municipal People’s Government (2022CDDZ-16 [X.C.P.]), the Science and Technology Cooperation Special Fund of Sichuan University-Zigong (2021CDZG-24 [X.C.P.]), the Health Research Project of Chengdu Eastern New Area Management Committee (202304 [X.C.P.]), 1.3.5 project for disciplines of excellence from West China Hospital of Sichuan University (ZYYC23006 [X.C.P.]), Postdoctor Research Fund of West China Hospital (2024HXBH141 [Z.G.W.]), Yunnan Province Key Laboratory of Precision Diagnosis and Treatment for Thoracic Diseases (202449CE340026 [X.C.P.]) and the Ministry of Education University-Industry Collaborative Education Program (230720523707281 [X.C.P.]). The funders had no role in the study design, data collection and analysis, decision to publish, or preparation of the manuscript. We are grateful to our patients and their families for their participation in this study. We would also like to extend our gratitude to the study coordinators and nurses for their dedication and enthusiasm. We also thank Yan Wang, Jian Yang, Xiang-yi Ren, Cong Li, and Jing-yao Zhang from Core Facilities, West China Hospital, Sichuan University, for their help with sample processing. We also thank the Sequanta Technology Co., Ltd (Shanghai, China) for their TCR sequencing service and Puluoting Health Technology Co., Ltd (Hangzhou, China) for their CyTOF service.
Author information
Authors and Affiliations
Contributions
X.C.P., J.L. and F.C. designed the clinical trial. Z.G.W. and H.J.C. participated in the design of the trial and writing of the manuscript. Z.G.W. participated in data collection. Z.G.W., H.J.C., D.J.W. and L.Y.L. processed the clinical samples. Z.G.W., H.J.C., Z.J., Y.Y.P. and F.W. participated in clinical trial data collection and analysis. Z.G.W., Z.J., J.J. and Z.R.L. conducted the statistical and bioinformatic analyses. Z.G.W. and H.J.C. wrote the manuscript. All the authors discussed, revised and approved the final manuscript. X.C.P. supervised all aspects of this work.
Corresponding authors
Ethics declarations
Competing interests
The authors declare no competing interests.
Peer review
Peer review information
Nature Communications thanks the anonymous reviewers for their contribution to the peer review of this work. A peer review file is available.
Additional information
Publisher’s note Springer Nature remains neutral with regard to jurisdictional claims in published maps and institutional affiliations.
Source data
Rights and permissions
Open Access This article is licensed under a Creative Commons Attribution-NonCommercial-NoDerivatives 4.0 International License, which permits any non-commercial use, sharing, distribution and reproduction in any medium or format, as long as you give appropriate credit to the original author(s) and the source, provide a link to the Creative Commons licence, and indicate if you modified the licensed material. You do not have permission under this licence to share adapted material derived from this article or parts of it. The images or other third party material in this article are included in the article’s Creative Commons licence, unless indicated otherwise in a credit line to the material. If material is not included in the article’s Creative Commons licence and your intended use is not permitted by statutory regulation or exceeds the permitted use, you will need to obtain permission directly from the copyright holder. To view a copy of this licence, visit http://creativecommons.org/licenses/by-nc-nd/4.0/.
About this article
Cite this article
Wei, Zg., Chen, Hj., Wang, Dj. et al. Neoadjuvant tislelizumab with afatinib for locally advanced head and neck squamous cell carcinoma (neoCHANCE-1): a phase 2 clinical trial. Nat Commun 16, 8918 (2025). https://doi.org/10.1038/s41467-025-63978-y
Received:
Accepted:
Published:
Version of record:
DOI: https://doi.org/10.1038/s41467-025-63978-y





