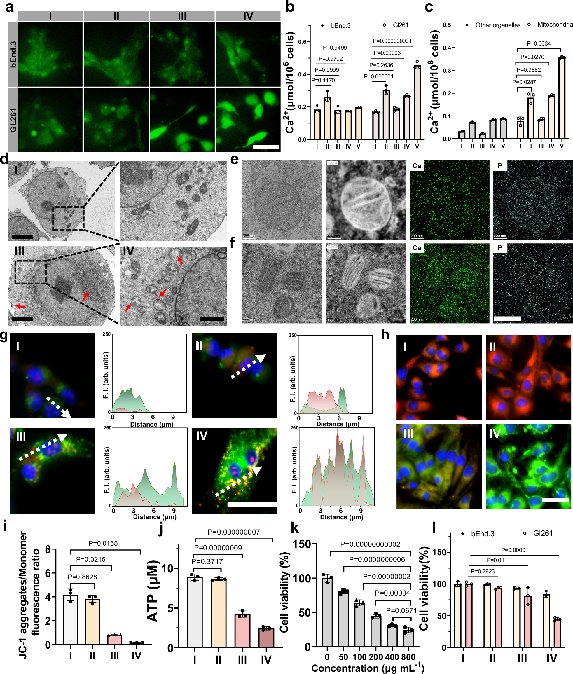
Fig. 5: Evaluation of the ability to induce mitochondrial mineralization in Gl261 cells by NO-Lip@PAC@Cur NMs.
From: Size-variable self-feedback nanomotors for glioblastoma therapy via mitochondrial mineralization

a Representative fluorescence image of intracellular NO (Scale bar: 50 μm; n = 3 independent samples). b Intracellular Ca2+ concentration (n = 3 independent samples). c Ca2+ concentration in mitochondria and other organelles of Gl261 cells (n = 3 independent samples). d Representative bio-TEM images of Gl261 cells (and II are control, III and IV are NO-Lip@PAC@Cur; Scale bar in I and III are 5 μm, Scale bar in II and IV are 2 μm; n = 3 independent samples); Representative TEM-Mapping of Gl261 cellular mitochondria after treated with (e) control and (f) NO-Lip@PAC@Cur (Scale bar: 400 nm; n = 3 independent samples). g Representative CLSM images of cytoplasmic Ca2+ and mitochondrial Ca2+ and the fluorescence distribution curves along selected lines (indicated by the white lines in the images; Blue: nucleus, green: Fluo-4-labeled cytoplasmic Ca2+, red: Rhod-2-labeled mitochondrial Ca2+; Scale bar: 20 μm; n = 3 independent samples). h Changes in mitochondrial membrane potential (red: JC-aggregates, green: JC-1 monomers; Scale bar: 50 μm, n = 3 independent samples) and (i) the corresponding red/green fluorescence ratios (n = 3 independent samples). j Intracellular ATP concentrations (n = 3 independent samples). k Cellular activity of Gl261 cells after treated with different NO-Lip@PAC@Cur concentrations (n = 3 independent samples). l Cellular activity of bEnd.3 and Gl261 cells treated with different samples (200 μg mL−1) (n = 3 independent samples). The names corresponding to the samples in (a, g, h, i, j and l) are (I) Control, (II) Lip@PLC, (III) NO-Lip@PAC and (IV) NO-Lip@PAC@Cur, while samples in (b, c) are (I) Control, (II) Cur, (III) Lip@PLC, (IV) NO-Lip@PAC and (V) NO-Lip@PAC@Cur. Data in (b, c, i–l) were presented as mean ± SD. Significance was calculated via one-way ANOVA with two-tailed LSD multiple comparisons test in (b) (Gl261), j–l and two-tailed Dunnett T3 multiple comparisons test in (b) (bEnd.3), (c, i). Source data are provided as a Source Data file.