Fig. 7: Anti-tumor efficacy of NO-Lip@PAC@Cur NMs in GBM model mice (female).
From: Size-variable self-feedback nanomotors for glioblastoma therapy via mitochondrial mineralization

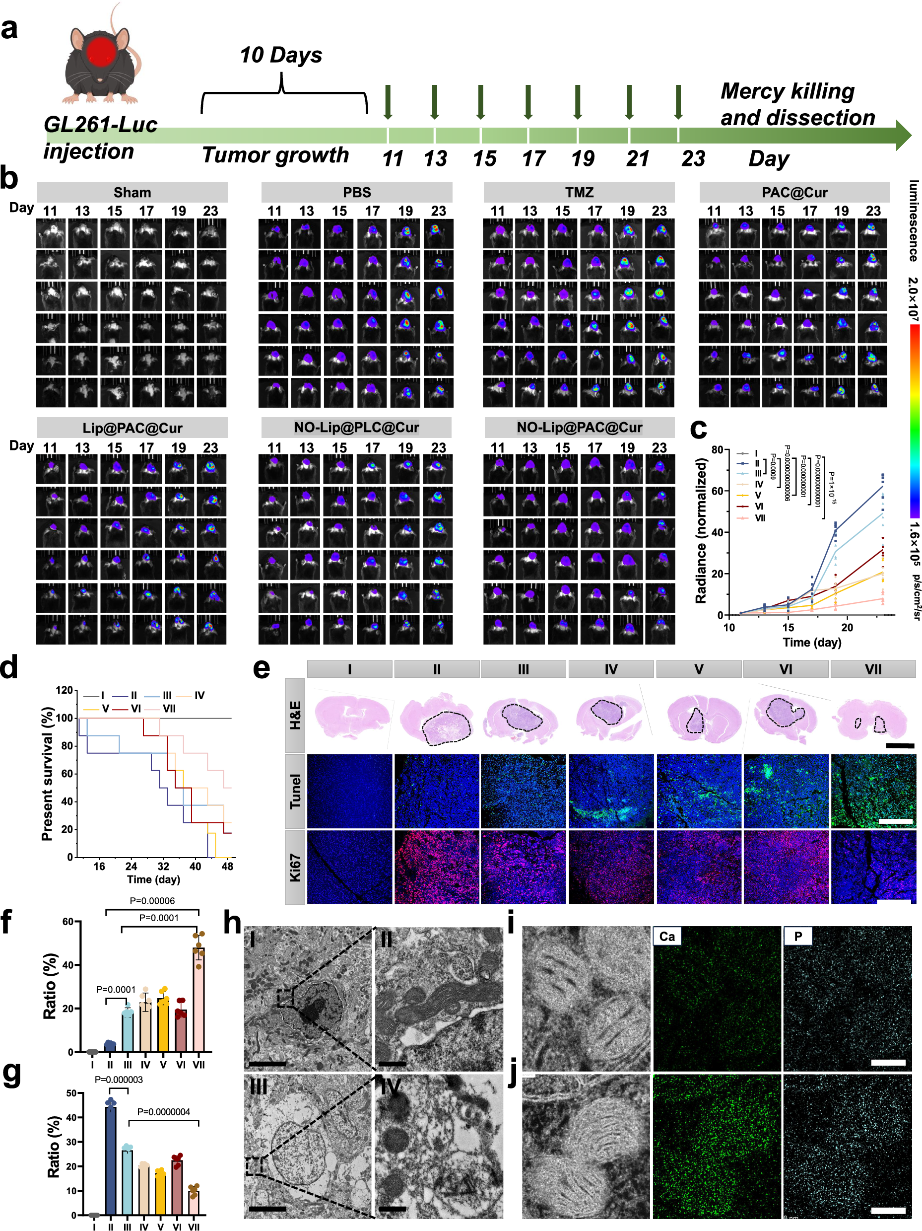
a Treatment protocols for orthotopic brain-GBM-tumor-bearing models. By Figdraw. b Representative IVIS spectrum images and (c) quantified signal intensity (n = 6 independent samples per group); (d) Kaplan-Meier survival curves (n = 8 independent samples) of GBM model mice with different treatments. e Representative H&E (Scale bar: 4 mm), TUNEL, and Ki67 staining images (n = 6 independent samples; Scale bar: 500 μm) of dissected brain tissues at the end of treatment. f Tunel and (g) Ki67 quantitative fluorescence analysis; (I: sham, II: PBS, III: TMZ, IV: PAC@Cur, V: Lip@PAC@Cur, VI: NO-Lip@PLC@Cur, VII: NO-Lip@PAC@Cur, n = 6 independent samples). h Representative Bio-TEM images of brain tumor (I: PBS, II: magnification of I, III: NO-Lip@PAC@Cur, IV: magnification of III, Scale bar of I and III: 5 μm; n = 6 independent samples; Scale bar of II and IV: 200 nm); Representative TEM-Mapping (P and Ca) of brain tumor cellular mitochondria after treated with (i) control and (j) NO-Lip@PAC@Cur (n = 6 independent samples; Scale bar: 200 nm). Data in (c, f and g) were presented as mean ± SD. Significance was calculated via one-way ANOVA with two-tailed LSD multiple comparisons test in (c), and two-tailed Dunnett T3 multiple comparisons test in (f and g). Source data are provided as a Source Data file.