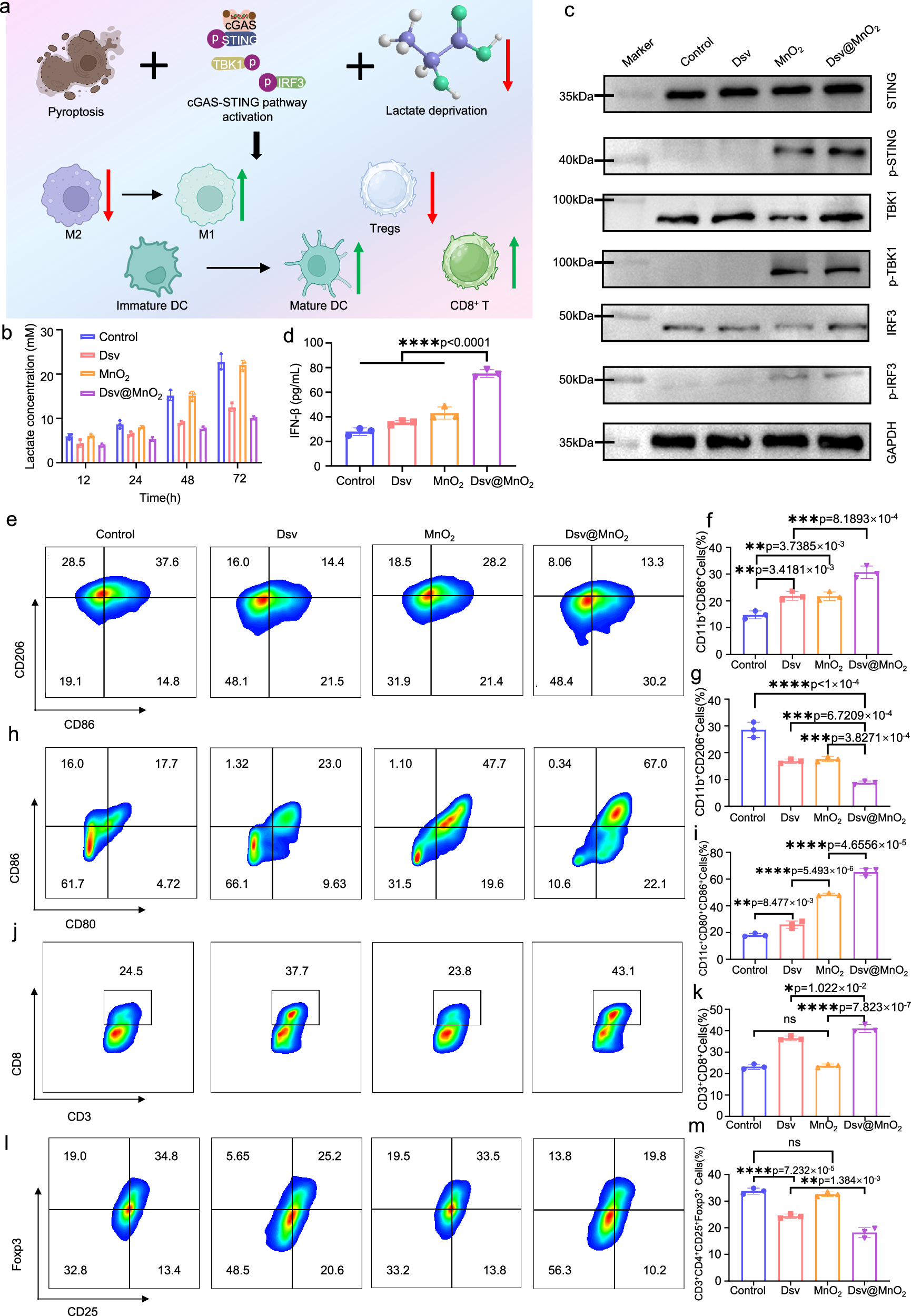
Fig. 6: In vitro immunomodulatory effects of the micro-nano MFC.
From: Micro-nano microbial fuel cell-driven bioelectrochemical tumor therapy

a Schematic diagram of the in vitro immunomodulatory mechanism of the micro-nano MFC. b Extracellular LA concentration of CT26 cells under different treatments. The data are presented as the mean ± standard deviation (n = 3 independent experiments). Source data are provided as a Source Data file. c Western blot analysis of cGAS-STING pathway-related proteins. Each experiment was repeated two times independently with similar results. d ELISA detection of IFN-β concentration. e Representative FCM analysis images of macrophages under different treatments. f, g Quantitative analysis of M1 (f) and M2 (g) macrophages by flow cytometry. h, i Representative FCM analysis images (h) and quantitative analysis (i) of DC cells under different treatments. j, k Representative FCM analysis images (j) and quantitative analysis (k) of CD8+ T cells under different treatments. l, m Representative FCM analysis images (l) and quantitative analysis (m) of Tregs under different treatments. For (d, f, g, i, k, and m), the data are presented as the mean ± standard deviation (n = 3 independent experiments). A one-way analysis of variance was applied to assess differences among multiple groups. Multiple comparisons were made using Dunnett-based statistical hypothesis tests. Source data are provided as a Source Data file. a was created in BioRender. Li, R. (2025) https://BioRender.com/bnf3sro.