Abstract
Colorectal cancer remains one of the most challenging malignancies to treat due to its intestinal physiological barrier, extracellular interstitial barrier, and immunosuppressive tumor microenvironment. Here we develop a micro-nano microbial fuel cell system, integrating Desulfovibrio desulfuricans (Dsv) as a biological electron donor and MnO2 as a catalytic electron acceptor, to achieve bioelectrochemical tumor modulation. The Dsv@MnO2-NE-PEG system, featuring norepinephrine-enhanced mucosal adhesion and PEG-mediated mucus penetration, exhibits superior tumor colonization efficiency, prolonged retention, and robust anti-tumor activity. Mechanistically, this system disrupts lactate accumulation in the tumor microenvironment, catalyzes reactive oxygen species generation, and induces pyroptosis instead of apoptosis, thereby enhancing tumor antigen release and immune activation. Further investigations reveal that Mn2+ generated from MnO2 reduction activates the cGAS-STING pathway, promoting dendritic cell maturation, macrophage polarization toward the M1 phenotype, and enhancing CD8+ T cell infiltration while reducing regulatory T cell populations, effectively converting an immunosuppressive tumor into an immunoactive environment.
Similar content being viewed by others
Introduction
Colorectal cancer (CRC) is one of the most prevalent and lethal malignancies worldwide, with high incidence and mortality rates due to its complex tumor microenvironment (TME) and resistance to conventional treatments1. Current clinical therapies, including surgical resection, chemotherapy, targeted therapy, and immunotherapy, have significantly improved patient survival; however, these strategies still suffer from major limitations. Chemotherapy and targeted drugs often exhibit poor tumor penetration, systemic toxicity, and the development of drug resistance, while immunotherapies, such as immune checkpoint inhibitors, are only effective in a subset of patients due to immune evasion mechanisms and an immunosuppressive TME. One of the major hallmarks of CRC is glycolysis-driven lactate (LA) accumulation (Warburg effect)2, which not only acidifies the tumor milieu but also suppresses cytotoxic T cell function and promotes Tregs expansion3, thereby facilitating immune escape. Moreover, solid tumors are characterized by dense extracellular matrices, abnormal vasculature, and high interstitial fluid pressure, which collectively hinder the delivery of therapeutic agents4, exacerbating treatment inefficacy.
In recent years, nanomedicine has emerged as a promising strategy for cancer therapy, with nanoparticles being widely explored for drug delivery5, photothermal therapy6, and immune modulation7. However, several physiological barriers significantly limit the clinical translation of nanotherapies. Orally administered nanomedicines often suffer from poor gastrointestinal (GI) stability, rapid clearance, and inefficient mucus penetration, reducing their bioavailability8. Moreover, systemically injected nanoparticles frequently exhibit off-target accumulation in the liver and spleen, leading to unintended toxicity and limited tumor specificity. These challenges underscore the need for innovative therapeutic platforms that can overcome biological barriers while selectively targeting the TME.
Oral microbial therapy has recently gained attention as an approach to overcoming these challenges9,10. Unlike nanoparticles, bacteria can actively colonize tumor sites, penetrate hypoxic niches, and exert therapeutic effects through various mechanisms, including immune activation and metabolic modulation. Engineered bacteria have been extensively investigated for cancer therapy11,12,13,14,15,16, with most research focusing on three major applications: (1) serving as drug delivery vehicles to transport therapeutic agents into tumors, (2) modulating the tumor immune microenvironment, and (3) introducing therapeutic functionalities via genetic engineering, such as tumor-selective toxins or immunostimulatory proteins. However, these bacterial strategies rely heavily on complex genetic modifications, which are costly, may raise biosafety concerns, and often require additional synthetic biology tools to control bacterial behavior in vivo. A critical unmet need in bacterial cancer therapy is the development of non-genetically engineered microbial platforms that can actively modulate the tumor microenvironment, induce immunogenic tumor cell death, and enhance anti-tumor immunity without requiring extensive synthetic modifications.
A unique class of bacteria, electrogenic (electricity-producing) microbes, presents an exciting and underexplored opportunity for cancer therapy. These bacteria, which naturally perform extracellular electron transfer (EET) to interact with metal oxides and electrodes, are widely studied in bioenergy and environmental applications but have rarely been investigated for biomedical use17,18,19,20,21,22. Electrogenic bacteria offer several key advantages in tumor therapy: (1) They thrive in hypoxic environments, making them naturally selective for tumor colonization. (2) Their EET can disrupt transmembrane potential, potentially leading to tumor cell death. (3) EET enables unique bioelectrochemical interactions, allowing electrogenic bacteria to modulate redox balance, catalyze reactive oxygen species (ROS) production, and interfere with tumor metabolism. These features suggest that electrogenic bacteria can be harnessed as bioelectrical therapeutic agents, eliminating the need for genetic modification while providing tumor-specific effects.
In this work, we developed a micro-nano microbial fuel cell (MFC) platform that integrates Desulfovibrio desulfuricans (Dsv), an electrogenic anaerobe, with manganese dioxide (MnO2) nanoparticles to achieve bioelectrochemical tumor modulation (Fig. 1). MnO2 serves as both an electron acceptor and a catalytic agent, facilitating bacterial electron transfer, promoting ROS production, and disrupting tumor metabolic homeostasis. To enhance oral delivery and tumor targeting, we further engineered Dsv@MnO2-NE-PEG, where NE enhances mucosal adhesion, and PEGylation improves mucus penetration and retention in the gastrointestinal tract. We hypothesize that this system will (1) selectively colonize colorectal tumors, (2) disrupt the Warburg effect by depleting LA, (3) induce immunogenic tumor cell death via bioelectrochemical pyroptosis, and (4) activate systemic anti-tumor immunity by stimulating dendritic cells and T cells. To validate this hypothesis, we systematically evaluated the tumor-targeting efficiency, metabolic modulation, immune-stimulatory effects, and biosafety of this platform in an orthotopic colorectal cancer model. This study represents a paradigm shift in microbial cancer therapy by harnessing bacterial electron transfer as a therapeutic modality, moving beyond traditional bacterial drug delivery or genetic engineering approaches. By demonstrating how bioelectrochemical interactions can be leveraged to reshape the tumor immune microenvironment, this work provides a highly translatable, non-invasive, and tumor-specific approach for colorectal cancer treatment, with potential applications across other solid tumors.
We synthesize MnO2 nanoparticles in situ on the surface of Dsv. A polydopamine (NE) coating is subsequently formed via self-oxidation on the Dsv@MnO2 complex, conferring mucoadhesive properties and extending gastrointestinal retention time. This is followed by covalent crosslinking with m-PEG-NH2 to enhance mucus penetration capability. Upon oral administration, the MFC selectively colonizes tumor tissues. There, it induces calcium overload in tumor cells through bioelectrochemical effects, shifting apoptotic cell death toward more immunogenic pyroptosis. Through extracellular electron transfer, Dsv promotes the reduction of Mn2+, which enhances the Fenton reaction and activates the cGAS–STING pathway, thereby stimulating dendritic cell maturation. Additionally, the MFC consumes lactate, inhibiting regulatory T cell (Treg) activity while enhancing CD8+ T cell infiltration, ultimately disrupting the immunosuppressive tumor microenvironment. Figure 1 was created in BioRender. Li, R. (2025) https://BioRender.com/bnf3sro.
Results
The mechanisms of extracellular electron transfer and the construction of microbial fuel cells
Desulfovibrio species play a crucial role in microbial electron transfer processes, particularly in anaerobic environments where they utilize LA as an electron donor23. The oxidation of LA is catalyzed by lactate dehydrogenase (LDH), converting LA to pyruvate while simultaneously releasing electrons. Pyruvate then undergoes oxidative decarboxylation to form acetyl-CoA, which is further metabolized through the acetate pathway, yielding additional electrons. These electrons are funneled into the intracellular electron transport chain (ETC) via the NADH/NAD+ redox system, where they participate in the sulfate reduction pathway, ultimately reducing sulfate to hydrogen sulfide (H2S). In addition to their role in sulfate reduction, Desulfovibrio species facilitate EET by transporting electrons from the quinone/quinol pool within the cytoplasmic membrane to extracellular electron acceptors such as Fe(III) and Mn(IV) oxides24.
EET in Desulfovibrio species primarily occurs through two mechanisms (Fig. 2a): Direct Electron Transfer (DET) and Indirect Electron Transfer (IET). DET involves the direct transfer of electrons from the cytoplasmic or outer membrane to extracellular acceptors via multi-heme cytochromes and conductive pili (microbial nanowires)25. These cytochromes, particularly those associated with the outer membrane, contain heme groups that cycle between Fe2+ and Fe3+ states, enabling redox-mediated electron shuttling across the membrane. Conductive pili, composed of electron-conducting protein filaments, form physical bridges between bacterial cells and extracellular acceptors, facilitating long-range electron transport. IET, in contrast, relies on diffusible electron shuttles—small redox-active molecules such as flavins, quinones, or phenazines—that mediate electron transfer between microbial cells and external acceptors26,27,28,29. Additionally, extracellular polymeric substances (EPS) contribute to both biofilm structural integrity and enhanced electron transfer, forming a hydrated, conductive matrix that facilitates microbial interaction with electrode surfaces in bioelectrochemical systems30.
a Schematic Diagram of Extracellular Electron Transfer (EET) Mechanisms in Desulfovibrio. b TEM Image of Desulfovibrio Nanowires. Scale bar = 500 nm. c, d SDS-PAGE Results of Dsv, MnO2, and Dsv@MnO2 stained by brilliant blue R (c) and TMBZ (d) for whole-protein and haem-based-protein observation. For b–d, each experiment was repeated three times independently with similar results. e Schematic Diagram of the Dual-Chamber MFC. f Changes in MFC voltage over time. Source data are provided as a Source Data file. g Changes in MFC current over time. Source data are provided as a Source Data file. h Integrated charge of MFC. Source data are provided as a Source Data file. a was created in BioRender. Li, R. (2025) https://BioRender.com/czdctn7.
As depicted in Fig. 2b, conductive pili are densely distributed on the bacterial surface, enabling direct physical contact with extracellular electron acceptors and promoting efficient electron transport. To further characterize electron transfer components, we extracted the bacterial membranes of Dsv strain and conducted Sodium Dodecyl Sulfate-Polyacrylamide Gel Electrophoresis (SDS-PAGE) to separate membrane-associated proteins based on molecular weight. Visualization of protein bands using Coomassie Brilliant Blue staining (Fig. 2c) revealed a diverse range of membrane-associated proteins. Additionally, to specifically identify heme-binding functional proteins, 3,3’,5,5’-Tetramethylbenzidine (TMBZ) staining (Fig. 2d) was employed. The results demonstrated a high abundance of heme-containing cytochromes within the bacterial membrane, highlighting their role as redox centers that mediate transmembrane electron transfer through reversible redox cycling of heme iron (Fe2+/Fe3+).
To evaluate the bioelectrochemical potential of Desulfovibrio species, we constructed a two-chamber microbial fuel cell (MFC), as illustrated in Fig. 2e and Supplementary Fig. 1. The MFC configuration utilized carbon brushes as the anode and carbon cloth or MnO2 as the cathode. Before assembly, all components were sterilized, and the anode chamber was filled with a 1 g/L sodium lactate solution in 50 mM phosphate-buffered saline (PBS). To maintain an anaerobic environment, nitrogen gas was flushed into the anode chamber for 10 min prior to bacterial inoculation. The startup of the MFC was monitored periodically using a multimeter, and once stable, the open-circuit voltage (OCV) and current output were measured using a CHI 920 d electrochemical workstation.
As shown in Fig. 2f, g, the use of MnO2 as the cathode significantly enhanced both the output voltage and current of the MFC, suggesting that MnO2 improves electron acceptor efficiency. To further quantify the performance enhancement, we analyzed the integrated charge generation over time (Fig. 2h). The results demonstrated that the MnO2-cathode MFC produced 2.21 times more charge than the control group within the same operational period. This indicates that MnO2 serves as an effective electron acceptor, facilitating enhanced microbial electron transfer and improving MFC energy conversion efficiency.
These findings highlight the mechanistic complexity of extracellular electron transfer in Desulfovibrio species and its potential application in bioelectrochemical systems. Future work could focus on genetic engineering approaches to enhance cytochrome expression, optimizing nanostructured electrodes to improve microbial-electrode interactions, and exploring alternative redox mediators to further enhance the efficiency of microbial fuel cells.
Construction of micro-nano MFC and the synergistic catalytic effects
To enhance microbial EET and optimize bioelectrochemical performance, a strategy was employed to construct Micro-Nano MFCs via the in situ mineralization of MnO2 on the bacterial surface (Fig. 3a). This approach harnesses the bioelectrochemical interactions between Dsv and MnO2, leading to improved electron transfer efficiency and catalytic activity.
a Schematic Diagram of the fabrication process of a Micro-Nano MFC. b TEM image of Dsv. Scale bar = 1μm. c SEM image of Dsv. Scale bar = 1 μm. d TEM image of Dsv@MnO2. Scale bar = 1 μm. e SEM image of Dsv@MnO2. Scale bar = 500 nm. f Elemental mappings of Dsv@MnO2 in (e). For b–f, each experiment was repeated three times independently with similar results. g X-ray diffractometer spectrum of Dsv@MnO2. Source data are provided as a Source Data file. High-resolution XPS spectra of (h) Mn 2p, (i) O 1s in MnO2 and Dsv@MnO2. Source data are provided as a Source Data file. j EPS Content Secreted by Dsv and Dsv@MnO2. k Quantification of biomass in Dsv and Dsv@MnO2. l ETSA measurement of Dsv and Dsv@MnO2. For j–l, the data are presented as the mean ± standard deviation (n = 3 independent experiments). A one-way analysis of variance was applied to assess differences among multiple groups. Multiple comparisons were made using Dunnett-based statistical hypothesis tests. Source data are provided as a Source Data file. m Catalytic ability of Dsv, MnO2, and Dsv@MnO2 in ·OH generation. The data are presented as the mean ± standard deviation (n = 3 independent experiments). Source data are provided as a Source Data file. n LA consumption ability of Dsv, MnO2, and Dsv@MnO2. o H2S production ability of Dsv, MnO2, and Dsv@MnO2. For m–o, the data are presented as the mean ± standard deviation (n = 3 independent experiments). Source data are provided as a Source Data file.
The process began with the preparation of a bacterial suspension at 6 × 108 cells/mL, followed by thorough washing and resuspension in deionized water to remove residual media components. Mn2+ ions were introduced by adding MnSO4 (10 mM), and the solution was stirred for 15 min to facilitate uniform adsorption of Mn2+ onto the bacterial surface. Subsequently, NaOH was added to adjust the pH to 10–11, triggering the oxidation of Mn2+ in the presence of dissolved oxygen, as described by the previous reported reaction12. Transmission electron microscopy (TEM) and scanning electron microscopy (SEM) analyses (Fig. 3b–e and Supplementary Fig. 2) revealed significant morphological changes after MnO2 mineralization. While untreated Dsv exhibited a smooth surface, the Dsv@MnO2 composite displayed dense MnO2 nanoparticle deposition, indicating successful in situ mineralization. To further confirm the elemental composition and spatial distribution of the MnO2 coating, energy-dispersive X-ray spectroscopy (EDS) mapping (Fig. 3f) was conducted, revealing the presence of Mn, O, C, and N, which confirmed the formation of the hybrid bio-nano interface. Furthermore, as shown in Supplementary Fig. 3a, b, there was no significant reduction in the number of bacterial colonies after MnO2 mineralization, indicating that the mineralization process did not adversely affect bacterial viability.
A key advantage of the Dsv@MnO2 system is its ability to facilitate electron transfer to MnO2, effectively reducing Mn(IV) to Mn(II) through microbial respiration. To elucidate the redox dynamics of the mineralized MnO2, X-ray diffraction (XRD) analysis (Fig. 3g) was performed. Initially, Mn existed predominantly as MnO2 (JCPDS No. 81-2261); however, as microbial electron transfer proceeded, partial reduction of Mn(IV) led to the formation of MnOOH (JCPDS No. 18-0804) and MnO2 (JCPDS No. 19-3445). Further electron transfer resulted in a gradual transition to Mn3O4 (JCPDS No. 89-4837), confirming the continuous reduction of Mn species via microbial EET. To gain further insight into the electron redistribution at the bio-nano interface, X-ray photoelectron spectroscopy (XPS) (Supplementary Fig. 4) was utilized to analyze the chemical states of Mn in Dsv@MnO2. The Mn 2p spectra (Fig. 3h) showed a shift toward lower binding energy in Dsv@MnO2 compared to pristine MnO2, indicative of electron accumulation on Mn sites. Additionally, the O 1s spectra (Fig. 3i) revealed a notable increase in oxygen vacancies, further corroborating MnO2 reduction via microbial electron transfer. These findings establish MnO2 as an effective electron acceptor, participating in the redox cycling of Mn species within the MFC system.
As extracellular polymeric substances (EPS) play a critical role in microbial EET, we examined the impact of MnO2 mineralization on EPS secretion. Figure 3j shows that Dsv@MnO2 exhibited significantly higher EPS production compared to free Dsv, suggesting that MnO2 mineralization promoted biofilm formation and enhanced microbial electron transfer efficiency. Moreover, MnO2 mineralization improved bacterial metabolic activity and biomass accumulation. Using a BCA protein assay (Fig. 3k), we observed a notable increase in Dsv@MnO2 biomass compared to free Dsv, demonstrating the positive effect of MnO2 on bacterial growth. To further evaluate intracellular electron generation, Electron Transport System Activity (ETSA) assays (Fig. 3l and Supplementary Fig. 5) were performed. Following 24-h incubation, the addition of 2,3,5-Triphenyltetrazolium Chloride (TTC) as an artificial electron acceptor indicated that Dsv@MnO2 had significantly higher ETSA values than free Dsv, confirming that MnO2 enhances intracellular charge generation and subsequent EET efficiency.
Beyond energy applications, the bio-nano interface of Dsv@MnO2 exhibits potential catalytic properties for tumor therapy, leveraging MnO2-mediated redox reactions in the tumor microenvironment. MnO2 is known to deplete intracellular glutathione (GSH), thereby alleviating antioxidant defenses and promoting oxidative stress. The resulting Mn2+ species can subsequently catalyze the Fenton-like reaction, converting endogenous H2O2 into highly reactive hydroxyl radicals (·OH), which induce oxidative damage in tumor cells. To assess the generation of ·OH, Methylene Blue (MB) degradation assays (Fig. 3m) were performed. Neither free Dsv nor MnO2 alone exhibited significant ·OH production, as Dsv does not directly react with H2O2, and MnO2 primarily generates oxygen rather than hydroxyl radicals. However, upon GSH addition, MnO2 reduction to Mn2+ facilitated the Fenton-like reaction, resulting in substantial ·OH formation. Notably, the Dsv@MnO2 group exhibited a significant ·OH yield, indicating that microbial EET significantly accelerates MnO2 reduction, thereby enhancing oxidative stress-mediated tumor therapy.
To further explore the metabolic impact of MnO2 mineralization, LA consumption assays (Fig. 3n) were conducted. While MnO2 alone did not significantly alter LA levels, Dsv actively metabolized LA as an electron donor, with the Dsv@MnO2 group exhibiting the highest LA depletion. This effect can be attributed to MnO2 functioning as an enhanced electron acceptor, thereby stimulating microbial metabolism and promoting EET. H2S generation was also examined across different groups (Fig. 3o and Supplementary Fig. 6). Neither the control nor MnO2-alone groups exhibited detectable H2S production, whereas both Dsv and Dsv@MnO2 generated substantial amounts of H2S. Interestingly, at 24 h, Dsv@MnO2 produced slightly more H2S than free Dsv; however, at 96 h, total H2S levels were lower in Dsv@MnO2 than in Dsv. This shift can be explained by a dynamic interplay between H2S production and consumption. Initially, MnO2-enhanced metabolism increased sulfate reduction, leading to elevated H2S production. However, as LA depletion progressed, H2S was increasingly consumed as an electron shuttle in indirect EET, ultimately reducing its net accumulation.
In vitro antitumor effect of micro-nano MFC
After confirming the bioelectrochemical performance and catalytic activity of the micro-nano MFCs, we further investigated their antitumor efficacy at the cellular level. To ensure the safety of the treatment, we used the CCK-8 assay to determine the concentrations of Dsv and Dsv@MnO2 for treatment. As shown in Supplementary Fig. 7, different concentration gradients of Dsv and Dsv@MnO2 were used to treat NCM460 cells and CT26 cells. To ensure that Dsv@MnO2 did not show significant toxicity to NCM460 cells while maintaining its cytotoxic effect on tumor cells, we ultimately chose a concentration of 108 Dsv cells/mL for subsequent experiments, with the mineralized MnO2 concentration at 0.1 mg/mL. We then used the CCK-8 assay to further analyze the mechanism of specific damage to tumor cells by Dsv and Dsv@MnO2. As shown in Fig. 4a, compared to the control group, there was no significant difference in cell viability for the NCM460 cells treated with Dsv, MnO2, and Dsv@MnO2. However, compared to NCM460 cells, Dsv, MnO2, and Dsv@MnO2 showed stronger cytotoxicity against CT26 cells. This may be due to the fact that under in vitro culture conditions, compared to normal cells, tumor cell culture media are characterized by hypoxia, LA accumulation, and high concentrations of GSH. Under hypoxic and high LA conditions, Dsv exhibited stronger power generation and caused more damage to tumor cells. Meanwhile, MnO2 was reduced to Mn2+ by GSH and generated ·OH via a Fenton-like reaction, leading to oxidative damage to tumor cells. Thanks to the synergistic catalytic effect of Dsv and MnO2, Dsv@MnO2 demonstrated the strongest specific toxicity to cancer cells (Fig. 4b). In addition, as shown in Supplementary Fig. 8, after mineralization and continued incubation for 5 days, Dsv@MnO2 still retains its antitumor activity.
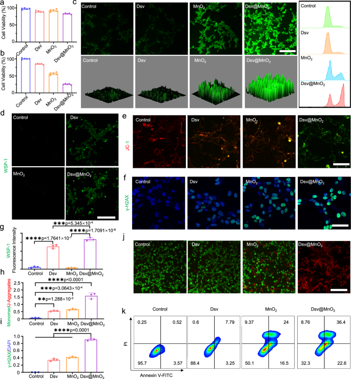
a Relative viability of NCM460 cells under different treatments. b Relative viability of CT26 cells under different treatments. For (a, b), the data are presented as the mean ± standard deviation (n = 5 biologically independent cells). Source data are provided as a Source Data file. c Detection of intracellular ROS levels via DCFH-DA staining using CLSM and FCM. Scale bar = 150 μm. d Representative confocal microscopy images of H2S generation in CT26 cells after different treatments. Scale bar = 200 μm. e Representative confocal images of mitochondrial membrane potential changes in CT26 cells under different treatments. The green fluorescence represents JC-1 monomers, while the red fluorescence represents JC-1 aggregates. Scale bar = 50 μm. f Representative confocal images of DNA damage in CT26 cells under different treatments. Scale bar = 50 μm. For c–f, each experiment was repeated three times independently with similar results. g Quantitative analysis of fluorescence intensity for H2S production. h Quantitative analysis of fluorescence intensity for mitochondrial damage. i Quantification of DNA damage fluorescence. For g–i, the data are presented as the mean ± standard deviation (n = 3 independent experiments). A one-way analysis of variance was applied to assess differences among multiple groups. Multiple comparisons were made using Dunnett-based statistical hypothesis tests. Source data are provided as a Source Data file. j Live/dead staining images of CT26 cells after various treatments. Scale bar = 150 μm. Each experiment was repeated three times independently with similar results. k Apoptosis analysis of CT26 cells under different treatments using flow cytometry.
One of the primary mechanisms underlying the antitumor effects of MnO2 and Dsv@MnO2 is ROS-induced oxidative damage. To quantify intracellular ROS levels, we used DCFH-DA as a fluorescent ROS probe. As shown in Fig. 4c and Supplementary Fig. 9, minimal fluorescence signals were observed in the control and Dsv groups, indicating a lack of significant ROS generation. In contrast, MnO2 exhibited strong ROS production due to its ability to consume GSH, disrupt redox homeostasis, and generate ROS via the Fenton-like reaction. More importantly, the aerobic glycolysis in tumor cells leads to LA production, which enhances the synergistic effect between Dsv and MnO2. Dsv transfers electrons to MnO2 via extracellular electron transfer, thereby accelerating the generation of Mn2+, which in turn promotes the production of ·OH. Consequently, the Dsv@MnO2 group exhibited the most intense green fluorescence signal, reflecting the highest levels of ROS production. Flow cytometry analysis further validated these findings, confirming the robust oxidative stress induction by Dsv@MnO2.
H2S plays a complex yet significant role in cancer therapy, acting as both an electron shuttle in EET and a modulator of cellular metabolism. To detect intracellular H2S levels, we used WSP-1 as a fluorescent H2S probe. As shown in Fig. 4d, g, no significant fluorescence signals were observed in the control and MnO2 groups, indicating minimal H2S production. However, due to the excessive LA accumulation in the tumor microenvironment, MnO2 in the Dsv@MnO2 system enhanced bacterial metabolism, leading to an upregulation of H2S production. The net increase in H2S exceeded its consumption during indirect electron transfer, leading to the highest H2S fluorescence intensity in the Dsv@MnO2 group. This result suggests that MnO2 not only boosts bacterial metabolic efficiency but also enhances tumor-targeted H2S release, potentially contributing to selective mitochondrial dysfunction in cancer cells.
Since mitochondria are crucial regulators of cellular energy metabolism and apoptosis, we next investigated mitochondrial integrity in different treatment groups using the JC-1 fluorescent probe (Fig. 4e, h, and Supplementary Fig. 10). In the control group, mitochondria remained intact, as indicated by the presence of red fluorescence. However, free Dsv induced mitochondrial dysfunction by metabolizing LA and generating H2S, which interferes with oxidative phosphorylation and disrupts ATP synthesis. In contrast, MnO2 primarily induced mitochondrial damage by generating excessive ROS via the Fenton-like reaction, leading to oxidative stress-induced mitochondrial depolarization. Notably, the Dsv@MnO2 group exhibited the most pronounced mitochondrial damage, attributable to the synergistic catalytic effects of bacterial electron transfer, MnO2-mediated oxidative stress, and H2S-dependent metabolic disruption. This severe mitochondrial impairment ultimately contributed to tumor cell apoptosis.
Given the strong oxidative stress and metabolic disruptions observed in Dsv@MnO2-treated cells, we further examined DNA damage levels using a γ-H2AX-based DNA damage detection kit (Fig. 4f, i, and Supplementary Fig. 11). Under normal culture conditions, CT26 cells exhibited low γ-H2AX expression, with negligible green fluorescence signals in their nuclei. However, cells treated with Dsv@MnO2 displayed the most extensive DNA fragmentation and γ-H2AX accumulation, indicative of severe DNA double-strand breaks. These findings reinforce the notion that Dsv@MnO2 acts through multiple cytotoxic pathways to induce tumor cell death.
To directly visualize tumor cell viability post-treatment, we performed live/dead cell staining using Calcein-AM and Propidium Iodide (PI) to differentiate between viable (green) and dead (red) cells (Fig. 4j and Supplementary Fig. 12). Laser confocal microscopy revealed that the Dsv@MnO2 group exhibited the highest proportion of dead cells, indicating superior cytotoxic activity against CT26 tumor cells. Additionally, flow cytometry analysis was conducted to quantify apoptotic and necrotic cell populations across different treatment groups (Fig. 4k and Supplementary Fig. 13). Consistent with previous results, the Dsv@MnO2 group demonstrated the highest rates of cell death, validating its potent antitumor efficacy through oxidative stress, mitochondrial dysfunction, and DNA damage.
Micro-nano MFC electrostimulation mediates the transformation of tumor cell apoptosis into pyroptosis
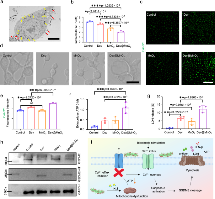
Micro-nano MFC-mediated bioelectric stimulation plays a crucial role in shifting tumor cell death from apoptosis to pyroptosis, a process characterized by inflammatory cell lysis. To elucidate this mechanism, we examined the interactions between Dsv and tumor cells using TEM (Fig. 5a). The images revealed that after co-incubation with CT26 cells, some Dsv bacteria were internalized through endocytosis, while others remained adhered to the cell surface. The bacteria attached to the membrane released electrons through their EET activity, leading to a disruption of the transmembrane potential and subsequent cell depolarization, which in turn triggered Ca2+ influx through voltage-gated calcium channels. Meanwhile, intracellular bacteria interfered with the mitochondrial electron transport chain, impairing ATP synthesis and consequently inhibiting Ca2+ efflux via ATP-dependent calcium pumps (Ca2+ ATPase). The combined effects of increased Ca2+ influx and reduced efflux led to intracellular Ca2+ overload, which is a known activator of Caspase-3-dependent pyroptosis31,32,33. As shown in Fig. 5i, this disruption promoted the transition of tumor cells from apoptosis to pyroptosis34.
a TEM images of CT26 cells after the addition of Dsv. Scale bar = 10 μm. The yellow arrows indicate the bacteria internalized by tumor cells. The red arrows represent bacteria on the surface of tumor cells. Each experiment was repeated three times independently with similar results. b Intracellular ATP levels in CT26 cells under different treatments. The data are presented as the mean ± standard deviation (n = 3 independent experiments). Source data are provided as a Source Data file. c Confocal images showing intracellular Ca2+ concentration in CT26 cells under different treatments. Scale bar = 150 μm. d Representative images of morphological changes in cells under different treatments. Scale bar = 25 μm. For (c, d), each experiment was repeated three times independently with similar results. e Quantitative analysis of Cal-520 probe fluorescence intensity. f Extracellular ATP levels under different treatments. g LDH release under different treatments. For e–g, the data are presented as the mean ± standard deviation (n = 3 independent experiments). A one-way analysis of variance was applied to assess differences among multiple groups. Multiple comparisons were made using Dunnett-based statistical hypothesis tests. Source data are provided as a Source Data file. h Western blot analysis of GSDME and GSDME-NT levels in CT26 cells under different treatments. Each experiment was repeated two times independently with similar results. i Schematic diagram of the mechanism of bioelectrical stimulation-induced pyroptosis in tumor cells. i was Created in BioRender. Li, R. (2025) https://BioRender.com/jg1h7ll.
Given that intracellular ATP availability is essential for maintaining calcium homeostasis, we quantitatively analyzed ATP concentrations in tumor cells under different stimulation conditions (Fig. 5b). Compared to the control group, Dsv significantly suppressed ATP production by disrupting mitochondrial oxidative phosphorylation through EET, thereby impairing ATP-dependent calcium transport and exacerbating intracellular Ca2+ accumulation. MnO2 treatment also contributed to ATP depletion, primarily by inducing apoptosis and mitochondrial dysfunction. Notably, cells treated with Dsv@MnO2 exhibited the most significant reduction in ATP levels, which can be attributed to the enhanced electron transfer efficiency of the bioelectrochemical system. Subsequently, we utilized the Cal-520 probe to monitor changes in intracellular Ca2+ concentrations. Confocal laser scanning microscopy revealed that, although intracellular ATP levels were decreased in the MnO2 group—potentially impairing Ca2+ efflux—the overall intracellular Ca2+ levels remained comparable to those of the control group. This observation suggests that tumor cells may preserve calcium homeostasis by limiting Ca2+ influx or through alternative regulatory mechanisms. In contrast, a significant increase in intracellular Ca2+ was detected in the Dsv-treated group. This elevation is likely attributed to the dual effect of Dsv in inhibiting Ca2+ efflux and promoting Ca2+ influx via EET. Notably, the presence of MnO2 as an electron acceptor substantially enhanced the EET capacity of Dsv. Consequently, the engineered micro-nano microbial fuel cells further facilitated pronounced Ca2+ influx into tumor cells (Fig. 5c, e).
The shift from apoptosis to pyroptosis was further evidenced by distinct morphological changes in tumor cells under bright-field microscopy (Fig. 5d). Compared to the control group, MnO2 treatment led to tumor cell apoptosis, characterized by cell shrinkage and cell membrane blebbing. In contrast, the Dsv group exhibited both apoptotic and pyroptosis cell forms. Dsv produces H2S, which interferes with mitochondrial oxidative phosphorylation, leading to tumor cell apoptosis. Additionally, Dsv on the surface of tumor cells activates Ca2+ channels through extracellular electron transfer, causing Ca2+ overload, which further activates Caspase-3, ultimately leading to the transition of tumor cells from apoptosis to pyroptosis. Therefore, in both the Dsv and Dsv@MnO2 groups, in addition to apoptotic cells, some tumor cells showed swelling and enlargement, accompanied by the formation of bubble-like protrusions.
Pyroptosis, unlike apoptosis, is associated with cellular content release and inflammatory responses. To further examine the functional consequences of pyroptosis induction, we quantified extracellular ATP levels and LDH release as indicators of cell membrane rupture (Fig. 5f, g). Dsv alone induced moderate pyroptosis, as evidenced by partial ATP and LDH release. In contrast, MnO2, which primarily promotes apoptosis, resulted in minimal extracellular content leakage due to the preservation of membrane integrity. Remarkably, the Dsv@MnO2 group exhibited the highest levels of ATP and LDH release, suggesting that the bioelectric stimulation of the micro-nano MFC facilitated the transition from apoptosis to pyroptosis, leading to more pronounced cell membrane rupture and pro-inflammatory signaling.
To further confirm the molecular mechanism underlying pyroptosis induction, we analyzed the expression of gasdermin E (GSDME), a key effector of pyroptosis, using Western blotting (Fig. 5h). GSDME is a pore-forming protein precursor, and its cleavage by activated Caspase-3 leads to the release of its N-terminal fragment, which translocates to the plasma membrane, where it forms membrane pores and triggers pyroptotic cell lysis. Compared to the control and MnO2 groups, both Dsv and Dsv@MnO2 treatments led to GSDME precursor cleavage and the generation of its active N-terminal fragment, providing direct evidence of extracellular electron transfer-mediated pyroptosis induction.
Taken together, these findings reveal an electrochemical mechanism by which micro-nano MFC bioelectric stimulation promotes the transition of tumor cells from apoptosis to pyroptosis. The enhanced extracellular electron transfer capability of the Dsv@MnO2 system amplifies Ca2+ dysregulation, ATP depletion, and inflammatory cell death, offering a promising strategy for cancer therapy by leveraging bioelectrochemical interactions.
In vitro immune activation effects of the micro-nano MFC
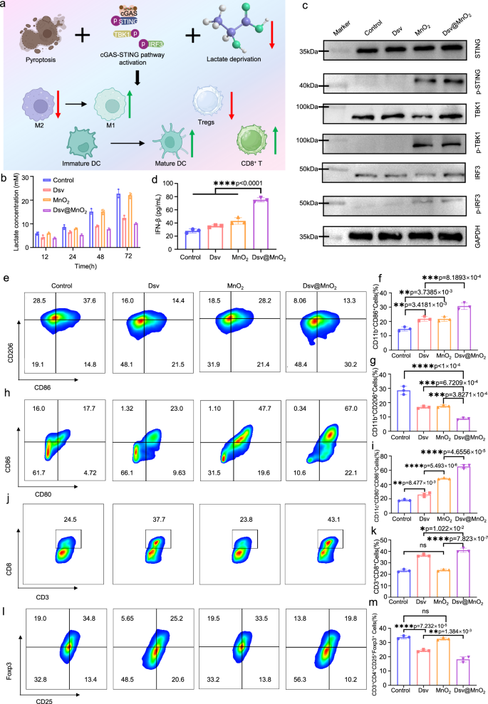
The micro-nano MFC system not only demonstrates remarkable in vitro antitumor efficacy but also plays a crucial role in immune activation. By enhancing EET, the micro-nano MFC modulates Caspase-3 activity, facilitating the transition of tumor cells from apoptosis to pyroptosis and thereby triggering a robust inflammatory response. In addition to this electrostimulation-induced cell death, the synergistic catalytic interaction between Dsv and MnO2 contributes to immune activation through two primary mechanisms. First, it significantly reduces LA levels in the tumor microenvironment, thereby disrupting tumor-induced immunosuppression. Second, MnO2 undergoes reduction to Mn2+, which activates the cGAS-STING signaling pathway in tumor cells, further potentiating immune responses (Fig. 6a). These two mechanisms collectively facilitate immune cell activation from multiple dimensions, reinforcing the tumoricidal potential of the bioelectrochemical system.
a Schematic diagram of the in vitro immunomodulatory mechanism of the micro-nano MFC. b Extracellular LA concentration of CT26 cells under different treatments. The data are presented as the mean ± standard deviation (n = 3 independent experiments). Source data are provided as a Source Data file. c Western blot analysis of cGAS-STING pathway-related proteins. Each experiment was repeated two times independently with similar results. d ELISA detection of IFN-β concentration. e Representative FCM analysis images of macrophages under different treatments. f, g Quantitative analysis of M1 (f) and M2 (g) macrophages by flow cytometry. h, i Representative FCM analysis images (h) and quantitative analysis (i) of DC cells under different treatments. j, k Representative FCM analysis images (j) and quantitative analysis (k) of CD8+ T cells under different treatments. l, m Representative FCM analysis images (l) and quantitative analysis (m) of Tregs under different treatments. For (d, f, g, i, k, and m), the data are presented as the mean ± standard deviation (n = 3 independent experiments). A one-way analysis of variance was applied to assess differences among multiple groups. Multiple comparisons were made using Dunnett-based statistical hypothesis tests. Source data are provided as a Source Data file. a was created in BioRender. Li, R. (2025) https://BioRender.com/bnf3sro.
One of the defining characteristics of tumor metabolism is abnormal glycolysis, which leads to excessive LA accumulation in the tumor microenvironment. This metabolic shift not only promotes the differentiation and proliferation of immunosuppressive Tregs but also inhibits the metabolic activity and cytotoxic function of T cells, thereby dampening the immune response35. Disrupting this LA-rich microenvironment is a key strategy for reversing tumor-induced immunosuppression. To evaluate the ability of the micro-nano MFC to modulate LA metabolism, extracellular LA concentrations were quantified using a LA assay kit (Fig. 6b). Compared to the control and MnO2 groups, Dsv exhibited substantial LA depletion due to its metabolic activity. Notably, in the Dsv@MnO2 group, the synergistic catalytic interaction between MnO2 and Dsv amplified LA consumption, effectively reducing immunosuppressive metabolic conditions and facilitating a shift toward an immune-activating microenvironment.
To further investigate immune activation at the molecular level, we examined the expression of cGAS-STING pathway-associated proteins using Western blot analysis (Fig. 6c). The cyclic GMP-AMP synthase (cGAS)-stimulator of interferon genes (STING) pathway plays a pivotal role in the innate immune response, detecting cytosolic DNA and triggering type I interferon (IFN) signaling. The results indicated that the STING protein was not phosphorylated in the control and Dsv groups. In contrast, phosphorylation of the STING protein was observed in the MnO2 and Dsv@MnO2 groups, suggesting that the released Mn2+ successfully activated the STING signaling pathway. Upon activation, STING recruits and phosphorylates TANK-binding kinase 1 (TBK1), which subsequently activates interferon regulatory factor 3 (IRF3), promoting IFN expression. Consistent with this mechanism, the protein levels of p-TBK1 and p-IRF3 were markedly increased in MnO2 and Dsv@MnO2 groups, indicating robust activation of innate immune signaling.
The induction of pyroptosis in tumor cells, coupled with the activation of the cGAS-STING pathway, facilitates the release of pro-inflammatory cytokines, notably interleukin-1β (IL-1β), which further amplifies immune cell recruitment and activation. Therefore, we measured the levels of IL-1β in the supernatants of tumor cells after different treatments. As shown in Fig. 6d, IL-1β levels in the supernatant of tumor cells treated with Dsv@MnO2 were significantly higher than in the other groups. We then used SN-001 as a STING pathway inhibitor, and after adding SN-001, the IL-1β levels released by tumor cells decreased but were still higher than in the control group, suggesting that activation of the cGAS-STING pathway alone does not solely regulate the release of IL-1β (Supplementary Fig. 14). Thus, Dsv@MnO2 induces pyroptosis while simultaneously activating the cGAS-STING pathway, further enhancing the activation of immune responses.
To examine the effects of Dsv@MnO2-induced pyroptosis on immune cell recruitment and activation, we investigated macrophage polarization and dendritic cell (DC) maturation in vitro. After co-culturing CT26 tumor cells (pre-treated under different conditions) with macrophages for 24 h in a transwell system, flow cytometry was used to analyze macrophage phenotypes (Fig. 6e–g and Supplementary Fig. 15). Compared to the control group, Dsv-induced pyroptosis promoted the release of pro-inflammatory cytokines and significantly lowered LA concentrations, thereby shifting macrophage polarization toward the M1 phenotype, which is associated with pro-inflammatory and antitumor responses. MnO2 treatment, primarily through apoptosis induction and cGAS-STING pathway activation, also stimulated the release of inflammatory mediators, further favoring M1 polarization. However, due to the combined effects of Dsv-mediated pyroptosis, MnO2-driven cGAS-STING activation, and bioelectric stimulation from the micro-nano MFC, the Dsv@MnO2 group exhibited the most pronounced M1 macrophage polarization, confirming its superior immune-activating potential.
Dendritic cells (DCs) are critical antigen-presenting cells that orchestrate adaptive immune responses by priming T cells and shaping immune surveillance. The maturation of bone marrow-derived dendritic cells (BMDCs) was evaluated following exposure to tumor-associated antigens and inflammatory cytokines released from pyroptotic CT26 cells under different treatment conditions. Immature DCs were seeded in the lower chamber of a transwell system, with CT26 tumor cells subjected to various treatments in the upper chamber. After 24 h, BMDC maturation status was analyzed via flow cytometry (Fig. 6h, i, and Supplementary Fig. 16). Additionally, we analyzed the effect of inhibiting the activation of the cGAS-STING pathway with SN-001 on dendritic cell (DC) maturation. As shown in Supplementary Fig. 17, after inhibiting the activation of the cGAS-STING pathway, the proportion of mature DCs decreased, but it remained higher than that of the control group. This result can be attributed to the combined effects of multiple factors, including the release of antigens and inflammatory cytokines from CT26 cell pyroptosis, Mn2+-mediated activation of the cGAS-STING pathway, and the immune suppression relief caused by LA deprivation.
Tumor cells establish an immune-suppressive microenvironment through glycolysis-driven LA accumulation, which not only promotes Treg differentiation and function but also inhibits cytotoxic T lymphocyte (CTL) activity. Since micro-nano MFCs effectively deplete LA, they have the potential to reprogram the tumor microenvironment toward an immunostimulatory state. To investigate this effect, T cells were isolated from the spleens of healthy mice and co-cultured with CT26 tumor cells that had undergone various treatments for 24 h. The functional impact of LA depletion on T cell activation was assessed using flow cytometry. MnO2, acting as an electron acceptor, significantly enhanced Dsv-mediated LA metabolism, leading to reduced immunosuppression of cytotoxic T cells. As shown in Fig. 6j, k, and Supplementary Fig. 18, the percentage of CD8+ T cells in the Dsv@MnO2 group was significantly higher than in the other groups, confirming that LA depletion enhances CTL activation and expansion. Furthermore, the impact of the Dsv@MnO2 system on Treg cell populations was evaluated (Fig. 6l, m). The results revealed that Dsv@MnO2 was the most effective in reducing the proportion of Treg cells, further contributing to the reversal of tumor-induced immune suppression. This suggests that bioelectrochemical modulation of the tumor microenvironment via the micro-nano MFC not only enhances direct tumor cell killing but also fosters a pro-inflammatory immune landscape conducive to antitumor immunity.
Taken together, these findings underscore the immune-activating potential of micro-nano MFCs in reprogramming the tumor microenvironment. By promoting pyroptosis, depleting LA, activating the cGAS-STING pathway, polarizing macrophages toward the M1 phenotype, enhancing dendritic cell maturation, and boosting cytotoxic T cell responses, the Dsv@MnO2 system offers a multifaceted strategy to potentiate antitumor immunity.
In vitro anaerobic targeting and overcoming gastrointestinal barriers
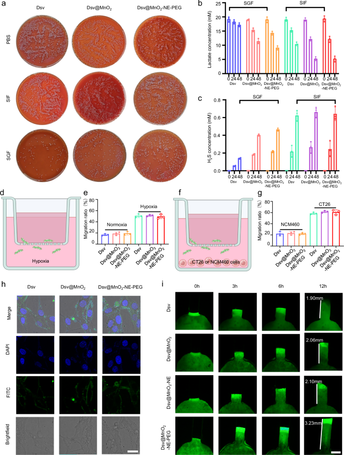
Oral administration is the preferred route for colorectal cancer therapy due to its non-invasiveness and localized delivery potential. However, achieving efficient colon-targeted drug delivery remains a significant challenge, owing to the corrosive nature of gastric acid, extensive distribution along the gastrointestinal tract, the barrier function of intestinal mucus, and the limited residence time within the intestinal environment. To overcome these limitations, we encapsulated Dsv@MnO2 with NE to enhance its adhesion and retention at tumor sites36. NE undergoes auto-oxidation, forming a poly-NE membrane on the surface of Dsv@MnO2 (Dsv@MnO2-NE), and its catecholamine groups endow the system with strong mucosal adhesion properties, significantly prolonging intestinal retention37. Furthermore, m-PEG-NH2 was incorporated via NE-driven self-aggregation, where it covalently cross-linked with poly-NE on the bacterial surface, yielding Dsv@MnO2-NE-PEG (Fig. 3a and Supplementary Fig. 19). Subsequently, we analyzed the changes in zeta potential of the modified materials (Supplementary Fig. 20). This PEGylation strategy imparted a hydrophilic, net-neutral surface, reducing electrostatic interactions with mucins and enhancing mucus penetration efficiency38.
To evaluate whether micro-nano MFCs can successfully withstand the harsh gastrointestinal environment, we performed in vitro simulations of gastrointestinal conditions. As shown in Fig. 7a and Supplementary Fig. 21, since Dsv is an intestinal commensal bacterium, the growth of Dsv, Dsv@MnO2, and Dsv@MnO2-NE-PEG was not affected by simulated intestinal fluid. However, after 4 h of incubation in simulated gastric fluid, the growth and metabolic activity of Dsv were significantly inhibited (Fig. 7b, c). In contrast, both Dsv@MnO2 and Dsv@MnO2-NE-PEG exhibited markedly higher metabolic activity compared to unmodified Dsv. The MnO2 mineral layer likely acts as a protective armor, helping Dsv resist gastric acid corrosion to a certain extent. In addition, MnO2 mineralization enhanced the secretion of EPS by Dsv, which, as a crucial component of the biofilm matrix, provides further protection for the bacteria.
a Growth of different materials on Columbia blood agar (104-fold dilution) after in vitro simulated gastrointestinal fluid incubation. Each experiment was repeated three times independently with similar results. b The LA consumption and c H2S production of different materials after incubation with simulated gastrointestinal fluid in vitro. The data are presented as the mean ± standard deviation (n = 3 independent experiments). Source data are provided as a Source Data file. d The schematic diagram of the bacterial anaerobic migration experiment. e The proportion of bacteria that migrated to the lower chamber after 2 h in the anaerobic migration experiment. The data are presented as the mean ± standard deviation (n = 3 independent experiments). Source data are provided as a Source Data file. f Schematic diagram of the tumor cell targeting and cell uptake experiments. g The proportion of bacteria that migrated to the lower chamber after 2 h in the cell uptake experiment. The data are presented as the mean ± standard deviation (n = 3 independent experiments). Source data are provided as a Source Data file. h CLSM image of CT26 cells in the bottom chamber after bacteria was incubated in the top chamber for 4 h. Scale bar = 20 μm. i Using a microfluidic chip, the migration ability of different bacterial groups to penetrate intestinal mucus and target the tumor microenvironment was tested. Scale bar = 1 mm. For (h, i), each experiment was repeated three times independently with similar results. d, f were created in BioRender. Li, R. (2025) https://BioRender.com/y4j6vh6.
The ability of Dsv to target and migrate towards tumors, after overcoming the challenging gastrointestinal environment, is a crucial factor influencing the efficiency of oral delivery. As demonstrated in Fig. 7d, e, our in vitro experiments using a hypoxic model revealed that Dsv, Dsv@MnO2, and Dsv@MnO2-NE-PEG could effectively target hypoxic environments. Under normoxic conditions, Dsv exhibited limited migratory capacity through the polycarbonate membrane, with fewer than 25% of bacteria reaching the lower chamber after 2 h. In contrast, under hypoxic conditions, the number of Dsv in the lower chamber increased significantly, surpassing 60%. Dsv@MnO2 and Dsv@MnO2-NE-PEG displayed a similar trend, confirming that the MnO2 mineralization and PEG modification did not alter Dsv’s hypoxia-driven migration behavior.
Subsequently, we replaced the solution in the lower chamber with CT26 cells or NCM460 cells to evaluate the targeting ability of Dsv towards tumor cells and the uptake of Dsv by tumor cells (Fig. 7f). As shown in Fig. 7g, the presence of tumor cells in the lower chamber enhanced the migratory capacity of Dsv, Dsv@MnO2, and Dsv@MnO2-NE-PEG through the polycarbonate membrane compared to NCM460 cells. These results indicate that Dsv, Dsv@MnO2, and Dsv@MnO2-NE-PEG exhibit strong chemotaxis towards the anaerobic and LA environments produced by tumor cells. After 4 h of migration, we used laser confocal microscopy to observe the uptake of Dsv, Dsv@MnO2, and Dsv@MnO2-NE-PEG by tumor cells (Fig. 7h). The findings show that tumor cells efficiently internalized Dsv, Dsv@MnO2, and Dsv@MnO2-NE-PEG. Therefore, micro-nano microbial fuel cells can exert both extracellular and intracellular effects, thereby collectively facilitating the transition of tumor cells from apoptosis to pyroptosis.
During the targeting migration of micro-nano MFCs to tumor sites, the intestinal mucus barrier can significantly impede the efficiency of oral delivery. To assess the potential of micro-nano MFCs in overcoming this barrier and targeting tumor sites, we designed a microfluidic chip model that simulates the intestinal mucus environment. In this model, FITC-labeled materials were placed at one end of the central channel, while CT26 cells were positioned at the opposite end (Supplementary Fig. 22). The migration process was continuously monitored for 12 h using fluorescence microscopy. As shown in Fig. 7i, the PEG-modified micro-nano microbial fuel cells exhibited the highest ability to penetrate the intestinal mucus barrier.
Biodistribution and in vivo antitumor efficacy of micro-nano MFC
After validating the ability of micro-nano microbial fuel cells to resist gastric acid corrosion, anaerobically target tumor cells, and penetrate the intestinal mucus barrier in vitro, we further investigated their capacity to precisely target colorectal cancer sites and colonize tumors in vivo. To track the in vivo distribution of the engineered micro-nano MFCs, we labeled the constructs with indocyanine green (ICG) and monitored fluorescence signals following oral administration in orthotopic colon cancer mice. As shown in Fig. 8c, fluorescence imaging revealed that the drug initially accumulated in the stomach, but by 4 h post-administration, significant fluorescence signals appeared at the tumor site. A small but persistent fluorescence signal was still detectable at the tumor site 12 h post-administration, indicating the ability of Dsv@MnO2-NE-PEG to penetrate the mucus barrier and establish prolonged colonization at the tumor site. These findings highlight the potential of Dsv@MnO2-NE-PEG as a tumor-targeting, orally deliverable bioelectrochemical therapeutic system.
a Experimental illustration of in vivo antitumor therapy. b Tumor therapeutic effects of different treatments in the orthotopic colorectal cancer model. c The biodistribution of ICG-labeled Dsv, Dsv@MnO2, and Dsv@MnO2-NE-PEG in the orthotopic colorectal cancer model at different time points after oral administration. Each experiment was repeated three times independently with similar results. d Bioluminescence intensity of tumors in orthotopic colorectal cancer mice on day 12. e Body weight of the mice during treatment. For (d, e), the data are presented as the mean ± standard deviation (n = 5 biologically independent mice). Source data are provided as a Source Data file. f, g (f) H&E and (g) TUNEL staining of tumor tissues. Scale bar = 200 μm. Each experiment was repeated three times independently with similar results. h Schematic diagram of the FMT experimental procedure. i In vivo imaging of mice after fecal microbiota transplantation following antibiotic treatment. j Bioluminescence intensity of tumors in orthotopic colorectal cancer mice on day 12. The data are presented as the mean ± standard deviation (n = 5 biologically independent mice). A one-way analysis of variance was applied to assess differences among multiple groups. Multiple comparisons were made using Dunnett-based statistical hypothesis tests. Source data are provided as a Source Data file. a, h were created in BioRender. Li, R. (2025) https://BioRender.com/4fzf1pn.
Following the confirmation of effective tumor targeting, we further investigated the in vivo antitumor efficacy of the micro-nano MFC (Fig. 8a). CT26-luc orthotopic colorectal cancer mice were randomized into six treatment groups: (1) saline control, (2) Dsv alone, (3) MnO2 alone, (4) Dsv + MnO2 (unmineralized mixture), (5) Dsv@MnO2 (bacteria-mineralized MnO2), and (6) Dsv@MnO2-NE-PEG (PEGylated system). Each mouse received oral administration on days 0, 2, and 5, with MnO2 dosed at 40 mg/kg and Dsv at 8× 108 bacterial cells. As shown in Fig. 8b, d, tumor growth inhibition varied across treatment groups. Neither Dsv alone nor MnO2 alone exhibited significant tumor suppression, likely due to the limited therapeutic efficacy of either component when used independently. By mineralizing MnO2 onto the Dsv surface, we not only enhanced bacterial EET but also conferred MnO2-mediated protection against harsh gastric environments, leading to improved therapeutic outcomes in the Dsv@MnO2 group compared to the unmineralized Dsv + MnO2 mixture. Notably, in the Dsv@MnO2-NE-PEG group, tumor suppression was most pronounced, attributed to multiple synergistic factors: (1) Dsv, as an anaerobic bacterium, selectively colonized hypoxic tumor sites, (2) NE enhanced mucosal adhesion and retention, and (3) PEG improved mucus penetration and stability. These collective enhancements facilitated prolonged bacterial survival and sustained bioelectrochemical therapy, resulting in superior tumor suppression compared to all other groups.
Throughout the treatment period, we monitored body weight changes and overall survival status (Fig. 8e). Importantly, no significant weight loss was observed across all treatment groups, suggesting that the micro-nano MFC did not induce systemic toxicity. Additionally, no obvious adverse effects or distress behaviors were detected in the treated mice, indicating favorable biocompatibility and tolerability. Histological analyses further validated the in vivo therapeutic efficacy of Dsv@MnO2 and Dsv@MnO2-NE-PEG. Hematoxylin and eosin (H&E) staining of tumor tissues (Fig. 8f) revealed extensive necrotic regions and widespread tumor destruction in both Dsv@MnO2 and Dsv@MnO2-NE-PEG groups, compared to the minimal damage observed in control and monotherapy groups. Consistently, TUNEL staining results showed that tumor tissues treated with Dsv@MnO2 and Dsv@MnO2-NE-PEG had markedly more necrotic cells than the other groups, further confirming the superior tumoricidal effect of bioelectrochemical therapy (Fig. 8g). Having established the potent antitumor effects of micro-nano MFCs in vivo, we next assessed their biosafety profile. After 12 days of treatment, mice were euthanized, and their major organs (heart, liver, spleen, lung, and kidney) were collected for histological examination via H&E staining (Supplementary Fig. 23). The results revealed no significant inflammation, tissue damage, or pathological abnormalities in any of the major organs, demonstrating that micro-nano MFCs exhibit excellent biosafety and minimal systemic toxicity following oral administration.
These findings highlight the potential of Dsv@MnO2-NE-PEG as a highly effective, minimally invasive, and tumor-targeted bioelectrochemical therapy for colorectal cancer. By harnessing the synergistic interactions between microbial electron transfer, MnO2-mediated catalytic activity, and optimized mucosal adhesion, this system not only achieves precise tumor targeting but also enhances therapeutic efficacy while maintaining excellent biocompatibility.
In vivo immune activation capacity of micro-nano MFC
To further elucidate the immune mechanisms underlying the therapeutic efficacy of micro-nano MFCs in treating orthotopic colorectal cancer, we investigated the in vivo immune responses triggered by the system (Supplementary Fig. 24). Following oral administration, lymph nodes near the tumors were harvested, and DC maturation was assessed via flow cytometry (Fig. 9a, h, and Supplementary Fig. 25). The results demonstrated that Dsv treatment induced pyroptosis, leading to the release of tumor-associated antigens, while MnO2 promoted apoptosis and activated the cGAS-STING pathway, thereby enhancing DC maturation. Notably, the synergistic catalytic interactions within the micro-nano MFC system, combined with bioelectric stimulation and MnO2-mediated bacterial protection, significantly increased DC activation compared to the unmineralized Dsv + MnO2 group. Furthermore, due to the mucosal adhesion properties of NE and the enhanced mucus penetration conferred by PEGylation, Dsv@MnO2-NE-PEG exhibited higher accumulation at the tumor site, leading to a stronger immune activation effect.
a Representative FCM analysis images of CD86+CD80+ DC cells in lymphatic tissue after treatment. b Representative FCM analysis images of CD4+ and CD8+ T cells in spleen tissue after treatment. c Representative FCM analysis images of CD45+CD11c+CD86+CD80+ DC cells in tumors after treatment. d Representative FCM analysis images of intratumoral macrophages after treatment. e Representative FCM analysis images and of CD45+CD3+CD4+ T cells in tumors after treatment. f Representative FCM analysis images of Tregs in tumors after treatment. g Representative FCM analysis images of CD45+CD3+CD8+ T cells in tumors after treatment. h Statistical analysis heatmap of in vivo immune activation capability after different treatments. (n = 3). Source data are provided as a Source Data file.
Since DCs serve as critical antigen-presenting cells (APCs) that initiate and regulate T cell-mediated immune responses, we further examined CD4+ and CD8+ T cell populations in the spleens of treated mice using flow cytometry (Fig. 9b, h and Supplementary Fig. 26). The data revealed a significant increase in both CD4+ helper T cells and CD8+ cytotoxic T cells in the Dsv@MnO2-NE-PEG group compared to all other treatments. This enhancement underscores the ability of the micro-nano MFC system to stimulate systemic antitumor immunity by promoting T cell activation and expansion.
To assess immune cell infiltration within the tumor microenvironment, we isolated tumor tissues and prepared single-cell suspensions for flow cytometry analysis using distinct immune cell markers. CD45, CD11c, CD80, and CD86 antibodies were employed to label tumor-infiltrating DCs (Fig. 9c, h, and Supplementary Fig. 27). Consistent with lymph node analyses, mature DC populations were significantly enriched in the tumor tissue following Dsv@MnO2-NE-PEG treatment, further confirming that this system effectively promotes DC activation within the tumor microenvironment, facilitating downstream T cell priming.
We next examined the polarization of macrophages, key immune regulators that dictate tumor progression or suppression depending on their phenotype. Using CD45, CD11b, CD86, and CD206 antibodies, we assessed the M1 (pro-inflammatory, tumor-suppressive) versus M2 (immunosuppressive, pro-tumor) macrophage ratios in the tumor tissue (Fig. 9d, h and Supplementary Fig. 28). Due to their susceptibility to harsh gastric conditions, free Dsv struggled to efficiently colonize tumor sites, limiting its impact on macrophage polarization. Nonetheless, the small number of bacteria that successfully reached the tumor consumed LA and induced pyroptosis, promoting a modest shift toward M1 polarization. In contrast, MnO2 treatment, through apoptosis induction and cGAS-STING activation, further enhanced the release of pro-inflammatory cytokines, leading to more pronounced M1 macrophage recruitment. Importantly, Dsv@MnO2-NE-PEG treatment induced the strongest M1 polarization, effectively converting tumor-associated macrophages (TAMs) from an M2-dominant state to an M1-dominant state, thereby reshaping the tumor microenvironment into an immune-stimulatory landscape. To further assess T cell infiltration, we analyzed CD4+ helper T cells, CD8+ cytotoxic T cells, and immunosuppressive Tregs within tumor tissues (Fig. 9e, h, Supplementary Figs. 29 and 30). The data showed that Dsv@MnO2-NE-PEG, through electrostimulation and catalytic synergy, induced pyroptotic tumor cell death, leading to the release of large quantities of tumor antigens and inflammatory cytokines. Simultaneously, the micro-nano MFC’s ability to deplete LA alleviated metabolic suppression, thereby fostering a pro-inflammatory immune response. As a result, CD4+ and CD8+ T cell infiltration was significantly enhanced, while Treg populations were markedly reduced, indicating a robust shift toward antitumor immunity.
These findings demonstrate that the micro-nano MFC system modulates the tumor microenvironment through multiple mechanisms, effectively disrupting LA-driven immunosuppression and enhancing innate and adaptive immune responses. By triggering pyroptosis, depleting LA, activating the cGAS-STING pathway, promoting DC maturation, polarizing macrophages toward the M1 phenotype, and increasing tumor-infiltrating CD8+ T cells while reducing Tregs, Dsv@MnO2-NE-PEG represents a promising strategy for tumor immunomodulation and enhanced cancer therapy.
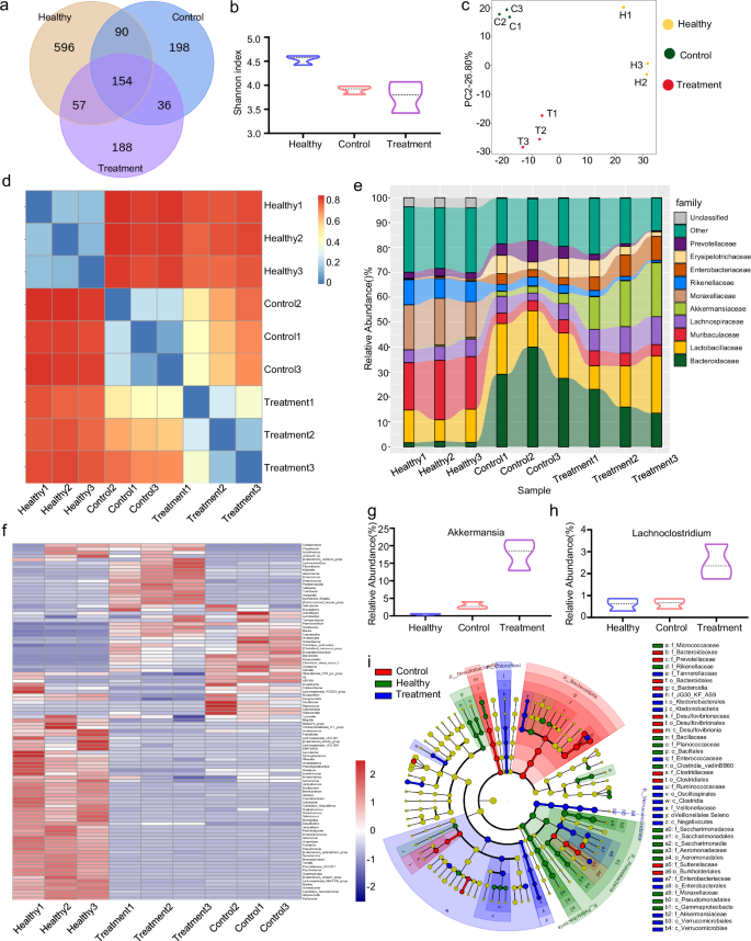
Regulation of the gut microbiota
Several studies have shown that the presence of tumors significantly alters the composition of the gut microbiota, and the gut microbiota itself can remodel the tumor microenvironment, thereby influencing the antitumor immune response. To investigate this, we collected fecal samples from three groups of mice: healthy mice, colorectal cancer mice, and colorectal cancer mice treated with Dsv@MnO2-NE-PEG. The microbial composition and its relative abundance in the samples were then analyzed using 16S rDNA sequencing. As shown in Fig. 10a, we compared the OTUs between the samples and displayed the number of shared or unique OTUs across different groups using a Venn diagram. The results indicated that, compared to healthy mice, the abundance and diversity of the gut microbiota in colorectal cancer mice were significantly reduced. After Dsv@MnO2-NE-PEG treatment, there was no obvious recovery in the abundance of the gut microbiota. Additionally, we analyzed the α-diversity of the samples from different groups using the Shannon index to assess the richness of the microbiota (Fig. 10b). Compared to healthy mice, both the colorectal cancer mice and the Dsv@MnO2-NE-PEG-treated mice showed a significant decrease in the Shannon index.
a Venn diagram of identified bacterial strains in the feces of mice. b Microbial α-diversity at the ASV level was evaluated using the Shannon index. The data are presented as the mean ± standard deviation (n = 3 biologically independent mice). Source data are provided as a Source Data file. c The microbial β-diversity at the ASV level was analyzed using Principal Coordinate Analysis (PCoA) based on the unweighted-unifrac distance matrix. d Heatmap of sample distances based on the Bray-Curtis distance matrix. e Relative abundance of gut microbial taxa at the family level. f Heatmap of the relative abundance of gut microbial taxa at the genus level. g, h Relative abundance of specific microbial taxa at the family level: (g) Akkermansia and (h) Lachnoclostridium. The data are presented as the mean ± standard deviation (n = 3 biologically independent mice). Source data are provided as a Source Data file. i LEfSe branching diagram. Healthy group: Fecal samples extracted from healthy mice without tumors. Control group: Fecal samples extracted from untreated colorectal cancer mice. Treatment group: Fecal samples extracted from colorectal cancer mice treated with oral administration of Dsv@MnO2-NE-PEG.
Next, we evaluated the β-diversity of the samples using Principal Coordinate Analysis (PCoA) to assess the similarity of the microbiota composition between the samples (Fig. 10c). The results showed that, compared to untreated colorectal cancer mice, the microbiota composition of the Dsv@MnO2-NE-PEG-treated mice was closer to that of healthy mice. In addition, we constructed a hierarchical clustering heatmap of sample distances based on cluster analysis to further analyze the similarity between samples (Fig. 10d). The results showed that, compared to untreated colorectal cancer mice, the gut microbiota of the treated mice was more similar to that of healthy mice.
Subsequently, based on the abundance and annotation data of ASVs, we calculated the proportion of sequence counts at each taxonomic level (phylum, class, order, family, genus, and species) relative to the total sequence count for each sample. At the family level, compared to the control group, mice treated with Dsv@MnO2-NE-PEG showed relative abundances of Prevotellaceae and Bacteroidaceae more similar to those of healthy mice, with a higher abundance of the beneficial gut bacterium Akkermansiaceae compared to untreated colorectal cancer mice (Fig. 10e). Furthermore, at the genus level, compared to untreated colorectal cancer mice, the abundance of Parasutterella decreased in the treated mice, while the relative abundances of Lachnoclostridium and Akkermansia increased (Fig. 10f–h). Finally, we performed linear discriminant analysis (LDA) effect size (LEfSe) analysis to distinguish species between different study groups. As shown in Fig. 10i, untreated colorectal cancer mice exhibited higher abundances of Sutterellaceae, Burkholderiales, Pasteurellaceae, and Desulfovibrionaceae, while in treated mice, the relative abundances of Akkermansiaceae, Ruminococcaceae, and Oscillospirales increased.
Subsequently, we performed fecal microbiota transplantation (FMT) experiments to investigate whether the changes in gut microbiota following Dsv@MnO2-NE-PEG treatment were directly associated with the observed anti-tumor effects (Fig. 8h). As shown in Fig. 8i, j, compared to the Control group FMT mice, the mice receiving FMT from the Dsv@MnO2-NE-PEG group exhibited significant tumor suppression. These results indicate that Dsv@MnO2-NE-PEG altered the composition of the gut microbiota, promoted the proliferation of beneficial bacteria, and inhibited tumor progression.
Discussion
This study demonstrates the innovative integration of MFCs and bioelectrochemical tumor therapy, establishing a synergistic microbial-inorganic hybrid system for colorectal cancer treatment. By leveraging Dsv as a biological electron donor and MnO2 as a catalytic electron acceptor, we engineered a micro-nano MFC that not only enhances EET but also induces tumor-selective oxidative stress, modulates the immune microenvironment, and facilitates targeted therapeutic delivery.
The results demonstrated that the Dsv@MnO2-NE-PEG system achieved precise tumor targeting and prolonged colonization at colorectal cancer sites through a carefully designed mucosal adhesion and mucus penetration strategy. NE coating provided strong mucosal adhesion, extending bacterial retention in the intestine, while PEGylation improved mucus permeability, enabling efficient tumor site accumulation. In vivo fluorescence imaging confirmed that Dsv@MnO2-NE-PEG rapidly localized to tumor tissues within four hours and remained active for over twelve hours, overcoming a major challenge in oral bacterial therapies by ensuring effective retention and bioactivity.
At the core of this strategy is the ability of Dsv@MnO2 to disrupt tumor metabolism and promote immunogenic cell death through bioelectrochemical interactions. Tumor cells rely on a glycolysis-dominant metabolic program that generates excessive LA, which not only fuels tumor progression but also creates an immunosuppressive microenvironment. Our findings indicate that Dsv@MnO2 significantly reduces LA levels, thereby reversing LA-mediated immune suppression and creating conditions that favor anti-tumor immunity. Simultaneously, MnO2 reduction to Mn2+ catalyzes a Fenton-like reaction, leading to elevated ROS production and oxidative stress, selectively damaging tumor cells. A key discovery of this study is that microbial electron transfer shifts tumor cell death from apoptosis to pyroptosis, an inflammatory form of programmed cell death characterized by GSDME activation. The bioelectrochemical interaction between Dsv and MnO2 disrupts the transmembrane potential, resulting in intracellular Ca2+ overload and Caspase-3 activation, which in turn triggers pyroptosis. Unlike conventional apoptosis-based therapies, this shift promotes tumor antigen release and cytokine-driven immune activation, enhancing systemic anti-tumor immunity. The strongest pyroptotic effect was observed in the Dsv@MnO2-NE-PEG group, attributed to enhanced tumor colonization and catalytic efficiency, reinforcing the importance of tumor-targeted delivery.
Beyond direct tumor cytotoxicity, the micro-nano MFC system exerts a profound impact on the tumor immune microenvironment, orchestrating a multi-faceted immunomodulatory response. Dendritic cell activation, a prerequisite for robust adaptive immunity, was significantly enhanced following Dsv@MnO2-NE-PEG treatment, with increased expression of CD80 and CD86 confirming effective antigen presentation and immune priming. The release of tumor-associated antigens through pyroptosis, coupled with Mn2+-mediated cGAS-STING activation, further amplified DC maturation. Macrophage polarization analysis revealed that the micro-nano MFC system effectively converted TAMs from an M2-dominant, pro-tumor phenotype to an M1-dominant, anti-tumor phenotype, thereby creating a pro-inflammatory microenvironment conducive to tumor clearance. The strongest M1 polarization effect was observed in tumors treated with Dsv@MnO2-NE-PEG, underscoring the role of bioelectrochemical stimulation in reprogramming tumor-associated immune cells. Furthermore, T cell infiltration studies demonstrated that this system significantly enhanced the recruitment of CD4+ helper T cells and CD8+ cytotoxic T cells while reducing Treg populations, a critical step in overcoming immune evasion. By simultaneously promoting T cell activation and disrupting the metabolic constraints imposed by tumor glycolysis, the micro-nano MFC system offers a promising strategy for restoring immune competence in solid tumors.
A major concern in bacterial-based cancer therapies is the risk of uncontrolled systemic distribution and potential toxicity. Our in vivo biodistribution studies confirmed that Dsv@MnO2-NE-PEG selectively accumulates in the colorectal tumor microenvironment without significant off-target colonization. Histopathological analysis of major organs revealed no signs of inflammation or tissue damage, demonstrating an excellent biosafety profile. Additionally, gut microbiota analysis suggested that colorectal cancer disrupts microbial diversity, favoring the expansion of tumor-promoting bacterial taxa such as Sutterellaceae and Desulfovibrionaceae. Notably, Dsv@MnO2-NE-PEG treatment partially restored gut microbiota balance, increasing the abundance of beneficial probiotics such as Akkermansia and Lachnoclostridium, indicating that microbial bioelectrochemical therapy may exert broader immunomodulatory effects via gut microbiota remodeling.
This study introduces a paradigm shift in bacterial cancer therapy by harnessing bioelectrochemical modulation to enhance tumor targeting, immune activation, and metabolic disruption. Unlike traditional bacterial therapies that primarily rely on hypoxia targeting and direct bacterial-mediated cytotoxicity, our approach integrates bioelectrochemical activity with tumor immune modulation, providing a multi-dimensional therapeutic strategy. Compared to conventional therapies, the micro-nano MFC system offers several advantages: first, enhanced tumor colonization via mucosal adhesion and mucus penetration; second, bioelectricity-driven tumor cell pyroptosis, which facilitates antigen release and immune activation; third, metabolic reprogramming of the tumor microenvironment by depleting LA and promoting immune cell infiltration; and fourth, the ability to modulate gut microbiota composition, potentially enhancing systemic anti-tumor immunity.
Moving forward, several areas warrant further investigation. Optimizing bacterial electron transfer efficiency through genetic engineering could amplify the tumoricidal and immunomodulatory effects of this system. Combining Dsv@MnO2-NE-PEG therapy with immune checkpoint blockade (ICB), such as anti-PD-1/PD-L1 antibodies, may further enhance T cell-mediated anti-tumor immunity and overcome tumor immune evasion. Long-term studies should explore whether this therapy induces durable immune memory responses, which could reduce tumor recurrence and metastasis. Additionally, clinical translation will require comprehensive safety evaluations, including potential risks of bacterial dissemination, host immune responses to engineered bacteria, and the feasibility of scaling up this system for human application.
In conclusion, this study establishes a microbial-inorganic hybrid system that integrates bioelectrochemical modulation, tumor metabolism reprogramming, and immune activation into a single, orally deliverable platform. Through synergistic interactions between microbial electron transfer and MnO2 catalysis, Dsv@MnO2-NE-PEG achieves precise tumor targeting, pyroptosis induction, and immune microenvironment remodeling, leading to potent anti-tumor effects with minimal toxicity. These findings lay the foundation for a new direction in bacterial cancer therapy, offering an innovative and highly translatable approach for colorectal cancer treatment and potentially other solid tumors.
Methods
Ethical statement
The animal experiments conducted in this study adhered to the relevant ethical guidelines and were in compliance with the standards set by the National Institute of Laboratory Animal Care and Use. The experimental protocol received approval from the Animal Ethics Committee at the Laboratory Animal Center of Tianjin University (Tianjin, China), under approval number TJUE-2024-498.
Animal study
This study utilized female BALB/c mice (8 weeks old, 20-22 g) maintained in a SPF facility with ad libitum access to food and water. All animals, both control and treatment groups, were kept under standardized housing conditions (12-h light/dark cycle, 40–60% humidity, 23–26 °C, 3–4 mice per cage). Euthanasia was performed at the study endpoint via CO2 inhalation followed by cervical dislocation. For the in vivo antitumor experiments, a maximum permissible tumor size of 2000 mm3 was established and strictly adhered to throughout the study.
Materials
Desulfovibrio desulfuricans (Dsv), Tryptic Soy Medium, Defibrinated Sheep Blood, and Desulfovibrio Medium were purchased from BeNa Culture Collection. 4×Laemmli SDS Sample Buffer and 4× LDS Sample Buffer were obtained from Thermo Fisher Scientific. 3,3,5,5-tetramethylbenzidine (TMBZ; C16H20N2), brilliant blue R (C45H44N3NaO7S2), bovine serum albumin (BSA), Sodium sulfite (Na2SO3), Sodium dithionite (Na2S2O4), Methylene Blue (MB; C16H18ClN3S), 2,3,5-Triphenyltetrazolium chloride (TTC), Sodium sulfide hydrate (Na2S·9H2O), and N, N-dimethyl-p-phenylenediamine dihydrochloride (DMPD·2HCl) were purchased from Macklin. Manganese sulfate (MnSO4), Sodium hydroxide (NaOH), Nortrachelogenin (NE; C20H22O7), Tris-Hydrochloride Buffer, Hydrogen peroxide solution (H2O2), Sodium hydrogen carbonate (NaHCO3), and Iron chloride (FeCl3) were obtained from Aladdin. Annexin V-FITC Apoptosis Detection Kit and BCA Protein Assay Kit were obtained from Solarbio. Amine-terminated poly(ethylene glycol) (m-PEG-NH2, 2 kDa) was sourced from Ponsure. Cell Counting Kit-8 (CCK-8) was acquired from Sigma-Aldrich. The Lactic Acid Assay Kit was purchased from Nanjing Jiancheng Bioengineering Institute. DMEM, FBS, PBS and trypsin-EDTA were obtained from Gibco Life. Calcein/PI Cell Viability/Cytotoxicity Assay Kit, ATP Assay Kit, DCFH-DA, LDH Release Assay Kit, Mouse IL-1β ELISA Kit, Mitochondrial Membrane Potential Assay Kit (JC-1) and DNA Damage Assay Kit (γ-H2AX) were sourced from Beyotime. Washington State Probe-1 (WSP-1) and Cal-520 were obtained from MKbio. CD45, CD11b, CD86, CD206, CD3, CD4, CD8a, CD25, and Foxp3 antibodies for FACS analysis were sourced from Biolegend, Inc. CD11c antibodies for FACS analysis were obtained from Miltenyi Biotec. CD80 antibodies for FACS analysis were purchased from BD Bioscience.
Bacterial strains and culture conditions
The bacterial strain Dsv used in this study was obtained from BeNa Culture Collection (Catalog number: BNCC 372827). All Dsv were cultured under strict anaerobic conditions at 37 °C. Two types of media were employed for culturing in this study: Tryptic Soy Medium with 5% Defibrinated Sheep Blood and Desulfovibrio Medium (composed of 0.1 g/L CaCl2·2H2O, 1 g/L Na2SO4, 0.98 g/L MgSO4, 1 g/L Yeast Extract, 0.5 g/L K2HPO4, 1 g/L NH4Cl, 0.5 g/L FeSO4·7H2O, 1 mg/L Resazurin, 0.1 g/L Na-thioglycolate, 0.1 g/L Ascorbic Acid, and 2 g/L L-Na-lactate) purchased from BeNa Culture Collection.
Construction and operation of the MFC
In the two-chamber microbial fuel cell (MFC), the working volume of each chamber is approximately 90 mL. The anode consists of a carbon brush (3 cm × 3 cm × 6 cm, with bristle diameter × bristle length × total length), while the cathode is made of carbon paper (2 cm × 2 cm). The MFC operates under a constant external resistance of 800 Ω. Nafion N115 is used as the proton exchange membrane (PEM) in the system. All reactors and components are sterilized or autoclaved before assembly. The electrolyte in the MFC is prepared using 50 mM PBS and 1 g/L sodium lactate. Before inoculating the bacteria, filtered nitrogen gas is bubbled into the anode chamber for 10 min to ensure that the chamber remains anaerobic. Prior to each experiment, the bacterial concentration in the anode chamber is confirmed to be 5 × 10⁷ cells/mL using a cell counting chamber. The electrolyte is replaced every 2–3 days, and the voltage between the anode and cathode is monitored using a multimeter to assess the startup of the MFC.
MFC measurements
Subsequently, the voltage variation of the MFC during a complete reaction cycle after achieving stable operation was investigated. Voltage measurements were performed using a CHI 920 d electrochemical workstation in an open-circuit potential (OCP) time mode. The current was calculated based on Ohm’s law: I = U/R, where R is the resistance (Ω), I represents the current (μA), and U denotes the voltage (mV). The total charge was determined using the equation Q = It, where t represents time (s).
Bacterial membrane extraction
Dsv was inoculated onto Columbia Blood Agar Base (purchased from BeNa Culture Collection, BNCC370516) and grown anaerobically at 37 °C for about five days to allow colony development. A distinct colony was subsequently transferred into 50 mL of fresh Desulfovibrio medium and cultured with shaking at 30 °C for three days. After cultivation, the cells were collected via centrifugation at 4591 × g for 10 min. The supernatant was removed, and the resulting pellet was rinsed with PBS. This washing step, including centrifugation under the same conditions, was performed two additional times. The final pellet was then reconstituted in PBS. Next, lysozyme was added to the bacterial PBS suspension to achieve a concentration of 2 mg/mL. The mixture was shaken at 180 rpm and incubated at 37 °C for 1 h to break down the cell walls. After this treatment, the sample was again centrifuged at 4591 × g for 10 min. The pellet was collected and washed twice with PBS. It was then cooled in an ice bath for 15 min and subjected to five repetitions of freezing and thawing. The processed bacterial suspension was centrifuged at 300 g for 10 min to eliminate intracellular components. The supernatant was retrieved and further centrifuged at 18000 × g for 30 min. The resulting pellet was resuspended in PBS and frozen at −80 °C for preservation. Protein content was measured after extraction, and subsequent electrophoretic analysis was carried out.
Protein electrophoresis
To separate and characterize the protein composition, SDS-PAGE electrophoresis was utilized. For sample preparation, 120 μL of the protein extract was combined with 40 μL of a 4× Laemmli SDS loading buffer. Following this, the samples were denatured by incubation for 5 min at 95 °C in a metal bath. Next, the electrophoresis system (BIO-RAD, Mini-PROTEAN Tetra System) was assembled. Tris-glycine-SDS running buffer (Servicebio) was added to the electrophoresis tank, and a 10% PAGE gel was placed in the system. A total of 15 μL of each sample was added to individual gel wells. The electrophoresis system was initially run at 80 V for 30 min, followed by an increase to 120 V until the separation was complete. Following electrophoresis, the proteins were blotted from the gel onto a PVDF membrane. Upon completion of the transfer, the membrane was incubated in a 5% BSA blocking buffer with gentle shaking at 60 rpm for 1 to 2 h. Subsequently, the PVDF membrane was rinsed and then incubated with specific primary antibodies for further analysis.
For Brilliant Blue staining, after completing electrophoresis and obtaining the gel, the gel was rinsed with water. It was then stained using Brilliant Blue R staining solution to visualize total protein content.
For the hemoglobin staining, the gel was prepared following the standard electrophoresis procedure, with the exception that the SDS sample buffer was substituted with 4× LDS sample buffer, and β-ME was excluded from the formulation39. The gel was then placed into a developing solution composed of 6.3 mM TMBZ (dissolved in 15 mL methanol) and 35 mL water with 0.25 M sodium acetate. The staining process was carried out in the dark with gentle shaking for 2 h. After staining, 250 μL of 30% H2O2 was added, followed by an additional 30-min incubation.
Synthesis of Dsv@MnO2
A suspension of Dsv at a concentration of 6×108 cells/mL was mixed with 10 mM MnSO4 and stirred for 10 min. Subsequently, 1 M NaOH was added dropwise to adjust the pH to 10–11. The mixture was then stirred for 1.5 h at room temperature. Finally, the product was purified by centrifugation.
Synthesis of Dsv@MnO2-NE-PEG
The Dsv@MnO2 was immersed in an NE solution (0.5 mg/mL) and stirred at 200 rpm for 1 h. After incubation, the mixture was washed with deionized water to obtain Dsv@MnO2-NE. The NE-modified Dsv@MnO2 was then resuspended in 10 mM Tris-HCl buffer (pH 8.5) containing 1.5 mg/mL m-PEG-NH2 and stirred at 200 rpm for 1 h. Finally, the sample was washed three times with deionized water to obtain Dsv@MnO2-NE-PEG.
EPS extraction and detection
Based on previous studies, heat treatment is considered an effective method for extracting EPS30. Dsv and Dsv@MnO2 were inoculated into Desulfovibrio medium and cultured at 37 °C for 2 days. After incubation, the bacterial cells were collected by centrifugation at 4591 × g for 5 min, and subsequently washed twice with saline solution. The cleaned cell pellets were subsequently re-dispersed in saline solution and subjected to heat treatment at 45 °C for 30 min. Following thermal exposure, the suspension was centrifuged again at 4591 × g for 10 min. The supernatant obtained after centrifugation was gently aspirated and passed through a 0.22 μm pore-size membrane to remove residual cellular debris. Protein content within the resulting filtrate was then quantified employing a BCA assay kit.
Biomass detection
Dsv and Dsv@MnO2 were inoculated into Desulfovibrio medium and grown anaerobically at 37 °C for two days. Following cultivation, microbial cells were collected via centrifugation (4591 × g, 5 min). Biomass was subsequently estimated by measuring the protein content across the various experimental groups with a BCA protein assay kit.
ETSA (electron transport system activity) assay
TTC was utilized as an artificial electron acceptor, with acetone acting as the extraction solvent40. Dsv and Dsv@MnO2 were grown in Tryptic Soy medium containing with 5% sheep blood and incubated at 37 °C for 24 h. After incubation, 1 mL of bacterial suspension was mixed with 200 μL of Tris-HCl buffer, 100 μL of Na2SO3 solution (30 mM), and 200 μL of 0.4% TTC solution. The mixture was then incubated at 37 °C for 30 min in a shaker. After incubation, 200 μL of 37% formaldehyde was introduced, and the mixture was centrifuged at 3000 × g for 5 min. The pellet obtained was resuspended in 1 mL of acetone and incubated at 37 °C for an additional 10 min. Following this, the suspension underwent a second centrifugation at 3000 × g for 5 min. The absorbance of the supernatant was then measured at 485 nm using a UV-Vis spectrophotometer. A standard curve was constructed using Na2S2O4 and TTC solutions. Additionally, the protein concentration was quantified using a BCA protein assay kit.
The calculation of ETSA follows Formula:
Where t is the incubation time of the cells (24 h), w is the protein mass, k is the slope of the standard curve, V is the volume of acetone (1 mL), OD485 is the absorbance of the sample at 485 nm.
In vitro generation of ·OH
MB was employed as an indicator to monitor the production of hydroxyl radicals (·OH). A 25 mM NaHCO3/5% CO2 buffer containing 10 mM H2O2 and 15 μg/mL MB was prepared and divided into four experimental groups:(i) Dsv, (ii) MnO2, (iii) Dsv@MnO2, (iv) MnO2 + GSH. The concentration of Dsv was 2 × 108 cells/mL, and the concentration of MnO2 was 0.2 mg/mL. During the reaction, the absorbance of MB was monitored at regular intervals using UV-Vis spectroscopy to assess the changes in MB concentration, indicating ·OH generation.
In vitro degradation of lactate
Dsv and Dsv@MnO2 were inoculated into Tryptic Soy medium containing 5% sheep blood. The concentration of Dsv was 2 × 108 cells/mL. After adding an appropriate amount of lactate to the culture medium, the lactate concentration was measured every 24 h using a Lactic Acid assay kit.
In vitro detection of H2S production
The production of H2S was detected using the methylene blue spectrophotometric method41. In the presence of Fe3+, H2S reacts with N, N-dimethyl-p-phenylenediamine dihydrochloride (DMPD·2HCl) to form methylene blue, and its concentration was quantified by measuring absorbance at 665 nm. Dsv and Dsv@MnO2 were inoculated into Tryptic Soy Medium with 5% Defibrinated Sheep Blood. The concentration of Dsv was 2 × 108 cells/mL. Every 24 h, a defined volume of bacterial culture was collected and centrifuged at 4591 × g for 10 min. The supernatant was then collected for H2S concentration analysis. To perform the assay, the collected supernatant was mixed with DMPD·2HCl (final concentration: 0.1 mg/mL) and FeCl3 (final concentration: 0.5 mg/mL) and incubated for 15 min. After the reaction, the mixture was centrifuged at 9570 × g for 5 min, and the absorbance of the supernatant was measured at 665 nm. A standard curve was established using a series of Na2S·9H2O solutions mixed with DMPD·2HCl and FeCl3, allowing the calculation of H2S concentration in each sample.
In vitro biocompatibility assessment
NCM460 cells were plated into a 96-well plate at a density of 1 × 104 cells per well and incubated under standard conditions at 37 °C with 5% CO2 for 24 h to facilitate cell adhesion. After ensuring proper attachment, the cells were treated with Dsv, MnO2, and Dsv@MnO2, and further incubated for an additional 12 h. The concentration of Dsv was 1 × 108 cells/mL, and the MnO2 concentration was 100 μg/mL. Cell viability was assessed using the CCK-8 assay, following the manufacturer’s instructions. The absorbance of each well was recorded at 450 nm using a microplate reader to determine cell viability.
In vitro cytotoxicity assay
CT26 cells were initially plated in 96-well culture plates at an inoculation concentration of 1×104 cells/well. Following this seeding procedure, the cellular samples were maintained under standard culture conditions (5% CO2, 37 °C) for a 24-h period to facilitate cellular attachment and stabilization prior to subsequent experimental interventions. Cytotoxicity was evaluated across the following four experimental groups:(i) PBS (control group), (ii) Dsv, (iii) MnO2, (iv) Dsv@MnO2. The concentration of Dsv was 1×108 cells/mL, and the MnO2 concentration was 100 μg/mL. After 12 h of drug treatment, cell viability was evaluated using the CCK-8 assay. Absorbance was measured at 450 nm with a microplate reader to quantify the viability of cells in each group.
Intracellular ROS detection
Intracellular ROS levels were evaluated through dual detection methods (FCM and CFM) employing the fluorescent indicator DCFH-DA. Following a standardized protocol, CT26 cell suspensions were distributed into 96-well plates at 1× 104 cells/well and maintained under physiological conditions (37 °C, 5% CO2) for 24 h to achieve stable adhesion. Four experimental groups were established: (i) PBS, (ii) Dsv, (iii) MnO2, and (iv) Dsv@MnO2. The concentration of Dsv was 1 × 108 cells/mL, and the MnO2 concentration was 100 μg/mL. After 12 h of treatment, cells were stained with 0.2 μM DCFH-DA solution under controlled temperature (37 °C) for 60 min before conducting simultaneous ROS quantification via flow cytometric analysis and subcellular visualization through confocal imaging.
Live/dead cell staining assay
Cellular viability across treatment conditions was assessed through dual-fluorescence staining with PI and Calcein-AM. CT26 murine colon carcinoma cells were cultured in 96-well plates (1 × 104 cells/well) and maintained under standard culture conditions (37 °C, 5% CO2) for 24 h to ensure adhesion. Following adhesion, cellular samples were divided into four experimental groups: (i) PBS, (ii) Dsv, (iii) MnO2, and (iv) Dsv@MnO2. The concentration of Dsv was 1 × 108 cells/mL, and the MnO2 concentration was 100 μg/mL. After 12 h of treatment, the cells were stained with the Calcein-AM/PI assay kit for 30 min at 37 °C. Fluorescence imaging was performed using confocal microscopy, with viable cells exhibiting green fluorescence and necrotic cells demonstrating red fluorescence.
In vitro antitumor therapy
CT26 cells were plated in a 6-well microplate at a density of 10⁵ cells per well and incubated for 24 h at 37 °C in a 5% CO2 environment. Subsequently, the cells were treated for 12 h with the following conditions: (i) PBS, (ii) Dsv, (iii) MnO2, and (iv) Dsv@MnO2. The concentration of Dsv was 1×108 cells/mL, and the MnO2 concentration was 100 μg/mL. Subsequently, we perform Annexin V FITC and PI staining on the treated cells and assess cell apoptosis using FCM.
Intracellular H2S detection
For CLSM imaging, the H2S probe WSP-1 was used to evaluate intracellular H2S generation. CT26 cells were seeded in confocal culture dishes at a density of 104 cells per well and incubated for 24 h at 37 °C in a 5% CO2 atmosphere. The cells were then subjected to the following treatments: (i) PBS, (ii) Dsv, (iii) MnO2, and (iv) Dsv@MnO2. The concentration of Dsv was 1×108 cells/mL, and the MnO2 concentration was 100 μg/mL. After 12 h of treatment, the cells were incubated with the H2S probe (final concentration: 10 μM) for 40 min, followed by three washes with PBS. Finally, intracellular H2S levels were measured using CLSM.
Intracellular mitochondrial membrane potential detection (MMP)
CT26 murine colon carcinoma cells were initially seeded into confocal-compatible culture dishes at a density of 1 × 104 cells/well and maintained under standard physiological conditions (37 °C, 5% CO2) for 24 h to facilitate cellular attachment. After the incubation period, the cells were allocated into four experimental groups: (i) PBS, (ii) Dsv, (iii) MnO2, and (iv) Dsv@MnO2. The concentration of Dsv was 1 × 108 cells/mL, and the MnO2 concentration was 100 μg/mL. After 12 h of treatment, 1 mL of JC-1 staining solution was introduced into each well, gently mixed, and incubated at 37 °C for 25 min. After incubation, the supernatant was aspirated, and cellular samples were rinsed twice with PBS to remove excess dye. MMP alterations were subsequently analyzed through CLSM to detect fluorescence shifts indicative of mitochondrial polarization changes.
Intracellular DNA damage detection
The phosphorylated form of H2AX (γH2AX) serves as an early biomarker of DNA damage. To identify and quantify early DNA damage, the cellular levels of γH2AX were assessed using a mouse anti-H2AX antibody after different treatments. CT26 cells were seeded into 6-well plates at an initial density of 1×10⁵ cells per well and cultured under standard conditions (37 °C, 5% CO2) for 24 h to ensure proper adhesion. The cells were then treated for 12 h under the following conditions: (i) PBS, (ii) Dsv, (iii) MnO2, and (iv) Dsv@MnO2. The concentration of Dsv was 1 × 108 cells/mL, and the MnO2 concentration was 100 μg/mL. In accordance with the manufacturer’s protocol, cellular samples were labeled with 5 μL of mouse anti-γH2AX antibody and incubated for 30 min at 37 °C. Post-incubation, unbound antibodies were removed by washing the cells three times with PBS. Intracellular γH2AX expression, indicative of DNA damage, was subsequently quantified using CLSM.
Intracellular calcium imaging
Intracellular Ca2+ levels were tracked with the Cal-520 probe. CT26 cells were cultured in 6-well plates at an initial density of 1 × 10⁵ cells per well and grown for 24 h under standard culture conditions (37 °C, 5% CO2) to ensure proper adhesion. Following this incubation, the cells were divided into four treatment groups: (i) PBS, (ii) Dsv, (iii) MnO2, and (iv) Dsv@MnO2. The concentration of Dsv was 1 × 108 cells/mL, and the MnO2 concentration was 100 μg/mL. After 12 h of treatment, each well received 5 μM of Cal-520 fluorescent dye. The solution was gently mixed and then incubated at 37 °C for 90 min, after which it was kept at room temperature for another 30 min. After removal of the staining solution, the cells were rinsed twice with PBS. Finally, intracellular Ca2+ concentration was measured using CLSM.
Intracellular and extracellular ATP content detection
CT26 cells were seeded into 6-well plates at a density of 1 × 10⁵ cells per well and cultured for 24 h under standard conditions (37 °C, 5% CO2) to promote adherence. After this period, the cells were allocated into four treatment groups: (i) PBS, (ii) Dsv, (iii) MnO2, and (iv) Dsv@MnO2. The concentration of Dsv was 1×108 cells/mL, and the MnO2 concentration was 100 μg/mL. After the 12 h treatment period, ATP concentrations were assessed. To quantify extracellular ATP, the supernatant was harvested following centrifugation and evaluated with an ATP Assay Kit. For measurement of intracellular ATP, an ATP extraction buffer was introduced into each well, and the cells were kept on ice for 1 h. Subsequently, the samples were centrifuged at 12,000 × g and 4 °C for 5 min, and the resulting supernatant was collected to determine the intracellular ATP content.
Extracellular LDH release assay
CT26 cells were plated in a 6-well plate and cultured for 24 h at 37 °C in a 5% CO2 atmosphere. Subsequently, the cells were exposed to the following treatments: (i) PBS, (ii) Dsv, (iii) MnO2, and (iv) Dsv@MnO2. The concentration of Dsv was 1 × 108 cells/mL, and the MnO2 concentration was 100 μg/mL. After 12 h of treatment, LDH levels were measured. After centrifugation, the supernatant was collected, and extracellular LDH levels were measured using an LDH cytotoxicity assay kit.
Intracellular lactate consumption
Intracellular Lactate consumption was assessed using the Corning transwell system (polycarbonate membrane: pore size 0.4 μm). The Lactate consumption capacity of Dsv and Dsv@MnO2 was evaluated using a Lactic Acid assay kit. CT26 cells were seeded in the lower chamber of the transwell system and incubated at 37 °C with 5% CO2 for 24 h. Subsequently, the materials were introduced into the upper chamber of the transwell. The concentration of Dsv was 1 × 108 cells/mL, and the MnO2 concentration was 100 μg/mL. Prior to adding the materials, the initial Lactate concentration was measured using the Lactic Acid assay kit. After treatment with the materials, Lactate concentrations were measured at 12, 24, 48, and 72 h to track changes in Lactate levels.
In vitro macrophage polarization assay
Macrophage polarization was assessed using the Corning transwell system (polycarbonate membrane: pore size 0.4 μm). IL-4 polarized M2 macrophages were seeded at a density of 1×10⁵ cells per well in the lower chamber of the transwell system. After 24 h of incubation, CT26 cells were seeded in the upper chamber, and the following treatments were applied to CT26 cells: (i) PBS, (ii) Dsv, (iii) MnO2, or (iv) Dsv@MnO2 (the concentration of Dsv was 1 × 108 cells/mL, and the MnO2 concentration was 100 μg/mL) to stimulate macrophages for 24 h. Afterward, the macrophages in the lower chamber were collected and stained with anti-CD11b, anti-CD86, and anti-CD206 antibodies. Finally, macrophage phenotypes were analyzed by FCM.
In vitro dendritic cell (DC) activation
DC cell activation was performed using the Corning transwell system (polycarbonate membrane: pore size 0.4 μm). After isolating cells from mouse bone marrow, BMDC cells were obtained by inducing them for 6 days with 50 ng/mL IL-4 and 10 ng/mL GM-CSF. BMDC cells were then seeded at a density of 1×10⁵ cells per well in the lower chamber of the transwell system. After 24 h of incubation, CT26 cells were seeded in the upper chamber and treated with the following: (i) PBS, (ii) Dsv, (iii) MnO2, or (iv) Dsv@MnO2 (the concentration of Dsv was 1×108 cells/mL, and the MnO2 concentration was 100 μg/mL) to stimulate DC cells for 24 h. Afterward, the DC cells from the lower chamber were harvested and labeled using antibodies against CD11c, CD86, and CD80. Finally, DC cell maturation was analyzed by FCM.
In vitro T cell activation assay
T cell activation was performed using the Corning transwell system (polycarbonate membrane: pore size 0.4 μm). Spleens were aseptically removed from healthy female BALB/c mice, mechanically dissociated, and treated with red blood cell lysis buffer to obtain a single-cell suspension. Following a three-day culture period, T cells were placed in the lower compartment of a transwell setup. After 24 h, CT26 cells were introduced into the upper chamber and subjected to the subsequent treatments: (i) PBS, (ii) Dsv, (iii) MnO2, or (iv) Dsv@MnO2 (the concentration of Dsv was 1×108 cells/mL, and the MnO2 concentration was 100 μg/mL) to stimulate T cells for 24 h. Afterward, T cells from the lower chamber were collected, stained with specific fluorescently labeled T cell antibodies, and analyzed by FCM.
Evaluation of bacterial activity under simulated gastrointestinal conditions
Prior to evaluating bacterial viability in simulated gastrointestinal fluids, PBS, SIF, and SGF were pretreated under anaerobic conditions in an anaerobic chamber for 24 h. Subsequently, Dsv, Dsv@MnO2, and Dsv@MnO2-NE-PEG were cultured under the following conditions: 10 mL PBS, 10 mL SGF (Beijing Leagene Biotechnology Co., Ltd, CZ0210), or 10 mL SIF (Beijing Leagene Biotechnology Co., Ltd, CZ0200). The initial bacterial concentration was 2 × 108 cells/mL. Cultures were incubated at 37 °C with shaking at 150 rpm for 4 h.
After incubation, the cells were washed three times with sterile PBS and finally reconstituted in 10 mL Tryptic Soy Medium supplemented with 5% defibrinated sheep blood. Following serial dilutions (103-fold, 104-fold, and 10⁵-fold), 100 µL of each dilution was plated on Columbia blood agar to evaluate bacterial viability based on colony formation. In addition, after 48 h, the metabolic activity of the different treatment groups was assessed by measuring lactate degradation and H2S production.
Anaerobic migration of micro-nano MFCs
The anaerobic migration of micro-nano MFCs was investigated using Corning’s Transwell system (polycarbonate membrane: pore size 3 μm). Initially, 0.5 mL of catalase (0.5 KU), glucose oxidase (0.5 KU), and glucose solution (400 μg/mL) were added to the lower chamber to simulate hypoxic conditions. The control group’s lower chamber contained only 0.5 mL of glucose solution (400 μg/mL) to maintain normoxic conditions. Subsequently, 200 μL of Dsv, Dsv@MnO2, and Dsv@MnO2-NE-PEG (bacterial concentration: 108 Dsv cells/mL) were added to the upper chamber, which was then gently placed into the well. After 2 h, appropriate dilutions were prepared and plated on Columbia blood agar plates. The migration ratio was calculated based on colony counting.
In vitro mucus permeability assay
We fabricated the microfluidic chip using 3D printing technology. First, 3 mg/mL mucin was dissolved in PBS containing 0.05% agar to prepare artificial intestinal mucus. The artificial mucus was then injected into the central channel of the microfluidic chip using a microsyringe. Subsequently, 1 × 106 cells were introduced into one side of the microfluidic chip and cultured under standard conditions (37 °C, 5% CO2) for 24 h. Afterward, FITC-labeled Dsv, Dsv@MnO2, and Dsv@MnO2-NE-PEG were added to the opposite side of the microfluidic chip. The penetration distance of the bacteria through the simulated mucus layer was recorded over 12 h using fluorescence microscopy.
Tumor cell targeting and cell uptake experiments
The experiment was conducted using Corning’s Transwell system (polycarbonate membrane, pore size: 3 μm). In the experimental group, 1×10⁵ CT26 cells were seeded in the lower chamber, while the lower chamber of the control group contained NCM460 cells. After 24 h of incubation, 200 μL of FITC-labeled Dsv, Dsv@MnO2, and Dsv@MnO2-NE-PEG (bacterial concentration: 108 Dsv cells/mL) were added to the upper chamber, which was then gently placed into the well. After 2 h of co-culture, appropriate dilutions were prepared and plated on Columbia blood agar plates for colony counting to calculate the migration ratio. Subsequently, after 4 h of incubation, the uptake capability of CT26 cells for the materials was examined using confocal laser scanning microscopy.
Establishment of an orthotopic colorectal cancer model
For the orthotopic rectal cancer model, female BALB/c mice aged 8 weeks (body weight 20–22 g) underwent implantation of CT26-luc cells (8 × 106 cells/mouse) into the colonic tissue. Longitudinal monitoring of tumor progression was conducted using an IVIS in vivo imaging system (PerkinElmer) to quantify bioluminescent signals.
Fluorescence imaging and biodistribution study
Mice were randomly assigned to one of six experimental groups, each administered a distinct treatment regimen: Saline (control), Dsv, MnO2, Dsv+MnO2, Dsv@MnO2, or Dsv@MnO2-NE-PEG (n = 5 per group). During the treatment period, mice were maintained under normal feeding conditions, and body weight and survival status were closely monitored. On days 1, 3, 5, 9, and 12 post-treatment, tumor size was assessed using a small-animal in vivo imaging system. Mice were administered D-luciferin potassium salt (150 mg/kg) via intraperitoneal injection, anesthetized with 200 μL of sodium pentobarbital solution (10 mg/mL) via intraperitoneal injection, and subjected to fluorescence imaging using a small-animal optical imaging system. For biodistribution analysis, ICG-labeled Dsv, Dsv@MnO2, and Dsv@MnO2-NE-PEG were administered via oral gavage. The distribution of these materials was monitored at different time points using the small-animal in vivo imaging system. At the end of the treatment period, mice were euthanized by cervical dislocation and dissected to evaluate disease progression.
In vivo immunomodulatory effects
On day 14 post-treatment, mice were euthanized, and spleens, lymph nodes, and tumor tissues were collected from one mouse per group for immunological analysis. Lymphoid tissues were mechanically dissociated and filtered through a cell strainer to obtain a single-cell suspension. The collected cells were stained with fluorescently labeled monoclonal antibodies targeting DC markers (CD86, CD80, CD11c) and analyzed using FCM. Spleens were gently homogenized, passed through a cell strainer, and subjected to centrifugation. Erythrocytes were then lysed with RBC lysis solution, and a single-cell suspension was obtained for further use. Cells were then stained with fluorescently labeled monoclonal antibodies for T cell markers (CD3, CD4, CD8a) and analyzed via FCM. Tumor tissues were enzymatically digested with type IV collagenase and DNase I for 1 h, followed by filtration through a cell strainer. After RBC lysis, a single-cell suspension was obtained. The collected tumor-infiltrating immune cells were stained with fluorescently labeled monoclonal antibodies for: Dendritic cells (CD45, CD11c, CD80, CD86), Macrophages (CD45, CD86, CD11b, CD206), T cells (Foxp3, CD25, CD4, CD3, CD8a, CD45). Finally, all immune cell populations were analyzed using flow cytometry (FCM) to assess in vivo immune modulation.
Gut microbiota analysis
Upon completion of the treatment phase in an orthotopic CRC murine model, fecal specimens were gathered from the PBS group, the Dsv@MnO2-NE-PEG treatment group, and healthy BALB/c mice. All samples were promptly frozen at −80 °C to maintain microbial viability. The composition of the intestinal microbiota in each cohort was subsequently examined to evaluate microbial richness and diversity.
Fecal microbiota transplantation
First, at the treatment endpoint, fresh feces were collected from the untreated control group and mice treated with Dsv@MnO2-NE-PEG. The feces were then resuspended in sterile PBS at a dilution of 200 mg in 2 mL PBS, followed by filtration through a sterile mesh to remove undigested food and particulate matter. The mixture was then centrifuged at 600 g for 5 min, and the supernatant was collected to prepare the fecal suspension.
Female BALB/c mice (6-8 weeks) were randomly assigned to two groups: the Control group (receiving fecal microbiota transplantation from untreated control mice) and the Dsv@MnO2-NE-PEG group (receiving fecal microbiota transplantation from Dsv@MnO2-NE-PEG-treated mice). Prior to fecal microbiota transplantation (FMT), the mice underwent a 5-day broad-spectrum antibiotic regimen to deplete the endogenous microbiota. They were then orally gavaged daily with 200 µL of donor fecal suspension for 7 consecutive days. One week after FMT intervention, an in situ colorectal cancer model was induced in the animals. After tumor modeling, the size of the tumors was assessed using an in vivo small animal imaging system.
Reporting summary
Further information on research design is available in the Nature Portfolio Reporting Summary linked to this article.
Data availability
The authors declare that all data supporting the findings of this study are available within the article and the Supplementary Information/Source Data file. Source data are provided with this paper. Source data is available for Figs. 2f–h; 3g–o; 4a, b, g–i; 5b, e–h; 6b–d, f, g, i, k, m; 7b, c, e, g; 8d, e, j; 9h; 10b, g, h and Supplementary Figs. 3b, 4–8, 14, 17b, 20, 21 in the associated source data file.
References
Bray, F. et al. Global cancer statistics 2022: GLOBOCAN estimates of incidence and mortality worldwide for 36 cancers in 185 countries. Cancer J. Clin. 74, 229–263 (2024).
Vander Heiden, M. G., Cantley, L. C. & Thompson, C. B. Understanding the Warburg effect: the metabolic requirements of cell proliferation. Science 324, 1029–1033 (2009).
Cao, Z. et al. Lactate oxidase nanocapsules boost T cell immunity and efficacy of cancer immunotherapy. Sci. Transl. Med. 15, eadd2712 (2023).
Jain, R. K. & Stylianopoulos, T. Delivering nanomedicine to solid tumors. Nat. Rev. Clin. Oncol. 7, 653–664 (2010).
Mitchell, M. J. et al. Engineering precision nanoparticles for drug delivery. Nat. Rev. Drug. Discov. 20, 101–124 (2021).
Li, B. et al. Photothermal therapy of tuberculosis using targeting pre-activated macrophage membrane-coated nanoparticles. Nat. Nanotechnol. 19, 834–845 (2024).
Linderman, S. W. et al. Enhancing immunotherapy with tumour-responsive nanomaterials. Nat. Rev. Clin. Oncol. 22, 262–282 (2025).
Deng, B. et al. Oral nanomedicine: challenges and opportunities. Adv. Mater. 36, e2306081 (2024).
Bender, M. J. et al. Dietary tryptophan metabolite released by intratumoral Lactobacillus reuteri facilitates immune checkpoint inhibitor treatment. Cell 186, 1846–1862.e1826 (2023).
Kwon, S. Y., Thi-Thu Ngo, H., Son, J., Hong, Y. & Min, J. J. Exploiting bacteria for cancer immunotherapy. Nat. Rev. Clin. Oncol. 21, 569–589 (2024).
Harimoto, T. et al. A programmable encapsulation system improves delivery of therapeutic bacteria in mice. Nat. Biotechnol. 40, 1259–1269 (2022).
Wang, C. et al. Oncolytic mineralized bacteria as potent locally administered immunotherapeutics. Nat. Biomed. Eng. 8, 561–578 (2024).
Yue, Y. et al. Antigen-bearing outer membrane vesicles as tumour vaccines produced in situ by ingested genetically engineered bacteria. Nat. Biomed. Eng. 6, 898–909 (2022).
Vincent, R. L. et al. Probiotic-guided CAR-T cells for solid tumor targeting. Science 382, 211–218 (2023).
Fan, Y. et al. Biomimetic piezoelectric nanomaterial-modified oral microrobots for targeted catalytic and immunotherapy of colorectal cancer. Sci. Adv. 10, eadm9561 (2024).
Qiao, L. et al. Engineered bacteria for near-infrared light-inducible expression of cancer therapeutics. Nat. Cancer. 6, 612-628 (2025).
Shi, L. et al. Extracellular electron transfer mechanisms between microorganisms and minerals. Nat. Rev. Microbiol 14, 651–662 (2016).
Logan, B. E. Exoelectrogenic bacteria that power microbial fuel cells. Nat. Rev. Microbiol 7, 375–381 (2009).
Zhang, J., Li, F., Liu, D., Liu, Q. & Song, H. Engineering extracellular electron transfer pathways of electroactive microorganisms by synthetic biology for energy and chemicals production. Chem. Soc. Rev. 53, 1375–1446 (2024).
Lovley, D. R. & Holmes, D. E. Electromicrobiology: the ecophysiology of phylogenetically diverse electroactive microorganisms. Nat. Rev. Microbiol. 20, 5–19 (2022).
Niu, Y. et al. Sustainable power generation from sewage with engineered microorganisms as electrocatalysts. Nat. Sustain. 7, 1182–1189 (2024).
Xie, X., Criddle, C. & Cui, Y. Design and fabrication of bioelectrodes for microbial bioelectrochemical systems. Energ. Environ. Sci. 8, 3418–3441 (2015).
Santos, A. A. et al. A protein trisulfide couples dissimilatory sulfate reduction to energy conservation. Science 350, 1541–1545 (2015).
Henkel, J. V. et al. A bacterial isolate from the Black Sea oxidizes sulfide with manganese(IV) oxide. Proc. Natl. Acad. Sci. USA 116, 12153–12155 (2019).
Guberman-Pfeffer, M. J., Courchesne, N. M. D. & Lovley, D. R. Microbial nanowires for sustainable electronics. Nat. Rev. Bioeng. 2, 869–886 (2024).
Marsili, E. et al. Shewanella secretes flavins that mediate extracellular electron transfer. Proc. Natl. Acad. Sci. 105, 3968–3973 (2008).
Light, S. H. et al. A flavin-based extracellular electron transfer mechanism in diverse Gram-positive bacteria. Nature 562, 140–144 (2018).
Light, S. H. et al. Extracellular electron transfer powers flavinylated extracellular reductases in Gram-positive bacteria. Proc. Natl. Acad. Sci. USA 116, 26892–26899 (2019).
Okamoto, A., Hashimoto, K., Nealson, K. H. & Nakamura, R. Rate enhancement of bacterial extracellular electron transport involves bound flavin semiquinones. Proc. Natl. Acad. Sci. 110, 7856–7861 (2013).
Xiao, Y. et al. Extracellular polymeric substances are transient media for microbial extracellular electron transfer. Sci. Adv. 3, e1700623 (2017).
Zheng, P., Ding, B. B., Zhu, G. Q., Li, C. X. & Lin, J. Biodegradable Ca nanomodulators activate pyroptosis through mitochondrial Ca overload for cancer immunotherapy. Angew. Chem. Int. Ed. 61, e202204904 (2022).
Liu, L. et al. Gas-amplified metalloimmunotherapy with dual activation of pyroptosis and the sting pathway for remodeling the immunosuppressive cervical cancer microenvironment. ACS Nano 18, 12830–12844 (2024).
Wang, Y. et al. Chemotherapy drugs induce pyroptosis through caspase-3 cleavage of a gasdermin. Nature 547, 99–103 (2017).
Yi, Z. et al. Mitochondria-targeting type-I photodrug: harnessing caspase-3 activity for pyroptotic oncotherapy. J. Am. Chem. Soc. 146, 9413–9421 (2024).
Watson, M. J. et al. Metabolic support of tumour-infiltrating regulatory T cells by lactic acid. Nature 591, 645–651 (2021).
Liu, J. et al. Mucoadhesive probiotic backpacks with ROS nanoscavengers enhance the bacteriotherapy for inflammatory bowel diseases. Sci. Adv. 8, eabp8798 (2022).
Maier, G. P., Rapp, M. V., Waite, J. H., Israelachvili, J. N. & Butler, A. Adaptive synergy between catechol and lysine promotes wet adhesion by surface salt displacement. Science 349, 628–632 (2015).
Chen, Y. et al. Reinforcement of the intestinal mucosal barrier via mucus-penetrating PEGylated bacteria. Nat. Biomed. Eng. 8, 823–841 (2024).
Chen, Y.-C. et al. Electroactive membrane fusion-liposome for increased electron transfer to enhance radiodynamic therapy. Nat. Nanotechnol. 18, 1492–1501 (2023).
Yang, C. et al. Carbon dots-fed Shewanella oneidensis MR-1 for bioelectricity enhancement. Nat. Commun. 11, 1379 (2020).
Wu, L. et al. Smart lipid nanoparticle that remodels tumor microenvironment for activatable H2S gas and photodynamic immunotherapy. J. Am. Chem. Soc. 145, 27838–27849 (2023).
Acknowledgements
This study was financially supported by grants from the National Natural Science Foundation of China (Grant No. 32471388 and 32071322, X.J.), National Natural Science Funds for Excellent Young Scholars (Grant No. 32122044, X.J.), and Emerging Frontiers Cultivation Program of Tianjin University Interdisciplinary Center (X.J.).
Author information
Authors and Affiliations
Contributions
X.J. conceptualized and designed the study. R.L. and Y.K. performed the experiments, and drafted the manuscript. N.R., G.N. and Y.F. contributed to data collection, analysis, and interpretation. Y.Z., J.Y. and X.Y. validated the experimental results, and helped with data visualization. J.S., M.D. and Y.Z. contributed to software development and data validation. X.J. oversaw the project, secured funding, and reviewed and edited the manuscript for final approval.
Corresponding author
Ethics declarations
Competing interests
The authors declare no competing interests.
Peer review
Peer review information
Nature Communications thanks anonymous reviewer(s) for their contribution to the peer review of this work. [A peer review file is available].
Additional information
Publisher’s note Springer Nature remains neutral with regard to jurisdictional claims in published maps and institutional affiliations.
Supplementary information
Rights and permissions
Open Access This article is licensed under a Creative Commons Attribution-NonCommercial-NoDerivatives 4.0 International License, which permits any non-commercial use, sharing, distribution and reproduction in any medium or format, as long as you give appropriate credit to the original author(s) and the source, provide a link to the Creative Commons licence, and indicate if you modified the licensed material. You do not have permission under this licence to share adapted material derived from this article or parts of it. The images or other third party material in this article are included in the article’s Creative Commons licence, unless indicated otherwise in a credit line to the material. If material is not included in the article’s Creative Commons licence and your intended use is not permitted by statutory regulation or exceeds the permitted use, you will need to obtain permission directly from the copyright holder. To view a copy of this licence, visit http://creativecommons.org/licenses/by-nc-nd/4.0/.
About this article
Cite this article
Li, R., Kang, Y., Ran, N. et al. Micro-nano microbial fuel cell-driven bioelectrochemical tumor therapy. Nat Commun 16, 8989 (2025). https://doi.org/10.1038/s41467-025-64023-8
Received:
Accepted:
Published:
Version of record:
DOI: https://doi.org/10.1038/s41467-025-64023-8












