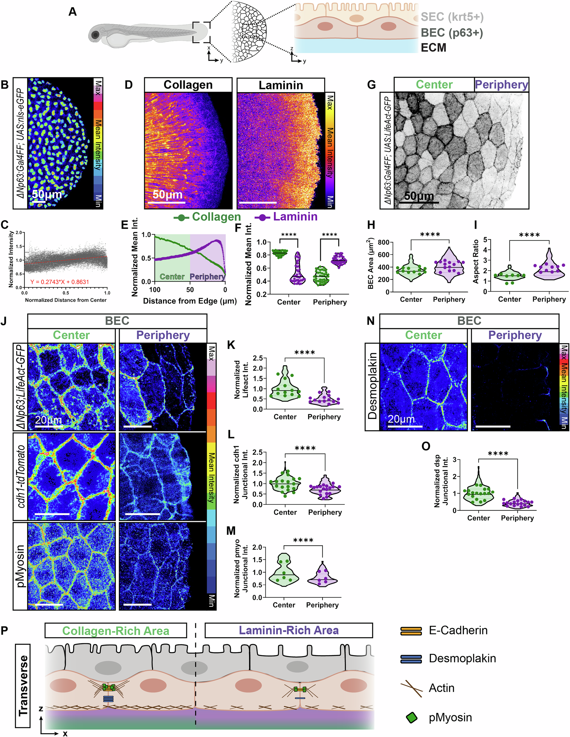
Fig. 1: Region-Specific Junctional and Cytoskeletal Organization of BECs in the Fin Fold.

A Zebrafish fin fold 2-2.5 days post fertilization (dpf). Basal epidermal stem cells (BECs) on basement membrane extracellular matrix (ECM) and superficial epidermal cells (SECs) (transverse). B Representative images of TgBAC(ΔNP63:Gal4ff)la213; Tg(UAS:NLS-GFP)el609 BECs at 48hpf, 16-color intensity scale. C Nuclear GFP mean intensity quantification across fin fold. Y-axis: Average normalized intensity/embryo, x-axis: normalized distance from fin fold center (1.0 = fin fold edge). Simple linear regression (red dashed line) (slope=0.2743, n = 42 embryos, two independent experiments). D Representative image of FAM-tagged collagen-hybridizing peptide (left) and Laminin-A1 protein (right). Intensity is displayed using a fire LUT. E Quantification of normalized intensity from fin fold edge (edge = 0 µm). Periphery<50 µm from edge, Center>50 µm. F Violin plot of averaged values for center and periphery/embryo (Kruskal-Wallis test with multiple comparisons, p < 0.0001, n = 41 embryos; 4 independent experiments). G Representative image of TgBAC(ΔNP63:Gal4ff)la213; Tg(UAS:LifeAct-GFP)mu271 in central and peripheral regions as defined in panels E and F. Quantification of (H) BEC area and (I) aspect ratio displayed as a violin plot (distribution=individual cells) with average values/embryo (dots) in central and peripheral regions (two-tailed Mann-Whitney test on violin plots, p < 0.0001 (BEC area and aspect ratio), n = 114-152 cells, dots n = 8–14 embryos; 2 independent experiments). J, N Representative images showing (J) TgBAC(ΔNP63:Gal4ff)la213; Tg(UAS:LifeAct-GFP)mu271 for endogenous E-cadherin labeling, alongside immunofluorescence staining for phosphorylated-myosin light chain and (N) desmoplakin1/2 in central and peripheral regions of fin fold BECs at 48hpf. Z-stack images obtained from SEC-BEC layer. BECs identified by max projection of selected z-slices based on z-position, 16-color intensity scale. K–M, O Quantification of (K) BEC-LifeAct-GFP/cell, junctional (L) E-cadherin, (M) phospho-myosin light chain, and (O) desmoplakin1/2, shown as violin plots (distribution=individual junctions, average values/embryo=dots). Intensity normalized to Center group for each graph. (two-tailed Mann-Whitney test, p < 0.0001 (LifeAct, Desmoplakin), p = 0.000003 (pMyosin), n = 172-175 cells and (BEC-LifeAct), 240 junctions (E-cadherin), 93-120 junctions (pMyosin), and 284-348 junctions (Desmoplakin), dots n = 13-14 (BEC-LifeAct; 2 independent experiments), 18 (E-cadherin; 4 independent experiments), 6 (pMyosin; 1 independent experiment), and 18 (desmoplakin; 2 independent experiments) (P) Summary schematic of intercellular junctions in BECs above laminin- vs. collagen-positive basement membranes. Source data are provided as a Source Data file.