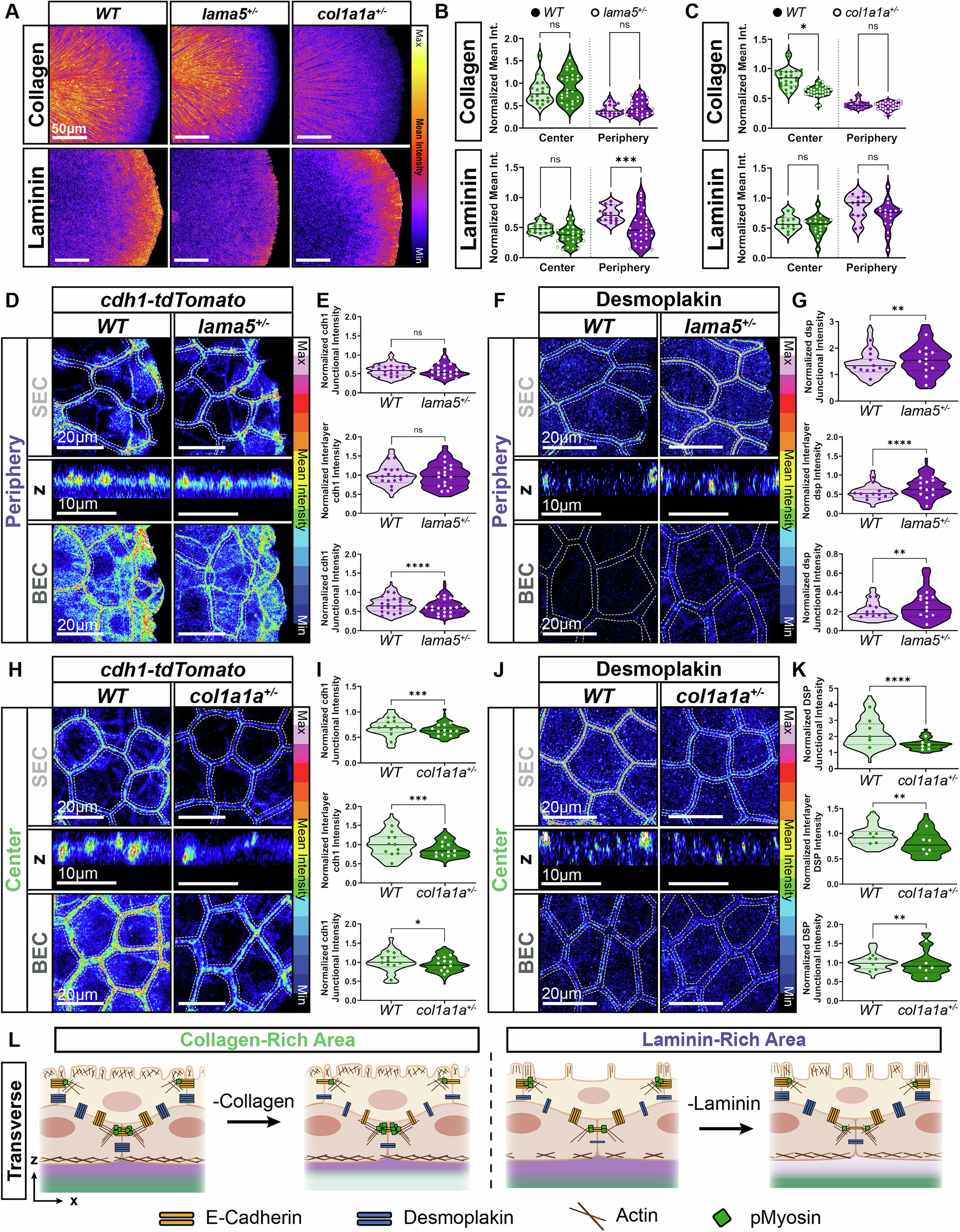
Fig. 5: BEC-laminin interactions regulate desmosomes, AJs, and actomyosin signaling in the peripheral bilayer epidermis of the fin fold.

A Representative immunofluorescence image of wild type (WT) vs. lama5+/- vs. col1a1a+/- fin fold, stained with FAM-tagged collagen-hybridizing peptide and Laminin-A1 at ~48hpf. Intensity displayed using fire LUT. B Quantification of average normalized collagen and laminin intensity/embryo. (Collagen: Kruskal-Wallis test with multiple comparisons, p > 0.9999, n = 20 (WT) and 26 (lama5+/-) embryos; 2 independent experiments; Laminin: Ordinary One-Way ANOVA test with multiple comparisons, p = 0.2249 (Center) and 0.0006 (Periphery), n = 18 (WT) and 28 (lama5+/-) embryos; 2 independent experiments. C Quantification as in B. (Collagen: Kruskal-Wallis test with multiple comparisons, p = 0.0246 (Center) and > 0.9999 (Periphery), n = 27 (WT) and 33 (col1a1a +/-) embryos; 3 independent experiments; Laminin. Ordinary One-Way ANOVA test with multiple comparisons, p = 0.8872 (Center) and 0.2019 (Periphery), n = 13 (WT) and 18 (col1a1a +/-) embryos; 2 independent experiments. D, F Representative (D) images of cdh1-tdTomatoxt18 and (F) immunofluorescence staining for desmoplakin in peripheral fin fold region at ~48hpf. Z-stack images taken from SEC-BEC layer. SECs and BECs identified by maximum projection of selected z-slices based on z-position. Representative interlayer images shown in orthogonal view of single z-slice. Intensity displayed using 16-color scale. E, G Quantification of (E) E-cadherin and (G) desmoplakin at junctions in peripheral SEC, interlayer (SEC-BEC), and BEC layers shown as violin plot (distribution=individual junctional measurements; dots= average values/embryo). E For all graphs, E-cadherin intensity was normalized to the WT Center BEC group in panel Extended Data Fig. 5C (two-tailed Mann-Whitney test on violin plots, p = 0.2132 (SEC), 0.4736 (Interlayer), and p < 0.0001 (BEC), n = 348-363 junctions (SEC and BEC junctions) and 160-169F cells (interlayer), dots n = 19 (WT) and 18 (lama5+/-) embryos; 3 independent experiments). G For all graphs, desmoplakin intensity was normalized to the WT Center BEC group in panel Extended Data Fig. 5E (two-tailed Mann-Whitney test on violin plots, p = 0.0014 (SEC), 0.0036 (BEC), and p < 0.0001 (Interlayer), n = 232-240 junctions (SEC and BEC junctions) and 117-120 cells (interlayer), dots n = 12 (WT) and 12 (lama5+/-) embryos; 2 independent experiments) (H, J) Representative (H) images of cdh1-tdTomatoxt18 and (J) immunofluorescence staining for desmoplakin in central fin fold region at ~48hpf as in (D, F). I, K Quantification of (I) E-cadherin and (K) Desmoplakin at central SEC junctions as in (E, G). I For all graphs, E-cadherin intensity was normalized to the WT Center BEC group in bottom panel Fig. 5I (two-tailed unpaired t-test for BEC Center and two-tailed Mann-Whitney test on all other violin plots, p = 0.0001 (SEC), 0.0009 (Interlayer), and 0.04825 (BEC), n = 170 junctions (SEC and BEC junctions) and 110 cells (interlayer), dots n = 11 (WT) and 11 (col1a1a+/-) embryos; 1 independent experiment). K For all graphs, Desmoplakin intensity was normalized to the WT Center BEC group in panel Fig. 5K (two-tailed unpaired t-test on Interlayer, and two-tailed Mann-Whitney test on all other violin plots, p < 0.0001 (SEC), p = 0.01437 (BEC) and 0.0011 (Interlayer); n = 62-82 junctions (SEC and BEC junctions) and 50–60 cells (interlayer), dots n = 6 (WT) and 6 (col1a1a+/-) embryos; 1 independent experiment) (L) Summary schematic of junctional characteristics in the peripheral regions of SECs, SEC-BEC interface, and BECs. Source data are provided as a Source Data file.