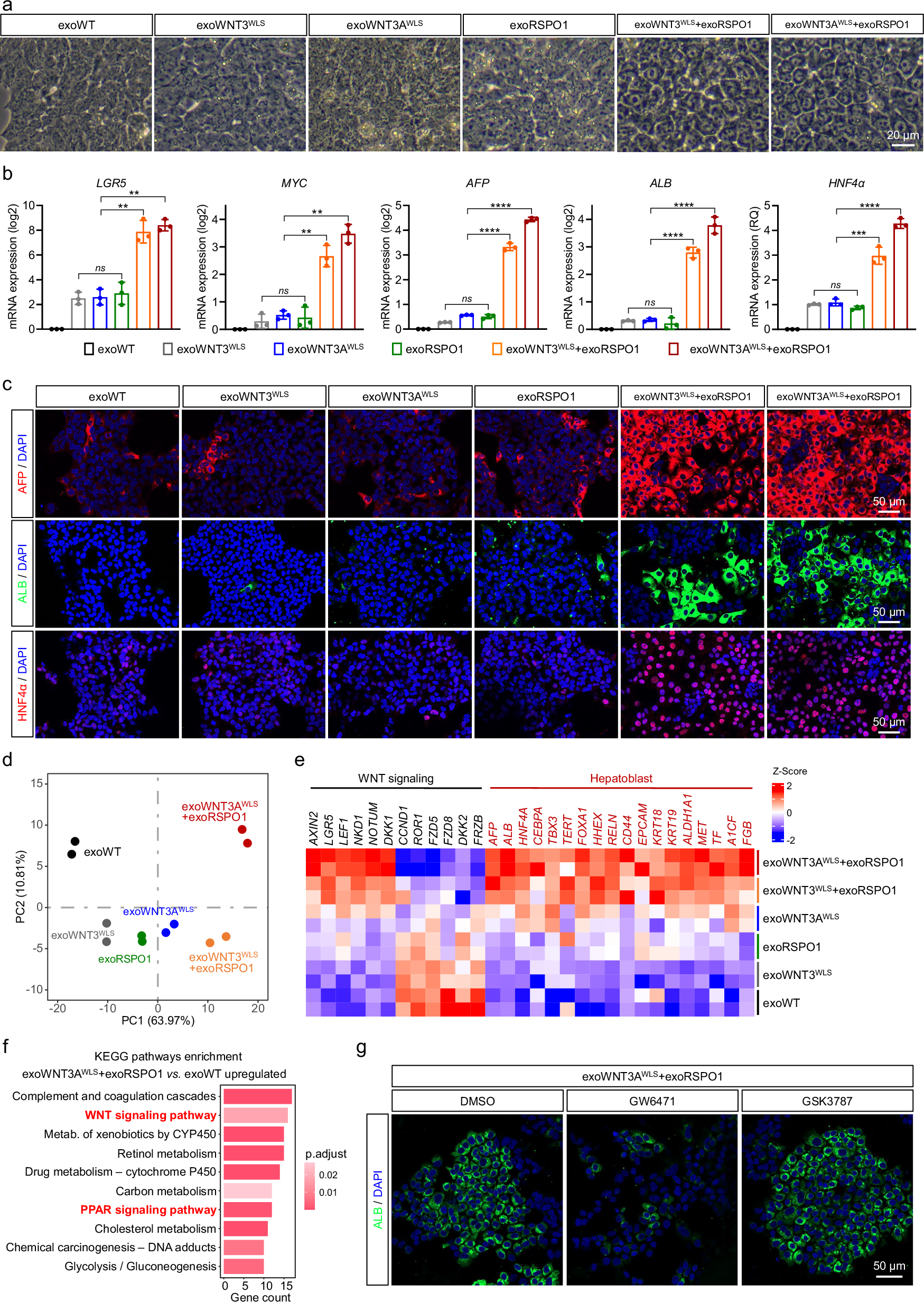
Fig. 2: exoWNT and exoRSPO1 synergistically regulate hepatic cell fate in vitro.

a Bright-field images of iPSC-derived hepatic endoderm (HE) cells treated with exoWT, exoWNT3WLS, exoWNT3AWLS, exoRSPO1, exoWNT3WLS+exoRSPO1 or exoWNT3AWLS+exoRSPO1 for 6 days. b Expression level of WNT signaling downstream genes LGR5 and MYC and hepatoblast marker genes AFP, ALB, and HNF4α in HE cells treated with indicated exosomes for 6 days. The relative fold change was obtained via normalization with the sample treated with exoWT (nā=ā3). c Immunofluorescence staining for AFP, ALB, and HNF4α in HE cells treated with the indicated exosomes for 6 days. d Principal Component Analysis (PCA) of transcriptome profiles of HE cells treated with indicated exosomes for 6 days (nā=ā2). e Heatmap showing relative expression levels of genes associated with WNT signaling and hepatoblast across different samples (nā=ā2). f KEGG pathway analysis for genes upregulated in HE cells treated with exoWNT3AWLS+exoRSPO1 compared to exoWT. g Immunofluorescence staining for ALB in HE cells treated with exoWNT3A+exoRSPO1 and different PPAR inhibitors. Cells were treated with DMSO, PPARα inhibitor GW6471 (10āμM), or PPARβ/Ī“ inhibitor GSK3787 (10āμM). All statistical data are presented as meanā±āSD. Two-tailed unpaired Studentās t tests are used to compare the two groups. The p values are calculated and shown as: ns pāā„ā0.05, **pā<ā0.01, ***pā<ā0.001, ****pā<ā0.0001. n indicates different biological replicates using independent cell experiments.