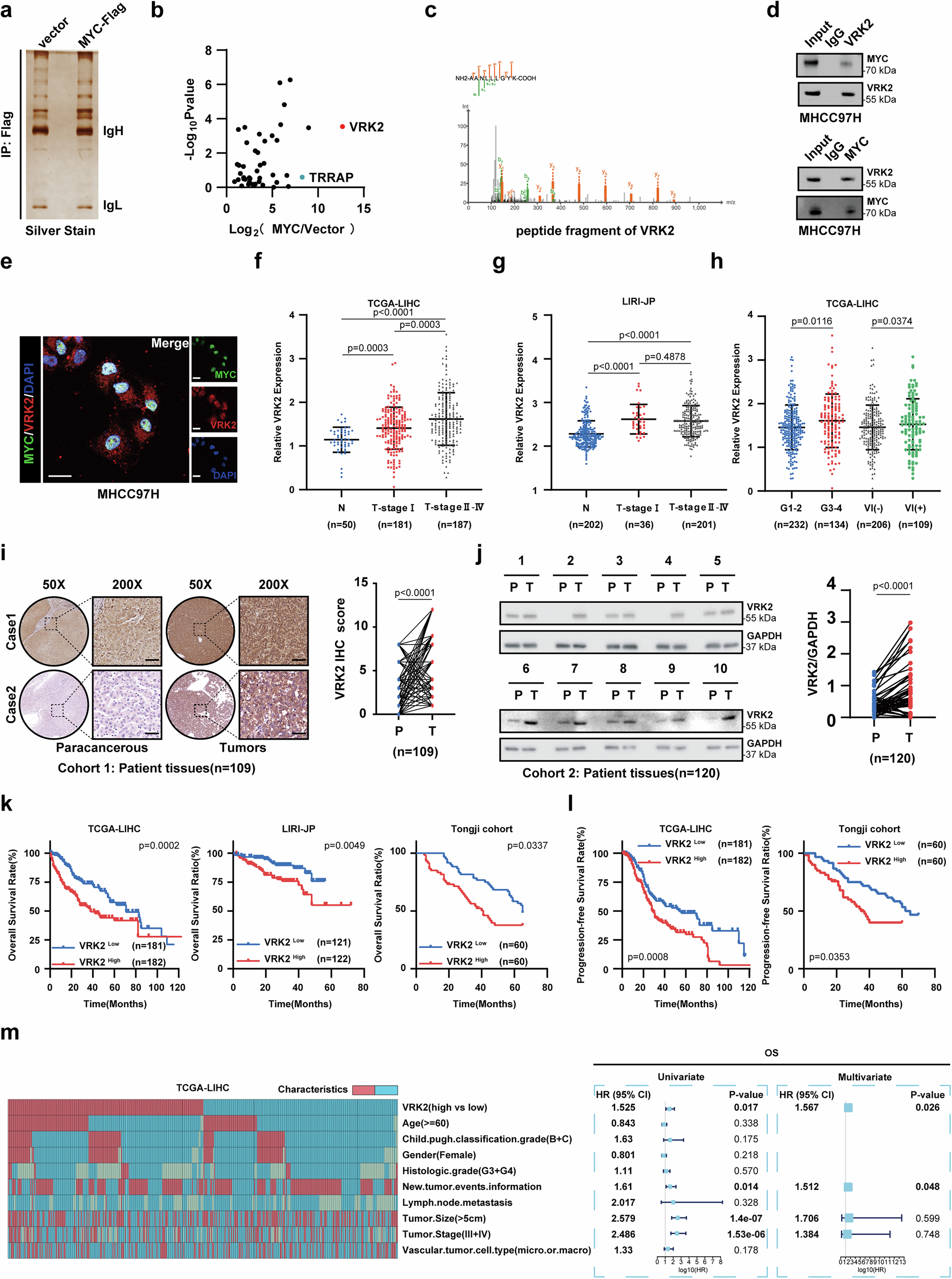
Fig. 1: Identification of VRK2 as a MYC binding partnerVRK2 and an oncogene associated with unfavorable prognosis in patients with HCC.

a Sliver-stained SDS-PAGE gel of the Co-IP products (n = 3 independent experiments). b Pearson’s correlation analysis of p-values of kinases in mass spectrometry and prognostic scores of kinases in TCGA. c The peptide fragment of VRK2 as determined by mass spectrometry. d Immunoprecipitation assay of interaction between endogenous MYC and VRK2 in MHCC97H cells were harvested for western blotting with the indicated antibodies (n = 3 independent experiments). e The co-localization analysis for MYC and VRK2 in MHCC97H cells. Scale bar: 20 μm. The nucleus was stained with DAPI (n = 3 independent experiments). f, g The mRNA level of VRK2 in LIHC tumor stage and normal tissues in a TCGA-LIHC (RNA-seq data) (f) and LIRI-JP dataset (RNA-seq data) (g). h The mRNA level of VRK2 in LIHC was grouped according to pathological differentiation, vascular invasion in a TCGA-LIHC (RNA-seq data). i Representative IHC images of VRK2 staining of clinical HCC and paracancerous tissues (n = 123). Scale bar: 100 μm (left)/25 μm (right) (n = 3 independent experiments). j VRK2 differentially expressed in HCC and paracancerous tissues from cohort 2 (n = 120) for western blotting with the indicated antibodies, and Relative VRK2 protein level in HCC tissues (T) by comparing to their counterpart paracancerous tissues (P) after normalizing to GAPDH expression (n = 3 independent experiments). k Overall survival according to VRK2 mRNA levels expression in the TCGA-LIHC cohort, LIRI-JP cohort and Tongji cohort 1. l Progression-free survival according to VRK2 mRNA levels expression in the TCGA-LIHC cohort, LIRI-JP cohort and Tongji cohort 1. m Heatmap (left) of clinicopathologic characteristics of TCGA-LIHC HCC patients grouped by VRK2 expression (left panel). Forest plot (right panel) of the univariate and multivariate Cox proportional hazards model for overall survival. For Western blot experiments, GAPDH was used as a loading control (j). f–h P values were calculated using a student’s unpaired t-test (two-tailed). Data were presented as the mean ± SD. i, j P values were calculated using a student’s paired t-test (two-tailed). k, l P values were calculated using a Kaplan–Meier test (two-tailed). Source data are provided as a Source Data file.