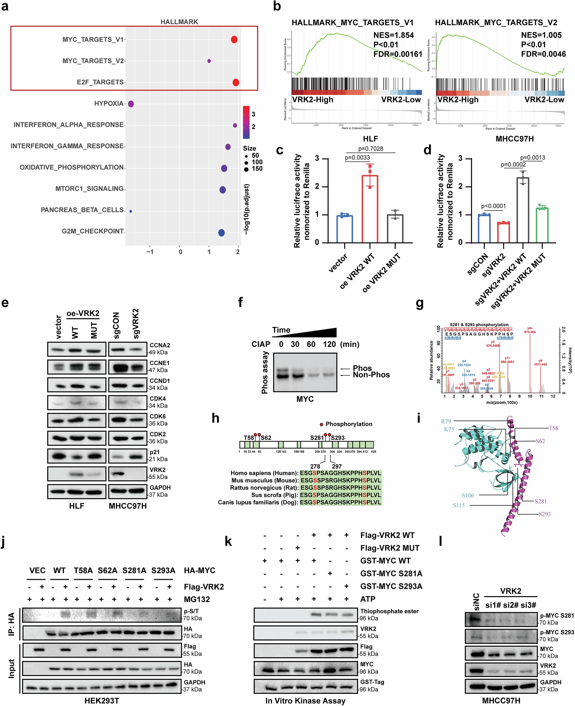
Fig. 3: VRK2 enhances the transcriptional activity of MYC by facilitating the phosphorylation of MYC at S281 and S293.

a sgCON or sgVRK2 MHCC97H cells were harvested for RNA-seq analysis and pathway analysis. Differentially regulated genes with more than twofold change were included in this pathway analysis (n = 3 independent experiments). b VRK2-related gene set enrichment analysis (GSEA). c, d E-box activity changes in Hep3B, HLF, MHCC97H, and HepG2 cells after VRK2 overexpression or knockout (n = 3 independent experiments). e HLF and MHCC97H cells after VRK2 overexpression or knockout were harvested for western blotting with the indicated antibodies (n = 3 independent experiments). f Phos-tagTM SDS-PAGE analysis of MYC extracted from MHCC97H cells treating with CIAP (n = 3 independent experiments). g LC-MS/MS spectrum showing the phosphorylation of MYC S281 and S293. h Schematic diagram showing the phosphorylation site of MYC detected by LC-MS/MS (up), and the MYC amino acidic sequence near S281 and S293 from various species (bottom). i Molecular docking model of VRK2 and MYC. j Immunoprecipitation assay of interaction between mutant HA-MYC and Flag-VRK2 in HEK293T cells with MG132 were harvested for western blotting with the indicated antibodies (n = 3 independent experiments). k Vitro kinase assay of the protein interaction between GST-MYC WT, GST- MYC S281A or GST- MYC S293A, and Flag-VRK2 WT or Flag-VRK2 MUT. GST coding sequences were cloned onto the N-terminus of MYC. Followed by Western blot analysis with the indicated antibodies (n = 3 independent experiments). l MHCC97H cells with interference with VRK2 expression using siRNA. were harvested for western blotting with the indicated antibodies (n = 3 independent experiments). For Western blot experiments, GAPDH was used as a loading control (e, j, i). a P values were calculated using standard accumulative hypergeometric statistical test. c, d P values were calculated using a student’s unpaired t-test (two-tailed). Data were presented as the mean ± SD. Source data are provided as a Source Data file.