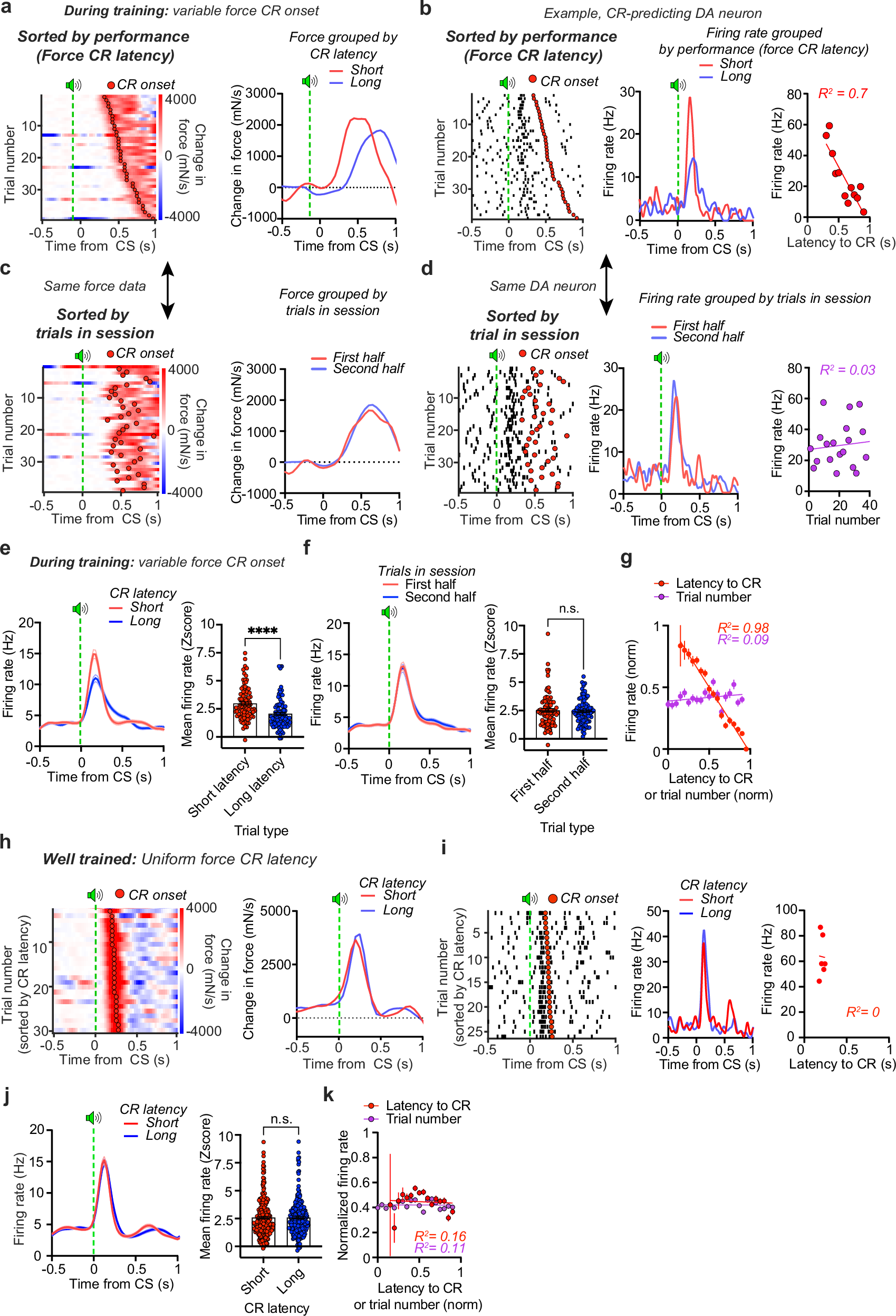
Fig. 7: Variations in DA activity predicts force CR latency rather than reward prediction.

a Left: Heatmap of force generated during the CR during learning, sorted by CR latency. Right: Average force during trials with short vs. long latency CRs. b Left: Raster plot of an example DA neuron from the same session in (a) same sorting. Middle: mean firing for short vs. long latency. Right: CR latency predicted firing rate (R2 = 0.7). c Left: Same force as in (a) now sorted by trial number. Right: Average force during the first and second halves of the session. d Left: Same DA neuron from (b), sorted by trial number. Middle: average firing rate during the first and second session halves. Right: Trial number did not predict firing (R2 = 0.03). e Left: Average firing rate of 94 CR-predicting DA neurons during short and long latency CRs. Right: Activity was lower for long CR latencies (paired two-tailed t-test, p < 0.0001). f Left: Mean activity of same 94 CR-predicting DA neuron firing, comparing the first and second session halves. Right: No differences between first and second session halves (paired two-tailed t-test, p = 0.36, n = 94 DA neurons). g Activity of CR-predicting neurons was predicted by CR latency (linear regression; R2 = 0.98, p < 0.0001) but not trial number (linear regression; R2 = 0.09, p = 0.29; n = 94 DA neurons). h Left: Force heatmap from a well-trained mouse; CR latency is uniform. Right: Mean force during short and long CR latencies in a well-trained mouse. i Left: Raster of an example DA neuron from session in (h) sorted by latency. Middle: Mean firing for short and long latency CRs. Right: CR latency did not predict firing rate. j Left: Mean firing rates for 218 non-predictive DA neurons during short and long CR trials. Right: No effect of CR latency on DA activity (paired two-tailed t-test, p = 0.93, n = 218 DA neurons). k No relationship between firing and CR latency or trial number in well trained mice (linear regression, CR latency: R2 = 0.16, p = 0.69; Trial number: R2 = 0.11, p = 0.74; n = 218 DA neurons). Error bars represent SEM. Source Data provided.