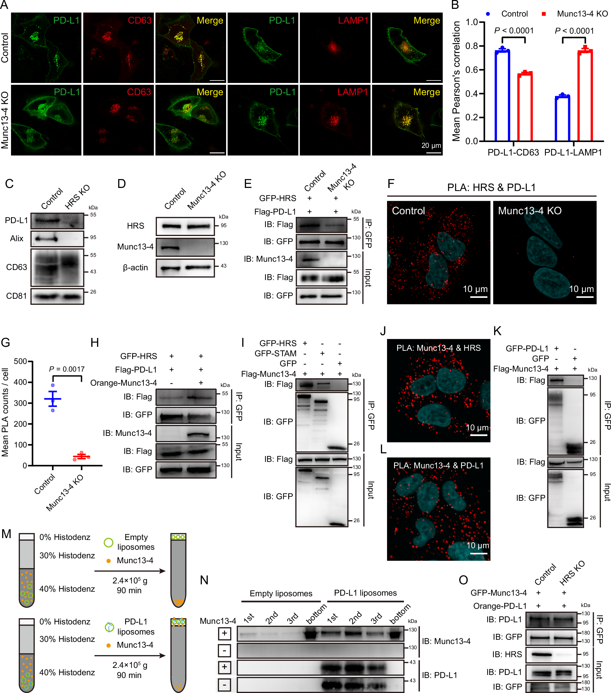
Fig. 5: Exosomal sorting of PD-L1 by Munc13-4 and HRS.
From: Munc13-4 mediates tumor immune evasion by regulating the sorting and secretion of PD-L1 via exosomes

A Representative confocal images of SUM159 cells co-expressing GFP-PD-L1 with Orange-CD63 or Orange-LAMP1 (3 independent experiments). Scale bar, 20 μm. B Quantification of the mean Pearson’s correlation coefficient between PD-L1 and CD63 or LAMP1 (n = 3 independent experiments). C WB analysis of PD-L1, Alix, CD63, and CD81 on equal numbers of exosomes from SUM159 cells (n = 2 biological replicates). D WB analysis of total HRS in SUM159 cells (n = 3 biological replicates). E Co-IP/immunoblotting (IB) analysis in SUM159 cells transfected with indicated constructs (n = 3 biological replicates). F Representative confocal images of SUM159 cells in the PLA (3 independent experiments). Scale bar, 10 μm. G Quantification of the mean number of PLA puncta per cell (n = 3 independent experiments). H Co-IP/IB analysis in Munc13-4 KO SUM159 cells transfected with indicated constructs (n = 3 biological replicates). I Co-IP/IB analysis in HEK293T cells transfected with indicated constructs (n = 3 biological replicates). J Representative PLA image of SUM159 cells (3 independent experiments). Scale bar, 10 μm. K Co-IP/IB analysis in HEK293T cells transfected with indicated constructs (n = 3 biological replicates). L Representative PLA image of SUM159 cells (3 independent experiments). Scale bar, 10 μm. M Schematic of in vitro liposome co-flotation assay. N WB analysis of Munc13-4 and PD-L1 in top three fractions and bottom fraction (n = 3 biological replicates). O Co-IP/IB analysis in different SUM159 cells transfected with indicated constructs (n = 3 biological replicates). In (C, D, N), samples were run on the same gel; in (E, H, I, K, O), IP and Input samples were derived from the corresponding same experiment, but different gels for IP and Input samples were processed in parallel. Data are represented as means ± SEM (B, G), and p-values were calculated by two-way ANOVA with multiple comparisons (B) and unpaired two-tailed t-test (G). Source data are provided as a Source data file.