Abstract
Tumor-derived exosomes carry programmed death-ligand 1 (PD-L1), which binds programmed cell death protein 1 (PD-1) on T cells, suppressing immune responses locally and systemically. However, the mechanisms governing exosomal PD-L1 sorting and secretion remain elusive. Here, we identify Munc13-4 as a crucial regulator of this process. Deletion of Munc13-4 in breast tumors enhances T cell-mediated anti-tumor immunity, suppresses tumor growth, and improves the efficacy of immune checkpoint inhibitors. Mechanistically, Munc13-4 collaborates with hepatocyte growth factor-regulated tyrosine kinase substrate (HRS), Rab27, and SNAREs to facilitate PD-L1 sorting and secretion via exosomes. Cryogenic electron microscopy (cryo-EM) analysis of the Munc13-4–Rab27a complex provide structural insights into exosome secretion. Importantly, PD-L1 sorting relies on a ternary complex composed of Munc13-4, PD-L1 and HRS, which is regulated by interferon gamma (IFNγ) signaling. A designed peptide that disrupts Munc13-4–PD-L1 interaction impedes PD-L1 sorting, enhances antitumor immunity, and suppresses tumor growth, highlighting the therapeutic potential of targeting this pathway.
Similar content being viewed by others
Introduction
Tumor cells evade immune surveillance by increasing the surface expression of PD-L1, which interacts with the PD-1 receptor on T cells to trigger the immune checkpoint response and leading to T cell inhibition1,2. Inhibitors targeting the PD-1/PD-L1 have shown promise in cancer therapy by restoring T cell function and enhancing anti-tumor immunity3. Nonetheless, a significant proportion of patients do not respond to anti-PD-L1/PD-1 therapies3,4. A primary reason for this resistance is the secretion of PD-L1 into the bloodstream via extracellular vesicles (EVs), particular exosomes, where it can disrupt immune function remotely5,6,7. Recent studies have demonstrated that genetic blockade of exosomal PD-L1 biogenesis and/or secretion not only suppresses local tumor growth but also elicits a durable systemic anti-tumor immune response8. Therefore, the role of exosomal PD-L1 in immune modulation highlights the urgent need for targeted strategies to inhibit exosomal PD-L1 biogenesis and secretion, which could significantly improve the efficacy of cancer immunotherapies.
The secretion of tumor-derived exosomes begins with the formation of early endosomes, which mature into multivesicular bodies (MVBs) containing intraluminal vesicles (ILVs). MVBs fuse with the plasma membrane, releasing ILVs as exosomes into the extracellular space9. Endosomal sorting complexes required for transport (ESCRTs) are critical for cargo sorting within the endosomal system. HRS, a key component of the ESCRT machinery, mediates cargo recognition and sorting into MVBs10. In addition, the Rab family of small GTPases (Rabs) is essential for membrane trafficking, with Rab27 specifically controlling various steps of the exosome secretion pathway, particularly the docking of MVBs to the plasma membrane11. Moreover, the SNARE machinery mediates the fusion of MVBs with the plasma membrane, with syntaxin-4, SNAP-23, and VAMP-7 forming the SNARE complex to drive the secretion of exosomes in various tumor cells12. Despite these advances, the mechanisms governing PD-L1 sorting onto exosomes and their secretion remain elusive. Understanding these processes is essential for developing targeted molecules that inhibit the PD-L1 secretion pathway, and it is urgent to identify and investigate key players in the endosomal sorting pathway that mediate PD-L1 recognition and sorting onto exosomes.
In this study, we identified Munc13-4, a member of the Munc13 protein family known for its regulatory role in membrane trafficking, as upregulated in various tumor tissues, where it mediates tumor immune evasion by regulating exosomal sorting and secretion of PD-L1. Deleting Munc13-4 in breast tumors significantly enhances T cell-mediated anti-tumor immunity, suppresses tumor growth, and boosts the efficacy of immune checkpoint inhibitors. We elucidated a coherent mechanism whereby Munc13-4 collaborates with HRS, Rab27, and SNAREs to regulate PD-L1 sorting and secretion via exosomes. Notably, we discovered a critical function of Munc13-4 in PD-L1 sorting that depends on its direct interaction with PD-L1; disrupting this interaction with a specifically designed peptide markedly impaired PD-L1 sorting, leading to enhanced T cell-mediated anti-tumor responses in vivo. These findings position Munc13-4 as a promising therapeutic target for boosting immune responses against tumors.
Results
Munc13-4 deficiency in tumor cells inhibits tumor growth in an immunity-dependent way
The Munc13 protein family functions as critical regulators of vesicle trafficking and exocytosis across various cell types. While Munc13-1, Munc13-2, and Munc13-3 are involved in the exocytosis of synaptic vesicles and dense-core vesicles in neurons and neuroendocrine cells13,14,15, Munc13-4 has specialized roles in cytotoxic granule exocytosis in immune cells16,17,18,19 and has recently been implicated in exosome secretion in tumor cells20. To explore the role of Munc13-4 in tumor progression, we assessed its expression in tumor and adjacent normal tissues using TIMER2.0 (cistrome.shinyapps.io/timer)21,22, a platform that analyzes genomic data from The Cancer Genome Atlas (TCGA). Our analysis revealed significant upregulation of Munc13-4 across various tumor types (Supplementary Fig. 1A). Immunohistochemical staining of tumor and adjacent normal tissues on tissue microarrays demonstrated increased Munc13-4 expression in tumors, including breast cancer, thyroid cancer, cholangiocarcinoma, gastrointestinal stromal tumor, pancreatic cancer, and hepatocellular carcinoma (Fig. 1A and Supplementary Fig. 1B–E), suggesting a crucial role for Munc13-4 in tumor progression. Given the high global incidence of breast cancer, we focused on investigating the specific role of Munc13-4 in breast cancer.
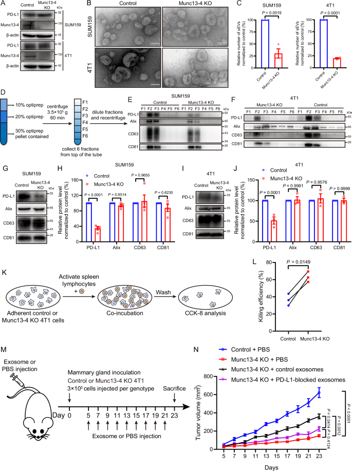
A Representative immunohistochemical images showing Munc13-4 expression in breast cancer (n = 30 patients), thyroid cancer (n = 6 patients), cholangiocarcinoma (n = 5 patients), gastrointestinal stromal tumors (n = 6 patients), pancreatic cancer (n = 6 patients), and hepatocellular carcinoma (n = 9 patients) tissues, along with their corresponding adjacent normal tissues, assessed using a multi-organ carcinoma tissue array. Scale bar, 500 μm. B–D Tumor growth in BALB/c mice inoculated with wild-type (WT), control, or Munc13-4 knockout (KO) 4T1 cells (n = 9 mice). B Schematic of experimental design. C Tumor growth curves following mammary gland inoculation. D Percentage change in tumor volume, normalized to WT group. E–G Tumor growth in BALB/Nude mice inoculated with WT, control, or Munc13-4 KO 4T1 cells (n = 8 mice). E Schematic of experimental design. F Tumor growth curves following mammary gland inoculation. G Percentage change in tumor volume, normalized to WT group. H–J Tumor growth in NOD/SCID mice inoculated with WT, control, or Munc13-4 KO 4T1 cells (n = 6 mice). H Schematic of experimental design. I Tumor growth curves following mammary gland inoculation. J Percentage change in tumor volume, normalized to WT group. Data are presented as means ± SEM, and p-values were calculated by one-way ANOVA with multiple comparisons (C, F, I), ns not significant. Source data are provided as a Source data file.
Using the CRISPR-Cas9 system, we generated Munc13-4 knockout 4T1 murine mammary carcinoma cells, with control cells infected with a lentivirus carrying Cas9 without sgRNA (Supplementary Fig. 2A). The deletion of Munc13-4 did not influence the proliferation of 4T1 cells in vitro (Supplementary Fig. 2B). We then conducted in vivo studies by creating orthotopic mouse models of breast cancer using wild-type (WT), control and Munc13-4 knockout 4T1 cells (Fig. 1B). Mice inoculated with Munc13-4 knockout 4T1 cells showed a significant delay in tumor growth compared to those implanted with WT or control cells (Fig. 1C and Supplementary Fig. 2C, D), with average tumor volume in the knockout group stabilizing at approximately 17.17% of that in the WT group (Fig. 1D). These data demonstrate that Munc13-4 knockout substantially impairs the oncogenic potential of 4T1 cells, indicating a pivotal role for Munc13-4 in breast tumor progression.
Next, we identified differentially expressed proteins in the proteomes of control and Munc13-4 knockout 4T1 cells, and conducted enrichment analysis based on the KEGG database to pinpoint relevant cellular processes and organismal systems affected by Munc13-4 knockout. KEGG enrichment analysis suggests significant involvement in transport and catabolic pathways, along with a critical association with the immune system (Supplementary Fig. 2E). Given that immune evasion is a hallmark of cancer, we explored the relationship between Munc13-4 and immune evasion by assessing the oncogenicity of Munc13-4 knockout 4T1 cells in immunodeficient mouse models. In BALB/Nude mice lacking T cells, the difference in tumor growth between those with Munc13-4 knockout cells and WT or control cells became less pronounced (Fig. 1E, F and Supplementary Fig. 2F, G), with Munc13-4 knockout tumors approaching 60.19% of the size of WT tumors (Fig. 1G). Moreover, in NOD/SCID mice with severe combined immunodeficiency, tumors in the Munc13-4 knockout group grew comparably to those in the WT group (Fig. 1H, I and Supplementary Fig. 2H, I), with the Munc13-4 knockout tumors reaching 83.67% of the size of the WT tumors (Fig. 1J). These results suggest that the role of Munc13-4 in breast tumor progression is closely linked to its capacity to modulate immune responses within the tumor microenvironment.
Munc13-4 deficiency in tumor cells enhances T cell infiltration and activation
We next explored whether deletion of Munc13-4 in breast tumor cells influences the quantity and activity of T cells within tumors, spleens, and lymph nodes of tumor-bearing mice inoculated with either control or Munc13-4 knockout 4T1 cells. Flow cytometry showed a significant increase in the infiltration of both CD4+ and CD8+ T cells within the tumors of mice implanted with Munc13-4 knockout 4T1 cells (Fig. 2A and Supplementary Fig. 3A), which was corroborated by immunofluorescent staining (Supplementary Fig. 3B). In addition, the populations of both CD4+ and CD8+ cells in the spleens and lymph nodes of these mice were notably elevated compared to the control group (Fig. 2B, C). These results indicate that the deletion of Munc13-4 in tumor cells enhances T cell infiltration in the tumor, spleen, and lymph nodes.
Flow cytometric quantification of the percentage of CD45+CD3+CD4+ and CD45+CD3+CD8+ T cells among total cells in the tumors (A), spleens (B), and draining lymph nodes (C) of BALB/c mice (n = 5 mice), 21 days after mammary gland injection with 3 × 105 control or Munc13-4 KO 4T1 cells per mouse. Quantification of the percentage of granzyme B+ (GzmB+) (D), Ki67+ (E), and IFNγ+ (F) cells among CD45+CD3+CD4+ and CD45+CD3+CD8+ T cells within tumors from orthotopic mouse models of breast cancer generated by control or Munc13-4 KO 4T1 cells (n = 5 mice). Quantification of the percentage of granzyme B+ (G), Ki67+ (H), and IFNγ+ (I) cells among CD45+CD3+CD4+ and CD45+CD3+CD8+ T cells within spleens from orthotopic mouse models of breast cancer generated by control or Munc13-4 KO 4T1 cells (n = 5 mice). Quantification of the percentage of granzyme B+ (J), Ki67+ (K), and IFNγ+ (L) cells among CD45+CD3+CD4+ and CD45+CD3+CD8+ T cells within the draining lymph nodes from orthotopic mouse models of breast cancer generated by control or Munc13-4 KO 4T1 cells (n = 5 mice). Box plots show the median (center line), interquartile range (box), minima and maxima (whiskers), and all individual data points (dots). All p-values were calculated by two-tailed Multiple t-tests. Source data are provided as a Source data file.
We further assessed T cell activation markers, including the cytotoxic molecule granzyme B, the proliferation marker Ki67, and the cytokine interferon gamma (IFNγ), in CD4+ and CD8+ T cell populations from tumors, spleens, and lymph nodes of tumor-bearing mice. Mice implanted with Munc13-4 knockout 4T1 cells exhibited a significant increase in the expression of granzyme B, Ki67, and IFNγ in both CD4+ and CD8+ T cells across all examined tissues compared to those inoculated with control 4T1 cells (Fig. 2D–L and Supplementary Fig. 3C–E). Collectively, these results demonstrate that Munc13-4 deficiency in breast tumor cells augments T cell infiltration and activation, thereby enhancing the systemic T cell-mediated immune response.
Facilitating PD-L1 secretion by Munc13-4 suppresses anti-tumor efficacy of T cells
PD-L1 binding to PD-1 on T cells is a crucial mechanism for tumor evasion of immune surveillance. To explore whether reduced tumor-induced immunosuppression in Munc13-4-deficient models was linked to PD-L1 changes, we examined the effect of Munc13-4 knockout on PD-L1 expression by western blot. Our results showed no impact on PD-L1 protein levels in 4T1 and SUM159 breast tumor cells (Fig. 3A).
A Western blot (WB) analysis of total PD-L1 level in control and Munc13-4 KO SUM159 or 4T1 cells (n = 3 biological replicates). B Representative TEM images of EVs secreted by control and Munc13-4 KO SUM159 or 4T1 cells (n = 3 biological replicates). Scale bar, 50 nm. C Quantification of exosomes secreted by equal numbers of control and Munc13-4 KO SUM159 (left) or 4T1 (right) cells through NTA (n = 3 biological replicates). D Schematic of experimental design for (E, F). WB analysis of PD-L1, Alix, CD63, and CD81 in EVs secreted by equal numbers of control and Munc13-4 KO SUM159 (E) or 4T1 (F) cell, collected from factions 1–6 (F1–6) (n = 3 biological replicates). WB analysis of PD-L1, Alix, CD63, and CD81 abundance on equal numbers of exosomes secreted by control and Munc13-4 KO SUM159 cells (G) and corresponding quantification of blot band intensities (H) (n = 4 biological replicates). WB analysis of PD-L1, Alix, CD63, and CD81 abundance on equal numbers of exosomes secreted by control and Munc13-4 KO 4T1 cells (I) and corresponding quantification of blot band intensities (J) (n = 3 biological replicates). K Schematic of experimental design for (L). L Quantification of killing efficiency against control and Munc13-4 KO 4T1 cells (n = 3 biological replicates). M Schematic of experimental design for (N). N Tumor growth curves following mammary gland inoculation of control or Munc13-4 KO 4T1 cells, with subsequent injection of PBS or the indicated exosomes (n = 6 mice). In (A), for each cell line, all samples were run on the same gel; in (E, F, G, I), samples were run on the same gel. Data are presented as means ± SEM (C, H, J, N), and p-values were calculated by unpaired two-tailed t-test (C), two-way ANOVA (H, J) with multiple comparisons, paired two-tailed t-test (L), and one-way ANOVA with multiple comparisons (N). Source data are provided as a Source data file.
PD-L1 transport to the plasma membrane and sorting onto exosomes enables its interaction with PD-1 on T cells, thus inhibiting T cell-mediated anti-tumor immunity. Proteomics analysis suggests the involvement of Munc13-4 in transport and catabolic pathways (Supplementary Fig. 2E), we thus examined the effect of Munc13-4 knockout on the transport of PD-L1 to the plasma membrane and to exosomes. Flow cytometry analyses revealed that no change in PD-L1 on the plasma membrane was observed after Munc13-4 knockout (Supplementary Fig. 4A, B). Transmission electron microscopy (TEM), nanoparticle tracking analysis (NTA) and tunable resistive pulse sensing (TRPS) showed that EVs isolated from control and Munc13-4 knockout cell culture supernatants displayed exosome-like morphology (Fig. 3B) and were within the 50–200 nm size range characteristic of exosomes (Supplementary Fig. 4C–F). However, NTA and TRPS indicated a significant decrease in the total number of exosomes secreted by Munc13-4 knockout cells compared to control cells (Fig. 3C and Supplementary Fig. 4C–F). Western analysis showed a marked reduction in PD-L1 and exosome marker proteins (Alix, CD63, CD81) in EVs from Munc13-4 knockout cells (Supplementary Fig. 4G, H). Isolation of EVs via OptiprepTM density gradient centrifugation confirmed the association of PD-L1 with exosomes and indicated disrupted exosome secretion in Munc13-4 knockout cells (Fig. 3D–F).
To assess PD-L1 levels on exosomes, we collected equivalent numbers of exosomes from both control and knockout cells. Western analysis showed that PD-L1 levels were significantly lower in exosomes from Munc13-4 knockout cells, while levels of Alix, CD63, and CD81 remained unchanged (Fig. 3G–J). These results indicate that Munc13-4 deletion does not affect the total PD-L1 levels or its presence on the plasma membrane but significantly reduces secreted PD-L1 by inhibiting exosomes secretion and decreasing its enrichment onto exosomes.
We further assessed the role of exosomes from control and Munc13-4 knockout cells in T cell suppression by flow cytometry. Again, equivalent numbers of exosomes from both control and knockout cells were collected. Exosomes from Munc13-4-deficient 4T1 cells showed reduced inhibitory effects on the cytotoxicity of CD8+ T cells compared to exosomes from control cells (Supplementary Fig. 4I, J). Notably, anti-PD-L1 treatment significantly decreased the suppression of CD8+ T cell activation by control exosomes, while it had minimal effect on exosomes from Munc13-4 knockout cells (Supplementary Fig. 4I, J). Taken together, the reduced PD-L1 presence on exosomes due to Munc13-4 knockout in tumor cells leads to decreased immunosuppressive capacity.
To directly characterize the anti-tumor efficacy of T cells influenced by Munc13-4 deficiency in tumor cells, we examined the cytotoxicity of T cells primed by either control or Munc13-4-deficient 4T1 cells in vitro. Mouse spleen lymphocytes activated with anti-CD3 and anti-CD28 antibodies displayed significantly enhanced cytotoxicity against Munc13-4 knockout 4T1 cells compared to control cells (Fig. 3K, L). Meanwhile, we explored the relationship between decreased oncogenicity and impaired exosomal PD-L1 secretion in Munc13-4-deficient 4T1 cells in vivo (Fig. 3M). Infusion of exosomes from control 4T1 cells markedly accelerated tumor growth in mice bearing Munc13-4 knockout 4T1 cell transplants (Fig. 3N and Supplementary Fig. 4K, L). In contrast, exosomes pre-treated with anti-PD-L1 antibody had minimal impact on tumor growth (Fig. 3N and Supplementary Fig. 4K, L). Collectively, these findings underscore the essential role of Munc13-4 in T cell suppression and tumor progression through its regulation of PD-L1 secretion via exosomes.
Munc13-4 deficiency in tumor cells boosts immune checkpoint blockade therapy effectiveness
Immune checkpoint blockade (ICB) therapy, which targets the PD-1/PD-L1 interaction using antibodies, has become a common approach in cancer treatment. However, it faces challenges such as limited durability of remission and a low overall response rate, restricting its benefits to a small subset of patients3,4. Recent studies indicate that PD-L1 on exosomes secreted by tumor cells may antagonize ICB therapy5,6,7. Given our findings that Munc13-4 promotes PD-L1 secretion and inhibits immune surveillance in vivo, we investigated whether Munc13-4 deletion in tumor cells could enhance ICB therapy efficacy (Supplementary Fig. 5A).
In experiments, neither anti-PD-1 nor anti-PD-L1 treatment slowed tumor growth in mice inoculated with control 4T1 cells compared to IgG isotype controls (Supplementary Fig. 5B–D). In contrast, tumor growth was significantly delayed in mice implanted with Munc13-4-deficient 4T1 cells, and this effect was further enhanced by anti-PD-1 and anti-PD-L1 treatments (Supplementary Fig. 5B–D). These results suggest that Munc13-4 depletion in tumor cells improves the therapeutic efficacy of immune checkpoint inhibitors.
Munc13-4 does not influence MVB biogenesis
The above findings indicate that Munc13-4 deletion in breast tumor cells has two detrimental effects on PD-L1 secretion: (i) reduced PD-L1 sorting on exosomes and (ii) impaired exosome secretion. This may result from impaired MVB biogenesis and/or MVB fusion with the plasma membrane. To explore the underlying mechanisms, we utilized the human breast tumor cell line SUM159 and examined whether Munc13-4 deficiency disrupts MVB biogenesis. TEM analysis of control and Munc13-4 knockout SUM159 cells revealed a significant accumulation of MVBs in the knockout cells (Supplementary Fig. 6A, B). This was corroborated by immunofluorescence and western analyses showing a marked increase in CD63, a well-established MVB marker (Supplementary Fig. 6F–H). In addition, TEM analysis indicated an increase in ILVs within MVBs in Munc13-4 knockout cells (Supplementary Fig. 6C), suggesting that reduced PD-L1 secretion is not due to impaired MVB biogenesis.
Further TEM analysis showed a significant increase in hybrid structures formed between MVBs and lysosomes in Munc13-4 knockout cells, characterized by electron-dense compartments and double-membrane autophagosomes (Supplementary Fig. 6A, D). Immunofluorescence analysis confirmed increased colocalization of CD63 with the lysosomal marker LAMP1 (Supplementary Fig. 6I, J). Moreover, TEM data indicated that the diameter of MVBs in Munc13-4 knockout cells was significantly enlarged (Supplementary Fig. 6E). Together, these observations suggest an increased prevalence of both homotypic fusion among MVBs and heterotypic fusion between MVBs and lysosomes in the absence of Munc13-4.
Munc13-4 facilitates MVB docking and fusion with the plasma membrane
Since Munc13-4 deletion does not affect MVB biogenesis, we investigated its role in downstream processes related to the docking and fusion of MVBs with the plasma membrane. Rab GTPase Rab27a plays a critical role in various stages of the exosome secretion pathway, particularly in the transport and docking of MVBs to the plasma membrane11. As an effector of Rab27a, Munc13-4 collaborates with Rab27a to regulate exocytosis in various immune cells19,23,24. Consistent with this role, our in vitro binding experiment detected significant binding between Munc13-4 and Rab27a (Supplementary Fig. 6K). In contrast, only minimal interactions were detected with Rab5 or Rab7 (Supplementary Fig. 6K), which are primarily associated with early and late endosomes, respectively. To study the role of the Munc13-4–Rab27a complex in MVB docking, we expressed CD63 tagged with orange fluorescent protein in both control and Munc13-4 (or Rab27a) knockout SUM159 cells. By using total internal reflection fluorescence (TIRF) microscopy, we tracked the movement of MVBs near the plasma membrane11. Either Munc13-4 or Rab27a deficiency increased MVB mobility (Supplementary Fig. 6L, M), indicating the functional significance of Munc13-4 and Rab27a in MVB docking.
To investigate the molecular mechanisms by which Munc13-4 and Rab27a contribute to MVB docking, we determined the cryo-EM structure of the Munc13-4–Rab27a complex (Fig. 4A and Supplementary Fig. 7). Note that the non-hydrolyzable GTP analog GppNHp was added to maintain Rab27a in its active state for efficient binding to Munc13-4 (Supplementary Fig. 8A–C). The structure was resolved to 3.4 Å in the core region of the complex, while the two C2 domains at the N- and C-termini of Munc13-4 exhibited a resolution of 4.4 Å due to their inherent flexibility (Supplementary Fig. 8D–H). Compared to the solved structure of core domain (C1-C2B-MUN) of Munc13-125, the overall architecture of Munc13-4 is more curved (Supplementary Fig. 8I). The binding interface of the complex comprises residues F46, W73, and F88 on Rab27a, along with N739, T740, V660, and K661 on Munc13-4 (Fig. 4A). Mutations at these sites significantly impaired the interaction (Fig. 4B, C and Supplementary Fig. 8J, K). Consistent with these findings, such mutations resulted in increased MVB mobility (Fig. 4D, E) and a marked decrease in the total number of exosomes (Fig. 4F). Hence, the structure information provides mechanistic insight into how Munc13-4 works with Rab27a to promote MVB docking.
A Cryo-EM structure of the Munc13-4–Rab27a complex (upper panel) and detailed interface view (lower panel). The corresponding cryo-EM density map is shown as a semi-transparent surface. GST pull-down assays examining the effects of different mutations in Munc13-4 (B), and diverse mutations in Rab27a (C), on the formation of the Munc13-4–Rab27a complex (n = 3 biological replicates). Quantification of the mean diffusion coefficient (D) detected by TIRF microscopy in SUM159 cells with the indicated mutations in Munc13-4 (D) or Rab27a (E) (n = 3 biological replicates). F Quantification of exosomes secreted by equal numbers of indicated SUM159 cells through NTA (n = 3 biological replicates). G Illustration of FRET assay for SNARE complex assembly detection. VAMP-7 SNARE motif (V7 SNARE) labeled with donor dye BODIPY FL, SNAP-23 (SN-23) labeled with acceptor dye 5-TAMRA, and syntaxin-4 (transmembrane domain deleted, Syx-4 ΔTM) form a SNARE complex leading to FRET. H Representative graph of time-dependent SNARE complex assembly measured by the development of FRET (n = 3 biological replicates). I Illustration of the liposome fusion experiment. Syntaxin-4 (Syx-4) was incorporated into DiD-labeled liposomes, and VAMP-7 was incorporated into DiI-labeled liposomes. Munc13-4 accelerates liposome fusion mediated by SNARE complex, leading to FRET. J Time-dependent liposome fusion measured from the development of FRET (n = 3 biological replicates). K Quantification of the FRET efficiency at the end of the detection (n = 3 biological replicates). Data are represented as means ± SEM (D, E, F, J, K), and p-values were calculated by one-way ANOVA with multiple comparisons (D, E, F, K). Source data are provided as a Source data file.
Our previous studies have identified a SNARE complex composed of syntaxin-4, SNAP-23, and VAMP-7 as mediators of MVB fusion with the plasma membrane for exosome release in various tumor cells12. Our binding assays demonstrated a direct interaction between Munc13-4 and both SNAP-23 and VAMP-7, and with the assembled SNARE complex (Supplementary Fig. 6N). We further assessed the regulatory role of Munc13-4 in SNARE complex assembly and membrane fusion using FRET-based assembly and fusion assays. Our results indicated that Munc13-4 significantly facilitates the assembly of syntaxin-4, SNAP-23, and VAMP-7 into the SNARE complex (Fig. 4G, H) and promotes the fusion between liposomes bearing syntaxin-4/SNAP-23 and liposomes containing VAMP-7 (Fig. 4I–K), underscoring its critical role in the fusion of MVBs with the plasma membrane. Altogether, these results suggest that Munc13-4 works with Rab27a and SNAREs to complete exosome secretion by facilitating the docking and fusion of MVBs with the plasma membrane.
Exosomal sorting of PD-L1 by Munc13-4 and HRS
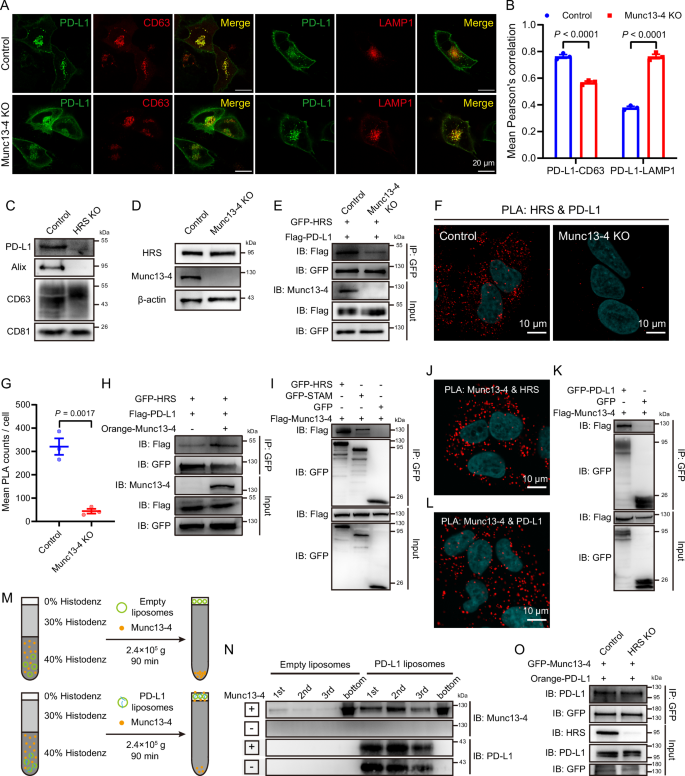
Consistent with our finding that Munc13-4 knockout reduces PD-L1 abundance on exosomes, PD-L1 showed decreased colocalization with CD63 and increased colocalization with LAMP1 in Munc13-4 knockout SUM159 cells (Fig. 5A, B), indicating improper translocation of PD-L1 from MVBs to lysosomes and strengthening the role of Munc13-4 in sorting PD-L1 to exosomes.
A Representative confocal images of SUM159 cells co-expressing GFP-PD-L1 with Orange-CD63 or Orange-LAMP1 (3 independent experiments). Scale bar, 20 μm. B Quantification of the mean Pearson’s correlation coefficient between PD-L1 and CD63 or LAMP1 (n = 3 independent experiments). C WB analysis of PD-L1, Alix, CD63, and CD81 on equal numbers of exosomes from SUM159 cells (n = 2 biological replicates). D WB analysis of total HRS in SUM159 cells (n = 3 biological replicates). E Co-IP/immunoblotting (IB) analysis in SUM159 cells transfected with indicated constructs (n = 3 biological replicates). F Representative confocal images of SUM159 cells in the PLA (3 independent experiments). Scale bar, 10 μm. G Quantification of the mean number of PLA puncta per cell (n = 3 independent experiments). H Co-IP/IB analysis in Munc13-4 KO SUM159 cells transfected with indicated constructs (n = 3 biological replicates). I Co-IP/IB analysis in HEK293T cells transfected with indicated constructs (n = 3 biological replicates). J Representative PLA image of SUM159 cells (3 independent experiments). Scale bar, 10 μm. K Co-IP/IB analysis in HEK293T cells transfected with indicated constructs (n = 3 biological replicates). L Representative PLA image of SUM159 cells (3 independent experiments). Scale bar, 10 μm. M Schematic of in vitro liposome co-flotation assay. N WB analysis of Munc13-4 and PD-L1 in top three fractions and bottom fraction (n = 3 biological replicates). O Co-IP/IB analysis in different SUM159 cells transfected with indicated constructs (n = 3 biological replicates). In (C, D, N), samples were run on the same gel; in (E, H, I, K, O), IP and Input samples were derived from the corresponding same experiment, but different gels for IP and Input samples were processed in parallel. Data are represented as means ± SEM (B, G), and p-values were calculated by two-way ANOVA with multiple comparisons (B) and unpaired two-tailed t-test (G). Source data are provided as a Source data file.
HRS is a key component of ESCRT-0 and has been found to mediate PD-L1 sorting26,27. This function was verified by the significant reduction in PD-L1 abundance on exosomes following the deletion of HRS (Fig. 5C). To further explore this, we examined the relationship between HRS and PD-L1 in both the presence and absence of Munc13-4. In Munc13-4 knockout SUM159 cells, the expression of PD-L1 and HRS was unaffected (Figs. 3A and 5D); while the interaction between HRS and PD-L1 was markedly diminished compared to control cells, regardless of whether they were exogenously or endogenously expressed (Fig. 5E–G). Reintroducing Munc13-4 into knockout cells significantly restored the HRS–PD-L1 interaction (Fig. 5H), suggesting that this interaction relies on Munc13-4. Supporting these findings, co-immunoprecipitation (co-IP) assay showed a marked binding preference of Munc13-4 for HRS over STAM (another ESCRT-0 component) under exogenous expression conditions (Fig. 5I). In addition, proximity ligation assay (PLA) indicated an interaction between endogenous expressed Munc13-4 and HRS in SUM159 cells (Fig. 5J). We also examined whether Munc13-4 directly interacts with PD-L1. Both co-IP and PLA assays revealed this interaction in SUM159 cells (Fig. 5K, L). This interaction was further verified through in vitro liposome co-flotation assay (Fig. 5M, N). Importantly, the deletion of HRS in SUM159 cells did not influence the interaction between Munc13-4 and PD-L1 (Fig. 5O), indicating that the Munc13-4–PD-L1 interaction is independent of HRS. Altogether, these results suggest the formation of a ternary complex comprising HRS, Munc13-4, and PD-L1, which is critical for sorting of PD-L1 to exosomes.
IFNγ-induced modifications of Munc13-4 and HRS exert opposing effects on PD-L1 sorting
IFNγ, a cytokine produced by NK and T cells, contributes substantially to immunosurveillance against tumors by activating immune cells and inducing apoptosis in tumor cells28,29. Conversely, tumor cells can exploit IFNγ signaling to evade immune destruction through the elevation of PD-L1 expression, which inhibits immune cell activity28,29. Indeed, IFNγ stimulation dramatically increased the protein level of PD-L1 (Supplementary Fig. 9A, B), leading to an elevated presence of PD-L1 on both the plasma membrane (Supplementary Fig. 9C, D) and exosomes (Supplementary Fig. 9E, F), without altering the total quantity of secreted exosomes (Supplementary Fig. 9E–G). Considering the significant effect of exosomal PD-L1 on the suppression of T cell activity, we hence explored whether and how HRS and Munc13-4 regulate PD-L1 sorting onto exosomes in response to IFNγ.
Unlike PD-L1, the overall levels of HRS and Munc13-4 remained unchanged under IFNγ treatment in SUM159 cells (Supplementary Fig. 9A, B). Strikingly, IFNγ stimulation significantly decreased the ubiquitylation of HRS (Supplementary Fig. 9H), without affecting its acetylation and phosphorylation (Supplementary Fig. 9I–K). Meanwhile, IFNγ stimulation significantly increased the acetylation of Munc13-4 (Supplementary Fig. 9L), without influencing its phosphorylation and ubiquitylation (Supplementary Fig. 9M–O). These results indicate that both HRS ubiquitylation and Munc13-4 acetylation induced by IFNγ may cooperate to regulate PD-L1 sorting onto exosomes.
To explore the mechanism that regulates Munc13-4 acetylation, we individually expressed six common acetyltransferases—GCN5, PCAF, CBP, P300, TIP60, and HBO1—with Munc13-4 in HEK293T cells and found that CBP and P300 are able to acetylate Munc13-4 (Supplementary Fig. 10A). Knockout of CBP—rather than P300—reduced the acetylation of endogenous Munc13-4 in SUM159 cells, both in the absence and presence of IFNγ (Supplementary Fig. 10B). In addition, IFNγ stimulation promoted the translocation of CBP from the nucleus to the cytoplasm (Supplementary Fig. 10C, D). These data indicate that CBP acts as a physiological acetyltransferase for Munc13-4. Then, we screened for the deacetylase mediating Munc13-4 deacetylation using deacetylase inhibitors. We found that trichostatin A (TSA), an inhibitor of histone deacetylases (HDACs)30, increased Munc13-4 acetylation, while nicotinamide (NIC), an inhibitor of class-III sirtuin deacetylases (SIRTs)30, had minimal effect (Supplementary Fig. 10E). Among the HDAC1–8 isoforms, expression of HDAC3 and HDAC4, but not the other HDACs, reduced Munc13-4 acetylation in HEK293T cells (Supplementary Fig. 10F–H). Notably, knockout of HDAC3, rather than HDAC4, increased the acetylation level of endogenous Munc13-4, regardless of IFNγ treatment (Supplementary Fig. 10I), suggesting that HDAC3 serves as a physiological deacetylase for Munc13-4. It is noteworthy that the deletion of CBP and HDAC also influenced Munc13-4 expression, as evidenced by a reduction in Munc13-4 transcription (Supplementary Fig. 10J, L) and a corresponding decrease in the total amount of Munc13-4 (Supplementary Fig. 10K, M). We clarify that to ensure the accuracy of the data, our evaluation of the acetylation level of Munc13-4 in the experiments mentioned above was performed with the condition that the total amounts of Munc13-4 samples remained consistent (see “Methods”).
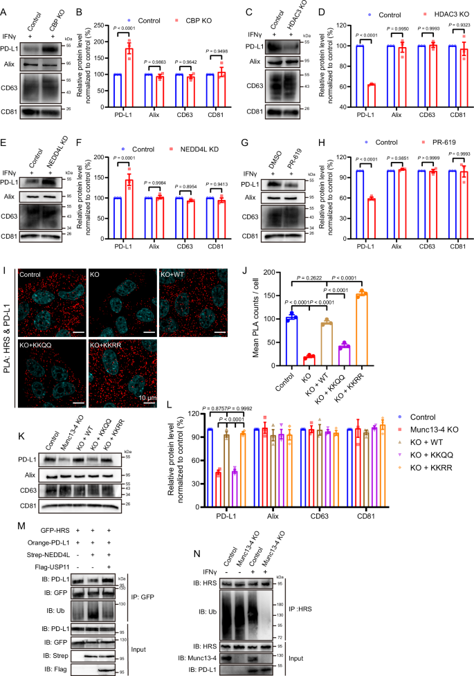
We proceeded to investigate the impact of Munc13-4 acetylation on the sorting of PD-L1 onto exosomes. In the presence of IFNγ, the knockout of CBP and HDAC3 did not influence the total amount of PD-L1 (Supplementary Fig. 10N, O) but displayed opposing effects on PD-L1 sorting. Specifically, the knockout of CBP, which reduces Munc13-4 acetylation, led to a significant increase in the abundance of PD-L1 on exosomes (Fig. 6A, B). In contrast, the knockout of HDAC3, which enhances Munc13-4 acetylation, resulted in a remarkable decrease in PD-L1 abundance on exosomes (Fig. 6C, D). Hence, these results consistently suggest that Munc13-4 acetylation inhibits the sorting of PD-L1 onto exosomes.
WB analysis on equal numbers of exosomes from control and CBP KO SUM159 cells under IFNγ treatment (A) and quantification of blot band intensities (B) (n = 3 biological replicates). WB analysis on equal numbers of exosomes from control and HDAC3 KO SUM159 cells under IFNγ treatment (C) and quantification of blot band intensities (D) (n = 3 biological replicates). WB analysis on equal numbers of exosomes from control and NEDD4L knockdown (KD) SUM159 cells under IFNγ treatment (E) and quantification of blot band intensities (F) (n = 3 biological replicates). WB analysis on equal numbers of exosomes from SUM159 cells co-treated with IFNγ and PR-619 or DMSO (G) and quantification of blot band intensities (H) (n = 3 biological replicates). I Representative confocal images of indicated SUM159 cells in the PLA (3 independent experiments). Scale bar, 10 μm. J Quantification of the mean number of PLA puncta per cell (n = 3 independent experiments). WB analysis on equal numbers of exosomes from indicated SUM159 cells (K) and quantification of blot band intensities (L) (n = 3 biological replicates). M Co-IP/IB analysis in HEK293T cells transfected with indicated constructs (n = 3 biological replicates). N IP/IB analysis in different SUM159 cells ± IFNγ treatment (n = 3 biological replicates). In (A, C, E, G, K), samples were run on the same gel; in (M, N), IP and Input samples were derived from the corresponding same experiment, but different gels for IP and Input samples were processed in parallel. Data are represented as means ± SEM (B, D, F, H, J, L), and p-values were calculated by two-way ANOVA with multiple comparisons (B, D, F, H, J, L). Source data are provided as a Source data file.
On the other hand, IFNγ stimulation induces HRS deubiquitylation, and we next investigate the effect of HRS ubiquitylation on PD-L1 sorting. To identify the E3 ligases responsible for HRS ubiquitylation, we utilized the UbiBrowser 2.0 database (http://ubibrowser.bio-it.cn/ubibrowser_v3/)31. Among the identified and predicted E3 ligases, including NEDD432, NEDD4L33, SH3RF134, ITCH, CBL, and PRKN, we found that NEDD4L efficiently catalyzed HRS ubiquitylation in HEK293T cells (Supplementary Fig. 10P). In SUM159 cells, NEDD4L knockdown led to a significant reduction in HRS ubiquitylation, regardless of IFNγ stimulation (Supplementary Fig. 10Q). Notably, under IFNγ treatment, NEDD4L knockdown resulted in a marked increase in the amount of PD-L1 on exosomes (Fig. 6E, F) without altering total amount of PD-L1 (Supplementary Fig. 10Q). Furthermore, expression of several common deubiquitinases, including STAMBPL1, CYLD, USP11, USP7, and USP8, was found to reduce NEDD4L-mediated HRS ubiquitylation in HEK293T cells (Supplementary Fig. 10R), suggesting that the regulation of HRS deubiquitylation involves multiple deubiquitinases. Treatment with PR-619, a broad-spectrum reversible inhibitor of ubiquitin isopeptidases35,36, induced a substantial increase in HRS ubiquitylation in SUM159 cells independent of IFNγ (Supplementary Fig. 10S). However, PR-619 treatment resulted in a significant reduction in the abundance of PD-L1 on exosomes under IFNγ stimulation (Fig. 6G, H), without influencing the overall PD-L1 level (Supplementary Fig. 10S). Collectively, these findings demonstrate that HRS deubiquitylation facilitates the sorting of PD-L1 onto exosomes.
IFNγ-induced modifications of Munc13-4 and HRS regulate PD-L1 binding
The finding that Munc13-4 acetylation inhibits PD-L1 sorting suggests that it impairs the interaction between Munc13-4 and PD-L1. Indeed, the enhanced acetylation of Munc13-4, driven by the expression of CBP, led to a reduction in its interaction with PD-L1 (Supplementary Fig. 11A), as well as a weakened association of PD-L1 with HRS (Supplementary Fig. 11B), while not affecting the interaction between HRS and Munc13-4 (Supplementary Fig. 11B). This suggests that Munc13-4 serves as a central hub for the formation of the HRS–Munc13-4–PD-L1 complex. Interestingly, the mutant deleting the C-terminus of Munc13-4 (termed Munc13-ΔC, lacking residues 1049–1090) significantly diminished the acetylation by CBP (Supplementary Fig. 11C, D), indicating that the acetylation sites are located within this region. Furthermore, Munc13-ΔC failed to bind PD-L1 (Supplementary Fig. 11E), suggesting that the residues within 1049–1090 are crucial for both acetylation and PD-L1 binding. However, Munc13-ΔC retained its ability to bind HRS. Further screening revealed that residues 546–782 within the MUN domain of Munc13-4 mediate HRS interaction (Supplementary Fig. 11F).
We aimed to identify the acetylation sites on Munc13-4. The region between residues 1049 and 1090 contains two lysine (K) residues, and mass spectrometry analysis revealed that both K1062 and K1079 were acetylated in the presence of CBP (Supplementary Fig. 11G, H). Single mutations of either K1062 or K1079 to arginine (K1062R or K1079R) preserved the positive charge but impaired acetylation. Moreover, the double mutant (K1062R/K1079R, termed KKRR) nearly completely abolished CBP-mediated acetylation of Munc13-4 (Supplementary Fig. 11I), confirming our mass spectrometry findings. Detected by co-IP, mutating either K1062 or K1079 in Munc13-4 to glutamine (Q), which mimics acetylation, did not affect its interaction with PD-L1 (Supplementary Fig. 11J). However, double mutations (K1062Q/K1079Q, termed KKQQ) significantly impaired this interaction (Supplementary Fig. 11J, K). In contrast, the KKRR mutant, which abolishes acetylation, did not affect the Munc13-4–PD-L1 interaction (Supplementary Fig. 11K).
In Munc13-4 knockout SUM159 cells, where the endogenous interaction between HRS and PD-L1 was severely damaged, expression of Munc13-4 WT rescued their endogenous interaction to the level comparable to that in control cells (Fig. 6I, J). In contrast, Munc13-4 KKQQ only slightly restored the HRS–PD-L1 interaction (Fig. 6I, J), while Munc13-4 KKRR substantially rescued this interaction (Fig. 6I, J). Similar results were observed in HEK293T cells (Supplementary Fig. 11L). Furthermore, the decrease in the PD-L1 abundance on exosomes observed upon Munc13-4 deletion was fully restored by the expression of either Munc13-4 WT or the KKRR mutant, but not by the KKQQ mutant (Fig. 6K, L). Overall, CBP-mediated acetylation of Munc13-4 at K1062 and K1079 disrupts its interaction with PD-L1, which in turn impairs the HRS–PD-L1 interaction and hinders the sorting of PD-L1 onto exosomes.
We next investigated the mechanism by which HRS deubiquitylation promotes PD-L1 sorting onto exosomes. Expression of NEDD4L in HEK293T cells, which significantly enhanced HRS ubiquitylation, notably suppressed the interaction between HRS and PD-L1 (Fig. 6M). In contrast, additional expression of USP11, which decreased HRS ubiquitylation, restored the HRS–PD-L1 interaction (Fig. 6M). Notably, the ubiquitylation status of HRS did not affect its association with Munc13-4 (Supplementary Fig. 11M). These findings suggest that HRS ubiquitylation negatively regulates its interaction with PD-L1. In SUM159 cells, deletion of Munc13-4 also led to a reduction in HRS ubiquitylation, independent of IFNγ stimulation (Fig. 6N), which likely compensates for the diminished HRS–PD-L1 interaction caused by Munc13-4 deficiency, suggesting a potential compensatory mechanism in PD-L1 sorting in the absence of Munc13-4.
A peptide that disrupts PD-L1–Munc13-4 interaction inhibits tumor growth
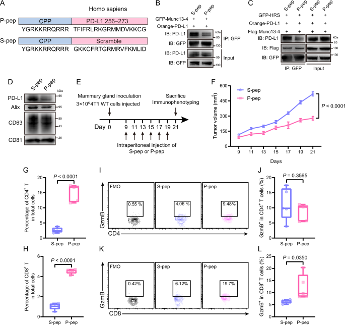
Given the critical role of Munc13-4 in sorting PD-L1 to exosomes, we sought to disrupt their interaction in tumor cells to mitigate immune evasion. Targeting the PD-L1–Munc13-4 interaction might be a promising therapeutic strategy. Our co-IP analysis identified both the cytoplasmic motif and the transmembrane domain of PD-L1 as essential for binding to Munc13-4 (Supplementary Fig. 12A). To develop a peptide inhibitor targeting this interaction interface, we selected an 18-residue segment (residues 256–273) spanning the transmembrane–cytoplasmic junction of PD-L1. This region encompasses key residues from both domains identified by co-IP and was chosen for its suitable length and favorable biochemical properties, such as predicted solubility.
Next, we tested whether the 256–273 sequence could competitively inhibit the interaction between PD-L1 and Munc13-4. Overexpressing this sequence in HEK293T cells significantly disrupted their interaction (Supplementary Fig. 12B). This disruption also affected the interaction between HRS and PD-L1, but did not impact the HRS–Munc13-4 interaction (Supplementary Fig. 12C). Further exploration utilized cell-penetrating peptide (CPP)37,38 to deliver the PD-L1 256–273 peptide (P-pep) and a scrambled version (S-pep) (Fig. 7A). Treatment of HEK293T cells with P-pep, compared to S-pep, significantly inhibited the ectopic interaction between PD-L1 and Munc13-4 (Fig. 7B) and consequently disrupted the interaction between HRS and PD-L1 (Fig. 7C), while the HRS–Munc13-4 interaction remained unaffected (Fig. 7C). In addition, P-pep treatment of SUM159 cells led to a marked decrease in PD-L1 levels on exosomes (Fig. 7D), suggesting that competitive inhibition of PD-L1 sorting is a viable approach.
A Diagram of the sequences for P-pep and S-pep. P-pep comprises a cell-penetrating peptide (CPP) fused to the human PD-L1 256–273 motif, whereas S-pep consists of a CPP linked to a scrambled sequence containing the same amino acid composition as the human PD-L1 256–273 motif. B Co-IP/IB analysis in HEK293T cells transfected with indicated constructs and incubated with P-pep or S-pep to examine the effect of P-pep on Munc13-4–PD-L1 interaction (n = 3 biological replicates). C Co-IP/IB analysis in HEK293T cells transfected with indicated constructs and incubated with P-pep or S-pep to assess the effect of P-pep on the interactions of HRS with PD-L1 and Munc13-4 (n = 3 biological replicates). D WB analysis on the same number of exosomes secreted from equal number of SUM159 cells treated with S-pep or P-pep (n = 3 biological replicates). E Schematic of experimental design for the assessment of in vivo anti-tumor efficacy of P-pep. F Tumor growth curves of orthotopic mouse models of breast cancer treated with P-pep or S-pep (n = 9 mice). Flow cytometric quantification of the percentage of CD45+CD3+CD4+ (G) and CD45+CD3+CD8+ (H) T cells among total cells in tumors (n = 5 mice). Representative contour plots depicting CD45+CD3+CD4+ (I) and CD45+CD3+CD8+ (K) T cell populations within tumors, showing the expression of granzyme B (n = 5 mice). Quantification of the percentage of granzyme B+ cells among CD45+CD3+CD4+ (J) and CD45+CD3+CD8+ (L) T cells within tumors (n = 5 mice). In (B, C), IP and Input samples were derived from the corresponding same experiment, but different gels for IP and Input samples were processed in parallel; in (D), all samples were run on the same gel. Data are represented as means ± SEM (F), box plots show the median (center line), interquartile range (box), minima and maxima (whiskers), and all individual data points (dots) (G, H, J, L), and p-values were all calculated by unpaired two-tailed t-test. Source data are provided as a Source data file.
We also evaluated the in vivo effects of P-pep on tumor growth using orthotopic breast cancer mouse models (Fig. 7E and Supplementary Fig. 12D). Mice treated with P-pep exhibited a significant delay in tumor growth compared to those receiving S-pep (Fig. 7F and Supplementary Fig. 12E, F). Immunophenotyping revealed increased infiltration of both CD4+ and CD8+ T cells in the tumors of P-pep-treated mice (Fig. 7G, H), along with enhanced cytotoxicity of tumor-infiltrating CD8+ T cells (Fig. 7K, L), while CD4+ T cell cytotoxicity remained unchanged (Fig. 7I, J). Comprehensive assessments, including body weight, blood routine tests, biochemical analysis, and histological evaluations of major organs (Supplementary Fig. 12G–P), indicated no noticeable toxicity from either P-pep or S-pep. Collectively, these results demonstrate that P-pep effectively targets the PD-L1–Munc13-4 interaction, reducing tumor-induced immunosuppression and inhibiting tumor growth without systemic side effects.
Discussion
Tumor-derived exosomes carry PD-L1, which engages with PD-1 receptors on T cells, influencing immune responses within the tumor microenvironment and in distant sites, resulting in a more extensive immunosuppressive environment5,8,39. Therapeutic strategies aimed at counteracting the immunosuppressive effects of exosomal PD-L1 require the development of molecules that can effectively suppress its extracellular secretion. Hence, it is essential to identify the regulatory factors governing the secretory pathway of exosomal PD-L1 and to elucidate the underlying mechanisms. In this study, we reveal a critical role for Munc13-4 in modulating the immunosuppressive effects of exosomal PD-L1 by influencing its sorting and secretion. Specifically, deleting Munc13-4 in breast tumor cells significantly reduces both the number of secreted exosomes and the abundance of PD-L1 on these exosomes, which systematically enhances T cell-mediated anti-tumor responses, suppresses tumor progression, and improves the efficacy of immune checkpoint inhibitors. The underlying mechanisms involve i) formation of the Munc13-4–PD-L1–HRS ternary complex, which promotes efficient sorting of PD-L1 to MVBs and loading onto exosomes; ii) assembly of the Munc13-4–Rab27a complex, which enables proper MVB docking; and iii) cooperation between Munc13-4 and the SNARE complex comprising syntaxin-4, SNAP-23 and VAMP-7, which facilitates MVB fusion with the plasma membrane to release PD-L1-containing exosomes. Notably, employing a specially designed peptide to disrupt the Munc13-4–PD-L1 interaction, thereby impairing PD-L1 sorting, significantly enhances anti-tumor immunity and slows tumor growth in vivo (Fig. 8). This underscores the potential of targeting the Munc13-4–PD-L1 axis as an effective approach to augment the efficacy of immune checkpoint inhibitors.
Schematic illustration showing that Munc13-4 collaborates with HRS, Rab27, and SNAREs to regulate PD-L1 sorting and secretion via exosomes. Loss of Munc13-4 in breast tumors enhances T cell-mediated anti-tumor immunity, suppresses tumor growth, and improves the efficacy of immune checkpoint inhibitors. Mechanistically, Munc13-4 regulates PD-L1 sorting by forming a ternary complex with PD-L1 and HRS. IFNγ stimulation modifies Munc13-4 and HRS, establishing a dynamic regulatory mechanism that enables tumor cells to adapt to immune pressure by modulating exosomal PD-L1 sorting. Downstream of sorting, Munc13-4 engages Rab27a to regulate MVB tethering and promotes SNARE complex assembly, thereby facilitating MVB–plasma membrane fusion and exosome release. Therapeutically, a designed peptide that disrupts the Munc13-4–PD-L1 interaction impairs PD-L1 sorting, resulting in enhanced anti-tumor immunity and reduced tumor growth in vivo.
Munc13-4 is ubiquitously expressed in various types of cells and contains a MUN domain flanked by two C2 domains40. Munc13-4 has attracted significant attention for its role in the exocytosis of secretory granules in immune cells. Inherited variants of Munc13-4 have been associated with Familial Hemophagocytic Lymphohistiocytosis Type 3 (FHL3), a rare autosomal recessive disorder characterized by impaired granule exocytosis16,41. Munc13-4 is also involved in exosome secretion in tumor cells20. Building upon this existing knowledge, our work contributes important insights by revealing that Munc13-4 is upregulated in various tumor cells and regulates multiple steps toward MVB exocytosis, leading to exosome secretion, including MVB docking and fusion with the plasma membrane. This emphasizes its broader role in exocytosis across different cell types and highlights its potential as a biomarker for cancer diagnosis and prognosis. By regulating exosome secretion in tumor cells, Munc13-4 impacts the tumor microenvironment and facilitates communication between tumor and immune cells, influencing tumor growth, metastasis, and anti-tumor immunity.
The accumulation of MVBs in Munc13-4 knockout cells suggests that Munc13-4 is crucial for the docking of MVBs with the plasma membrane. While previous studies have underscored the importance of the Munc13-4–Rab27a complex in regulating secretory granule docking19,23,24, the underlying mechanisms remain unclear due to the absence of structural information. In this study, we present the cryo-EM structure of the Munc13-4–Rab27a complex, revealing a previously unexplored binding interface essential for complex stability. Specifically, residues F46, W73, and F88 in Rab27a, along with residues N739/T740 and V660/K661 in Munc13-4, maintain this stability and mediate MVB docking with the plasma membrane. Notably, the Rab27a-binding surface on Munc13-4 is located within the middle of the MUN domain (spanning residues 651–778), rather than in an N-terminal sequence connecting the C2A and MUN domain as reported previously19,24. Indeed, mutations in F46 and W73 in Rab27a and T740 in Munc13-4 have been previously linked to Griscelli Syndrome type 2 (GS2)42,43 and FHL344. Consistent with the structural data, introducing the mutations that disrupt the binding surface between Munc13-4 and Rab27a significantly increases the mobility of MVBs beneath the plasma membrane, which leads to impaired exosome secretion. Therefore, our results support the notion that Munc13-4 serves as the effector of Rab27a, stabilizing MVB docking close to the plasma membrane, thereby promoting exosome secretion. Together, Munc13-4–Rab27a-mediated MVB docking model may represent a common mechanism governing exosome secretion in various tumor cells.
Our previous study has identified that the SNARE complex that mediates MVB fusion with the plasma membrane in tumor cells is composed of syntaxin-4, SNAP-23, and VAMP-712. Here, we observed an accelerated effect of Munc13-4 on SNARE complex assembly and SNARE-mediated membrane fusion, which is dependent on its interaction with SNAP-23 (Qbc-SNARE) and VAMP-7 (R-SNARE). This suggests an important role for Munc13-4 in chaperoning the proper conformation of SNAREs and/or in stabilizing the SNARE complex. The SNARE-chaperoning role of Munc13s, particularly the well-studied isoform Munc13-1, has been extensively documented45,46,47,48,49. While Munc13-4 shares similar domain structures with Munc13-1, their mechanisms in assisting SNARE complex assembly and membrane fusion may differ significantly. Syntaxin-4 is known to adopt a closed conformation similar to syntaxin-150,51. However, Munc13-4 lacks the hydrophobic core (the NF pocket) in its MUN domain46, making it unlikely to catalyze the opening of syntaxin-4. In this regard, the activation of syntaxin-4 may depend on the interaction between its N-peptide and the corresponding SM protein, Munc18-352,53. Our observation that Munc13-4 does not interact with syntaxin-4 further corroborates the notion. As a member of the CATCHR protein family, our finding that Munc13-4 binds to Qbc- and R-SNAREs is expected. For example, Munc13-1 binds to Qbc-SNARE SNAP-2554 and R-SNARE VAMP248, aiding their assembly into the SNARE complex. The Dsl1 complex interacts with Qb-SNARE Sec20 and Qc-SNARE Use1, stabilizing the complex’s conformation55. The GARP complex subunit Vps51 binds to Qc-SNARE Tlg1, likely promoting its connection to SNARE bundles56,57. Similarly, the Exocyst complex subunit Sec6 interacts with Qbc-SNARE Sec9, facilitating both binary and ternary SNARE complex formation58,59. Together with our findings, these evidences suggest that Munc13-4 promotes SNARE complex formation during MVB fusion through mechanisms shared by various CATCHR family members.
The observation that Munc13-4 deletion does not alter the overall levels of PD-L1 on the plasma membrane but reduces the abundance of PD-L1 on secreted exosomes indicates a previously unrecognized role for Munc13-4 in cargo sorting within the endosomal system. HRS recognizes ubiquitinated proteins through its ubiquitin-interacting motif (UIM), which is essential for initiating cargo sorting during ESCRT-mediated MVB biogenesis60,61. While HRS was reported to sort cargoes such as interleukin-2 receptor beta (IL-2Rβ)62 and PD-L127 independently of the UIM-ubiquitin interaction, the mechanism is not well understood. Our findings show that Munc13-4 independently binds both PD-L1 and HRS, but HRS cannot bind to PD-L1 without Munc13-4, highlighting Munc13-4’s critical role in recognizing PD-L1 before HRS interaction. This suggests that Munc13-4 mediates the recruitment of HRS to PD-L1, initiating a series of events that involve other ESCRT complexes and proteins required for the formation of PD-L1-containing ILVs. Therefore, the formation of a ternary complex consisting of Munc13-4, HRS, and Munc13-4-binding cargoes (e.g., PD-L1) may represent a ubiquitin-independent cargo sorting mechanism, where Munc13-4 and HRS work together to enable the proper sorting and packaging of cargoes into exosomes, facilitating its subsequent secretion. Further research is required to identify the full spectrum of exosomal cargo proteins sorted by Munc13-4. Overall, Munc13-4 works in conjunction with HRS, Rab27a, and SNAREs to establish an “assembly line” that effectively manages the processes of cargo sorting, packaging, trafficking, and release. This collaborative mechanism is critical for ensuring the efficient secretion of various proteins, including those involved in immune responses, highlighting the importance of Munc13-4 in exosomal biology.
In the tumor microenvironment, tumor-infiltrating lymphocytes can secrete IFNγ to stimulate anti-tumor immune responses and induce tumor cell apoptosis28,29. However, tumor cells can exploit IFNγ to reduce anti-tumor immunity by increasing PD-L1 levels on exosomes. Our findings reveal that IFNγ exerts dual and opposing effects on PD-L1 sorting onto exosomes by modulating Munc13-4 acetylation and HRS deubiquitylation. IFNγ triggers the translocation of the acetyltransferase CBP from the nucleus to the cytoplasm, leading to acetylation of K1062/K1079 at the C-terminal end of Munc13-4. The acetylation of K1062/K1079 disrupts the Munc13-4–PD-L1 interaction, thereby reducing PD-L1 sorting. Notably, these two lysine residues are unique to Munc13-4 and not conserved among Munc13s, underscoring Munc13-4’s distinct functional role in cargo recognition. Meanwhile, IFNγ stimulates HRS deubiquitylation, which enhances the HRS–PD-L1 interaction to increase PD-L1 sorting, likely due to a conformational change that leads to the activation of HRS63. These opposing effects indicate a nuanced regulatory mechanism where tumor cells may adapt to immune pressure by manipulating the sorting of PD-L1. Besides ubiquitylation, ERK-mediated phosphorylation of HRS also influences PD-L1 sorting27. Understanding these subtle regulatory mechanisms can help develop targeted therapies, such as modulating Munc13-4 acetylation through CBP or HDAC3, or altering HRS ubiquitylation and/or phosphorylation via NEDD4L, deubiquitinases, or ERK. Recent studies suggest that exosomal PD-L1 levels in the blood of cancer patients could serve as a potential biomarker for predicting responses to immune checkpoint blockade (ICB) therapies5,6,7. The variability in PD-L1 levels on circulating exosomes among different patients may be linked to differences in Munc13-4 acetylation and HRS ubiquitylation/phosphorylation. Our findings could provide valuable insights for guiding ICB treatment decisions by analyzing Munc13-4 acetylation and HRS ubiquitylation in pathological tissue sections.
Tumor-derived exosomes containing PD-L1 have systemic immunosuppressive effects8,39, making the reduction of exosomal PD-L1 secretion a promising therapeutic strategy. Genetic blockade of overall exosome secretion has proven effective in slowing tumor growth and enhancing immunotherapy outcomes. For instance, loss of Rab27a in tumor cells inhibits exosome secretion, decreasing the release of all exosomal cargoes, which leads to reduced tumor growth and improved T cell anti-tumor activity8,64, similar to the effects observed with Munc13-4 in our study. However, while reducing overall exosome secretion can lessen their immunosuppressive effects, some evidence suggests that exosomes may also offer therapeutic benefits in immunotherapy. For example, exosomes can deliver tumor-associated antigens (TAAs) to dendritic cells, boosting T cell activation and promoting anti-tumor responses65. Exosomes carrying TAA-MHC complexes can directly stimulate antigen-specific T cell activation66. Therefore, selectively targeting PD-L1 sorting onto exosomes could eliminate their immunosuppressive effects while retaining their immunostimulatory potential. Our findings pinpoint the binding sites necessary for the Munc13-4–PD-L1 interaction that is specific for PD-L1 sorting. Disrupting this interaction with a designed peptide effectively reduces PD-L1 enrichment on exosomes without affecting overall exosome secretion. In vivo, this peptide treatment significantly enhances T cell function and inhibits tumor growth without major side effects. The peptide targets the PD-L1 motif that interacts with Munc13-4, allowing for selective PD-L1 targeting and minimizing the risk of immune dysfunction from non-specific peptide uptake by immune cells. Overall, this peptide holds great promise as a therapeutic agent for modulating immune responses.
In conclusion, we elucidate the Munc13-4-dependent mechanisms that govern the secretion of PD-L1 via exosomes in breast cancer cells, highlighting the functional complexity of Munc13-4 and enhancing our understanding of exosome biogenesis and secretion. Our in vivo findings offer valuable insights into the regulation of PD-L1 secretion, suggesting promising therapeutic strategies to improve patient outcomes in cancer treatment.
Methods
Ethics statement
For mice: BALB/c, BALB/Nude, and NOD/SCID mice (female, 5–7-week-old) were purchased from Beijing Vital River Laboratory Animal Technology Co., Ltd. (Beijing, China). The mice were housed in a controlled animal facility under consistent environmental conditions, including a room temperature of 22 ± 1 °C, relative humidity of 40–70%, and a 12-h light/dark cycle. Food and water were provided ad libitum. Mice were randomly assigned at the start of each experiment. All experimental procedures were conducted in compliance with the guidelines and with approval from the Institutional Animal Care and Use Committee (IACUC) of Tongji Medical College, Huazhong University of Science and Technology (Wuhan, China).
For patients’ samples: formalin-fixed, paraffin-embedded human tissue arrays (HOrgC180PG01-2 and HBreD180Bc01-2) were obtained from Shanghai Outdo Biotech Co., Ltd. (China). The HOrgC180PG01-2 array comprises 180 tissue cores derived from 91 patients across 14 tumor types, and the HBreD180Bc01-2 array includes 180 tissue cores from 150 patients with triple-negative breast cancer. Both tissue arrays were subjected to immunohistochemical (IHC) analysis, with detailed clinical information retrieved from the company’s website (https://www.superchip.com.cn/). All the human tissue samples were collected with informed consent from the donors, and their use was approved by the Ethics Committee of Shanghai Outdo Biotechnology Co., Ltd., in accordance with relevant ethical guidelines and regulations.
Bacterial strains
Escherichia coli strains BL21(DE3) (Thermo), DH10Bac (Gibco), and DH5α (Thermo) were cultured in Luria-Bertani (LB) broth at 37 °C with shaking at 200 rpm. The media was supplemented with appropriate antibiotics: ampicillin (100 µg/ml), kanamycin (50 µg/ml), gentamicin (7 µg/ml), or tetracycline (10 µg/ml), as necessary.
Cell culture
HEK293T and 4T1 cells were obtained from American Type Culture Collection (ATCC). SUM159 were obtained from Pcocell. HEK293T and SUM159 cells were cultured in DMEM medium (Gibco, 11965092) with 10% FBS (Gibco, A5670701) and 1% penicillin-streptomycin solution (Proteintech, PR40022). 4T1 cells were cultured in RPMI 1640 medium (Gibco, 11875093) supplemented with 10% FBS (Gibco, A5670701) and 1% penicillin-streptomycin (Proteintech, PR40022). These cells were cultured in a humidified incubator (Thermo) at 37 °C with 5% CO2. Sf9 cells (Gibco) were cultured in SIM-SF Expression Medium (SinoBiological, MSF1) at 27 °C, 125 rpm.
Online data acquisition and analysis
The differential expression of Munc13-4 between tumor and normal tissues was analyzed utilizing TIMER2.0 (http://timer.cistrome.org/)21,22. The reported and predicted ubiquitin ligase (E3) of HRS was searched using UbiBrowser 2.0 (http://ubibrowser.bio-it.cn/ubibrowser_v3/)31.
Plasmids
The coding sequences for full-length human CD63, PD-L1, and Munc13-4 were inserted into the NPY-td-Orange2 vector. Full-length human Munc13-4, PD-L1, and various mutants of Munc13-4, including K1062R/K1079R, K1062Q/K1079Q, V660A/K661A, and N739G/T740G, along with truncated forms of Munc13-4 (residues 1–1048, 1–910, 1–782, 1–546, 1–287, and 1–108), were cloned into the pEGFP-N3 vector (Clontech). Similarly, full-length human HRS, STAM, and Rab27a, along with Rab27a mutants (F46S, W73S, and F88S), were cloned into the pEGFP-C1 vector (Clontech).
Constructs for full-length human Munc13-4, PD-L1, HRS, and mutant Munc13-4 (K1062R/K1079R, K1062Q/K1079Q), as well as truncated PD-L1 (residues 256–273), histone acetyltransferase domains of human GCN5 (residues 503–656), PCAF (residues 503–651), CBP (residues 1323–1700), P300 (residues 127–1663), TIP60 (residues 227–504), and HBO1 (residues 332–607), and full-length human NEDD4, ITCH, CBL, SH3RF1, PRKN, NEDD4L, STAMBPL1, CYLD, USP11, USP7, USP8, USP36, were generated in the pcDNA3.1- vector (Invitrogen) with an N-terminal Flag-tag. Histone deacetylase domains of human HDAC1 (residues 9–321), HDAC2 (residues 9–322), HDAC3 (residues 3–316), HDAC4 (residues 655–1084), HDAC5 (residues 684–1028), HDAC6 (residues 87–404 and 482–800), HDAC7 (residues 518–865), and HDAC8 (residues 14–324) were also cloned into the pcDNA3.1- vector with an N-terminal HA-tag. Coding sequence of full-length human NEDD4L was cloned into the pcDNA3.1- vector (Invitrogen) with an N-terminal Strep-tag.
Full-length human Munc13-4, Rab27a, and their respective mutants, including Munc13-4 (K1062R/K1079R, K1062Q/K1079Q, V660A/K661A, N739G/T740G) and Rab27a (F46S, W73S, F88S), were cloned into the pLV-EF1α-IRES-Hygro vector (Addgene). Full-length Munc13-4 and its mutants (V660A/K661A, N739G/T740G) were subcloned into the pFastBacTMHT B vector (Invitrogen).
Coding sequences for full-length human Rab27a, syntaxin-4, truncated syntaxin-4 (residues 1–275, Syx-4 ΔTM), SNAP-23 mutant (All cysteine residues were mutated to serine, SN-23-6CS), SN-23-6CS (S161C), VAMP-7 SNARE motif (residues 123–187, A131C), VAMP-7 SNARE-TM motif (residues 123–208), and PD-L1 (residues 19–290) were cloned into the pET-28a vector (Novagen). Finally, full-length Rab27a, Rab5, Rab7, and their mutants (Rab27a (F46S, W73S, F88S)), Syx-4 ΔTM (1–275), SN-23-6CS, and VAMP-7 SNARE motif (123–187) were subcloned into the pGEX-6P-1 vector (Cytiva).
Transfection
Recombinant bacmid was transfected into Sf9 cells using the X-tremeGENE™ 9 DNA Transfection Reagent (Roche). For all other plasmid transfections, Hieff Trans® Liposomal Transfection Reagent (Yeasen, 40802ES08) was employed, following the manufacturer’s instructions. Cells were prepared for subsequent experiments 24–36 h post-transfection.
Cell viability assay
Cell proliferation of control and Munc13-4 knockout 4T1 cells was assessed using a CCK-8 kit (Vazyme, A311-01) according to the manufacturer’s instructions. Briefly, the same number of control and Munc13-4 knockout cells were plated onto 96-well culture plates, and cell viability was measured at 0, 24, and 48 h using the CCK-8 kit.
Histological analyses
Tissue arrays were deparaffinized with heat at 60 °C for 30 min followed by two 15-min washes with xylene. Then, the paraffin sections were rehydrated by washing for 5 min in absolute ethanol I, absolute ethanol II, 85% alcohol, 75% alcohol, and distilled water in sequence. Following the procedures outlined in the “PTLink Quick Operation Guide” (Dako), slides were subjected to antigen retrieval using the specified instrument. Upon completion, slides were immersed in distilled water at room temperature for natural cooling for a minimum of 10 min. Subsequently, the slides were rinsed with PBST buffer. The diluted Munc13-4 primary antibody working solution (1:50, Santa Cruz, sc-271300) was applied, and the slides were incubated overnight at 4 °C. The next day, the slides were removed from refrigeration and allowed to equilibrate to room temperature for 45 min before being washed with PBST buffer. Automated staining, including blocking, secondary antibody binding, and DAB color development, was performed using the DAKO automated immunohistochemistry staining system according to the “Autostainer Link 48 User Guide.” Counterstaining was conducted using hematoxylin for 1 min, followed by immersion in 0.25% hydrochloric acid alcohol (prepared with 400 ml of 70% ethanol and 1 ml of concentrated hydrochloric acid) for no less than 2 s. The slides were rinsed under running water for a minimum of 2 min, air-dried at room temperature, and mounted using neutral resin. Digitization of the slides was performed at ×20 magnification using the Aperio XT Scanner (Leica). To evaluate the protein expression levels of Munc13-4 in breast cancer tissues and adjacent normal tissues, immunohistochemistry (IHC) images were analyzed using IHC Profiler, an open-source plugin for ImageJ. The staining intensity for Munc13-4 was scored using a four-tier scoring system: 0 (negative), 1 (low positive), 2 (positive), and 3 (high positive).
Samples of mouse heart, liver, spleen, lung, and kidney were fixed overnight in 4% formalin, embedded in paraffin, and cut into 4 mm consecutive sections. The paraffin sections were sequentially immersed in Environmental-Friendly Dewaxing Transparent Liquids I and II (Servicebio, G1128) for 20 min each, followed by treatment with anhydrous ethanol I and II for 5 min each. Subsequently, the sections were immersed in 75% ethanol for 5 min and thoroughly rinsed with tap water. Hematoxylin and eosin (H&E) staining was performed using the Hematoxylin-Eosin (H&E) HD Constant Dye Kit (Servicebio, G1076) according to the manufacturer’s instructions. The sections were then dehydrated through a graded series of absolute ethanol solutions (I, II, and III) for 2 min each, followed by sequential immersion in normal butanol I and II for 2 min each and clearing in xylene I and II for 2 min each. Finally, the sections were sealed with neutral gum and scanned using the NanoZoomer S360 Digital Slide Scanner (Hamamatsu).
For tissue immunofluorescence assays, paraffin-embedded tumor tissues from orthotopic mouse models of breast cancer sections were deparaffinized and rehydrated through a graded ethanol series, followed by washing in distilled water. Antigen retrieval was performed using EDTA Antigen Retrieval Solution (Beyotime, P0085) under high temperature and pressure conditions, and the sections were allowed to cool to room temperature before washing in Tris-buffered saline with 0.05% Tween-20, pH 7.4 (TBST). Endogenous peroxidase activity was blocked using 3% H2O2, followed by washing in distilled water. The sections were then encircled with a hydrophobic pen and incubated with 10% goat serum (Boster, AR1009) at 37 °C for blocking. For the first staining, a CD4 primary antibody (Abcam, RM1013, 1:50) diluted in TBST was applied, and the sections were incubated overnight at 4 °C. After washing, a secondary antibody, Goat Anti-Rabbit IgG H&L (HRP) (Abcam, ab205718, 1:4000) was added and incubated at 37 °C. Tyramide signal amplification (TSA) staining was performed using iFluor® 488 tyramide working solution (AAT Bioquest, 45100), followed by washing in TBST. The slides underwent a second round of antigen retrieval in Improved Citrate Antigen Retrieval Solution (Beyotime, P0083) using a microwave, were cooled to room temperature, and washed again. Blocking was repeated with 10% goat serum at 37 °C. For the second staining, a CD8 primary antibody (Abcam, RM1129, 1:100) diluted in TBST was applied, and the sections were incubated overnight at 4 °C. Following washing, the HRP-conjugated secondary antibody was added and incubated, and TSA staining was conducted using Cy3 tyramide working solution (AAT Bioquest, 11065). Nuclear staining was performed with DAPI (Solarbio, C0060) in the dark, followed by washing in TBST. Finally, the sections were mounted with Fluoromount-G® (SouthernBiotech, 0100-01) and stored at 4 °C in the dark. The sections were imaged using Pannoramic SCAN II (3D HISTECH).
iTRAQ-based quantitative proteomics
4T1 cells (control and Munc13-4 knockout) were plated in triplicate for proteomics. To extract proteins, an appropriate volume of SDS-free L3 buffer supplemented with final concentration of 1 × Cocktail (EDTA contained) was added to the sample. The mixture was incubated on ice for 5 min, followed by the addition of DTT to achieve a final concentration of 10 mM. Ultrasonic disruption was performed to lyse the sample, and the lysate was centrifuged at 25,000 × g and 4 °C for 15 min to remove insoluble debris. The supernatant was collected and further treated with DTT (final concentration of 10 mM), followed by incubation in a water bath at 56 °C for 1 h. Subsequently, iodoacetamide was added to the solution to a final concentration of 55 mM, and the mixture was incubated in the dark for 45 min. A second centrifugation at 25,000 × g and 4 °C for 15 min was performed, and the supernatant, containing the extracted protein solution, was collected for downstream analyses.
Protein samples (100 µg each) were digested with Trypsin Gold (Promega, V5280) at a protein-to-trypsin ratio of 20:1 (w/w) at 37 °C for 16 h. The resulting peptides were dried via vacuum centrifugation and reconstituted in 0.5 M TEAB. iTRAQ labeling was conducted following the manufacturer’s protocol for the 4-plex iTRAQ reagent kit (Sigma-Aldrich, 4374321). The labeled samples were combined in equal proportions and fractionated using high-performance liquid chromatography (HPLC) on a Thermo DIONEX Ultimate 3000 BioRS system equipped with a Durashell C18 column (5 µm, 100 Å, 4.6 × 250 mm, Welch Materials). A total of 20 fractions were collected for further analysis.
Peptides separated by liquid chromatography were ionized using a nanoESI source and analyzed on a Q-Exactive HF X mass spectrometer (Thermo Fisher Scientific) operating in data-dependent acquisition (DDA) mode. Instrument parameters were configured as follows: the ion source voltage was set to 1.9 kV; the MS1 scan range was 350–1,500 m/z with a resolution of 60,000; and the MS2 scan range started at a fixed m/z of 100 with a resolution of 15,000. Precursor ion selection criteria included charge states between 2+ and 6+ and the top 20 most intense ions with signal intensities exceeding 10,000. Fragmentation was performed using higher-energy collisional dissociation (HCD), and the resulting fragments were detected in the Orbitrap analyzer. The dynamic exclusion duration was set to 30 s, and the automatic gain control (AGC) targets were 3 × 106 for MS1 and 1 × 105 for MS2.
Protein identification was conducted utilizing the Mascot search engine (version 2.3.02; Matrix Science) against the Mus musculus subset of the NCBI non-redundant (NR) sequence databases. The search parameters were configured as follows: monoisotopic mass, peptide mass tolerance of 20 ppm, fragment mass tolerance of 0.05 Da, trypsin as the digestion enzyme, allowance for one missed cleavage, and charge states of +2 and +3 for peptides. Variable modifications included Gln-> pyro-Glu (N-terminal Q), oxidation (M), and deamidation (NQ), while fixed modifications comprised carbamidomethylation (C) and iTRAQ8plex labeling (N-terminal and K). Protein quantification was performed using the automated software IQuant. Peptides with a confidence interval of 95% were filtered based on a 1% false discovery rate (FDR), and confident proteins were required to include at least one unique peptide. Quantitative protein ratios were weighted and normalized using the median ratio in Mascot. Differentially expressed proteins (DEPs) between the control and Munc13-4 knockout groups were identified via t-tests, with results subjected to a 5% FDR correction. Proteins with expression fold changes ≥1.2 or ≤0.83 were classified as DEPs. Additionally, KEGG pathway enrichment analysis was performed for DEPs, and a heatmap was generated using an online platform for data analysis and visualization (https://www.bioinformatics.com.cn/)67.
Cell treatment with IFNγ, PR-619, and peptide
To explore the effects of IFNγ on the expression and exosomal sorting of PD-L1, 100 ng/ml Recombinant Human IFN-gamma Protein (Abclonal, RP01038) was added to SUM159 cells, and 100 ng/ml Recombinant Mouse IFN-gamma Protein (Abclonal, RP01070) was added to 4T1 cells, incubating for 24 h. To examine the effect of HRS ubiquitylation on the sorting of PD-L1 onto exosomes under IFNγ stimulation, SUM159 cells were co-treated with 100 ng/ml Recombinant Human IFN-gamma Protein (Abclonal, RP01038) and 8 μM PR-619 (MCE, HY-13814) for 24 h. To investigate the effects of the designed peptide on protein interactions and exosomal PD-L1 sorting, HEK293T and SUM159 cells were incubated with 10 μg/ml P-pep (Homo sapiens) or S-pep.
Western blot
Cells or exosomes were lysed on ice in RIPA buffer (50 mM Tris-HCl, pH 7.5, 150 mM NaCl, 1% Triton X-100) supplemented with a protease inhibitor cocktail (Topscience, C0001). Following a 20-min incubation, the lysates were centrifuged at 4 °C, 12,000 × g for 10 min. The total protein concentration in the supernatant was determined using a BCA Protein Quantification Kit (Yeasen, 20201ES76) to ensure consistent loading of different samples. Protein samples were then denatured by heating in diluted 1× SDS-PAGE Sample Loading Buffer (Yeasen, 20315ES05) for 10 min at 100 °C. Proteins were separated by SDS-PAGE and subsequently transferred to PVDF membranes (Millipore, ISEQ00010). The membranes were blocked with 5% non-fat bovine milk in Tris-Cl buffer (150 mM NaCl, pH 7.2) containing 0.1% Tween-20, followed by incubation with the indicated primary antibody and a subsequent incubation with an HRP-conjugated secondary antibody. Immunodetection was carried out using the Super Sensitive ECL Luminescence Reagent (Meilunbio, MA0186-2). The integrated density of the blot bands was quantified and analyzed using ImageJ and Prism 6.0 software to assess the relative protein levels. The primary antibodies used in western blot assays are as follows: Munc13-4 Antibody (C-2) (Santa Cruz, sc-271300, 1:1000, for samples of human origin), UNC13D Monoclonal antibody (Proteintech, 67193-1-Ig, 1:5000, for samples of mouse origin), PD-L1/CD274 Rabbit mAb (Abclonal, A19135, 1:2000, for samples of human origin), Anti-PD-L1 antibody (abcam, ab213480, 1:2000, for samples of mouse origin), HGS Polyclonal antibody (Proteintech, 10390-1-AP, 1:10000, for samples of both human and mouse origin), β-Actin Rabbit mAb (High Dilution) (Abclonal, AC026, 1:100000, for samples of both human and mouse origin), Alix Monoclonal antibody (Proteintech, 67715-1-Ig, 1:5000, for samples of both human and mouse origin), CD63 Antibody (MX-49.129.5) (Santa Cruz, sc-5275, 1:1000, for samples of both human and mouse origin), CD81 Antibody (B-11) (Santa Cruz, sc-166029, 1:1000, for samples of both human and mouse origin), Mouse anti-GFP-Tag mAb (Abclonal, AE012, 1:10000, species independent), Rabbit anti-GFP-Tag pAb (Abclonal, AE011, 1:10000, species independent), DYKDDDDK tag Polyclonal antibody (Proteintech, 20543-1-AP, 1:10000, species independent), StrepII Tag Mouse Monoclonal Antibody (Beyotim, AF2924, 1:1000, species independent), Mouse anti HA-Tag mAb (Abclonal, AE008, 1:5000, species independent), Pan Acetylation Monoclonal antibody (Proteintech, 66289-1-Ig, 1:1000, species independent), Ubiquitin Antibody (P4D1) (Santa Cruz, sc-8017, 1:1000, for samples of both human and mouse origin), pan Phospho-Serine/Threonine Rabbit Polyclonal Antibody (Beyotim, AF5725, 1:1000, species independent), Pan Phospho-Tyrosine Mouse mAb (Abclonal, AP0973, 1:1000, for samples of both human and mouse origin), CBP/KAT3A/CREBBP Antibody (C-1) (Santa Cruz, sc-7300, 1:1000, for samples of both human and mouse origin), P300 Antibody (F-4) (Santa Cruz, sc-48343, 1:1000, for samples of both human and mouse origin), Histone Deacetylase 3 (HDAC3) Antibody (A-3) (Santa Cruz, sc-376957, 1:1000, for samples of both human and mouse origin), Histone Deacetylase 4 (HDAC4) Antibody (B-5) (Santa Cruz, sc-365093, 1:1000, for samples of both human and mouse origin), NEDD4L Polyclonal antibody (Proteintech, 13690-1-AP, 1:3000, for samples of both human and mouse origin). The secondary antibodies used in western blot experiments are as follows: HRP-conjugated Goat anti-Rabbit IgG (H+L) (Abclonal, AS014, 1:10000), HRP-conjugated Goat anti-Mouse IgG (H+L) (Abclonal, AS003, 1:10000). The integrated density of blot strips was analyzed by ImageJ software to characterize the relative protein level.
Generation of gene-edited cell lines
To generate gene knockout cell lines, the CRISPR-Cas9 system was employed. HEK293T cells were transfected with the lentiCRISPR v2 plasmid, which contained a single-guide RNA (sgRNA) targeting the gene of interest, along with the psPAX2 and pMD2.G plasmids to produce lentivirus. After 36–48 h of transfection, the culture medium of the HEK293T cells was collected, centrifuged to remove cell debris, and the supernatant containing the lentivirus-sgRNA was used to infect SUM159 or 4T1 cells. Following 48 h of infection, cells were selected with puromycin (MCE, HY-B1743) at a concentration of 2.0 μg/mL for 5–7 days. Limiting dilution was then performed to isolate single-cell clones from the infected SUM159 or 4T1 cells. Cells infected with lentivirus produced by HEK293T cells co-transfected with an empty lentiCRISPR v2 vector, psPAX2, and pMD2.G plasmids served as controls. Successful knockout of the target SNARE protein was verified by western blot analysis.
The sgRNAs used in this study are as follows:
Mus-Munc13-4: GTGGCCTTCAGGCAAAATAC
Hs-Munc13-4: TGAAGGTCTCGTCCCAGACG
Hs-Rab27a: CCAAAGCTAAAAACTTGATG
Hs-HRS: CTGCCTGCAGAGACAAGTGG
Hs-P300: GTTCAATTGGAGCAGGCCGA
Hs-CBP: CGCGTGACCAGTCATTTGCG
Hs-HDAC3: GGTGAAGCCTTGCATATTGG
Hs-HDAC4: GGAGCCCATTGAGAGCGATG
Hs-NEDD4L: GGAGCCCATTGAGAGCGATG
For the generation of gene-complemented cell lines, the pLV-EF1a-IRES-Hygro plasmid containing the full-length sequence of the gene of interest was utilized. HEK293T cells were transfected with the pLV-EF1a-IRES-Hygro plasmid along with the psPAX2 and pMD2.G plasmids to produce lentivirus. At 36–48 h post-transfection, the culture medium was collected, centrifuged to remove cell debris, and the resulting lentivirus-containing supernatant was used to infect the gene knockout SUM159 cells. Infected cells were selected using Hygromycin B (Sangon Biotech, A100607) at a final concentration of 500 μg/ml for 5–7 days. Single-cell clones were subsequently isolated through limiting dilution.
Immunoprecipitation (IP) and co-IP
To investigate the post-transcriptional modifications of Munc13-4 and HRS, IP assays were conducted. Equal numbers of SUM159 cells were seeded onto 15-cm culture dishes, with one plate treated with 100 ng/ml IFNγ (ABclonal, RP01038) for 24 h. Following the incubation, cells were lysed on ice using RIPA buffer (50 mM Tris-HCl, pH 7.5, 150 mM NaCl, 1% Triton X-100) supplemented with a protease inhibitor cocktail (Topscience, C0001). The lysates were then centrifuged at 4 °C for 10 min at 12,000 × g. The supernatant was incubated overnight at 4 °C with Munc13-4 Antibody (C-12) (Santa Cruz, sc-271301, 1:100) or HGS Polyclonal antibody (Proteintech, 10390-1-AP, 1:500), in conjunction with Protein A/G magnetic beads (Biolinkedin, L-1004), on a rotator. To identify the acetyltransferase of Munc13-4, GFP-tagged Munc13-4 was co-expressed with Flag-labeled GCN5 503–656, PCAF 503–651, CBP 1323–1700, P300 127–1663, TIP60 227–504, or HBO1 332–607 in HEK293T cells. To investigate the type of deacetylase, HEK293T cells co-expressing GFP-Munc13-4 and Flag-CBP 1323–1700 were treated with 0.2% DMSO, 5 mM nicotinamide (NIA) (MCE, HY-B0150) or 1 μM trichostatin A (TSA) (MCE, HY-15144) for 24 h. To identify the deacetylase of Munc13-4, GFP- Munc13-4 and Flag- CBP 1323–1700 was co-expressed with HA-fused HDAC1 9–321, HDAC2 9–322, HDAC3 3–316, HDAC4 655–104, HDAC5 684–1028, HDAC6 87–404, HDAC6 482–800, HDAC7 518–865 or HDAC8 14–324 in HEK293T cells. To identify the E3 ligase of HRS, GFP-HRS was co-expressed with Flag-tagged NEDD4, ITCH, CBL, SH3RF1, PRKN, or NEDD4L in HEK293T cells. To identify the deubiquitinase of HRS, GFP-HRS and strep-NEDD4L were co-expressed with Flag-fused STAMBPL1, CYLD, USP11, USP7, USP8, or USP36 in HEK293T cells. The transfection of plasmids mentioned above was performed using Hieff Trans® Liposomal Transfection Reagent (Yeasen, 40802ES03) according to the manufacturer’s protocol.GFP-Munc13-4 or GFP-HRS was immunoprecipitated from cell lysates using anti-GFP magnetic beads (Biolinkedin, L-1016) according to the manufacturer’s guidance. After incubation, the beads were washed three times with PBS. Subsequently, 1× SDS-PAGE Sample Loading Buffer (Yeasen, 20315ES05) was added, and the samples were heated at 100 °C for 10 min. The protein samples were then analyzed by western blotting.
The deletion of either CBP or HDAC3 in SUM159 cells resulted in a significant decrease in Munc13-4 expression. To examine the effects of CBP and HDAC3 knockout on Munc13-4 acetylation, Munc13-4 was enriched from a cell population three times larger in the knockout groups compared to the control cells. The amount of immunoprecipitated Munc13-4 used for acetylation analysis was standardized based on the results of preliminary western blot analysis.
To investigate protein-protein interactions, co-IP assays were conducted. Recombinant plasmids were transfected into SUM159 or HEK293T cells using Hieff Trans® Liposomal Transfection Reagent (Yeasen, 40802ES03). GFP-fused proteins were then enriched from cell lysates using anti-GFP magnetic beads (Biolinkedin, L-1016). Following enrichment, the beads were washed three times with PBS and subsequently heated in 1× SDS-PAGE Sample Loading Buffer (Yeasen, 20315ES05) at 100 °C for 10 min. Next, the samples were analyzed by western blotting.
Isolation of EVs/exosomes
For extracellular vesicle (EV)/exosome preparation, equal numbers of cells with the indicated genotypes were seeded onto 15-cm dishes. Once the cells adhered, they were rinsed with PBS and cultured for 24 h in DMEM supplemented with 10% exosome-depleted FBS (prepared by ultracentrifugation at 100,000 × g overnight to remove bovine vesicles). Conditioned medium was collected and subjected to stepwise centrifugation to eliminate contaminants. Specifically, the medium was centrifuged at 300 × g for 10 min at 4 °C to remove intact cells, followed by 2000 × g for 20 min to eliminate cellular debris, and then 10,000 × g for 30 min to deplete larger vesicles. The clarified supernatant was ultracentrifuged at 100,000 × g for 70 min (Beckman Type 70Ti rotor) to pellet exosomes. The pellet was washed once with cold PBS and centrifuged again at 100,000 × g for 70 min to enhance purity. The final exosome pellet was resuspended in PBS or RIPA buffer for downstream assays.
OptiprepTM density gradient centrifugation
Pellets of EVs, obtained through ultracentrifugation from cell culture supernatants, were washed and resuspended in 200 µL of buffer containing 0.25 M sucrose, 10 mM Tris-Cl, and 1 mM EDTA (pH 7.4). The suspension was then transferred to an SW55Ti rotor tube (Beckman, 344090), mixed in a 1:1 ratio with a 60% (wt/vol) Optiprep™ stock solution, and sequentially layered with 160 µL of a 20% (wt/vol) Optiprep™ solution and 150 µL of a 10% (wt/vol) Optiprep™ solution. Tubes were centrifuged for 1 h at 4 °C, 350,000 × g in an SW55Ti rotor (stopping without break). Following centrifugation, six 100 µL fractions were collected from the top of the gradient. These fractions were diluted with 600 µL of PBS and subjected to a second round of centrifugation for 1 h at 4 °C, 100,000 × g. The resulting pellets from the concentrated fractions were resuspended in 20 µL of PBS and analyzed by western blotting.
Transmission electron microscopy (TEM)
The morphology of EVs was characterized by TEM. 20 μL of EVs suspension was carefully deposited onto a copper grid (EMCN, BZ11262a) and incubated for 3–5 min. Excess liquid was then removed with filter paper. Subsequently, 2% uranyl acetate was applied to the copper grid for 2–3 min, after which the excess solution was absorbed using filter paper, and the sample was allowed to air-dry at room temperature. The samples were then observed with TEM (HITACHI, HT7800). The number of ILVs and MVBs and the percentage of MVB-lysosome hybrids among total MVBs were scored manually, and the diameter of MVBs was measured by ImageJ software.
Nanoparticle tracking analysis (NTA)
Exosome size distribution and concentration were assessed using a NanoSight NS300 system (Malvern) equipped with a high-sensitivity sCMOS camera. Samples were recorded in triplicate, with three 60-s videos collected for each preparation. The captured data were analyzed using NanoSight NTA software, which determines particle size and concentration based on tracking Brownian motion and calculating the corresponding diffusion coefficients.
Tunable resistive pulse sensing (TRPS)
Tunable resistive pulse sensing (TRPS) was performed using the Nanocoulter G system (Resun Technology, China) equipped with a nanopore chip capable of detecting particles in the 50–250 nm size range. This technique was employed to measure both the concentration and size distribution of exosomes.
nanoLCMS/MS analysis
nanoLCMS/MS analysis was performed for the identification of Munc13-4 acetylation. 24 h following the co-expression of GFP-Munc13-4 and Flag-CBP 1323–1700 in HEK293T cells, GFP-Munc13-4 was immunoprecipitated from cell lysates using anti-GFP magnetic beads (Biolinkedin, L-1016), following the manufacturer’s protocol. The beads were subsequently washed three times with PBS, after which diluted 1× SDS-PAGE Sample Loading Buffer (Yeasen, 20315ES05) was added, and the samples were heated at 100 °C for 10 min. Proteins separated by SDS-PAGE were subjected to trypsin digestion (Promega, V5280) in 100 mM NH4HCO3 overnight at 37 °C. The resulting peptides were extracted with extraction buffer (1:2, vol/vol, 5% formic acid/acetonitrile) and then vacuum-dried.
A total of 200 ng of peptides were separated and analyzed using a nano-UPLC system (Evosep One) coupled to a timsTOF Pro2 mass spectrometer (Bruker) equipped with a nano-electrospray ionization source. Peptide separation was achieved on a reversed-phase column (PePSep C18, 1.9 µm, 150 µm × 15 cm, Bruker) with mobile phases consisting of H2O containing 0.1% formic acid (phase A) and acetonitrile (ACN) with 0.1% formic acid (phase B). A 44-min gradient was used for the separation. Data acquisition was performed in DDA PaSEF mode, with the mass spectrometer scanning within a range of 100 to 1700 m/z for MS1. During PASEF MS/MS acquisition, the collision energy was linearly increased in correlation with ion mobility, ranging from 20 eV (1/K0 = 0.6 Vs/cm²) to 59 eV (1/K0 = 1.6 Vs/cm²).
The raw MS data files provided by the vendor were processed using SpectroMine software (version 4.2.230428.52329) in conjunction with the integrated Pulsar search engine. The MS spectra were queried against the species-specific UniProt FASTA database for Homo sapiens (uniprot_Homo sapiens_9606_reviewed_2023_09.fasta), with carbamidomethylation of cysteine (C) set as a fixed modification, and oxidation (M) and acetylation at the protein N-terminus as variable modifications. Trypsin was employed as the protease, with a maximum allowance of two missed cleavages. A false discovery rate (FDR) of 0.01 was applied at both the peptide-spectrum match (PSM) and peptide levels. Peptide identification was performed with an initial precursor mass tolerance of 20 ppm. All other parameters were left at their default settings.
Proximity ligation assay (PLA)
SUM159 cells were plated onto the wells of 29-mm glass-bottom dishes (Cellvis, D29-10-0-N). After fixation with 4% (wt/vol) paraformaldehyde at room temperature for 15 min, the cells were permeabilized with 0.2% (vol/vol) Triton X-100 in PBS for 10 min at room temperature, followed by three washes with PBS. Subsequently, in situ proximity ligation assays were performed using the Duolink® In Situ Red Starter Kit Mouse/Rabbit (Sigma-Aldrich, DUO92101), following the manufacturer’s protocol. This included blocking, primary antibody incubation, Duolink® PLA probe incubation, ligation, amplification, final washing, and nuclear staining in sequence. The cell samples were imaged using an FV3000 Confocal Laser Scanning Microscope (Olympus) equipped with a 60× oil-immersion objective (NA 1.42). DAPI was excited using a 405 nm laser, and Duolink® In Situ Detection Reagents Red were excited with a 594 nm laser. To determine the interaction between Munc13-4 and PD-L1, Munc13-4 Antibody (C-2) (Santa Cruz, sc-271300, 1:200) and PD-L1/CD274 (C-terminal) Polyclonal antibody (Proteintech, 28076-1-AP, 1:200) were used. To explore the interaction between HRS and PD-L1, HGS Polyclonal antibody (Proteintech, 10390-1-AP, 1:500) and PD-L1/CD274 Monoclonal antibody (Proteintech, 66248-1-Ig, 1:200) were employed. Data were processed by home-written MATLAB script (https://github.com/shenwang3333/PLA_Counting).
Orthotopic mouse models of breast cancer and treatments
Mice were anesthetized via intraperitoneal injection of pentobarbital sodium at a dose of 40 mg/kg. Orthotopic breast cancer models were established by injecting control or Munc13-4 knockout 4T1 cells (3 × 105 cells per mouse) into the right fourth mammary fat pad of BALB/c, BALB/c Nude, or NOD/SCID female mice. Tumor dimensions were measured every other day starting on either day 4 or day 6 post-inoculation using a digital caliper, and tumor volume was calculated using the formula: (width² × length × 0.5). At the end of the observation period, mice were euthanized, and tumors were harvested, weighed, and photographed for further analysis. According to the IACUC guidelines, the maximal allowable tumor size in adult mice is 20 mm in diameter in any direction. In this study, the tumor size/burden in all experimental animals did not exceed this limit.
Exosomes (1 × 109 particles) secreted by control 4T1 cells were pre-incubated with either an IgG isotype control antibody (Bioxcell, BE0090, 1:100) or InVivoMAb anti-mouse PD-L1 antibody (Bioxcell, BE0101, 1:100). To remove unbound antibodies, the exosome-antibody complexes were subjected to ultracentrifugation at 100,000 × g for 70 min at 4 °C. The purified exosomes were then intravenously injected into mice via the tail vein. Injections were administered every other day for a total of nine treatments.
Peptide treatments were performed using P-pep (Mus musculus) or S-pep, administered via intraperitoneal injection at a dosage of 100 µg per mouse. Once the tumor volume reached approximately 100 mm³, peptides were administered every other day, with a total of six injections.
For immune checkpoint blockade (ICB) studies, mice were treated with IgG isotype control antibody (Bioxcell, BE0090, 100 µg/mouse), InVivoMAb anti-mouse PD-L1 antibody (Bioxcell, BE0101, 100 µg/mouse), or InVivoMAb anti-mouse PD-1 antibody (Bioxcell, BE0146, 100 µg/mouse). Antibodies were administered via intraperitoneal injection every 3 days for a total of six treatments.
Immune profiling
To analyze T cell infiltration and activation, tumors, spleens, and tumor-draining lymph nodes (TDLNs) were excised from orthotopic mouse models of breast cancer. Tumor tissues were minced into small pieces and incubated with RPMI 1640 medium containing 1 mg/ml collagenase D (Roche, COLLD-RO) and 0.2 mg/ml DNase I (BioFroxx, 112MG010) at 37 °C for 1 h, followed by mechanical dissociation using a mesh cell strainer. The cells were then centrifuged at 500 × g for 5 min, washed with PBS, and treated with red blood cell (RBC) lysis buffer (BD Biosciences, 555899) to remove RBCs. The resulting cell suspension was filtered twice through a 70 μm nylon mesh to obtain single-cell suspensions. Lymphocytes from the spleens and TDLNs were isolated by mechanically squashing the tissues through a 70 μm mesh and removing RBCs.
For stimulation, the single-cell suspensions were incubated with RPMI 1640 medium containing Leukocyte Activation Cocktail (BD Biosciences, 550583, 1:1000) at 37 °C for 6 h. After staining with viability dye FVS 575V (BD Biosciences, 565694, 1:1000) to exclude dead cells, the cells were stained with the following antibodies. For surface marker analysis, cells were stained with anti-CD45-APC-Cy7 (BD Biosciences, 557659, 1:50), anti-CD3-BV421 (BD Biosciences, 562600, 1:50), anti-CD4-Alexa Fluor 700 (BD Biosciences, 557956, 1:50), and anti-CD8-Percp-Cy5.5 (BD Biosciences, 551162, 1:50). For intracellular cytokine staining, cells were fixed and permeabilized using Fix/Perm buffer (BD Biosciences, 562574) and Perm/Wash buffer (BD Biosciences, 562574), then re-stained with anti-KI67-BV510 (BD Biosciences, 563462, 1:50), anti-IFN-γ-BV650 (BD Biosciences, 563854, 1:50), or anti-Granzyme B-FITC (Invitrogen, 11-8898-82, 1:500). Flow cytometric analysis was performed using the CytoFLEX flow cytometer.
CD8+ T cell suppression assay
To block PD-L1 on the exosome surface, equal quantities of exosomes isolated from control and Munc13-4 knockout 4T1 cells were incubated with PD-L1 blocking antibodies (Bioxcell, BE0101, 1:100) or IgG isotype control antibody (Bioxcell, BE0090, 1:100) at room temperature for 5 h. After incubation, the exosomes were washed with 25 ml PBS and subjected to ultracentrifugation to remove unbound antibodies.
Mouse CD8+ T cells were purified from splenocytes using the Mouse CD8 T Cell Isolation Kit (Vazyme, CS103-01) and stimulated for 24 h with anti-CD3 (Biolegend, 300301, 1 μg/ml) and anti-CD28 (Biolegend, 117003, 1 μg/ml) antibodies. Post-stimulation, the CD8⁺ T cells were incubated with the pre-processed exosomes for 16 h in the continued presence of anti-CD3 and anti-CD28 antibodies.
Following treatment, CD8+ T cells were harvested, stained with anti-CD8-Percp-Cy5.5 (BD Biosciences, 551162, 1:50), and permeabilized using Fix/Perm buffer and Perm/Wash buffer (BD Biosciences, 562574). Fixed cells were subsequently stained with anti-Granzyme B-FITC (Invitrogen, 11-8898-82, 1:500) and analyzed by flow cytometry.
T cell-mediated tumor cell killing assay
Spleens were aseptically harvested from BALB/c mice and placed in sterile petri dishes containing cold PBS. The spleens were gently disrupted by grinding against a 70 μm cell strainer using a sterile syringe plunger, and the resulting cell suspension was centrifuged at 500 × g for 5 min at 4 °C. The pellet was resuspended in 5 ml of PBS, and the suspension was carefully layered onto 5 ml of Ficoll-Paque™ PLUS (Cytiva, 17144002) in a 15 ml conical tube without mixing. The gradient was centrifuged at 1000 × g for 20 min at room temperature with the centrifuge brake turned off. The mononuclear cell layer at the interface was carefully collected using a pipette, transferred to a fresh tube, and washed twice with PBS by centrifugation at 500 × g for 5 min at 4 °C to remove residual Ficoll. The purified lymphocytes were then resuspended and stimulated with anti-CD3 (Biolegend, 300301, 1 μg/ml) and anti-CD28 (Biolegend, 117003, 1 μg/ml) antibodies for 24 h. Subsequently, the stimulated lymphocytes were co-cultured with adherent control or Munc13-4 knockout 4T1 cells in 96-well plates at an effector-to-target (E: T) ratio of 1:1 for 24 h. The viability of control and Munc13-4 knockout 4T1 cells was assessed using the Cell Counting Kit-8 (Vazyme, A311-01) following the manufacturer’s instructions.
Quantitative reverse transcription (qRT)-PCR assay
Total RNA was extracted from each sample using the AFTSpin Tissue/Cell Fast RNA Extraction Kit for Animal (Abclonal, RK30120). The isolated RNA was eluted in nuclease-free water and reverse-transcribed into complementary DNA (cDNA) using the ABScript II cDNA First-Strand Synthesis Kit (Abclonal, RK20400). The resulting cDNA samples were subjected to quantitative PCR on a QuantStudio™ 6 Pro Real-Time PCR system using SYBR Green (Abclonal, RK21203) for detection.
The primers used for qPCR were as follows:
Hs-Munc13-4 qPCR forward primer: CCCTTTGTCCAGCTGACCTT
Hs-Munc13-4 qPCR reverse primer: AGCAGGCACCAGGAATTCAA
Hs-Actin qPCR forward primer: GCCGCCAGCTCACCAT
Hs-Actin qPCR reverse primer: AGGAATCCTTCTGACCCATGC
Fluorescence imaging
To analyze the colocalization between PD-L1 and CD63/LAMP1, Munc13-4 knockout and control SUM159 cells were seeded onto glass-bottom dishes and transfected with the pEGFP-N3-PD-L1 plasmid along with either NPY-td-Orange2-CD63 or NPY-td-Orange2-LAMP1 plasmids. Following 24–36 h of transfection, cells were fixed with 4% paraformaldehyde (PFA) for 15 min. For immunofluorescence staining, cells were permeabilized with 0.2% Triton X-100 for 10 min and subsequently blocked with 5% bovine serum albumin (BSA) for 1 h at room temperature. After blocking, cells were incubated with primary antibodies overnight at 4 °C and washed three times with PBS. Secondary antibody staining was performed for 2 h at room temperature, followed by three PBS washes. Imaging was conducted using a Nikon confocal microscope equipped with a 60× oil-immersion objective lens (NA 1.40). The primary antibodies used in immunofluorescence experiments are as follows: CD63 Antibody (MX-49.129.5) (Santa Cruz, sc-5275, 1:100), LAMP1/CD107a Rabbit mAb (Abclonal, A21194, 1:200) and CBP/KAT3A/CREBBP Antibody (C-1) (Santa Cruz, sc-7300, 1:200). The secondary antibodies used in immunofluorescence experiments are as follows: Goat anti-Mouse IgG (H+L) Cross-Adsorbed Secondary Antibody, Alexa Fluor™ 488 (Invitrogen, A-11001, 1:500), Goat anti-Rabbit IgG (H+L) Highly Cross-Adsorbed Secondary Antibody, Alexa Fluor™ Plus 647 (Invitrogen, A-32733, 1:500). Fluorescence intensity was quantified using NIS-Elements AR 4.40 software, and colocalization was assessed by calculating the Pearson’s correlation coefficient, also employing NIS-Elements AR 4.40 software.
TIRF microscopy for monitoring MVB mobility
The mobility of exosomes in live cells was assessed using total internal reflection fluorescence (TIRF) microscopy (Nikon). To evaluate the effects of mutations in Munc13-4 on MVB mobility, control and Munc13-4 knockout SUM159 cells were seeded onto glass-bottom dishes. These cells were subsequently co-transfected with NPY-td-Orange2-CD63 and pEGFP-N3-Munc13-4 WT or Munc13-4 mutants. Similarly, to examine the effects of Rab27a mutations on MVB mobility, control or Rab27a knockout SUM159 cells were plated and co-transfected with NPY-td-Orange2-CD63 and pEGFP-C1-Rab27a WT or Rab27a mutants. After 24–48 h post-transfection, live-cell imaging was performed using a Nikon Ti inverted TIRF microscopy system equipped with a 100× oil-immersion objective (NA 1.49) and an EMCCD camera (Andor DU897). Orange fluorescence was excited using a 532 nm laser with an exposure time of 300 ms. The diffusion coefficient (D), representing MVB mobility, was quantified using the Python-based trackpy library (https://soft-matter.github.io/trackpy/dev/tutorial/walkthrough.html).
Protein expression and purification
Protein expression of human Munc13-4 and its mutants was performed using the Bac-to-Bac™ baculovirus expression system (Invitrogen). Briefly, recombinant bacmid DNA extracted from DH10Bac was transfected into Spodoptera frugiperda clone 9 (Sf9) cells using X-tremeGENE™ 9 DNA Transfection Reagent (Roche) to produce P1 baculovirus. Sequential infection of Sf9 cells with P1 baculovirus generated P2 and P3 baculoviruses. For protein expression, Sf9 cells were infected with P3 baculovirus and cultured for 48 h. Harvested cells were resuspended in lysis buffer (20 mM Tris-HCl, pH 8.1, 150 mM NaCl) supplemented with protease inhibitors (2 μg/ml aprotinin, 1 μg/ml leupeptin, 1 μg/ml pepstatin, and 1 mM PMSF). Cells were lysed using an AH-1500 Nano Homogenizer (ATS Engineering Inc.) at 800 bar under 4 °C. The lysate was clarified by centrifugation at 16,000 rpm using a JA-25.50 rotor (Beckman Coulter) at 4 °C. Supernatants were incubated with nickel-nitrilotriacetic acid (Ni-NTA) agarose (Qiagen) for 1 h at 4 °C, followed by two washes with wash buffer (20 mM Tris-HCl, pH 8.1, 150 mM NaCl, 20 mM imidazole). Bound proteins were eluted using buffer containing 20 mM Tris-HCl, pH 8.1, 150 mM NaCl, and 300 mM imidazole. Eluted proteins were further purified by size-exclusion chromatography using a Superdex™ 200 10/300 GL column (Cytiva).
Other proteins were expressed in Escherichia coli BL21 (DE3). Protein expression was induced with isopropyl β-D-1-thiogalactopyranoside (IPTG). Harvested cells were lysed as described above. For GST-tagged proteins, clarified lysates were incubated with glutathione Sepharose 4B (GE Healthcare), washed, and eluted using buffer containing 20 mM glutathione (neoFroxx, 1392GR025), 20 mM Tris-HCl, pH 8.1, and 150 mM NaCl. His-tagged proteins were purified as described for Munc13-4. Purified proteins were further processed using ion exchange and size-exclusion chromatography. For transmembrane proteins, 1.5% sodium deoxycholate was included throughout the purification process. Proteins were used immediately after affinity purification.
For cryo-EM complex preparation, Munc13-4 and Rab27a were mixed at a molar ratio of 1:2 in the presence of 1 mM GppNHp (Aladdin, G276465) and incubated at room temperature for 1 h. The mixture was subjected to size-exclusion chromatography to isolate the stable protein complex.
GST pull-down assay
For all GST pull-down assays, 2 μM of the GST-tagged protein was incubated with 3 μM of the target protein at room temperature for 2 h. Subsequently, the protein mixture was combined with glutathione Sepharose 4B resin (GE Healthcare) and incubated at 4 °C for 1 h. The resin was then washed four times with wash buffer (20 mM Tris-HCl, pH 8.1, 150 mM NaCl, 0.02% Triton X-100) to remove unbound proteins. Bound proteins were eluted using an elution buffer containing 20 mM Tris-HCl (pH 8.1), 150 mM NaCl, 0.02% Triton X-100, and 50 mM glutathione. Eluted proteins were analyzed by SDS-PAGE.
SNARE assembly assay
For SNARE assembly assay, VAMP-7 SNARE motif (A131C) was labeled with the Förster resonance energy transfer (FRET) donor dye BODIPY FL (Molecular Probes, B10250), and SN-23-6CS (S161C) was labeled with the FRET-acceptor dye 5-tetramethylrhodamine (5-TAMRA) (Molecular Probes, T6027). During the experiment, both the donor protein and acceptor protein were at a concentration of 0.5 µM. The concentration of Syx-4 ΔTM (residues 1–275) was 2 µM, and Munc13-4 was at 10 µM. The experiments were performed using a PTI QM-40 spectrophotometer, with an excitation wavelength of 485 nm and an emission wavelength of 513/580 nm, at room temperature. SNARE complex formation signals were interpreted as the FRET proximity ratio (EPR) between the donor (BODIPY) and acceptor (5-TAMRA). The EPR was determined using Eq. 1:
where I5-TAMRA and IBODIPY represent the fluorescence intensities of 5-TAMRA and BODIPY FL, respectively, measured under the 485/10 excitation filter.
Liposome fusion assay
All lipids were dissolved at an initial concentration of 10 mg/ml in chloroform, except for PI(4,5)P₂, which was dissolved in a chloroform: methanol: water mixture (20:9:1) at 1 mg/ml. For Syx-4-liposome preparation, 52% 1-palmitoyl-2-oleoyl-glycero-3-phosphocholine (POPC; Avanti Polar Lipids, 850457), 20% 1-palmitoyl-2-oleoyl-sn-glycero-3-phosphoethanolamine (POPE; Avanti Polar Lipids, 850757), 15% 1,2-dioleoyl-sn-glycero-3-phospho-L-serine (DOPS; Avanti Polar Lipids, 840035), 10% cholesterol (Avanti Polar Lipids, 700000), 1% PI(4,5)P₂ (Avanti Polar Lipids, 840046), and 2% DiD (Molecular Probes, D307) were mixed to a final lipid concentration of 1 mM. For VAMP-7-liposomes, 38% POPC, 11% POPE, 7% 1,2-dioleoyl-sn-glycero-3-phospho-(1’-myo-inositol) (PI; Avanti Polar Lipids, 850149), 30% cholesterol, 15% sphingomyelin (Avanti Polar Lipids, 860584), and 3% DiI (Molecular Probes, D282) were mixed to the same final concentration. The lipid mixtures were vacuum-dried and resuspended in 2% sodium deoxycholate. Full-length Syx-4 protein (5 µM) and VAMP-7 SNARE-TM protein (5 µM) were incorporated into corresponding liposomes, respectively, by incubation at room temperature for 20 min. Detergent removal was performed using PD-10 desalting columns (GE Healthcare). The resulting liposomes were combined in a 1:1 ratio with a 60% (w/v) OptiPrep™ stock solution (Serumwerk Bernburg AG), layered with 2 ml of 20% (w/v) OptiPrep™ solution, and 200 µL of 20 mM Tris-HCl (pH 8.1), 150 mM NaCl. Liposomes were centrifuged at 120,000 × g for 5 h at 18 °C using an SW55Ti rotor (Beckman). The top fraction was collected and dialyzed in a Slide-A-Lyzer™ dialysis cassette (Thermo Fisher, 66383) for 12 h before use. For the fusion assay, 10 µM SN-23 was pre-incubated with Syx-4-liposomes at 37 °C for 2 h, while a negative control group was prepared without SN-23. Equal volumes of Syx-4- and VAMP-7-liposomes were mixed to a total volume of 60 µL, and 0.4 µM Munc13-4 protein was added to the experimental group. Fusion was monitored using a FluoDia T70 fluorescence plate reader (Photon Technology Incorporated) at 37 °C, with excitation at 530 nm and emission at 580 nm and 667 nm. Liposome fusion signals were quantified by calculating the FRET proximity ratio (EPR) between the donor (DiI) and acceptor (DiD). The EPR was determined using Eq. 2:
where IDiD and IDiI represent the fluorescence intensities of DiD and DiI, respectively, measured under the 530/10 excitation filter.
Co-flotation experiment of PD-L1-containing liposomes with Munc13-4
For the preparation of PD-L1-containing liposomes, 80% 1-palmitoyl-2-oleoyl-glycero-3-phosphocholine (POPC; Avanti Polar Lipids, 850457) and 20% 1,2-dioleoyl-sn-glycero-3-phospho-L-serine (DOPS; Avanti Polar Lipids, 840035) were combined to achieve a total lipid concentration of 1 mM. Lipid mixtures were vacuum-dried and resuspended in 2% sodium deoxycholate. PD-L1 protein (5 µM) was incorporated into the liposomes, followed by detergent removal using PD-10 desalting columns (GE Healthcare). The resulting liposome suspension (200 µL) was mixed in a 1:1 ratio with an 80% (w/v) Histodenz™ stock solution (Thermo Fisher, D2158). The mixture was layered sequentially with 350 µL of 30% (w/v) Histodenz™ and 20 µL of 20 mM Tris-HCl (pH 8.1), 150 mM NaCl. The prepared gradient was centrifuged at 240,000 × g for 1.5 h at 18 °C using an SW55Ti rotor (Beckman). Fractions (20 µL) were sequentially collected from the top three layers of the gradient, with an additional 20 µL sample retrieved from the bottom layer. These fractions were analyzed by Western blot to assess the co-flotation of PD-L1-containing liposomes with Munc13-4.
Cryo-EM sample preparation
The Munc13-4–Rab27a complex, bound to GppNHp, was prepared at a concentration of 0.5 mg/ml for cryo-EM analysis. Samples (3.5 µL) were applied to glow-discharged cryo-EM grids (Quantifoil, Cu, R1.2/R1.3, 300 mesh) in an environment of 100% humidity at 4 °C. Grids were blotted for 2 s with a blotting force of 4 and subsequently vitrified by plunging into liquid ethane using a Vitrobot Mark IV (Thermo Fisher Scientific). Prepared grids were either screened immediately or stored in liquid nitrogen for future use.
Cryo-EM data acquisition and image processing
The Munc13-4–Rab27a complex with GppNHp datasets were collected by 300 kV Titan Krios electron microscope (Thermo Fisher Scientific) equipped with a Falcon4 direct electron detector coupled with a SelectrisX energy filter (10 eV slit width). The automated collection was performed using the EPU software in electron event representation (EER) mode, and all micrographs were recorded at a nominal magnification of 165,000× with a raw pixel size of 0.73 Å on the image plane. The micrographs were recorded in a −0.8 μm to −2.4 μm defocus range, with an electron dose rate of 11.47 e– /Å2 /s and a total dose of 50 e– /Å2. All the EER movies were pre-processed by CryoSPARC (version 4.5.3)68 to perform the motion correction and CTF estimation. 1,424,230 particles were selected by Blob Picking and subsequently subjected to three rounds of 2D classification, and 317,449 particles from the selected classes were subjected to ab-initial 3D reconstruction. The initial volume was further refined by heterogeneous refinement and non-uniform refinement to yield a consensus map with 3.36 Å global resolution. To acquire a map with improved characteristics of the C2A and C2B domains, a total of 102,381 particles with apparent features were selected from the 3D classification, yielding a reconstruction at 3.42 Å resolution. Particle subtraction was subsequently applied to these particles, focusing on the regions surrounding the C2A and C2B domains, respectively. Local refinement of the resulting datasets produced focused maps with resolutions of 4.39 Å and 7.2 Å. These two local volume maps were then combined during model building, producing a composite map with a resolution of 4.38 Å. All reported resolutions were estimated using the gold-standard Fourier shell correction 0.143 criterion69. Data collection and refinement statistics are summarized in Supplementary Table 1.
Model building and refinement of the Munc13-4–Rab27a complex
Initial models of Munc13-4 (AF-Q70J99-F1) and Rab27a (AF-P51159-F1) were generated using AlphaFold 2 (https://colab.research.google.com/github/deepmind/alphafold/blob/main/notebooks/AlphaFold.ipynb)70. The predicted structures were fitted into the cryo-EM density map through rigid-body docking using UCSF ChimeraX (v1.7.1)71. Further manual adjustments were performed using COOT (v0.9.6)72. Subsequent real-space refinement of the models was carried out through multiple iterative rounds using PHENIX (v1.20)73, followed by final model validation. Figures were prepared using PyMOL (https://pymol.org/2/) and UCSF ChimeraX. Data validation statistics are summarized in Supplementary Table 1.
Statistics and reproducibility
Statistical analyses were conducted using GraphPad Prism software (version 9.3). All key findings were reproduced in at least three independent experiments. Specific statistical tests employed for each experiment are detailed in the corresponding figure legends. For comparisons between two groups, either a two-tailed unpaired or paired t-test was applied, as appropriate. For multiple group comparisons, one-way analysis of variance (ANOVA) followed by Tukey’s multiple comparisons test, multiple t-tests, or two-way ANOVA with Sidak’s multiple comparisons test was utilized. A p-value of less than 0.05 (P < 0.05) was considered indicative of statistical significance. Additional information on the study design, the number of replicates, and the statistical methods used is shown in the figure legends.
Reporting summary
Further information on research design is available in the Nature Portfolio Reporting Summary linked to this article.
Data availability
Proteomics data generated in this study have been deposited in the ProteomeXchange Consortium with the dataset identifier PXD059882. Coordinate for the Munc13-4–Rab27a complex with GppNHp in this study has been deposited in the RCSB Protein Data Bank (PDB: 9LA9). EM density maps for the consensus map and composite map in this study have been deposited in the Electron Microscopy Data Bank under accession codes EMD-62922 and EMD-63239, respectively. Source data are provided with this paper.
Code availability
The home-written MATLAB script used for PLA data processing is available from https://github.com/shenwang3333/PLA_Counting.
References
Jiang, X. et al. Role of the tumor microenvironment in PD-L1/PD-1-mediated tumor immune escape. Mol. Cancer 18, 10 (2019).
Tang, Q. et al. The role of PD-1/PD-L1 and application of immune-checkpoint inhibitors in human cancers. Front. Immunol. 13, 964442 (2022).
Ribas, A. & Wolchok, J. D. Cancer immunotherapy using checkpoint blockade. Science 359, 1350–1355 (2018).
Zhou, X. et al. Treatment-related adverse events of PD-1 and PD-L1 inhibitor-based combination therapies in clinical trials: a systematic review and meta-analysis. Lancet Oncol. 22, 1265–1274 (2021).
Chen, G. et al. Exosomal PD-L1 contributes to immunosuppression and is associated with anti-PD-1 response. Nature 560, 382–386 (2018).
Li, C. et al. Clinical significance of PD-L1 expression in serum-derived exosomes in NSCLC patients. J. Transl. Med. 17, 355 (2019).
Theodoraki, M. N., Yerneni, S. S., Hoffmann, T. K., Gooding, W. E. & Whiteside, T. L. Clinical significance of PD-L1(+) exosomes in plasma of head and neck cancer patients. Clin. Cancer Res. 24, 896–905 (2018).
Poggio, M. et al. Suppression of exosomal PD-L1 induces systemic anti-tumor immunity and memory. Cell 177, 414–427 e413 (2019).
Kalluri, R. & LeBleu, V. S. The biology, function, and biomedical applications of exosomes. Science 367, https://doi.org/10.1126/science.aau6977 (2020).
Raiborg, C. & Stenmark, H. The ESCRT machinery in endosomal sorting of ubiquitylated membrane proteins. Nature 458, 445–452 (2009).
Ostrowski, M. et al. Rab27a and Rab27b control different steps of the exosome secretion pathway. Nat. Cell Biol. 12, 19–30 (2010).
Liu, C. et al. Identification of the SNARE complex that mediates the fusion of multivesicular bodies with the plasma membrane in exosome secretion. J. Extracell. Vesicles 12, e12356 (2023).
Chen, Z., Cooper, B., Kalla, S., Varoqueaux, F. & Young, S. M. Jr. The Munc13 proteins differentially regulate readily releasable pool dynamics and calcium-dependent recovery at a central synapse. J. Neurosci. 33, 8336–8351 (2013).
Houy, S., Martins, J. S., Lipstein, N. & Sorensen, J. B. Phorbolester-activated Munc13-1 and ubMunc13-2 exert opposing effects on dense-core vesicle secretion. eLife 11, https://doi.org/10.7554/eLife.79433 (2022).
Kusch, V. et al. Munc13-3 is required for the developmental localization of Ca(2+) channels to active zones and the nanopositioning of Ca(v)2.1 near release sensors. Cell Rep. 22, 1965–1973 (2018).
Feldmann, J. et al. Munc13-4 is essential for cytolytic granules fusion and is mutated in a form of familial hemophagocytic lymphohistiocytosis (FHL3). Cell 115, 461–473 (2003).
Wood, S. M. et al. Different NK cell-activating receptors preferentially recruit Rab27a or Munc13-4 to perforin-containing granules for cytotoxicity. Blood 114, 4117–4127 (2009).
Ren, Q. et al. Munc13-4 is a limiting factor in the pathway required for platelet granule release and hemostasis. Blood 116, 869–877 (2010).
Elstak, E. D. et al. The munc13-4-rab27 complex is specifically required for tethering secretory lysosomes at the plasma membrane. Blood 118, 1570–1578 (2011).
Messenger, S. W., Woo, S. S., Sun, Z. & Martin, T. F. J. A Ca(2+)-stimulated exosome release pathway in cancer cells is regulated by Munc13-4. J. Cell Biol. 217, 2877–2890 (2018).
Li, T. et al. TIMER: a web server for comprehensive analysis of tumor-infiltrating immune cells. Cancer Res. 77, e108–e110 (2017).
Li, T. et al. TIMER2.0 for analysis of tumor-infiltrating immune cells. Nucleic Acids Res. 48, W509–W514 (2020).
Johnson, J. L., Hong, H., Monfregola, J., Kiosses, W. B. & Catz, S. D. Munc13-4 restricts motility of Rab27a-expressing vesicles to facilitate lipopolysaccharide-induced priming of exocytosis in neutrophils. J. Biol. Chem. 286, 5647–5656 (2011).
Neeft, M. et al. Munc13-4 is an effector of rab27a and controls secretion of lysosomes in hematopoietic cells. Mol. Biol. Cell 16, 731–741 (2005).
Xu, J. et al. Mechanistic insights into neurotransmitter release and presynaptic plasticity from the crystal structure of Munc13-1 C(1)C(2)BMUN. eLife 6, https://doi.org/10.7554/eLife.22567 (2017).
Xiao, B. L. et al. HRS regulates small extracellular vesicle PD-L1 secretion and is associated with anti-PD-1 treatment efficacy. Cancer Immunol. Res. 11, 228–240 (2023).
Guan, L. et al. HRS phosphorylation drives immunosuppressive exosome secretion and restricts CD8(+) T-cell infiltration into tumors. Nat. Commun. 13, 4078 (2022).
Gocher, A. M., Workman, C. J. & Vignali, D. A. A. Interferon-gamma: teammate or opponent in the tumour microenvironment?. Nat. Rev. Immunol. 22, 158–172 (2022).
Burke, J. D. & Young, H. A. IFN-gamma: a cytokine at the right time, is in the right place. Semin. Immunol. 43, 101280 (2019).
Gao, Y. et al. Acetylation-dependent regulation of PD-L1 nuclear translocation dictates the efficacy of anti-PD-1 immunotherapy. Nat. Cell Biol. 22, 1064–1075 (2020).
Wang, X. et al. UbiBrowser 2.0: a comprehensive resource for proteome-wide known and predicted ubiquitin ligase/deubiquitinase-substrate interactions in eukaryotic species. Nucleic Acids Res. 50, D719–D728 (2022).
Katz, M. et al. Ligand-independent degradation of epidermal growth factor receptor involves receptor ubiquitylation and Hgs, an adaptor whose ubiquitin-interacting motif targets ubiquitylation by Nedd4. Traffic 3, 740–751 (2002).
Zhou, R., Kabra, R., Olson, D. R., Piper, R. C. & Snyder, P. M. Hrs controls sorting of the epithelial Na+ channel between endosomal degradation and recycling pathways. J. Biol. Chem. 285, 30523–30530 (2010).
Kim, G. H., Park, E., Kong, Y. Y. & Han, J. K. Novel function of POSH, a JNK scaffold, as an E3 ubiquitin ligase for the Hrs stability on early endosomes. Cell Signal. 18, 553–563 (2006).
Altun, M. et al. Activity-based chemical proteomics accelerates inhibitor development for deubiquitylating enzymes. Chem. Biol. 18, 1401–1412 (2011).
Seiberlich, V., Goldbaum, O., Zhukareva, V. & Richter-Landsberg, C. The small molecule inhibitor PR-619 of deubiquitinating enzymes affects the microtubule network and causes protein aggregate formation in neural cells: implications for neurodegenerative diseases. Biochim. Biophys. Acta 1823, 2057–2068 (2012).
Zorko, M., Jones, S. & Langel, U. Cell-penetrating peptides in protein mimicry and cancer therapeutics. Adv. Drug Deliv. Rev. 180, 114044 (2022).
Yao, H. et al. Inhibiting PD-L1 palmitoylation enhances T-cell immune responses against tumours. Nat. Biomed. Eng. 3, 306–317 (2019).
Yang, Y. et al. Exosomal PD-L1 harbors active defense function to suppress T cell killing of breast cancer cells and promote tumor growth. Cell Res. 28, 862–864 (2018).
Ansari, U. et al. Role of the UNC13 family in human diseases: a literature review. AIMS Neurosci. 10, 388–400 (2023).
Duong, V. T., Lee, D., Kim, Y. H. & Oh, S. O. Functional role of UNC13D in immune diseases and its therapeutic applications. Front. Immunol. 15, 1460882 (2024).
Menasche, G. et al. Mutations in RAB27A cause Griscelli syndrome associated with haemophagocytic syndrome. Nat. Genet. 25, 173–176 (2000).
Mishra, K., Singla, S., Sharma, S., Saxena, R. & Batra, V. V. Griscelli syndrome type 2: a novel mutation in RAB27A gene with different clinical features in 2 siblings: a diagnostic conundrum. Korean J. Pediatr. 57, 91–95 (2014).
Guan, Y. Q. et al. Inherited genetic susceptibility to nonimmunosuppressed Epstein-Barr virus-associated T/NK-cell lymphoproliferative diseases in Chinese patients. Curr. Med Sci. 41, 482–490 (2021).
Ma, C., Su, L., Seven, A. B., Xu, Y. & Rizo, J. Reconstitution of the vital functions of Munc18 and Munc13 in neurotransmitter release. Science 339, 421–425 (2013).
Yang, X. et al. Syntaxin opening by the MUN domain underlies the function of Munc13 in synaptic-vesicle priming. Nat. Struct. Mol. Biol. 22, 547–554 (2015).
Wang, S. et al. Conformational change of syntaxin linker region induced by Munc13s initiates SNARE complex formation in synaptic exocytosis. EMBO J. 36, 816–829 (2017).
Wang, S. et al. Munc18 and Munc13 serve as a functional template to orchestrate neuronal SNARE complex assembly. Nat. Commun. 10, 69 (2019).
Wang, X. et al. Munc13 activates the Munc18-1/syntaxin-1 complex and enables Munc18-1 to prime SNARE assembly. EMBO J. 39, e103631 (2020).
D’Andrea-Merrins, M., Chang, L., Lam, A. D., Ernst, S. A. & Stuenkel, E. L. Munc18c interaction with syntaxin 4 monomers and SNARE complex intermediates in GLUT4 vesicle trafficking. J. Biol. Chem. 282, 16553–16566 (2007).
Aran, V. et al. Characterization of two distinct binding modes between syntaxin 4 and Munc18c. Biochem. J. 419, 655–660 (2009).
Hu, S. H., Latham, C. F., Gee, C. L., James, D. E. & Martin, J. L. Structure of the Munc18c/Syntaxin4 N-peptide complex defines universal features of the N-peptide binding mode of Sec1/Munc18 proteins. Proc. Natl. Acad. Sci. USA 104, 8773–8778 (2007).
Rehman, A. et al. The nature of the Syntaxin4 C-terminus affects Munc18c-supported SNARE assembly. PLoS ONE 12, e0183366 (2017).
Kalyana Sundaram, R. V. et al. Munc13 binds and recruits SNAP25 to chaperone SNARE complex assembly. FEBS Lett. 595, 297–309 (2021).
KA, D. A. et al. Structure of a membrane tethering complex incorporating multiple SNAREs. Nat. Struct. Mol. Biol. 31, 246–254 (2024).
Conibear, E., Cleck, J. N. & Stevens, T. H. Vps51p mediates the association of the GARP (Vps52/53/54) complex with the late Golgi t-SNARE Tlg1p. Mol. Biol. Cell 14, 1610–1623 (2003).
Fridmann-Sirkis, Y., Kent, H. M., Lewis, M. J., Evans, P. R. & Pelham, H. R. Structural analysis of the interaction between the SNARE Tlg1 and Vps51. Traffic 7, 182–190 (2006).
Sivaram, M. V., Saporita, J. A., Furgason, M. L., Boettcher, A. J. & Munson, M. Dimerization of the exocyst protein Sec6p and its interaction with the t-SNARE Sec9p. Biochemistry 44, 6302–6311 (2005).
Dubuke, M. L., Maniatis, S., Shaffer, S. A. & Munson, M. The exocyst subunit Sec6 interacts with assembled exocytic SNARE complexes. J. Biol. Chem. 290, 28245–28256 (2015).
Pridgeon, J. W., Webber, E. A., Sha, D., Li, L. & Chin, L. S. Proteomic analysis reveals Hrs ubiquitin-interacting motif-mediated ubiquitin signaling in multiple cellular processes. FEBS J. 276, 118–131 (2009).
Hirano, S. et al. Double-sided ubiquitin binding of Hrs-UIM in endosomal protein sorting. Nat. Struct. Mol. Biol. 13, 272–277 (2006).
Yamashita, Y. et al. Ubiquitin-independent binding of Hrs mediates endosomal sorting of the interleukin-2 receptor beta-chain. J. Cell Sci. 121, 1727–1738 (2008).
Hoeller, D. et al. Regulation of ubiquitin-binding proteins by monoubiquitination. Nat. Cell Biol. 8, 163–169 (2006).
Ye, Z. et al. Manipulation of PD-L1 Endosomal Trafficking Promotes Anticancer Immunity. Adv. Sci. 10, e2206411 (2023).
Wolfers, J. et al. Tumor-derived exosomes are a source of shared tumor rejection antigens for CTL cross-priming. Nat. Med. 7, 297–303 (2001).
Marar, C., Starich, B. & Wirtz, D. Extracellular vesicles in immunomodulation and tumor progression. Nat. Immunol. 22, 560–570 (2021).
Tang, D. et al. SRplot: A free online platform for data visualization and graphing. PLoS ONE 18, e0294236 (2023).
Punjani, A., Rubinstein, J. L., Fleet, D. J. & Brubaker, M. A. cryoSPARC: algorithms for rapid unsupervised cryo-EM structure determination. Nat. Methods 14, 290–296 (2017).
Rosenthal, P. B. & Henderson, R. Optimal determination of particle orientation, absolute hand, and contrast loss in single-particle electron cryomicroscopy. J. Mol. Biol. 333, 721–745 (2003).
Wayment-Steele, H. K. et al. Predicting multiple conformations via sequence clustering and AlphaFold2. Nature 625, 832–839 (2024).
Pettersen, E. F. et al. UCSF Chimera-a visualization system for exploratory research and analysis. J. Comput. Chem. 25, 1605–1612 (2004).
Emsley, P., Lohkamp, B., Scott, W. G. & Cowtan, K. Features and development of Coot. Acta Crystallogr. D Biol. Crystallogr. 66, 486–501 (2010).
Adams, P. D. et al. PHENIX: a comprehensive Python-based system for macromolecular structure solution. Acta Crystallogr. D. Biol. Crystallogr. 66, 213–221 (2010).
Acknowledgements
The authors acknowledge Yueguang Rong (Huazhong University of Science and Technology) for providing the CRISPR-Cas9 plasmids and offering valuable suggestions on this study. The authors are grateful to Xiangliang Yang (Huazhong University of Science and Technology), Quan Chen (Nankai University), and Da Jia (Sichuan University) for their valuable advice on this study. The authors acknowledge the staff at the Cryo-EM Facilities of GIBH-CAS and the Guangzhou National Laboratory Bio-imaging Technology Platform for their assistance in cryo-EM sample preparation and data acquisition. This work was funded by the National Key R&D Program of China (2022YFA1206000, C.M.), National Natural Science Foundation of China (32225024, C.M.; 32421003, C.M.; 92254302, C.M.; 32401035, S.W.; 32241021, J.H.; 3231163669, J.H.), National Science and Technology Major Project of China (2021ZD0202501, C.M.), Hubei Provincial Natural Science Foundation of China (2024AFA005, C.M.), and Interdisciplinary Research Programme of HUST (5003170102, C.M.; 2023JCYJ006, C.M.).
Author information
Authors and Affiliations
Contributions
C.M. conceived the study. C.M., J.H., C.L., and D.L. designed experiments and wrote the paper. C.L. and D.L. performed the majority of the experiments. X. Zheng expressed and purified proteins for structural studies and performed in vitro experiments. J.G. performed cryo-EM data collection and data processing. J.H. and J.G. built and refined models of the Munc13-4–Rab27a complex. X. Zhou helped with the isolation of exosomes, H.Z. helped with experiments related to protein modifications, S.W. helped with in vitro experiments and data analysis, and Q.L. and L.G. helped with animal experiments.
Corresponding authors
Ethics declarations
Competing interests
The authors (C.M., D.X.L., and C.Q.L.) have applied for a patent related to this study. The remaining authors declare no competing interests.
Peer review
Peer review information
Nature Communications thanks the anonymous reviewer(s) for their contribution to the peer review of this work. A peer review file is available.
Additional information
Publisher’s note Springer Nature remains neutral with regard to jurisdictional claims in published maps and institutional affiliations.
Supplementary information
Source data
Rights and permissions
Open Access This article is licensed under a Creative Commons Attribution-NonCommercial-NoDerivatives 4.0 International License, which permits any non-commercial use, sharing, distribution and reproduction in any medium or format, as long as you give appropriate credit to the original author(s) and the source, provide a link to the Creative Commons licence, and indicate if you modified the licensed material. You do not have permission under this licence to share adapted material derived from this article or parts of it. The images or other third party material in this article are included in the article’s Creative Commons licence, unless indicated otherwise in a credit line to the material. If material is not included in the article’s Creative Commons licence and your intended use is not permitted by statutory regulation or exceeds the permitted use, you will need to obtain permission directly from the copyright holder. To view a copy of this licence, visit http://creativecommons.org/licenses/by-nc-nd/4.0/.
About this article
Cite this article
Liu, C., Liu, D., Zheng, X. et al. Munc13-4 mediates tumor immune evasion by regulating the sorting and secretion of PD-L1 via exosomes. Nat Commun 16, 9080 (2025). https://doi.org/10.1038/s41467-025-64149-9
Received:
Accepted:
Published:
Version of record:
DOI: https://doi.org/10.1038/s41467-025-64149-9










