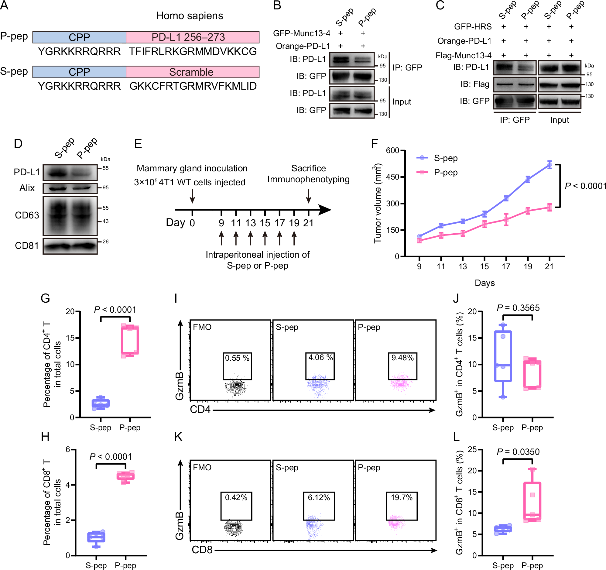
Fig. 7: A peptide disrupting PD-L1–Munc13-4 interaction inhibits tumor growth.
From: Munc13-4 mediates tumor immune evasion by regulating the sorting and secretion of PD-L1 via exosomes

A Diagram of the sequences for P-pep and S-pep. P-pep comprises a cell-penetrating peptide (CPP) fused to the human PD-L1 256–273 motif, whereas S-pep consists of a CPP linked to a scrambled sequence containing the same amino acid composition as the human PD-L1 256–273 motif. B Co-IP/IB analysis in HEK293T cells transfected with indicated constructs and incubated with P-pep or S-pep to examine the effect of P-pep on Munc13-4–PD-L1 interaction (n = 3 biological replicates). C Co-IP/IB analysis in HEK293T cells transfected with indicated constructs and incubated with P-pep or S-pep to assess the effect of P-pep on the interactions of HRS with PD-L1 and Munc13-4 (n = 3 biological replicates). D WB analysis on the same number of exosomes secreted from equal number of SUM159 cells treated with S-pep or P-pep (n = 3 biological replicates). E Schematic of experimental design for the assessment of in vivo anti-tumor efficacy of P-pep. F Tumor growth curves of orthotopic mouse models of breast cancer treated with P-pep or S-pep (n = 9 mice). Flow cytometric quantification of the percentage of CD45+CD3+CD4+ (G) and CD45+CD3+CD8+ (H) T cells among total cells in tumors (n = 5 mice). Representative contour plots depicting CD45+CD3+CD4+ (I) and CD45+CD3+CD8+ (K) T cell populations within tumors, showing the expression of granzyme B (n = 5 mice). Quantification of the percentage of granzyme B+ cells among CD45+CD3+CD4+ (J) and CD45+CD3+CD8+ (L) T cells within tumors (n = 5 mice). In (B, C), IP and Input samples were derived from the corresponding same experiment, but different gels for IP and Input samples were processed in parallel; in (D), all samples were run on the same gel. Data are represented as means ± SEM (F), box plots show the median (center line), interquartile range (box), minima and maxima (whiskers), and all individual data points (dots) (G, H, J, L), and p-values were all calculated by unpaired two-tailed t-test. Source data are provided as a Source data file.