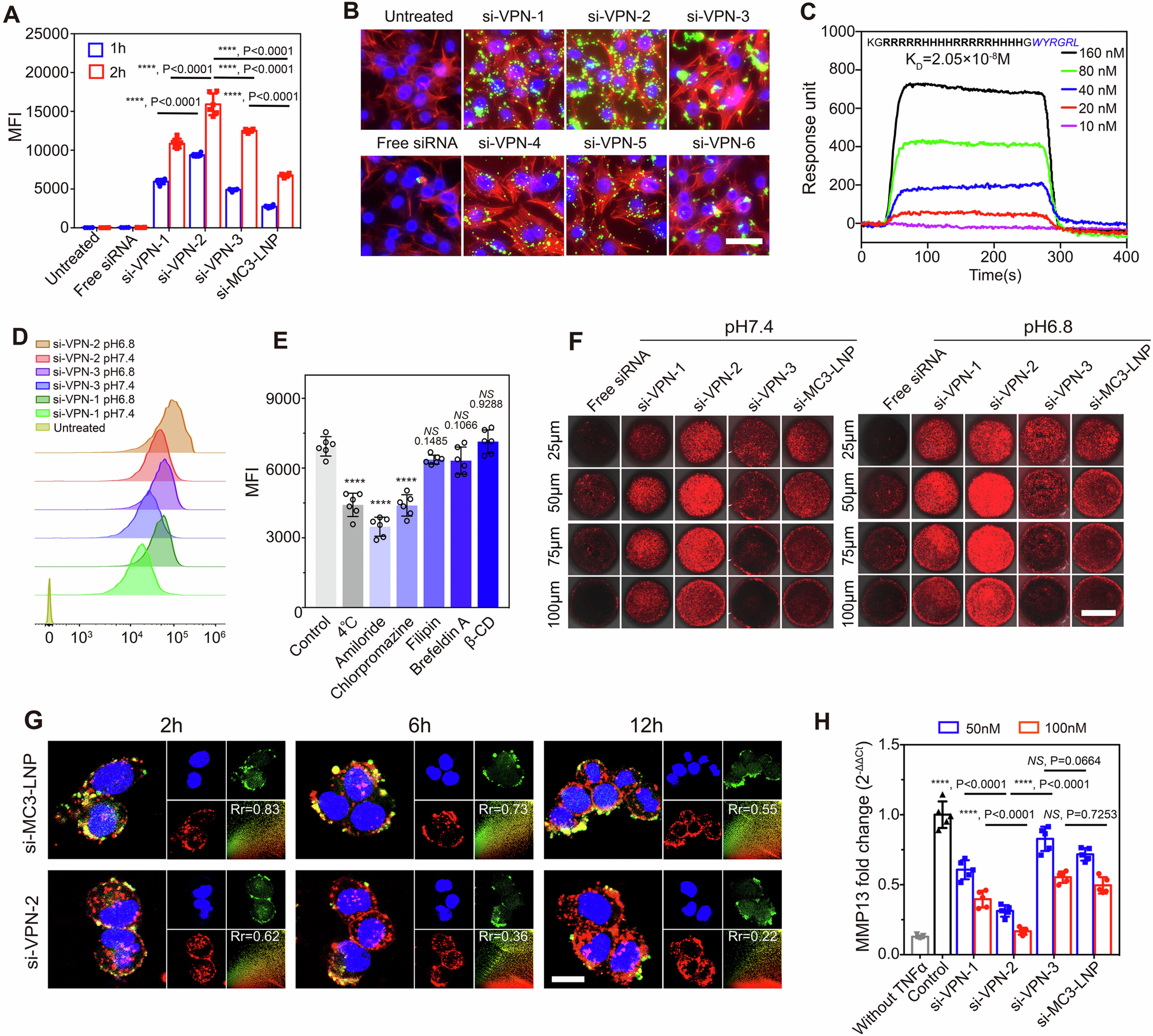
Fig. 2: In vitro biological properties and RNAi efficacy of si-VPNs.
From: Virus-inspired lipopeptide-derived nucleic acid delivery to cartilage for osteoarthritis therapy

A Quantitative cellular uptake of different formulations by flow cytometry at 1 h or 2 h in insulin-induced ATDC5 cells, data points represent mean ± SD (n = 6 independent samples). B Confocal images of cellular uptake of WYRGRL-modified si-VPNs versus non-modified counterparts, green fluorescence indicated Cy5-labeled formulations, red fluorescence indicated F-actin, blue fluorescence indicated the nuclei stained with DAPI, scale bar = 40 μm. C Characterization of affinity between WYRGRL-modified peptide and Col2 by surface plasmon resonance (SPR). D Representative flow cytometric analysis of Cy5-labeled si-VPN-1, si-VPN-2, or si-VPN-3 under pH 7.4 or 6.8 condition. E Cellular uptake mechanism study of si-VPN-2 under pH 7.4, data points represent mean ± SD (n = 6 independent samples), control group indicated cell uptake of si-VPN-2 without pre-treatment. F Penetration of Cy5-labeled formulations into multicellular chondrocyte spheroids under pH7.4 or pH6.8 after 12 h incubation, scale bar = 200 μm. G Representative co-localization images of Cy5-labeled siRNA (red fluorescence) with lyso-Green (green fluorescence) at 2 h, 6 h or 12 h in si-MC3-LNP or si-VPN-2 group, scale bar = 10 μm. H RT-qPCR measurement of MMP-13 mRNA expression in TNF-α-stimulated ATDC5 cells after different transfections, data points represent mean ± SD (n = 5 independent samples), control group indicated ATDC5 cells stimulated with TNFα, but without transfection. Statistical significance was determined using unpaired one-way ANOVA (E) and unpaired two-way ANOVA (A, H): *p < 0.05, **p < 0.01, ***p < 0.001 and ****p < 0.0001, NS means no significance. Data in (B, F and G) are representative of three independent experiments with similar results. Source data are provided as a Source data file.