Abstract
Cartilage-targeted gene therapy is promising for osteoarthritis (OA) treatment, though its potency critically depends on the effectiveness of delivery vectors. Here, we modularly develop a series of non-pathogenic, virus-inspired lipopeptide-based nanoparticles (VPN) tailored to deliver nucleic acids to cartilage. The cationic moiety of lipopeptide with variable arginine and histidine residues is the key functional component, and screened by in vitro performance. The optimized VPN-2 with a moiety of –[(R)5-(H)4]2- facilitates sufficient endocytosis and effective lysosomal escape, achieving about 2.5-fold improvement in transfection potency over conventional lipid nanoparticles. To address the tradeoff between penetration and retention within articular cartilage, si-VPN-2 is further formulated into ROS-responsive nano-in-gel system, which turns out to alleviate cartilage degeneration in surgical ACTL mice, and further synergizes with methylprednisolone to implement superior joint protection in PTOA mice. Our study underscores the platform’s potential of VPN as cartilage-targeted RNA delivery vector for innovative OA therapy.
Similar content being viewed by others
Introduction
Contemporary pharmaceutical managements of OA is mainly palliative, which can’t decelerate cartilage degeneration but only achieve temporary relief from inflammation or pain1,2. Articular cartilage loss is the hallmark of OA matrix metalloproteinase 13 (MMP-13) is deemed as the most pathogenic proteolytic driver to OA progression, due to its potent ability to degrade critical structural components of cartilage, especially type II collagen (Col2)3,4,5. However, MMP-13 small molecule inhibitors are suspended by low selectivity-related safety concerns in clinical translation4,6. Alternatively, siRNAs-based gene therapy may bring new breakthroughs by selectively silencing MMP-13 via sequence-specific manner3,7. Nevertheless, nucleic acids suffer intrinsic instability to reach target site for function, their therapeutic potentials are largely dependent on delivery vectors. Viral vectors (e.g., adeno- and retroviruses) can effectively transport gene cargos into host cells, whereas they are restricted to inherent immunogenicity and pathogenicity8,9. Instead, non-viral delivery vehicles, represented by ionizable lipids formulated lipid nanoparticles (LNP), have been developed as potentially safer and easy-manufacturing alternatives10. Despite LNP technology enabling the clinical translation of siRNA therapeutics for liver diseases and mRNA for vaccines, its application within extrahepatic tissues is hindered by limited transfection competency.
Given the respective strengths and limitations possessed by viral and non-viral approaches, a series of virus-resembling, non-pathogenic carriers have been rationally designed, aiming to perform well in both therapeutic efficacy and safety11,12,13. For example, genetically engineered viral proteins are incorporated into LNP to improve transfection efficiency by enhancing membrane fusion activity14. Besides, virus-derived peptides are also excellent alternatives to bolster genetic cargos transport. Several virally-derived cell-penetrating peptides (CPPs) with arginine-rich residues, such as TAT (originated from HIV)15,16,17 and VP22 (originated from herpes simplex virus 1), are utilized as vectors to condense genetic materials for intracellular delivery. Moreover, owing to enhanced endosomolytic capacity due to the histidine imidazole group (pKa 6.0) protonation, polyhistidine-fused CPPs (e.g, TAT-10H) could further boost gene transfection relative to counterparts18,19.
Inspired by the powerful transfection potency of virally-derived arginine-rich CPPs and their polyhistidine-fused derivatives, we developed a series of modular-designed lipopeptides with three functional moieties: (i) a targeting head, i.e., Col2-targeting peptide WYRGRL to implement non-covalent cartilage binding20,21,22, (ii) a cationic moiety with variable arginine and histidine residues to facilitate nucleic acids condensation; and (iii) a hydrophobic moiety to endow amphiphilic property. These rationally-designed lipopeptides could self-assemble into well-defined unilamellar vesicle nanostructures, and their morphologies further transformed into solid spherical nanoparticles upon nucleic acid (i.e., siRNA and mRNA) packaging, resembling the structural transition from liposomes into LNP23,24. Concretely, the notable aspects of VPN are as follows: (i) The biological properties of VPN, especially transfection efficiency, could be flexibly modulated by tunning the functional moieties of lipopeptide. (ii) VPN possessed pH-sensitive ability to strengthen penetration into anionic cartilage tissue under acidic condition of OA25,26. (iii) Compared to commercial ionizable lipid DLin-MC3-DMA formulated LNP (MC3-LNP), the optimized VPN-2 could facilitate superior endocytosis, intensive lysosomal escape, and higher transfection efficacy of both siRNA and mRNA. (iv) To fit physiological application within articular cartilage, VPN could be feasibly entrapped into a ROS-responsive hyaluronic acid hydrogels (VPN@HA) to achieve the tradeoff between retention and penetration27,28. The as-prepared si-VPN@HA could effectively alleviate cartilage degeneration, reduce inflammation and relieve from pain in surgical ACTL mice, moreover, it could further in synergy with methylprednisolone (MP), the clinical standard steroid treatment, to implement superior joint protection in PTOA mice. To conclude, our study is an innovative endeavor to engineer virus-inspired, non-pathogenic nanoplatforms to delivery nucleic acids to cartilage for OA therapy.
Results
Rational design and fabrication of VPNs and si-VPNs
The lipopeptides were developed by multi-modular approach with three functional moieties: (i) a Col2-targeting head, (ii) a cationic moiety with variable arginine and histidine residues, and (iii) a hydrophobic moiety consisting of docosanoic acid (C22) (Fig. 1A and Supplementary Fig. 1). The versatility of the platform allowed independent investigation of each moiety. Lipopeptides 1–3 were designed to consist –(R)5-(H)4-, –[(R)5-(H)4]2- or -(R)10-(H)8- with a targeting head and two C22 tails. By contrast, lipopeptides 4–6 didn’t have targeting head, lipopeptides 7–9 had only one C22 tail, and peptide 10–12 were set without C22 tail (Supplementary Table 1). The molecular weights of synthetic peptide sequences and representative lipopeptide 2 were confirmed by matrix-assisted laser desorption ionization-time of flight (MALDI-TOF) mass spectrometry (Supplementary Figs. 2–3). Lipopeptide 1–9 could spontaneously self-assemble into uniform nanoparticles to yield VPN. VPN-1 and VPN-2 (derived from lipopeptide 1 and 2) shared comparable hydrodynamic diameter (~50 nm) while the size of VPN-3 (derived from lipopeptide 3) was slightly larger (~90 nm), and all of them carried positive surface charges (Supplementary Fig. 4A, B).
A Schematic diagram of the synthetic multi-modular lipopeptides. B The zeta potential of VPN-2 under pH 7.4, pH 6.8 or pH 5.5 at different time points, data points represent mean ± SD (n = 3 independent samples). C Representative photographs of VPN-2 under pH 7.4, pH 6.8 or pH 5.5 at 2 h. D The siRNA loading efficacy of si-VPN-1, si-VPN-2 or si-VPN-3 at various N:P ratios by agarose gel electrophoresis. E HAADF-STEM images of si-VPN-2 and the corresponding element mapping images of C, N, O, and P, scale bar = 50 μm. F Stability of si-VPN-1, si-VPN-2 or si-VPN-3 against RNase cocktail, employing free siRNA as comparison. G Size distribution of si-VPN-1, si-VPN-2, or si-VPN-3. H Representative TEM images of VPN-1, VPN-2, VPN-3, and corresponding si-VPN-1, si-VPN-2, si-VPN-3, scale bar = 50 μm. I Representative high resolution (HR)-TEM (upper) and FE-SEM (bottom) images of VPN-2, scale bar = 50 μm. J DPD simulation snapshots depicting the front (upper) and cross-section view (bottom) of si-VPN-2 to illustrate the bead distribution and overall architectures. scale bar = 10 nm. K Snapshots depicting the assembly dynamic of si-VPN-2 from a homogeneous mixture in long-term 200 ns dynamic simulation trajectory. Data in (D, E, F, H and I) are representative of three independent experiments with similar results. Source data are provided as a Source data file.
The zeta potentials and sizes of VPNs progressively increased under pH6.8 and pH5.5 relative to pH7.4, suggesting their pH-sensitive abilities (Fig. 1B and Supplementary Fig. 4C–H)24,29. The external appearances of VPNs solutions became more turbid when pH went down, yet with no precipitation (Fig. 1C and Supplementary Fig. 5). siRNA-loaded VPNs (si-VPNs) was prepared by microfluidic based on electrostatic adsorption (Supplementary Fig. 6). The condensation efficacy was assessed by agarose gel electrophoresis, the N:P ratios were set as 6:1 for si-VPN-2 and si-VPN-3, while that was quite higher for si-VPN-1 (Fig. 1D). Due to phosphorus (P) only being presented in siRNA, the distribution of siRNA was further visualized by HAADF-STEM. As demonstrated, siRNA was uniformly dispersed within si-VPN-2 with 0.73% atomic fraction of P, consistent with the given N:P ratio (Fig. 1E). RNase protection assay indicated that si-VPNs could effectively prevent siRNA being degraded by RNase cocktail, RNase A and RNase I, suggesting the excellent ability of VPNs to protect nucleotide cargos (Fig. 1F and Supplementary Fig. 7A, B). After condensing siRNA, si-VPNs showed slight elevations in diameter, while notable decreases in surface charge (Fig. 1G and Supplementary Fig. 8A, B). Stability testing implied that si-VPNs could maintain reliable storage stability as well as intact encapsulation of siRNA for a period of at least 48 h (Supplementary Fig. 9A–D). Then, the morphologies of VPNs and si-VPNs were compared. As shown, VPNs showed well-defined unilamellar vesicle structures, distinguishing with most reported amphiphilic peptide nanoparticles, which self-assembled into micelles (Fig. 1H–I). The formations of vesicle architectures were speculated mainly depended on the hydrophobic moiety of VPN30,31, since lipopeptides 4–6 (without WYRGRL head) still formed vesicles, while lipopeptides 7–9 (with one C22 tail) self-assembled into micelles rather than vesicles, peptide 10–12 (without C22 tail) can’t form nanoparticles at all (Supplementary Fig. 10A–D). Upon packaging siRNA, si-VPNs transformed into solid spherical nanoparticles, resembling the structural change from liposomes into LNP, which might be resulted from structural rearrangement due to charge interaction.
Furthermore, dissipative particle dynamics (DPD) simulations were designed to determine the morphological characteristics and assembly dynamics of si-VPNs, where siRNA and lipopeptides were coarse-grained using DPD approach (Supplementary Figs. 11–12)32,33,34. As shown, all three si-VPNs displayed solid spherical architectures with similar spatial arrangements, with lipopeptides-siRNA complex concentrated in the assembly core, surrounded by a shell composed of peptide backbones and hydrophilic groups on outermost surface (Fig. 1J and Supplementary Fig. 13A, B). Assembly dynamics further indicated aggregations of siRNA and lipopeptide 2 progressively formed from a homogeneous mixture, with significant structural organization occurring within the first 1000 ps, and integrity was maintained throughout the 200 ns simulation, thus validating the stability of the molecular interaction within this system (Fig. 1K).
In vitro biological assessment and gene silencing efficacy of si-VPNs
The cytotoxicity of VPN was noteworthy owing to positive surface charge. The IC50 of VPNs uniformly decreased in pH-dependent manner under acid conditions (Supplementary Fig. 14). By contrast, the cytotoxicity of si-VPN was significantly weakened. As shown, the IC50 of si-VPNs were about 10-fold or greater higher than the corresponding VPNs, for example, the IC50 of VPN-2 was 194 μg/mL under pH7.4 while that of si-VPN-2 was 4701 μg/mL (Supplementary Fig. 15). Consistently, si-VPNs only resulted in far faint hemolysis compared to VPNs, their hemolysis fractions were no more than 5% below 300 μg/mL under pH7.4 (Supplementary Fig. 16A, B). Collectively, these data suggested great cytocompatibility of si-VPNs.
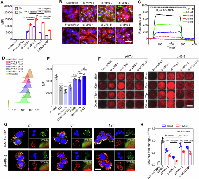
In vitro cellular uptake assay was conducted using insulin-induced ATDC5 cells35,36, which underwent a progressive chondrogenic differentiation process to achieve ~10-fold increase of Col2α1 expression (Supplementary Fig. 17A). As shown, all three si-VPNs showed higher cellular uptake than siRNA loaded MC3-LNP (si-MC3-LNP) in either short (i.e., 1 h and 2 h) or long (i.e., 4 h and 8 h) time course, and more importantly, si-VPN-2 always possessed the highest mean fluorescence intensity (MFI) (Fig. 2A and Supplementary Fig. 17B). The function of WYRGRL head was investigated, as indicated, WYRGRL-modified si-VPNs showed significantly elevated MFI compared to non-modified counterparts (Fig. 2B and Supplementary Fig. 17C). Besides, surface plasmon resonance (SPR) suggested high binding affinity between WYRGRL-consisted peptide and Col2 with a dissociation constant (KD) of 2.05 × 10−8 M22, which was in sharp contrast to non-WYRGRL-modified peptide (Fig. 2C and Supplementary Fig. 18). Moreover, the MFI of WYRGRL-modified si-VPNs in insulin-induced ATDC5 cells were greater than in non-induced cells, and even greater than in Col2α1 knockdown cells (Supplementary Fig. 19A-B). Collectively, these results validated Col2-dependent cartilage-targeted ability of WYRGRL-modified si-VPNs. Additionally, the cellular uptake of si-VPNs displayed ~2-fold increase under pH6.8 than pH7.4, presumably attributable to their increased surface charge resulting from enhanced polyhistidine ionization under acid conditions (Fig. 2D and Supplementary Fig. 20). Cellular uptake mechanism study revealed that the internalization of si-VPN-2 was significantly suppressed by 4 °C, amiloride, and chlorpromazine, suggesting its internalization was energy-dependent, principally mediated by macropinocytosis and clathrin-dependent endocytosis (Fig. 2E).
A Quantitative cellular uptake of different formulations by flow cytometry at 1 h or 2 h in insulin-induced ATDC5 cells, data points represent mean ± SD (n = 6 independent samples). B Confocal images of cellular uptake of WYRGRL-modified si-VPNs versus non-modified counterparts, green fluorescence indicated Cy5-labeled formulations, red fluorescence indicated F-actin, blue fluorescence indicated the nuclei stained with DAPI, scale bar = 40 μm. C Characterization of affinity between WYRGRL-modified peptide and Col2 by surface plasmon resonance (SPR). D Representative flow cytometric analysis of Cy5-labeled si-VPN-1, si-VPN-2, or si-VPN-3 under pH 7.4 or 6.8 condition. E Cellular uptake mechanism study of si-VPN-2 under pH 7.4, data points represent mean ± SD (n = 6 independent samples), control group indicated cell uptake of si-VPN-2 without pre-treatment. F Penetration of Cy5-labeled formulations into multicellular chondrocyte spheroids under pH7.4 or pH6.8 after 12 h incubation, scale bar = 200 μm. G Representative co-localization images of Cy5-labeled siRNA (red fluorescence) with lyso-Green (green fluorescence) at 2 h, 6 h or 12 h in si-MC3-LNP or si-VPN-2 group, scale bar = 10 μm. H RT-qPCR measurement of MMP-13 mRNA expression in TNF-α-stimulated ATDC5 cells after different transfections, data points represent mean ± SD (n = 5 independent samples), control group indicated ATDC5 cells stimulated with TNFα, but without transfection. Statistical significance was determined using unpaired one-way ANOVA (E) and unpaired two-way ANOVA (A, H): *p < 0.05, **p < 0.01, ***p < 0.001 and ****p < 0.0001, NS means no significance. Data in (B, F and G) are representative of three independent experiments with similar results. Source data are provided as a Source data file.
Considering vehicles must diffuse into cartilage tissue before internalization by chondrocytes, the matrix penetration ability was further evaluated using 3D chondrocyte spheroids model. As shown, si-VPN-3 almost localized on outer layer of spheroids, and only faint fluorescence signals reached the center after 12 h incubation (Fig. 2F and Supplementary Fig. 21A, B). By contrast, si-VPN-2 could penetrate deep into the center with significantly increased fluorescence, relative to either si-MC3-LNP or si-VPN-1. Moreover, si-VPN-2 achieved substantially higher fluorescence intensities under pH6.8 than pH7.4, suggesting its acid-boosted penetration ability37,38. Since lysosomal escape was one of the all-important processes for siRNA delivery, the dynamics of lysosomal escape were compared between si-MC3-LNP and si-VPN-2. As shown, si-MC3-LNP was still entrapped in lysosomal vesicles at late 6 h or 12 h; by contrast, si-VPN-2 was rapidly released into cytoplasm over time, and its Pearson’s Rr value was only ~0.2 at 12 h (Fig. 2G). The potent lysosomal escape of si-VPN-2 was probably attributed to proton sponge effect trigged by polyhistidine protonation under acidic condition24,39. Finally, MMP-13 silencing assay was evaluated in chondrogenic ATDC5 cells pre-treated with 25 ng/ml TNFα for 24 h to mimic pro-inflammatory conditions. The cells were transfected with different formulations and then prepared for RT-qPCR assay. As shown, si-VPN-2 demonstrated the most efficient MMP-13 silencing in a dose-dependent manner, with over 85% MMP-13 knockdown at dose of 100 nM siRNA, much superior than si-MC3-LNP (Fig. 2H). Immunofluorescent staining assay gave consistent results, the optimal si-VPN-2 showed minimized MMP-13 expression, even comparable to the without TNFα group (Supplementary Fig. 22A, B).
MMP-13 silencing broadly affects gene expression profiles in vitro
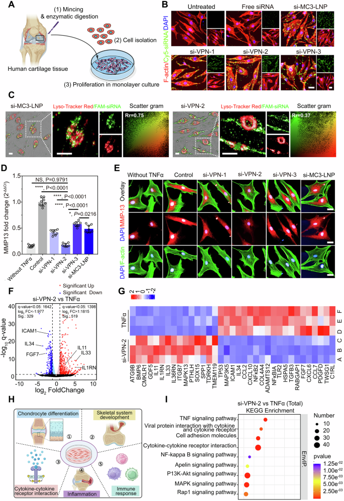
In order to verify universal MMP-13 silencing ability of si-VPN-2, patients-derived primary chondrocytes were further employed (Fig. 3A). Consistent with ATDC5 cells, si-VPN-2 showed the highest MFI of cellular uptake, with 3.04-fold increase over si-MC3-LNP group (Fig. 3B and Supplementary Fig. 23A, B). Moreover, si-VPN-3 consisting -(R)10-(H)8- sequence formed apparent aggregations, by contrast, despite with identical number but distinct sequence of arginine and histidine residues, si-VPN-2 possessing a cationic moiety of –[(R)5-(H)4]2- did not. And the aggregations of si-VPN-3 was presumably due to high-degree non-specific protein adsorption. To validate this hypothesis, we performed protein adsorption experiments. As shown, si-VPN-3 displayed significantly higher turbidity and adsorbed protein than si-VPN-2 after exposure to 10% FBS (Supplementary Fig. 24A, B). Consistently, SDS-PAGE indicated fewer bands with lower grayscale intensity of si-VPN-2 relative to si-VPN-3 (Supplementary Fig. 24C, D). Additionally, the superior lysosomal escape of si-VPN-2 was verified, since the fluorescent colocalization of lyso-tracker red and FAM-labeled siRNA was diminished after 6 h incubation. And the Pearson’s Rr value of si-VPN-2 was far below than si-MC3-LNP, just slightly over Free siRNA (Fig. 3C and Supplementary Fig. 25A, B). Moreover, si-VPN-2 also exerted the most potent MMP-13 silencing efficacy, as MMP-13 mRNA and its protein expression were significantly reduced after si-VPN-2 treatment, which were even statistically equivalent to without TNFα group (i.e., with no TNFα stimulation) (Fig. 3D–E, and Supplementary Fig. 26).
A Schematic diagram to obtain patients-derived primary chondrocytes. B Cellular uptake of Cy5-labeled different formulations (green fluorescence) in patients-derived primary chondrocytes, the red fluorescence indicated F-actin, blue fluorescence indicated the nuclei stained with DAPI, scale bar = 50 μm. C Representative co-localization images of FAM-labeled siRNA (green fluorescence) with lyso-tracker red (red fluorescence) in si-MC3-LNP or si-VPN-2 group after 6 h incubation, scale bar = 20 μm. D RT-qPCR measurement of MMP-13 mRNA expression after different transfections, data points represent mean ± SD (n = 8 independent samples), control group indicated primary chondrocytes cells stimulated with TNFα, but without transfection. E The MMP-13 silencing efficiency study of different formulations by immunofluorescent staining, the red fluorescence indicated MMP-13 expression, the green fluorescence indicated F-actin, scale bar = 40 μm. F Volcano plot of the DEGs in si-VPN-2 vs TNFα group (only stimulated with TNFα) (n = 3 independent samples). G Heat map showing representative DEGs between si-VPN-2 and TNFα group (n = 3 independent samples). H Schematic diagram of the broad gene expression effects of si-VPN-2 (Created with BioRender.com). I The KEGG enrichment bioinformatic analysis of si-VPN-2 vs TNFα group. Statistical significance was determined using unpaired one-way ANOVA (D): *p < 0.05, **p < 0.01, ***p < 0.001 and ****p < 0.0001, NS means no significance. Data in (B, C and E) are representative of three independent experiments with similar results. Source data are provided as a Source data file.
To characterize the global effect of si-VPN-2 on gene expression profiles, RNA-Seq analysis was performed. There were 329 significantly downregulated genes and 519 significantly upregulated genes in si-VPN-2 group, compared to TNFα group (Fig. 3F). Among them, some representative differentially expressed genes (DEGs) implicated in OA pathophysiology were particularly concerned. Treatment-associated downregulated DEGs included chemokines (i.e., CCL2, CCL7, CXCL6 and CXCL10), immunity related markers (i.e., TLR2), pro-inflammatory related markers (i.e., IL34, ICAM-1 and NFκB2), negative regulator of cartilage matrix ADAMTS12, and pro-apoptosis related genes (i.e., TP53) (Fig. 3G). By contrast, upregulated DEGs were anti-inflammatory markers (i.e., IL11 and IL33) and genes related chondrocyte differentiation (i.e., GDF5 and BMP6). The changes of above-mentioned DEGs were also confirmed by RT-qPCR, which were mainly involved in following biological processes, including chondrocyte differentiation, skeletal system development, cytokine-cytokine interaction, inflammation as well as immune response (Fig. 3H and Supplementary Fig. 27). Moreover, bioinformatic analysis was performed via Kyoto Encyclopedia of Genes and Genomes (KEGG) enrichment. There were nine pathways highly affected by si-VPN-2 treatment, such as TNF, cytokine-cytokine receptor interaction, P13K-Akt as well as MAPK, which were reported to highly correlate with OA pathogenesis40,41 (Fig. 3I). Collectively, these results verified that si-VPN-2 can exert broad gene expression effects via silencing MMP-13.
Construction and release kinetics of nano-in-gel si-VPN@HA
To address the dilemma between retention and penetration faced by intra-articular delivery (i.e., small vectors facilitate penetration but suffer rapid clearance, while large vectors act the opposite way)26,28, a stimulus-responsive nano-in-gel system (si-VPN@HA) was constructed by encapsulating proper amount of si-VPN-2 into ROS-responsive hyaluronic acid hydrogels (HA@gels) (Fig. 4A). It presumed that the highly-elevated ROS would trigger dissolution of HA@gels to achieve sustained-release si-VPN-2 under OA condition42. HA@gels were prepared based on non-covalent host-guest recognition between β-CD (host molecule) and Fc (guest molecule), which were decorated onto HA backbone respectively (Supplementary Fig. 28A–C)43,44. Oxidation-induced detachment of oxidized Fc from β-CD cavity endowed HA@gels with rapid H2O2-sensitive gel-sol-transition ability, as it exhibited lessened cross-linking density and the 3D network became collapsed under 5 mM H2O2 stimulus (Fig. 4B and Supplementary Fig. 28D). Rheological assessment gave consistent results, storage modulus (G’) were significantly lower than loss modulus (G”) with addition of 5 mM H2O2, suggesting HA@gels underwent a sharp reduction in crosslinking density (Fig. 4C). Moreover, thixotropic experiment demonstrated that HA@gels possessed potential self-healing nature against pressure-induced deformations, as quasi-liquid sol state could recover into gel state instantly with recycled strains reverted from 400% to 0.2% (Supplementary Fig. 28E).
A Schematic construction of ROS-responsive nano-in-gel system si-VPN@HA. B The representative photographs of gel−sol transition of HA@gel when stimulated with H2O2 (upper row), and the corresponding representative SEM images (bottom row), scale bar = 20 μm. C Rheology properties of HA@gel when stimulated with 0.1 or 5 mM H2O2. D Fluorescent scanning spectrums of different formulations in 5 mM H2O2 solutions. E The in vitro release profiles of different formulations in 5 mM H2O2 solutions (n = 3 independent samples). F Representative images of ex vivo trypsin-damaged cartilage explants penetration assay of different Cy5-labeled formulations (n = 3 independent samples), scale bar = 2 mm. G Representative images of Cy5-labeled formulations (red fluorescence) penetration inside cartilage section, and the representative 3D reconstructions (bottom row) of the white dashed box, blue fluorescence indicated the nuclei stained with DAPI, scale bar = 1 mm. H The fluorescence intensities of cartilage section in (G), data points represent mean ± SD (n = 5 independent samples). I Representative IVIS images of OA mice knee joints after intra-articular injection of different formulations over 28 days. J Time course of fluorescent radiant efficiency within joints, data points represent mean ± SD (n = 3 mice). K Area under curve (AUC) of different groups in (J) (n = 3 mice). Statistical significance was determined using unpaired one-way ANOVA (H, K): *p < 0.05, **p < 0.01, ***p < 0.001 and ****p < 0.0001; NS means no significance. Data in B are representative of three independent experiments with similar results. Source data are provided as a Source data file.
To verify whether loaded siRNA will be dissociated from si-VPN-2 during release process, in vitro release profiles were assessed. Fluorescence scanning implied that only free siRNA and free siRNA loaded HA hydrogels (i.e., siRNA@HA) displayed fluorescence signals in 5 mM H2O2 solution, while si-VPN-2 and si-VPN@HA did not, indicating barely dissociative siRNA existed in latter two groups (Fig. 4D). Time-lapse in vitro release kinetics further indicated the gradual-release of free siRNA from siRNA@HA, by contrast, almost no fluorescence signals were detected in either si-VPN-2 or si-VPN@HA group, suggesting siRNA was still wrapped within si-VPN-2 during ROS-triggered si-VPN@HA dissolution (Fig. 4E). And the morphologies of released si-VPN-2 still maintained mono-dispersed spherical under 5 mM H2O2 stimulus in either pH7.4 or pH6.8 solution (Supplementary Fig. 29A, B). Then cartilage-penetration ability was evaluated using an ex vivo trypsin-damaged cartilage explants model (Supplementary Fig. 30). It confirmed the optimal performance of si-VPN-2 among three designed si-VPNs, as it diffused evenly and achieved a uniform fluorescence profile within cartilage section after 24 h incubation (Fig. 4F–H and Supplementary Figs. 31–32). Despite si-VPN-3 showed higher fluorescence intensity than si-VPN-2 on cartilage explants, it mainly adsorbed on external surface and scarcely penetrated into interior cartilage section. Additionally, si-VPN@HA displayed quite low fluorescence without H2O2, while its fluorescence signals achieved ~2-fold increase on cartilage explants and ~3-fold elevation within cartilage sections under H2O2 stimulus.
Furthermore, in vivo intra-articular retention behaviors were characterized over 28 days using living imaging system (IVIS). As shown, the fluorescence signals eliminated fast in free siRNA group, whereas si-VPN-2 could maintain fairly strong fluorescence signals to 9 days, with significantly superior retention in OA joints than healthy ones (Fig. 4I and Supplementary Fig. 33A–C). By contrast, si-VPN@HA displayed the best performance of intra-articular retention, its fluorescence signals were considerably extended to over 21 days and the area under the intensity profile (AUC) was significant increase relative to si-VPN-2 or si-MC3-LNP, by factors of 2.31, and 3.41, respectively (Fig. 4J–K). Collectively, si-VPN@HA performed well in prolonging intra-articular retention, and meanwhile upon ROS stimulus, the released si-VPN-2 also preserved comparable cartilage-penetrating abilities, thus reconciling the dilemma of penetration and retention.
Alleviating cartilage degeneration by si-VPN@HA treatment in surgical ACTL model
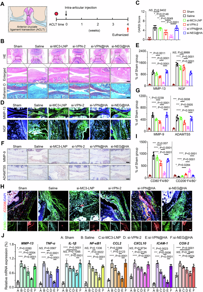
The in vivo therapeutic efficacy of si-VPN@HA was evaluated in anterior cruciate ligament transection (ACTL) mice, a well-established model of surgically induced OA45. The affected joints were treated with one intra-articular injection of different formulations at dose of 1 mg/kg siRNA, all mice were euthanized after four weeks (Fig. 5A). Then the treated joints were stained with H&E and Safranin O to evaluate whole-joint histopathology (Fig. 5B). As shown, Saline group displayed distinguishing cartilage damage features, including substantial decline of proteoglycan staining, loss of cartilage surface, robust synovial thickening and extensive cartilage erosion. Although si-VPN-2 showed superior alleviation of cartilage degeneration relative to si-MC3-LNP, there still were detectable proteoglycan loss and surface discontinuity in cartilage. By contrast, si-VPN@HA effectively minimized cartilage damages to achieve better-preserved joint structures with intact cartilage surface and perichondrium. OARSI histopathology initiative was further adopted to quantitatively score joint degeneration. Consistently, OARSI score of si-VPN@HA, with a mean score of 1.4 ± 0.55, was statistically lower than that of si-VPN-2 or si-MC3-LNP, and statistically equivalent to Sham group (Fig. 5C). Additionally, the bio-safety of si-VPN@HA was primarily validated by body weight, biochemical indexes and H&E staining of major organs (Supplementary Figs. 34–35).
A Schematic construction of surgical ACTL model with corresponding treatment regimen. B Representative images of H&E and Safranin-O staining of mouse knee joint sections from different treated groups, scale bar = 100 μm. C OARSI cartilage histopathology assessment scores of different treated groups, data points represent mean ± SD (n = 5 mice). D Representative images of MMP-13 and NGF immunofluorescent staining, scale bar = 200 μm in upper row, scale bar = 100 μm in bottom row. E Semi-quantitation of MMP-13 or NGF expressions on basis of immunofluorescent staining of (D), data points represent mean ± SD (n = 5 mice). F Representative images of MMP-9 and ADAMTS5 immunohistochemical staining, scale bar = 100 μm. G Semi-quantitation of MMP-9 or ADAMTS5 expressions on basis of immunohistochemical staining of (F), data points represent mean ± SD (n = 5 mice). H Representative co-immunostaining of F4/80 (green fluorescence), CD80 (cyan fluorescence), and CD206 (red fluorescence) in synovium, and the nuclei were stained with DAPI (blue fluorescence), scale bar = 100 μm. I Semi-quantitation of the relative frequencies of M1 macrophages (CD80+F4/80+) or M2 macrophages (CD206+F4/80+) on basis of immunostaining results of (H), data points represent mean ± SD (n = 5 mice). J RT-qPCR measurement of MMP-13, TNF-α, IL-1β, NF-κB1, CCL-2, CXCL10, ICAM-1 or COX-2 mRNA levels in combined synovial and cartilage tissues, data points represent mean ± SD (n = 5 mice). Statistical significance was determined using unpaired one-way ANOVA (C, E, G, I and J): *p < 0.05, **p < 0.01, ***p < 0.001 and ****p < 0.0001, NS means no significance. Source data are provided as a Source data file.
Then, in vivo MMP-13 silencing was monitored by immunofluorescent (IF) staining, it revealed over 75% reduction of MMP13 expression within cartilage and meniscus in si-VPN@HA relative to Saline group, which represented the minimized level among all treated groups (Fig. 5D–E). Inadequately controlled pain, the defining clinical presentation of OA, is the major reason driving people to seek final total joint replacement46. As one of the leading mediators to activate nociceptive pathway, the expression of nerve growth factor (NGF) was monitored47. As indicated, si-VPN@HA treatment substantially reduced NGF expression by nearly 80% relative to Saline group in synovium, which was only slightly higher than Sham group, suggesting si-VPN@HA could effectively relieve from pain. In addition to knockdown MMP-13, si-VPN@HA also significantly down-regulated the expressions of MMP-9 and ADAMTS-5, the representative enzymatic markers of chondrocyte catabolism, relative to si-VPN-2 or si-MC3-LNP group, implying that si-VPN@HA might mediate collaborated network to alleviate cartilage degeneration (Fig. 5F-G).
Accumulating evidences suggest the essential role of synovial macrophages in OA pathogenesis, as pro-inflammatory phenotype (M1, CD80+F4/80+) potentiates while anti-inflammatory phenotype (M2, CD206+F4/80+) attenuates OA development48,49. Therefore, the phenotypic characterization of macrophages was further identified (Fig. 5H–I). There was a significant elevation in M1 macrophages in si-MC3-LNP or si-VPN-2 group relative to Sham group, by factors of 8.37 and 6.07, respectively. While the abundance of M1 macrophages wasn’t statistically different between si-VPN@HA and Sham group. By contrast, si-VPN@HA group demonstrated highest abundance of M2 macrophages among all treated groups, with 3.51-fold higher than si-MC3-LNP group. Collectively, si-VPN@HA treatment could effectively increase synovial macrophage M2 polarization and meanwhile decrease M1 polarization. Subsequently, RT-qPCR assay was conducted to verify whether si-VPN@HA could broadly impact the expression of inflammation-associated genes (Fig. 5J). As shown, all these indicators, including cytokines (i.e., TNF-α, IL-1β), transcription factor NF-κB1, chemokine (i.e., CCL2, CXCL10) as well as inflammatory mediators ICAM-1 and COX-2 were significantly decreased in si-VPN@HA group relative to Saline group. Especially, the levels of TNF-α, CCL2 and ICAM-1 were reduced below 35% of Saline group in si-VPN@HA group.
Implementing superior joint protection in synergy with steroid treatment in PTOA model
In vivo therapeutic study was also carried out in a post-traumatic osteoarthritis (PTOA) mouse model subjected to non-invasive repetitive mechanical loading protocol of 9.8 N, 500 cycles, 3 times per week for 6 weeks50 (Fig. 6A). Methylprednisolone (MP), as one of the most prevalent intra-articular corticosteroids in clinical for OA intervention51,52, was employed as a benchmark comparison to evaluate the therapeutic efficacy of designed formulations. Due to loading flexibility of HA@gels, we further constructed an upgraded preparation (i.e., MP&si-VPN@HA) by co-loading si-VPN-2 and MP into HA@gels to test whether there was any synergistic effect. Intra-articular injection of MP (4 mg/kg) was given weekly to match the clinical standard, the rest formulations were administrated every other week at dose of 1 mg/kg siRNA. Walking speed, as a direct indicator of joint motion, was recorded weekly by open field analysis. As shown, it decreased rapidly and maintained at 18.22% of initial level in MP group after six weeks (Fig. 6B). By contrast, the joint motion was well-preserved by MP&si-VPN@HA, its walking speed was 606.2 cm/min after six weeks, which was significantly higher relative to 292.6 cm/min in si-VPN-2 group and 475 cm/min in si-VPN@HA group.
A Schematic construction of noninvasive repetitive mechanical loading PTOA model (9.8 N, 500 cycles, 3 times per week) with corresponding treatment regimen, the arrows indicated administration of MP, and the circle indicated administration of saline, si-VPN-2, si-VPN@HA, si-NEG@HA or MP&si-VPN@HA. B The walking speeds of different treated groups; data points represent mean ± SD (n = 5 mice). C Representative images of H&E, Safranin O and MMP-13 immunohistochemical staining of knee joint sections from different treated groups, scale bar = 200 μm. D Representative micro-CT images of 2D cross-sectional images and 3D reconstructions of affected joints, with reconstructed images of trabecular structure. E Measurements of osteophyte size at site of the largest outgrowth from normal cortical bone structure, data points represent mean ± SD (n = 3 mice). F Quantitative analysis of subchondral bone parameters, including bone volume/total volume (BV/TV), trabecular number (Tb.N), trabecular thickness (Tb.Th) and trabecular separation (Tb.Sp), data points represent mean ± SD (n = 3 mice). Statistical significance was determined using unpaired one-way ANOVA (E and F) and unpaired two-way ANOVA (B): *p < 0.05, **p < 0.01, ***p < 0.001 and ****p < 0.0001, NS means no significance. Source data are provided as a Source data file.
The affected joints were collected at the endpoint study and scheduled for H&E and Safranin O staining (Fig. 6C). As shown, joint sections from MP, si-VPN-2, and si-VPN@HA group reproduced several typical pathological characteristics of clinical PTOA, which displayed more aggressive soft tissue mineralization and larger osteophyte formation, relative to MP&si-VPN@HA group. The reduced safranin O staining and discontinuous cartilage surface indicated large proteoglycan loss and cartilage erosion in MP or si-VPN-2 group, by contrast, they were markedly improved in MP&si-VPN@HA group. The OARSI scores showed 5.67-fold elevation in MP group and 3.33-fold increase in si-VPN@HA group, relative to MP&si-VPN@HA group, suggesting well-preserved articular cartilage by MP&si-VPN@HA treatment (Supplementary Fig. 36A). Immunohistochemical staining revealed that MMP-13 expression was minimized by MP&si-VPN@HA treatment in both articular cartilage and meniscus, with a decrease of ~75% relative to Saline group (Supplementary Fig. 36B).
Osteophyte and ectopic mineralization associated acute pain brings immense distress to OA patients53. Therefore, micro-computed tomography (micro-CT) was conducted to visualize the presence of osteophytes and ectopic mineralization (Fig. 6D). Neither MP nor si-VPN-2 could significantly block osteophytes formation and ectopic mineralization, while MP&si-VPN@HA did. Specifically, the osteophytes outgrowth was reduced to ~10% of Saline group in MP&si-VPN@HA group, suggested its minimized burden of osteophytes (Fig. 6E). Subchondral bone density, indicated by ratio of bone volume/total volume (BV/TV)54, was well-preserved in MP&si-VPN@HA, which was statistically equivalent to Sham group (Fig. 6F). Moreover, MP&si-VPN@HA was more potent in increasing trabecular number (Tb.N), trabecular thickness (Tb.Th) while decreasing trabecular separation (Tb.Sp), relative to si-VPN-2 or MP group, suggesting the superior efficacy of MP&si-VPN@HA in protecting subchondral bone microarchitecture. Lastly, body weight and blood routine examination implied that MP&si-VPN@HA was well-tolerated during in vivo application (Supplementary Fig. 37A–F).
VPN-2 functionally enabled intra-articular mRNA delivery
Furthermore, eGFP mRNA was elected to test the versatility of VPN as nucleic acid vectors. mRNA-condensed VPNs (i.e., m-VPNs) were yielded by mixing VPNs with mRNA using microfluidic mixer (Fig. 7A). Agarose gel electrophoresis assay indicated that m-VPN-2 could achieve complete retardation of mRNA at N:P ratio of ≥ 2.304 (Fig. 7B). Blank VPN-2 showed well-defined unilamellar vesicle structure, by contrast, m-VPN-2 transformed into solid spherical structure after loading mRNA, analogous to the morphological transitions of siRNA entrapment (Fig. 7C). Then ATDC5 cells were transfected with different formulations at equivalent amount of 500 ng mRNA, the eGFP expression efficiency was characterized. Scarcely any eGFP positive cells were detected by administrating free mRNA only. By contrast, eGFP expression level significantly increased in m-VPN-2 group, with 59.98% eGFP-positive cell population, which was 3.95-fold higher relative to mRNA loaded MC3-LNP (i.e., m-MC3-LNP) group (Fig. 7D–E). Similar trends were detected in MFI, m-VPN-2 achieved 3.30- and 2.44-fold increase of MFI than m-VPN-1 and m-MC3-LNP group (Supplementary Fig. 38). The confocal imaging gave the consistent results, m-VPN-2 group displayed significant elevation in fluorescence intensity relative to either m-VPN-1 or m-MC3-LNP group (Fig. 7F and Supplementary Fig. 39). Moreover, ACLT mice were employed for in vivo mRNA transfection by intra-articular injection of m-VPN-2 or m-MC3-LNP at dose of 10 μg mRNA/mice. The affected joints were harvested after 24 h, and eGFP fluorescence signals within cartilage sections were detected. As shown, the fluorescence intensity was 4.30-fold higher in m-VPN-2 group than that of m-MC3-LNP group, suggesting superior ability of m-VPN-2 in delivering mRNA into cartilage (Fig. 7G and Supplementary Fig. 40). Collectively, these data suggested VPN-2 possessed great potential to be tailored as mRNA delivery vectors for intra-articular application.
A Schematic illustrating the fabrication process of m-VPNs. B mRNA condensation of m-VPN-2 at various N:P ratio by agarose gel electrophoresis. C TEM images of VPN-2 and m-VPN-2, scale bar = 200 μm in left column, scale bar = 50 μm in right column. D Representative flow cytometric analysis of eGFP expressions after different transfections. E Quantification of eGFP gene expression by flow cytometry, data points represent mean ± SD (n = 3 independent samples). F Confocal images of eGFP expression after different transfections, scale bar = 100 μm. G Fluorescence signals of eGFP expression within cartilage sections after intra-articular injection of m-VPN-2, scale bar = 100 μm. Statistical significance was determined using unpaired one-way ANOVA (E): *p < 0.05, **p < 0.01, ***p < 0.001 and ****p < 0.0001, NS means no significance. Data in (B, C, F and G) are representative of three independent experiments with similar results. Source data are provided as a Source data file.
Discussion
OA is labeled as “a serious disease with an unmet medical need” by FDA in 2018 due to no available disease-modifying OA drugs (DMOADs). Progressive cartilage breakdown is identified as a major therapeutic target for potential DMOADs development55,56. Accumulated researches highlighted the fatal role of collagenase MMP-13 in cartilage breakdown, due to its robust ability to degrade Col25,57,58. For these reasons, inhibiting MMP-13 represents a straightforward approach to alleviate cartilage damage. However, there are several concerns regarding small molecule MMP inhibitors4: (i) broad-spectrum MMP inhibitors could cause musculoskeletal syndrome adverse events due to non-selective inhibition of multiple MMPs6; and (ii) MMP13-selective inhibitors development was suspended owing to the shared domains of collagenases59. Alternatively, RNA interference (RNAi) therapy offering a sequence-specific manner to silence MMP-13 expression by rationally designing siRNA with selective complementarity to MMP13 mRNA, thus obviating the low selectivity concerns faced by MMP-13 small molecule inhibitors.
The real-life therapeutic potential of nucleic acids critically depends on delivery technologies60. Inspiring by the powerful transfection competency of virally-derived arginine-rich CPPs and their polyhistidine-fused derivatives, we innovatively designed a lipopeptide-based nanoplatform for cartilage-targeted delivery of nucleic acids. The cationic moiety of lipopeptide, possessing variable arginine and histidine residues, was the main functional component. The side chain imidazole ring within histidine could be protonated under acidic conditions, thus endowed VPNs with pH-sensitive ability to mediate efficient lysosomal escape via proton sponge mechanism24,29. As the inflamed joints were inclined to form weakly acidic environment (i.e., about pH6.8 or lower), the acid-sensitive property of VPNs was an additional leverage to facilitate boosted endocytosis and fortified chondrocyte spheroids penetration25,61. Based on in vitro performance, VPN-2 with a moiety of –[(R)5-(H)4]2- was ultimately identified as optimal vector for siRNA and mRNA delivery. Inversely, despite with identical number but distinct sequence of arginine and histidine residues, VPN-3 with a moiety of -(R)10-(H)8- formed apparent aggregations when applied to cells, which was presumably due to high-degree non-specific protein adsorption62,63.
Cartilage is an avascular tissue composed of dense, highly anionic extracellular matrix. Delivery vectors intended to target chondrocytes, the only resident cell within cartilage, face the dilemma between penetration and retention. Specifically, small nano-carriers possess great potential to penetrate into cartilage to reach chondrocytes, but they inevitably suffer rapid clearance due to fast physiological turnover of synovial fluid26. By contrast, lager-size carriers (i.e., microparticles or hydrogels) could achieve better-retained within the joint, however, they can barely penetrate into cartilage tissue28. Herein, to fit the physiological feature of articular cavity, we innovatively designed a nano-in-gel system, by loading si-VPN-2 into β-CD and Fc-based ROS-responsive HA hydrogels43,44. The as-prepared si-VPN@HA could undergo quick depolymerization to release si-VPN-2 under ROS stimulus, thus achieving a perfect tradeoff between penetration and retention.
In summary, we have presented a VPN platform based on virus-inspired lipopeptide for cartilage-targeted nucleic acid delivery. The optimized VPN-2 could achieve ~85% knockdown of MMP-13 expression in vitro. After formulated into nano-in-gel system, si-VPN@HA could considerably extended intra-articular retention to over 21 days, and meanwhile the released si-VPN-2 still preserved considerable cartilage-penetrating ability under ROS stimulus. In vivo study demonstrated that si-VPN@HA, achieving ~75% in vivo MMP-13 silencing, could effectively alleviate cartilage degeneration, reduce inflammation, and relieve from pain in surgical ACTL mice. Moreover, the therapeutic potency of this approach was further amplified by synergy with steroid treatment in non-invasive repetitive mechanical loading PTOA mice. Additionally, preliminary evaluation declared that VPN-2 also functionally enabled intra-articular mRNA delivery. Our study primarily indicated the platform’s potential of VPN as cartilage-targeted nucleic acid delivery vectors to provide therapeutic benefit for OA treatment, highlighting the necessity and significance for further study.
Methods
Animals
C57BL/6J mice (8 weeks) were obtained from Hunan SJA Laboratory Animal Co., Ltd. (Hunan, China). Mice were housed in specific pathogen-free condition with a 12 h light-dark cycle at room temperature 23 ± 1 °C, relative humidity 40–60%, with ad libitum access to food and water. All animal studies were complied with the guidelines evaluated and approved by the Institutional Animal Care and Use Committee (IACUC) of Southwest University Laboratory Animal Center (Approval No. IACUC-20211030-01).
Cells
ATDC5 cell line was obtained from Sigma-Aldrich (99072806-1VL). ATDC5 was cultured in DMEM medium containing 10% FBS and 100 U/mL of penicillin-streptomycin under 5% CO2 at 37 °C. The cells at passage within 5–10 were employed in experiments.
Patient and samples
Three human knee cartilage samples were taken from OA patients (1 male and 2 females, age range 56–83 years) with Kellgren-Lawrence grade 4 before receiving total knee arthroplasty at Southwest Hospital, the First Affiliated Hospital of Army Medical University. Informed consent was obtained from all patients, and the study was approved by the Ethics Committee of the First Affiliated Hospital of Army Medical University (approval No. (A) KY2021040).
To isolate primary human chondrocytes, the cartilage tissue specimens were firstly washed with PBS, and then minced into small pieces and digested with 0.2% collagenase II at 37 °C for 6 h. After digested, the triturate suspension was filtered through 100 μm cell strainer to remove matrix debris, and the resulting cell suspension was centrifuged at 500 × g for 3 min to move the supernatant. The obtained primary human chondrocytes were cultured in DMEM medium (KeyGEN) containing 10% FBS (Gibco, USA) and 100 U/mL of penicillin-streptomycin under 5% CO2 at 37 °C. Chondrocytes at passage 2–5 were employed in experiments.
Synthesis and characterization of lipopeptides
The lipopeptides were produced by solid-phase peptide synthesis (SPPS) protocol using Liberty Blue peptide synthesizer (CEM, USA). Specifically, Wang-resin was applied as solid phase, N, N′-methanediylidenebis (DIC) and ethyl cyanohydroxyiminoacetate (Oxyma) were served as activator and activator base, respectively. Docosanoic acid (C22) was coupled to the peptides before deprotection and cleaving. The resulting lipopeptides were subsequently cleaved from the resin and took off the protective groups by incubation in solution composed of trifluoroacetic acid/triisopropylsilane/water (95:2.5:2.5) at room temperature (RT) for 2 h. After that, the resin was filtrated, the solution was added with diethyl ether for precipitation on ice, and the yield crude lipopeptide products were purified using reverse-phase HPLC and further characterized by matrix-assisted laser desorption ionization-time of flight (MALDI-TOF) mass spectrometry (Bruker, USA). The sequences of all synthetic lipopeptides were showed in Supplementary Table 1.
Construction and characterization of VPNs and si-VPNs
VPNs were prepared based on the self-assembly behavior of lipopeptides. Briefly, 3 mg of lipopeptides dissolved in 60 μL DMSO was slowly added into 2 mL DEPC water, VPN were obtained after stirring (400 g) for 10 min. The morphologies of VPNs were assessed by transmission electron microscope (TEM, HT7800, Hitachi, Japan) and field emission scanning electron microscopy (FE-SEM, Sigma 500, Carl Zeiss, UK). To evaluate the acid-sensitive properties of VPNs, VPNs were incubated in 0.1 M PBS with different pH (i.e., 7.4, 6.8, or 5.5) at 37 °C, and the changes of size and zeta potential were monitored using particle size analyzer (Malvern, UK) over time.
siRNA-loaded VPNs (si-VPNs) were prepared using a microfluidic mixer (Aitesen, China), where equal volume of VPNs and siRNA solution with appropriate concentration was evenly mixed. The resulting preparations were further stirred by vortex oscillator for 10 min, and then let them sit for 2 h. The optimized N:P ratio was obtained using agarose gel electrophoresis. The electrophoresis was performed under condition of 100 V, 60 mA. For RNase protection assay, si-VPN formulations were incubated with RNase cocktail enzyme mix (AM2286, Thermo Fisher), RNase A (EN0531, Thermo Fisher), and RNase I (EN0601, Thermo Fisher) at 37 °C for 0, 10, 20, 30, and 60 min, respectively. The residual siRNA was displaced from si-VPN by incubating with 1% sodium dodecyl sulfate (SDS), then electrophoresis was subsequently conducted to visualize the amount of extracted siRNA. Equal amount of free siRNA receiving the same RNase treatment was employed as control. For stability testing, proper amount of si-VPN-1, si-VPN-2 and si-VPN-3 were incubated in 0.1 M PBS at 4°C, the sizes and zeta potentials of these samples were monitored. After 48 h, these solutions were further determined by gel electrophoresis assays with or without addition of SDS. The morphologies of si-VPNs were assessed by TEM. The elemental analysis of si-VPN-2 was detected by high angle annular dark field (HAADF)-scanning transmission electron microscopy (STEM). siRNA, carboxy-fluorescein-conjugated siRNA (FAM-siRNA), and cyanine 5 conjugated siRNA (Cy5-siRNA) were all purchased from Sangon Biotech (Shanghai, China).
For MC3-LNP preparation, a mixture of DLin-MC3-DMA, DSPC, cholesterol and DMG-PEG2000 at a molar ratio of 50:10:38.5:1.5 were dissolved in ethanol as organic phase64,65. The organic phase was mixed with acetate buffer (25 mM, pH 4.0) containing siRNA or mRNA using a microfluidic mixer at a flow rate ratio of 3:1 (water: ethanol), the obtained preparations were further purified by dialysis against deionized water, to yield si-MC3-LNP or m-MC3-LNP.
Fabrication and characterization of HA@gel and si-VPN@HA
The ROS-responsive HA@gel was constructed based on host-guest interaction of β-CD and Fc66. β-cyclodextrin conjugated hyaluronic acid (HA-CD) and ferrocene conjugated hyaluronic acid (HA-Fc) were synthesized by incorporating CD or Fc onto HA backbone through amidation reaction. To prepare HA hydrogels, equal volume of HA-CD and HA-Fc were mixed at ratio of 1:1 (wt%/wt%). The rheology properties of HA@gel, including storage modulus (G′) and loss modulus (G′′), were recorded using a rotary rheometer (MCR302, Anton Paar, Austria) with 20 mm flat plates, when stimulated with 0.1 mM or 5.0 mM H2O2. The reversible crosslinking property of HA@gel were detected with a cyclic stress (0.2%–400%). And 3D network morphologies of HA@gel were characterized using SEM (Hitachi, SU3500, Japan).
To fabricate si-VPN@HA, 25 μL si-VPN-2 solution and 25 μL 10 mg/ml HA-CD were firstly mixed to yield mixture 1, then 25 μL si-VPN-2 solution and 25 μL 10 mg/ml HA-Fc were mixed to yield mixture 2, finally the mixture 1 and mixture 2 were added together to prepare si-VPN@HA. The release kinetic of Cy5-labeled siRNA from si-VPN-2, siRNA@HA (i.e., free siRNA loaded HA@gel) and si-VPN@HA under 5 mM H2O2 conditions was investigated by detecting fluorescence intensity at 664 nm using fluorescence spectrometer (FL6500, PerkinElmer, USA). The morphologies of released si-VPN-2 from si-VPN@HA under 5 mM H2O2 stimulus was characterized by TEM (HT7800, Hitachi, Japan). Specifically, 200 μL of si-VPN@HA was placed into 1.5 mL tubes, then 800 μL PBS (pH7.4 or pH6.8) containing 5.0 mM H2O2 was added into the tubes. After that, the tubes were put on a shaker with gentle agitation (100 g) at 37 °C. And supernatant (50 μL) was withdrawn from each tube to prepare TEM samples after 12 h.
Dissipative particle dynamics simulation
Mesoscale dissipative particle dynamics (DPD) simulation was employed to investigate the structural characteristics and assembly dynamics of si-VPNs32,33,34. Firstly, siRNA molecule was coarse-grained using DPD approach, its structure was represented by beads corresponding to phosphate group (P), sugar (S), and bases (A, T, C, G, U). Similarly, lipopeptides was coarse-grained by representing docosanoic acid (C22) as 11 D beads, and the peptide backbone was coarse-grained into PB beads, their side chains were represented as 1–2 beads per group. The blend module in Materials Studio 2016 software and COMPASS force field were employed to calculate the mixing energies between beads, from which the DPD interaction parameters were derived. Coarse-grained molecular units of siRNA, lipopeptides and water were randomly distributed within the template to simulate mesostructured si-VPNs. Using the derived DPD parameters, a DPD force field was constructed, and initial conformations were optimized for mesoscale dynamics simulations. A long-term dynamics simulation for 200 ns was carried out to analyze the stability and structural evolution of the system.
Hemolytic activity
The hemolytic activity of VPNs and si-VPNs was evaluated using rabbit erythrocytes. Equal volume of 4% cell suspension and tested nanoparticle samples at concentration of 40, 80, 120, 160, 200, 400, 500, 600, 700, and 800 μg/mL (referred by lipopeptide mass) were mixed and incubated at 37 °C for 1 h. The mixed solutions were set as pH 7.4, pH 6.8, or pH 5.5. Afterwards, the solutions were centrifuged (1000 × g, 5 min) to obtain supernatant containing free hemoglobin for further photometrical measure at 570 nm. And erythrocytes suspended in PBS and dH2O were adopted as the minimal and the maximal hemolytic controls. The hemolysis fraction (%) was calculated based on the following equation:
Where AT, APBS, and AdH2O were the absorbance of the tested nanoparticle sample, PBS, and dH2O, respectively.
Cytotoxicity study
ATDC5 cells were seeded in 96-well plates at a density of 5000 cells/well, and MTT experiments were performed when reaching 70–80% confluency. Specifically, appropriate volume of VPNs, and si-VPNs at various concentrations (referred by lipopeptide mass) was added into the medium, the medium solutions were set as pH 7.4, pH 6.8, or pH 5.5, and then the cells were cultured for an additional 24 h. After that, the medium was discarded, and MTT solution (5 mg/ml) was added into each well to incubate at 37 °C for 4 h. Then 150 μL DMSO was added into each well after removing the supernatant. Cell viability was determined by measuring the absorbance of the DMSO solutions at 570 nm.
Cellular uptake study
To induce chondrogenesis, ATDC5 cells were cultured in basic DMEM medium supplemented with 10 μg/ml recombinant insulin (P3378, Beyotime) for 7 days36. Then the effects of incubation time, pH, WYRGRL targeting and cellular uptake mechanism were studied. For time study, insulin-induced ATDC5 cells were incubated with free siRNA, si-VPN-1, si-VPN-2, si-VPN-3 or si-MC3-LNP at final dose of 25 nM Cy5-siRNA for 1 h, 2 h, 4 h, or 8 h, respectively, employing untreated cells as control, and then prepared for flow cytometer (FACSverse, BD) analysis. For pH study, insulin-induced ATDC5 cells were incubated with si-VPN-1, si-VPN-2, si-VPN-3 at final dose of 25 nM Cy5-siRNA under pH 7.4 or pH 6.8 for 4 h, and then prepared for flow cytometer analysis. For WYRGRL targeting study, three types of cells were used: (i) non-induced ATDC5 cells (control); (ii) insulin-induced ATDC5 cells; iii) Col2α1 siRNA knockdown ATDC5 cells, which were transfected with Col2α1 siRNA (antisense sequence: 5′-UUACCAGUGUGUUUCGUGC-3′) using Lipofectamine 2000 (Cat.11668019, Invitrogen). These three cells were incubated with si-VPNs at final dose of 25 nM Cy5-siRNA, respectively. After that, the cells were detected by flow cytometer or photographed using Operetta CLS high content analysis system (Perkin Elmer, USA) after stained with DAPI dye (Dingguo Prosperous, China) and rhodamine labeled phalloidine (Cat.R415, Invitrogen). For cellular uptake mechanism study, insulin-induced ATDC5 cells were pre-treated with 4 °C, Amiloride (100 μM), Chlorpromazine (20 μM), Filipin (1.25 μM), Brefeldin A (100 μM), or β-CD (10 mg/ml) for 1 h. Then si-VPN-2 was added into the cells at final dose of 25 nM Cy5-siRNA and incubated for 2 h. After that, the cells collected for flow cytometer analysis.
Primary human chondrocytes were also employed for cellular uptake study. Cells were incubated with free siRNA, si-VPN-1, si-VPN-2, si-VPN-3, or si-MC3-LNP at final dose of 50 nM Cy5-siRNA for 2 h, and then analyzed by flow cytometer or photographed using Operetta CLS high content analysis system. The obtained flow cytometry data were analyzed by FlowJo V10.
SPR measurements
Binding kinetics between assigned peptides and Col2 were determined by SPR (Nicoya Lifescience, Waterloo, Canada)65,67. Firstly, the COOH sensor chip was operated with PBS running buffer at a constant flow rate of 150 μL/min, and preconditioned with 80% isopropanol to eliminate air bubbles and stabilize baseline drift. Col2 protein (25 μg/mL) was immobilized on the COOH sensor chip by using a standard amine coupling procedure after activation with 0.2 M EDC and 0.05 M NHS for 5 min at 20 μL/min. Analytes were injected at a flow rate of 20 μL/min to measure the interaction between the peptide and the immobilized Col2 protein. Equilibrium dissociation constants (KD) were calculated using Tracedrawer software.
In vitro protein adsorption evaluation
To evaluate protein adsorption, proper amount of siVPN-1, siVPN-2, and siVPN-3 was added into 10% fetal bovine serum (FBS) and incubated at 37 °C for 2 h. Firstly, the turbidities of samples were analyzed by measuring the optical densities at 600 nm using a microplate reader (BioTeck Synergy H1)62. Then the mixtures were centrifuged at 14,000 × g for 40 min at 4 °C, the pellet was washed and resuspended with cold PBS for twice. And the protein concentration was further measured using the Micro BCA assay (Cat. 23235, Thermo Scientific) following the manufacturer’s instructions63. For SDS-PAGE analysis, FBS was employed as a control. The samples were resuspended in 60 μL PBS with additional 15 μL of 5× SDS-PAGE sample buffer. After being boiled for 10 min to denature proteins, the samples were loaded and analyzed by SDS-PAGE (Bio-Rad), followed by Coomassie Brilliant Blue staining62,63. Semi-quantitative analysis of adsorbed protein bands (approximately 75 kDa) was performed using Image J based on grayscale intensity.
Multicellular chondrocyte spheroids penetration test
The multicellular chondrocyte spheroids were obtained by using ultra-low attachment 96-well plates (Nunclon Sphera, round bottom, Thermo Scientific). Briefly, 1 × 103 of insulin-induced ATDC5 cells were seeded into each well. After slow and continuous shake for 5 min to ensure close contact of cells, the plate was put into cell incubator, and cultured under 5% CO2 at 37 °C. The formation of spheroids was monitored under electron microscope, and the spheroids were ready for penetration test when their sizes reached over 200 μm. Appropriate amount of Free siRNA, si-VPN-1, si-VPN-2, si-VPN-3, or si-MC3-LNP was added into each well at a final concentration of 250 nM Cy5-siRNA, the cells were incubated under pH 7.4 or pH 6.8 for additional 4 h, 8 h, or 12 h. After that, the cartilage spheroids were transferred to a confocal microscopy dish, and the fluorescent images of spheroid were acquired using Z-stack scanning of CLCSM (Zeiss).
Lysosome co-localization
For insulin-induced ATDC5 cells, the cells were seeded at a density of 1 × 104 cells per well in 24-well plates, the medium was replaced with fresh medium containing Free siRNA, si-VPN-2, or si-MC3-LNP at a final concentration of 50 nM Cy5-siRNA. Then the cells were incubated for additional 2 h, 6 h, or 12 h. After that, the cells were stained with Lyso Green (KGE2209, KeyGEN, China) at 37 °C for 30 min. The nuclei were stained with Hoechst 33342, and fluorescent images were visualized using CLCSM (Zeiss). For primary human chondrocytes, the cells were seeded at a density of 1 × 104 cells per well in 24-well plates, the medium was replaced with fresh medium containing Free siRNA, si-VPN-2, or si-MC3-LNP at a final concentration of 50 nM FAM-siRNA. Then the cells were incubated for additional 6 h. After that, the cells were stained with Lyso-Tracker Red (KGE2207, KeyGEN, China) at 37 °C for 30 min. And fluorescent images were visualized using Operetta CLS high content analysis system (Perkin Elmer, USA). Colocalization analysis was done with Image Pro Plus 6.0 software.
Cellular immunofluorescent staining
After transfection, cells were then washed with PBS for 3 times, fixed in 4% formalin for 15 min, permeabilized with 0.1%Triton X-100 for 10 min and blocked with 1% BSA for 2 h, respectively. After that, the cells were incubated with primary anti-MMP-13 (ab39012, Abcam, 1/200 dilution) for 2 h and Cy5 labeled goat anti-Rabbit IgG (H + L) second antibody (Cat. A10523, Thermo Scientific, 1/1000 dilution) for 2 h. Subsequently, the cells were further stained with DAPI dye (Dingguo Prosperous, China) for nuclear labeling, and rhodamine labeled phalloidine (Cat.R415, Invitrogen) for cytoskeleton labeling. Finally, the cells were visualized using Operetta CLS high content analysis system (Perkin Elmer, USA).
Quantitative RT-PCR
MMP-13 silencing was detected in both insulin-induced ATDC5 cells and primary human chondrocytes. Firstly, the insulin-induced ATDC5 cells were seeded at a density of 1 × 105 cells per well in 6-well plates. After reaching 50–60% confluency, the cells were stimulated with 25 ng/ml TNFα for 24 h. Then si-VPN-1, si-VPN-2, si-VPN-3 or si-MC3-LNP were introduced into medium at final dose of 50 nM or 100 nM siRNA. Fresh medium was added to the plates after 12 h post transfection, and cells were cultured for additional 24 h. After that, the cells were harvested, and total RNA was extracted by using RNA Easy Fast Kit (Cat.DP451, TianGen, China). The first-strand cDNA was produced through reverse transcription of the total RNA using Quantscript RT Kit (Cat.KR103-04, TianGen, China). Quantitative real-time PCR was performed with the resulting cDNA, corresponding primers, and SuperReal PreMix Plus kit (Cat.FP205-02, TianGen, China) to monitor the relative level of MMP-13 mRNA; GAPDH was employed as internal control. The MMP-13 silencing efficiency of si-VPN-1, si-VPN-2, si-VPN-3, or si-MC3-LNP in primary human chondrocytes was measured in the same way. The antisense sequence of mouse and human MMP-13 siRNA was shown in Supplementary Tables 2–3, respectively. And the sequences of primers were shown in Supplementary Tables 4–5, which were purchased from Sangon Biotech (Shanghai, China).
RNA-Seq analysis
To characterize the global change of gene expression, TNFα activated primary human chondrocytes were treated with si-VPN-2 for 6 h, and then cultured for an additional 24 h, taking TNFα activated untreated cells as control. Total RNA was extracted using the TRIzol reagent (Cat. 15596026CN, Invitrogen) and sequenced using the Novaseq 6000 platform (Illumina, USA). Libraries were constructed using VAHTS Universal V6 RNA-seq Library Prep Kit for Illumina, and raw data of fastq format were processed using Trimmomatic. Differentially expressed genes (DEGs) were identified under the filter conditions when P value was less than or equal to 0.05, and fold Change > 2 or fold Change < 0.5. Heat map and KEGG pathway enrichment analysis of DEGs were also performed.
Ex vivo trypsin-damaged cartilage explants penetration
Fresh pig cartilage was obtained from excised knee joint and sliced into 6-by-1-mm cylindrical cartilage explants. After washing with PBS containing penicillin-streptomycin, cartilage explants were further treated with 500 μL 2.5% trypsin in 48-well plate for 30 min at 37 °C to mimic the lesion of OA. After that, different formulations with equal amount of Cy5-labeled siRNA (at final concentration of 1 μM): (i) free siRNA; (ii) si-VPN-1; (iii) si-VPN-2; (iv) si-VPN-3; (v) si-MC3-LNP; (vi) si-VPN@HA; (vii) si-VPN@HA + H2O2 (added with 5 mM H2O2), were added into the medium and incubated with cartilage explants at 37 °C for 24 h with gentle agitation. After incubation, the medium was discarded, the cartilage explants were washed with PBS, and then detected using VISQUE in vivo Smart-LF System (Vieworks, Korea). After that, the cartilage explants were embedded using tissue OCT-freeze medium (Sakura, Japan), and sectioned into 15 μm slices using freezing microtome (Leica, Germany) and mounted on glass slides. After fixed by 4% paraformaldehyde and stained with DAPI, the fluorescence images of sections were acquired using Operetta CLS high content analysis system (Perkin Elmer, USA). Quantitative analysis was further performed.
Intra-articular retention
Male ACLT mice (4 weeks after surgery) were randomly divided to four groups (n = 3) and treated with an intra-articular injection of following formulations: free siRNA, si-MC3-LNP, si-VPN-2, or si-VPN@HA, with equal amount of Cy5-labeled siRNA (0.5 mg/kg) in each group. Besides, an intra-articular injection of si-VPN-2 was also assessed in healthy mice. Fluorescence images of joints were acquired at predetermined time using a VISQUE in vivo Smart-LF System (Vieworks, Korea). And the radiation efficiency-time curve and the area under curve were quantified correspondingly.
Surgical ACTL mice model and in vivo therapeutic study
Male C57BL/6 J mice (8 weeks) were adopted for surgical ACLT model study. Briefly, mice were firstly anesthetized by 5% chloral hydrate, and then their right hindlimb was shaved and disinfected with iodophor sanitizer. The joint capsule was exposed by cutting a shallow medial parapatellar incision and separating the musculature. Then, the joint capsule was opened by a second incision, which was further extended using tweezers to make the patella subluxate laterally. The sham operation was completed at this point. For surgical ACTL model, the ACL was exposed by flexing the knee at 90°, and further transected with micro-scissors, anterior drawer test was conducted to confirm the successful transection. After that, the capsule and skin were closed separately, and the wound was disinfected with iodophor sanitizer. Five days after surgery, mice were randomly divided into six groups: Sham, Saline (treated with saline), si-MC3-LNP, si-VPN-2, si-VPN@HA, and si-NEG@HA (loaded with scrambled MMP-13 siRNA), with one intra-articular injection of different formulations (1 mg/kg siRNA) given into the affected joint. After treatment, body weight was assessed every week. Mice were euthanized after 4-week treatment, the affected joints were collected and fixed, blood was collected for serum biochemical indicator test, and major organs were collected for H&E staining.
The fixed joints were firstly decalcified and embedded in paraffin, followed by sectioned into 10 μm thick slices. Then the joint sections were stained with H&E and Safranin O to evaluate whole-joint histology. For immunohistochemistry staining, the joint sections from different groups were stained with antibodies against anti-MMP-13(ab39012, Abcam, 1/200 dilution), anti-NGF (ab216419, Abcam, 1/100 dilution), anti-MMP-9 (ab283575, Abcam, 1/200 dilution), anti-ADAMTS5 (PA5-27165, Thermo Scientific, 1/100 dilution), anti-F/80(14-4801-82, eBioscience, 1/100 dilution), anti-CD206 (PA5-46994, Invitrogen, 1/40 dilution) and anti-CD80 (ab254579, Abcam, 1/200 dilution). For RT-qPCR assessment, joint tissues were collected at the end of treatment, where cartilage tissue and synovial tissue of each sample were mixed in equal mass, and total RNA was extracted by using the RNAprep Pure Tissue Kit (Cat.DP431, TianGen, China), and prepared for quantitative RT PCR to monitor the relative level of MMP-13, TNF-α, IL-1β, NF-κB1, CCL2, CXCL10, ICAM-1 and COX-2 mRNA. The sequences of all primer pairs were showed in Supplementary Table 5, which were purchased from Sangon Biotech (Shanghai, China).
Mechanical loading PTOA mice model and in vivo therapeutic study
Female C57BL/6 J mice (8 weeks) were adopted for non-invasive repetitive mechanical loading PTOA model study. Briefly, the mice were firstly anesthetized by 5% chloral hydrate, the hindlimb was positioned into a custom 3D-printed fixator fitting for the knee, ankle, and leg, to make the tibia approximately vertical and placed directly under the loading point. Non-invasive repetitive mechanical loading was conducted by 500 cycles of 9.8 N on the knee joint of mice and preformed 3 times per week for six weeks. Mice were randomly divided into seven groups: Sham (without mechanical loading), Saline, si-VPN-2, si-VPN@HA, si-NEG@HA, methylprednisolone (MP), and MP&si-VPN@HA (i.e., MP and si-VPN-2 were co-loaded into HA@gel), and intra-articular injection of these formulations were given at equivalent dose of 1 mg/kg siRNA and 4 mg/kg MP (if appliable). Except MP was administrated once a week, the rest formulations were administrated every two weeks. Body weight and walking speed (cm/min) were recorded every week. For walking analysis, it was measured by open field test using a clear chamber of 50 cm in length × 50 cm in width × 25 cm in height, each mouse was placed at the center of chamber and allowed to move freely. The mouse movement trajectory was recorded by a tracking system with a duration of 30 min. The average walking speed was calculated as total moving distance (cm) divided by total moving time (min). Mice were euthanized after six-week treatment, and the treated joints were collected for H&E, safranin O, MMP-13 immunohistochemical staining (ab39012, Abcam, 1/200 dilution), and micro-CT, and the blood was collected for complete blood count.
Micro-CT analysis
For Micro-CT analysis, the treated mice knee joints (including the proximal tibia and femoral head) were collected from different groups and fixed with 4% paraformaldehyde for 24 h, and then were examined using a micro-CT imaging system (80 kV, 500 μA, 18 μm resolution, SkyScan, Beckman Coulter, USA). 3D renderings were further reconstructed using Scanco software. Bone morphometric parameters including bone volume/total volume (BV/TV), trabecular number (Tb.N), trabecular thickness (Tb.Th), and trabecular separation (Tb.Sp) were quantitatively analyzed.
mRNA transfection
eGFP mRNA was acquired from GenScript BioTechnologies(C9450JJSG0-1). Equal volume of VPNs and mRNA solution were mixed using a microfluidic mixer (Aitesen, China) to prepare mRNA-condensed VPNs (i.e., m-VPNs). Agarose gel electrophoresis was performed to investigate the binding ratios, where 200 ng mRNA was mixed with various concentrations of VPN-2. The electrophoresis was performed under 100 V, 60 mA, and the bands were visualized by using SYBR Gold nucleic acid gel stain (Invitrogen, Waltham, USA). The morphologies of m-VPN-2 were assessed by TEM. For in vitro mRNA transfection, insulin-induced ATDC5 cells were seeded in 24-well plate and transfected with different formulations at dose of 500 ng mRNA for each well for 6 h. After that, the solutions were removed and fresh medium was added; the cells were further incubated for 24 h. The efficiencies of eGFP expression were detected by both flow cytometry and Operetta CLS high content analysis system (Perkin Elmer, USA). For in vivo mRNA transfection, surgical ACTL mice (n = 3) were treated with intra-articular injection of m-VPN-2 or m-MC3-LNP at dose of 10 μg mRNA per mice, then the mice were euthanized after 24 h and their joints were harvested. After fixed with 4% paraformaldehyde and decalcified with nitric acid, the joints were embedded in OCT and cut into 15 μm frozen slices. After stained with DAPI, the fluorescence signals of eGFP within cartilage sections were acquired using Operetta CLS high content analysis system (Perkin Elmer, USA).
Statistical analysis
Statistical analysis was performed by GraphPad Prism software (Version 7). All quantitative data were reported as mean ± standard deviation (SD). Two-sided unpaired Student’ t-test was used for two-group comparisons, and unpaired one-way or two-way analysis of variance (ANOVA) test was used for multiple comparisons. Differences were considered statistically significant when P < 0.05.
Reporting summary
Further information on research design is available in the Nature Portfolio Reporting Summary linked to this article.
Data availability
The data supporting the findings of this study are available within the Article, Supplementary Information, or Source Data file. The transcriptome sequencing data generated in this study have been deposited in the NCBI Sequence Read Archive under accession code PRJNA1284000. Source data are provided with this paper. Source data are provided for Figs. 1B, D, F–G; 2A, C, E, H; 3D, G; 4C–E, H, J–K; 5C, E, G, I–J; 6B, E–F; 7B, E and Supplementary Figs. 2; 3; 4A–H; 7A, B; 8A, B; 9A, B; 10B, C; 14; 15, 16A, B; 17A–C; 18; 19A, B; 20; 22B; 23A, B; 24A, B, D; 25B; 26; 27; 28E; 31; 33B, C; 34A–E; 36A, B; 37A–F; 38; 39; 40B in the associated source data file. Source data are provided with this paper.
References
Kraus, V. B. & Hsueh, M. F. Molecular biomarker approaches to prevention of post-traumatic osteoarthritis. Nat. Rev. Rheumatol. 20, 272–289 (2024).
Cho, Y. et al. Disease-modifying therapeutic strategies in osteoarthritis: current status and future directions. Exp. Mol. Med. 53, 1689–1696 (2021).
Bedingfield, S. K. et al. Amelioration of post-traumatic osteoarthritis via nanoparticle depots delivering small interfering RNA to damaged cartilage. Nat. Biomed. Eng. 5, 1069–1083 (2021).
Vandenbroucke, R. E. & Libert, C. Is there new hope for therapeutic matrix metalloproteinase inhibition? Nat. Rev. Drug Discov. 13, 904–927 (2014).
Murphy, G. & Nagase, H. Reappraising metalloproteinases in rheumatoid arthritis and osteoarthritis: destruction or repair?. Nat. Clin. Pract. Rheumatol. 4, 128–135 (2008).
Krzeski, P. et al. Development of musculoskeletal toxicity without clear benefit after administration of PG-116800, a matrix metalloproteinase inhibitor, to patients with knee osteoarthritis: a randomized, 12-month, double-blind, placebo-controlled study. Arthritis Res. Ther. 9, R109 (2007).
Chen, H. et al. Urchin-like ceria nanoparticles for enhanced gene therapy of osteoarthritis. Sci. Adv. 9, eadf0988 (2023).
Bulcha, J. T., Wang, Y., Ma, H., Tai, P. W. L. & Gao, G. Viral vector platforms within the gene therapy landscape. Signal Transduct. Target. Ther. 6, 53 (2021).
Wang, D., Tai, P. W. L. & Gao, G. Adeno-associated virus vector as a platform for gene therapy delivery. Nat. Rev. Drug Discov. 18, 358–378 (2019).
Jadhav, V., Vaishnaw, A., Fitzgerald, K. & Maier, M. A. RNA interference in the era of nucleic acid therapeutics. Nat. Biotechnol. 42, 394–405 (2024).
Hoffmann, M. A. G. et al. ESCRT recruitment to SARS-CoV-2 spike induces virus-like particles that improve mRNA vaccines. Cell 186, 2380–2391.e2389 (2023).
Gutkin, A., Rosenblum, D. & Peer, D. RNA delivery with a human virus-like particle. Nat. Biotechnol. 39, 1514–1515 (2021).
An, M. et al. Engineered virus-like particles for transient delivery of prime editor ribonucleoprotein complexes in vivo. Nat. Biotechnol. 42, 1526–1537 (2024).
Brown, D. W. et al. Safe and effective in vivo delivery of DNA and RNA using proteolipid vehicles. Cell 187, 5357–5375 e24 (2024).
Kong, J. et al. Rationally designed peptidyl virus-like particles enable targeted delivery of genetic cargo. Angew. Chem. Int. Ed. Engl. 57, 14032–14036 (2018).
Tian, Y. et al. Integration of cell-penetrating peptides with rod-like bionanoparticles: virus-inspired gene-silencing technology. Nano Lett. 18, 5453–5460 (2018).
Sugita, T. et al. Comparative study on transduction and toxicity of protein transduction domains. Br. J. Pharmacol. 153, 1143–1152 (2008).
Lo, S. L. & Wang, S. An endosomolytic Tat peptide produced by incorporation of histidine and cysteine residues as a nonviral vector for DNA transfection. Biomaterials 29, 2408–2414 (2008).
Fonseca, S. B., Pereira, M. P. & Kelley, S. O. Recent advances in the use of cell-penetrating peptides for medical and biological applications. Adv. Drug Deliv. Rev. 61, 953–964 (2009).
Rothenfluh, D. A., Bermudez, H., O’Neil, C. P. & Hubbell, J. A. Biofunctional polymer nanoparticles for intra-articular targeting and retention in cartilage. Nat. Mater. 7, 248–254 (2008).
Singh, A. et al. Enhanced lubrication on tissue and biomaterial surfaces through peptide-mediated binding of hyaluronic acid. Nat. Mater. 13, 988–995 (2014).
Formica, F. A., Barreto, G. & Zenobi-Wong, M. Cartilage-targeting dexamethasone prodrugs increase the efficacy of dexamethasone. J. Control. Release 295, 118–129 (2019).
Guan, S. et al. Self-assembled peptide–poloxamine nanoparticles enable in vitro and in vivo genome restoration for cystic fibrosis. Nat. Nanotechnol. 14, 287–297 (2019).
Liu, S. et al. Tumor-specific silencing of tissue factor suppresses metastasis and prevents cancer-associated hypercoagulability. Nano Lett. 19, 4721–4730 (2019).
Andersson, S. E., Lexmüller, K., Johansson, A. & Ekström, G. M. Tissue and intracellular pH in normal periarticular soft tissue and during different phases of antigen induced arthritis in the rat. J. Rheumatol. 26, 2018–2024 (1999).
Geiger, B. C., Wang, S., Padera, R. F., Grodzinsky, A. J. & Hammond, P. T. Cartilage-penetrating nanocarriers improve delivery and efficacy of growth factor treatment of osteoarthritis. Sci. Transl. Med. 10, eaat8800 (2018).
Cucchiarini, M. & Madry, H. Biomaterial-guided delivery of gene vectors for targeted articular cartilage repair. Nat. Rev. Rheumatol. 15, 18–29 (2019).
Bedingfield, S. K. et al. Top-down fabricated microplates for prolonged, intra-articular matrix metalloproteinase 13 siRNA nanocarrier delivery to reduce post-traumatic osteoarthritis. ACS Nano 15, 14475–14491 (2021).
Lang, J. et al. Reshaping prostate tumor microenvironment to suppress metastasis via cancer-associated fibroblast inactivation with peptide-assembly-based nanosystem. ACS Nano 13, 12357–12371 (2019).
Thota, B. N. S., Urner, L. H. & Haag, R. Supramolecular Architectures of Dendritic Amphiphiles in Water. Chem. Rev. 116, 2079–2102 (2016).
Parshad, B. et al. Non-ionic small amphiphile based nanostructures for biomedical applications. RSC Adv. 10, 42098–42115 (2020).
Lee, O.-S., Cho, V. & Schatz, G. C. Modeling the self-assembly of peptide amphiphiles into fibers using coarse-grained molecular dynamics. Nano Lett. 12, 4907–4913 (2012).
Zhuo, Y. et al. Direct cytosolic delivery of siRNA via cell membrane fusion using cholesterol-enriched exosomes. Nat. Nanotechnol. 19, 1858–1868 (2024).
Zhang, C. et al. Machine learning-driven prediction, preparation, and evaluation of functional nanomedicines via drug–drug self-assembly. Adv. Sci. 12, 2415902 (2025).
Newton, P. T. et al. Chondrogenic ATDC5 cells: an optimised model for rapid and physiological matrix mineralisation. Int. J. Mol. Med. 30, 1187–1193 (2012).
Le, B. Q. et al. High-throughput screening assay for the identification of compounds enhancing collagenous extracellular matrix production by ATDC5 Cells. Tissue Eng. Part C Methods 21, 726–736 (2015).
Bajpayee, A. G., Scheu, M., Grodzinsky, A. J. & Porter, R. M. Electrostatic interactions enable rapid penetration, enhanced uptake and retention of intra-articular injected avidin in rat knee joints. J. Orthop. Res. 32, 1044–1051 (2014).
Freedman, J. D., Lusic, H., Snyder, B. D. & Grinstaff, M. W. Tantalum oxide nanoparticles for the imaging of articular cartilage using X-ray computed tomography: visualization of ex vivo/in vivo murine tibia and ex vivo human index finger cartilage. Angew. Chem. Int. Ed. 53, 8406–8410 (2014).
Eweje, F. et al. Self-assembling protein nanoparticles for cytosolic delivery of nucleic acids and proteins. Nat. Biotechnol. https://doi.org/10.1038/s41587-025-02664-2 (2025).
Deng, C. et al. Apoptotic neutrophil membrane-camouflaged liposomes for dually targeting synovial macrophages and fibroblasts to attenuate osteoarthritis. ACS Appl. Mater. Interfaces 15, 39064–39080 (2023).
Fazio, A. et al. The involvement of signaling pathways in the pathogenesis of osteoarthritis: an update. J. Orthop. Translation 47, 116–124 (2024).
Liu, L. et al. The role of oxidative stress in the development of knee osteoarthritis: a comprehensive research review. Front. Mol. Biosci. 9, 1001212 (2022).
Baghel, D. & Kumar Banjare, M. Host-guest complexation between β-cyclodextrin and phosphonium-based ionic liquid and influence of its inclusion complex on the binding property of paracetamol drug. J. Mol. Liq. 389, 122867 (2023).
Xiang, Z. et al. Reduced graphene oxide-reinforced polymeric films with excellent mechanical robustness and rapid and highly efficient healing properties. ACS Nano 11, 7134–7141 (2017).
Fang, H. & Beier, F. Mouse models of osteoarthritis: modelling risk factors and assessing outcomes. Nat. Rev. Rheumatol. 10, 413–421 (2014).
Malfait, A.-M. & Schnitzer, T. J. Towards a mechanism-based approach to pain management in osteoarthritis. Nat. Rev. Rheumatol. 9, 654–664 (2013).
Collison, J. Anti-NGF therapy improves osteoarthritis pain. Nat. Rev. Rheumatol. 15, 450–450 (2019).
Yin, J. et al. Pentraxin 3 regulated by miR-224-5p modulates macrophage reprogramming and exacerbates osteoarthritis associated synovitis by targeting CD32. Cell Death Dis. 13, 567 (2022).
Zhang, H. et al. Synovial macrophage M1 polarisation exacerbates experimental osteoarthritis partially through R-spondin-2. Ann. Rheum. Dis. 77, 1524–1534 (2018).
Poulet, B., Hamilton, R. W., Shefelbine, S. & Pitsillides, A. A. Characterizing a novel and adjustable noninvasive murine joint loading model. Arthritis Rheumatism 63, 137–147 (2011).
Garg, N., Perry, L. & Deodhar, A. Intra-articular and soft tissue injections, a systematic review of relative efficacy of various corticosteroids. Clin. Rheumatol. 33, 1695–1706 (2014).
Mautner, K. et al. Cell-based versus corticosteroid injections for knee pain in osteoarthritis: a randomized phase 3 trial. Nat. Med. 29, 3120–3126 (2023).
Conaghan, P. G., Cook, A. D., Hamilton, J. A. & Tak, P. P. Therapeutic options for targeting inflammatory osteoarthritis pain. Nat. Rev. Rheumatol. 15, 355–363 (2019).
Oláh, T. et al. Quantifying the human subchondral trabecular bone microstructure in osteoarthritis with clinical CT. Adv. Sci. 9, 2201692 (2022).
Latourte, A., Kloppenburg, M. & Richette, P. Emerging pharmaceutical therapies for osteoarthritis. Nat. Rev. Rheumatol. 16, 673–688 (2020).
Yao, Q. et al. Osteoarthritis: pathogenic signaling pathways and therapeutic targets. Signal Transduct. Target Ther. 8, 56 (2023).
Hu, Q. & Ecker, M. Overview of MMP-13 as a promising target for the treatment of osteoarthritis. Int. J. Mol. Sci. 22, 1742 (2021).
Heinegård, D. & Saxne, T. The role of the cartilage matrix in osteoarthritis. Nat. Rev. Rheumatol. 7, 50–56 (2011).
Settle, S. et al. Cartilage degradation biomarkers predict efficacy of a novel, highly selective matrix metalloproteinase 13 inhibitor in a dog model of osteoarthritis: confirmation by multivariate analysis that modulation of type II collagen and aggrecan degradation peptides parallels pathologic changes. Arthritis Rheumatism 62, 3006–3015 (2010).
Hofstraat, S. R. J. et al. Nature-inspired platform nanotechnology for RNA delivery to myeloid cells and their bone marrow progenitors. Nat. Nanotechnol. 20, 532–542 (2025).
Treuhaft, P. S. & McCarty, D. J. Synovial fluid pH, lactate, oxygen and carbon dioxide partial pressure in various joint diseases. Arthritis Rheumatism 14, 475–484 (1971).
Cai, Y. et al. Conformation influences biological fates of peptide-based nanofilaments by modulating protein adsorption and interfilament entanglement. Adv. Mater. 37, 2409130 (2025).
Karlsson, J. et al. Photocrosslinked bioreducible polymeric nanoparticles for enhanced systemic siRNA delivery as cancer therapy. Adv. Funct. Mater. 31, 2009768 (2021).
Zhu, Y. et al. Screening for lipid nanoparticles that modulate the immune activity of helper T cells towards enhanced antitumour activity. Nat. Biomed. Eng. 8, 544–560 (2024).
Bian, X. et al. Regulation of cerebral blood flow boosts precise brain targeting of vinpocetine-derived ionizable-lipidoid nanoparticles. Nat. Commun. 15, 3987 (2024).
Zhao, W. et al. Photo-responsive supramolecular hyaluronic acid hydrogels for accelerated wound healing. J. Control Release 323, 24–35 (2020).
Tang, K. et al. Allosteric targeted drug delivery for enhanced blood-brain barrier penetration via mimicking transmembrane domain interactions. Nat. Commun. 16, 3410 (2025).
Acknowledgements
This work was supported by grants from National Natural Science Foundation of China (NSFC No.82204281 (Y Fu), No.22307012 (YQ Tang)), Fundamental Research Funds for the Central Universities (SWU-KF25013 (ZG Xu)), Chongqing Science Fund for Distinguished Young Scholars (CSTB2023NSCQ-JQX0021 (C Li)), Young top medical talents of Chongqing (No. YXQN202409 (YJ Wang)), and the State Key Laboratory of Molecular Engineering of Polymers (K2024-13, (Y Fu)). The authors wish to acknowledge Dr. Huan Zhao (Revvity) and Xiaogang Wang (Revvity) for their advice on the experimental design and helpful discussions. The authors would also like to thank the Academy of Agricultural Sciences, Southwest University, for providing access to instrumentation and technical support.
Author information
Authors and Affiliations
Contributions
C Li, RJ Lee, and Y Fu conceived the project and designed the experiments. Y Fu, YL Huang, YJ Wang, ZL Fu, WY Cai, and ZY Ma conducted the experiments and analyzed the data. L Wang, YC Wu, X Zhou and Y.Q. Tang assisted in doing experiments and analyzing the results. Y Fu, C Li, and R.J. Lee prepared the manuscript. ZG Xu, J Xie, and JJ Jiang assisted in checking grammar and writing of the manuscript. All authors have given approval to the final version of the manuscript.
Corresponding authors
Ethics declarations
Competing interests
The authors declare no competing interests.
Peer review
Peer review information
Nature Communications thanks Michela Bosetti, Chengde Mao and the other anonymous reviewer(s) for their contribution to the peer review of this work. [A peer review file is available].
Additional information
Publisher’s note Springer Nature remains neutral with regard to jurisdictional claims in published maps and institutional affiliations.
Supplementary information
Source data
Rights and permissions
Open Access This article is licensed under a Creative Commons Attribution-NonCommercial-NoDerivatives 4.0 International License, which permits any non-commercial use, sharing, distribution and reproduction in any medium or format, as long as you give appropriate credit to the original author(s) and the source, provide a link to the Creative Commons licence, and indicate if you modified the licensed material. You do not have permission under this licence to share adapted material derived from this article or parts of it. The images or other third party material in this article are included in the article’s Creative Commons licence, unless indicated otherwise in a credit line to the material. If material is not included in the article’s Creative Commons licence and your intended use is not permitted by statutory regulation or exceeds the permitted use, you will need to obtain permission directly from the copyright holder. To view a copy of this licence, visit http://creativecommons.org/licenses/by-nc-nd/4.0/.
About this article
Cite this article
Fu, Y., Huang, Y., Wang, Y. et al. Virus-inspired lipopeptide-derived nucleic acid delivery to cartilage for osteoarthritis therapy. Nat Commun 16, 9184 (2025). https://doi.org/10.1038/s41467-025-64212-5
Received:
Accepted:
Published:
Version of record:
DOI: https://doi.org/10.1038/s41467-025-64212-5









