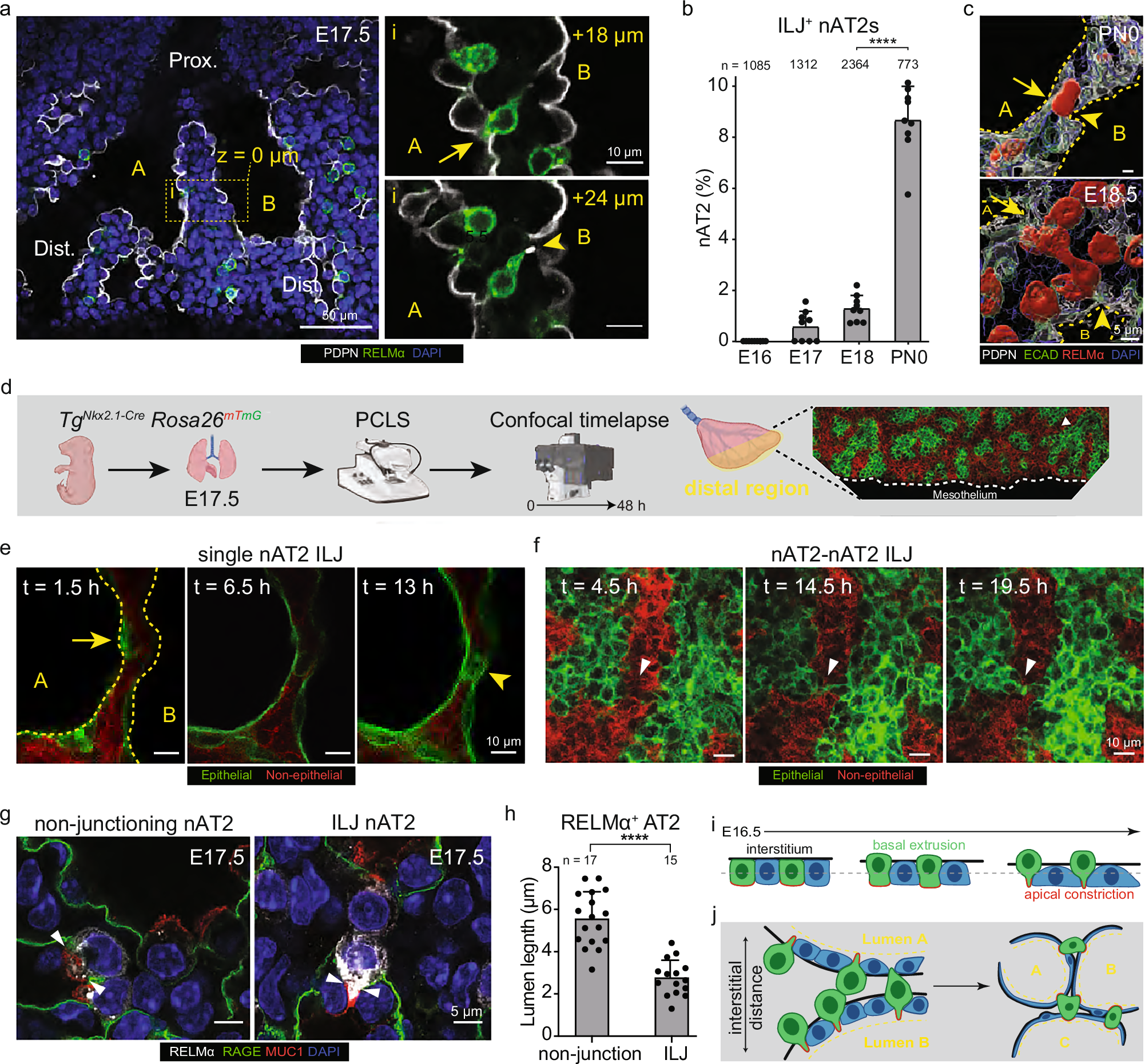
Fig. 2: Nascent AT2s form junctions with nearby but anatomically distinct lumens.
From: A molecular circuit regulates fate plasticity in emerging and adult AT2 cells

a E17.5 immunostain of RELMα (green), PDPN (white), and DAPI (blue) depicting where nAT2s are observed traversing the interstitium to form interlumenal junctions (ILJs). Magnified confocal sections (yellow box, i) of a representative nAT2 cell embedded in lumen A, at z-position +18 µm (top right), as well as in lumen B, at z-position +24 µm (bottom right). Bar, 50 µm (left), 10 µm (close-ups; right). b Quantification of ILJs during development (n represents nAT2 cells scored at each timepoint). ****p = 4.8 × 10−11 (one-way ANOVA, data as mean ± SD). c 3D rendering immunostaining of a direct (upper, AT2-to-AT1) and indirect (lower, AT2-to-AT2) ILJ from an immunostain for E-cadherin (green), RELMα (red), PDPN (white), and DAPI. Lumen boundaries are marked in yellow dashes. d Schematics of approach for timelapse confocal microscopy of Nkx2.1Cre; Rosa26mTmG lineage labeled precision cut lung slices (Adapted from BioRender) depicted in (e, f). e Representative direct nAT2 junctions between two lumens in 12-h timeperiod. f Two nAT2s established contact at 14.5 h and junction between two lumens in 15-h snapshots, contact marked with white arrows. g Representative MUC1 domain length in non-junctioning (left) and junctioning nAT2s. h Quantification of (g) shows a reduction in MUC1 domain length following ILJ (n represents number of nAT2 cells scored at each timepoint). ****p = 4.8 × 10−11 (Student’s two-sided t test, data as mean ± SD). i Observed sequence of nAT2 basal extrusion and apical constriction. j Schematic of junctioning outcomes (none, indirect, or direct) as interstitial thickness decreases. Source data are provided as a Source Data file. Created in BioRender. Cai, J. (2025) https://BioRender.com/9wf54yt.