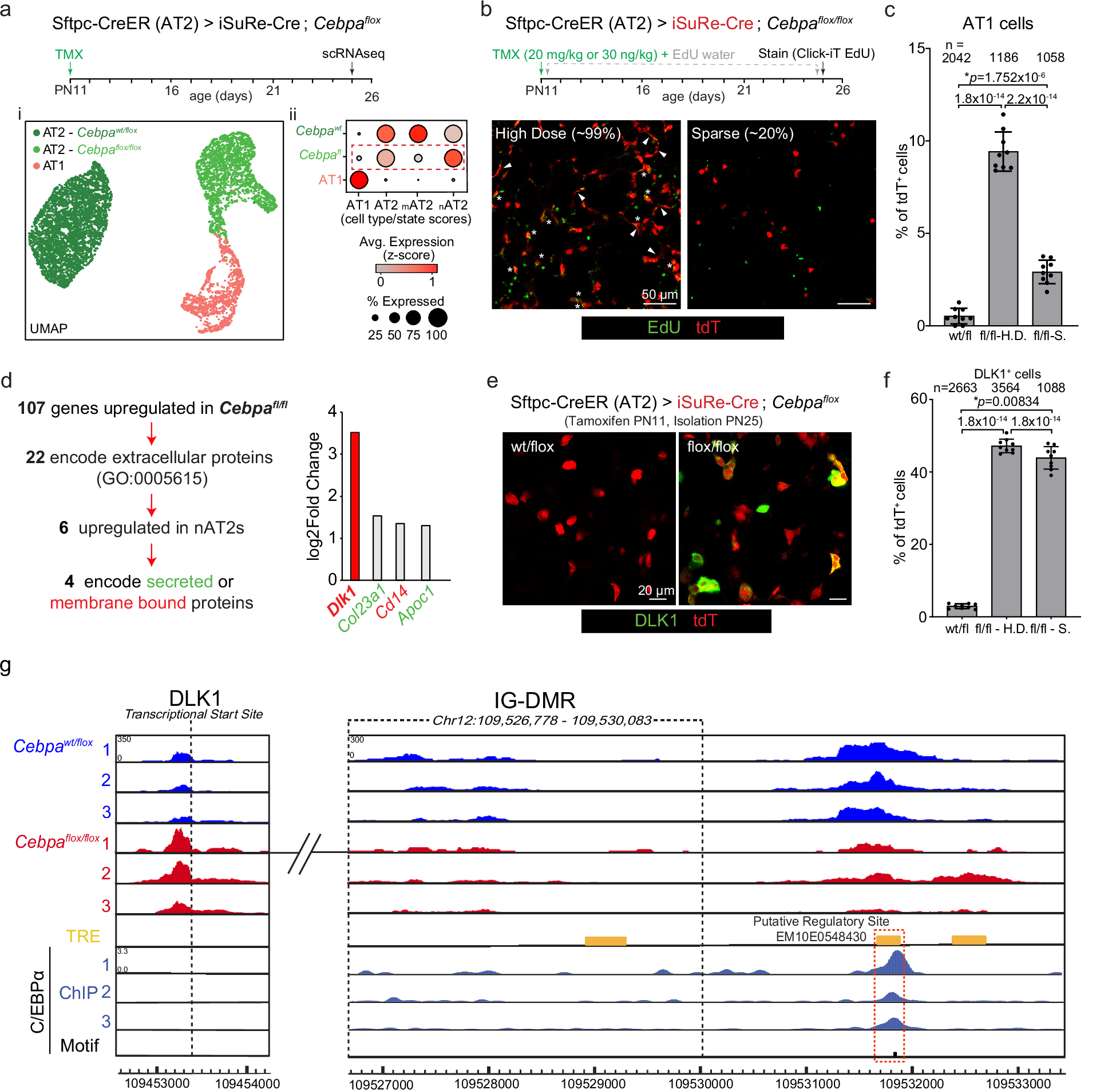
Fig. 5: C/EBPα blocks AT2 fate plasticity by repressing Dlk1.
From: A molecular circuit regulates fate plasticity in emerging and adult AT2 cells

a Design of scRNAseq experiment (upper). UMAP (i, lower left) with Louvain clustering depicts AT1s and AT2s (both control and Cebpa floxed) groups. Dot plot (ii, lower right) of gene score corresponding to cell type (AT1, AT2) or state (nAT2, mAT2) from all clusters. Note the change in scores following Cebpa deletion, suggesting some reacquisition of nAT2 state (red dashed box). b Design of iSuRe-Cre experiment (above). Representative immunostains for tdT-lineage (red) and EdU (green) from Cebpa deleted lungs with either high (~99% AT2s) or sparse dose (~20% AT2s) TMX (lower). Note lineage labeled cells that have proliferated (asterisk) or are AT1s (arrowhead). Bars, 50 µm. c Quantification of (b) showing percent tdT+ AT1s upon Cebpa deletion in either High Dose (fl/fl—H.D.) or Sparse (fl/fl—S) deletions compared to control (wt/fl). p values determined using One-way ANOVA with Tukey’s multiple comparisons testing (n represents tdT+ cells sampled for each condition in experimental triplicate; data as mean ± SD). d Screen for upregulated genes encoding a non-cell autonomous signal (left). Of the 107 genes upregulated following Cebpa deletion (log2 FC ≥ 0.7), 22 encode extracellular proteins, 6 of which are expressed in nAT2s. The 4 genes that encode either a secreted (green) or membrane bound (red) protein are plotted by fold change (right). e Representative regions of control or Cebpa deleted mouse lungs immunostained for DLK1 (green) and tdT (red). Bars, 20 µm. f Quantification of (e) DLK1 expression by tdT+ AT2s in control, sparse, and high dose conditions. Note similar amounts in high dose and sparse deletion conditions, 47.2% and 43.9% respectively. p values determined using One-way ANOVA with Tukey’s multiple comparisons testing (n represents tdT+ cells sampled for each condition in experimental triplicate; data as mean ± SD). All experiments were repeated at least three times. g Bulk ATACseq tracks showing chromatin accessibility of Cebpawt/fl (blue) and Cebpafl/fl (red) AT2 cells (n = 3 replicates for each condition), showing the Dlk1 transcriptional start site and intergenic differentially methylated region (IG-DMR). The closest C/EBPα binding site to Dlk1 is observed at a distal trans-regulatory element (TRE, yellow) downstream of the IG-DMR, which displays reduced chromatin accessibility upon Cebpa loss. ChIP-seq of AT2s for C/EBPα shows increased binding at the putative TRE (red box). Source data are provided as a Source Data file.