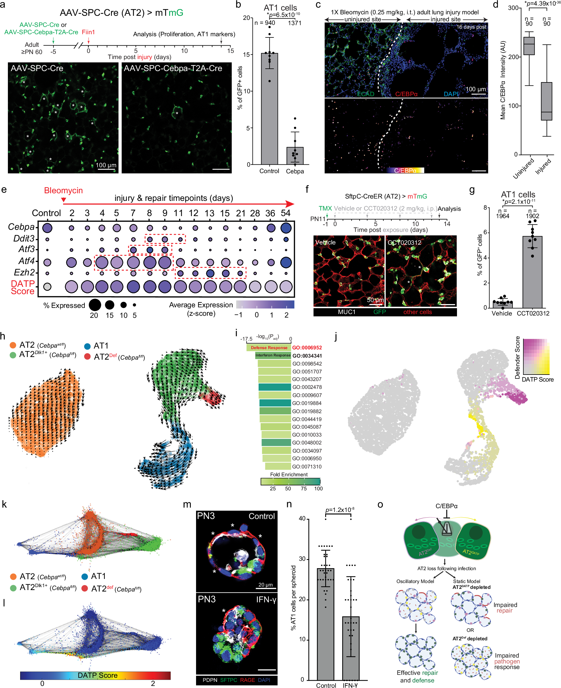
Fig. 7: C/EBPα downregulation is required to re-access mutually exclusive Defender and Regenerative states in response to injury.
From: A molecular circuit regulates fate plasticity in emerging and adult AT2 cells

a Experimental design for AAV Cebpa deletion study (top). Immunostained lungs 14 days post injury (bottom) showing GFP+ AT1s (asterisk). Bars, 100 µm. b Quantification of (a) percent GFP+ AT1s (n represents GFP+ cells sampled per condition in experimental triplicate). Data as mean ± SD (Student’s two-sided t test). c Adult mouse lung 16 days post Bleomycin injury immunostained for ECAD (green), C/EBPα (red), and DAPI (blue). Lower panel depicts C/EBPα expression (fire LUT) in injured versus uninjured sites. Bars, 100 µm. d Quantification of (c) mean C/EBPα intensity of AT2s within uninjured or injured regions. Data are represented as box plots showing median, upper, and lower quartiles, and the whiskers extend to the minima and maxima. p values determined using two-tailed Mann–Whitney U-test (n represents number of distal alveolar buds sampled per condition). e Dot plot of AT2s from published scRNAseq 1X Bleomycin timecourse study (GSE141259) depicting genes of known C/EBPα suppressors (Ddit3, Atf3, Atf4, and Ezh2—upregulation indicated in red) as well as DATP gene score. f Experimental design for stimulating CHOP in vivo. Control or CT020312 treated PN25 lungs immunostained for AT2 lineage (GFP) and MUC1 (white). Bars, 50 µm. g Quantification of (f) showing percent GFP+ AT1s in control and treated condition (n represents GFP+ cells sampled per condition). Data as mean ± SD (Student’s two-sided t test). h Leiden clustering identifies two Cebpafl/fl AT2 clusters: AT2DLK1+ (green) and AT2Def (red) which distinct velocity trajectories. i Gene Ontology (GO) analysis of the AT2Def cluster (Fisher’s Exact Test). j UMAP with overlaid DATP and Defender gene scores. k SPRING plot of clusters in (h), showing AT2Def state (red) in between the control AT2 (orange) and AT2DLK1+ (green) clusters. l SPRING plot of the DATP-gene score. m Immunostained PN3 mAT2 spheroids cultured with FGF7 alone (Control, top) or with interferon-γ (20 ng/mL; bottom). Bars, 20 µm. n Quantification of (m) showing percent of AT1s per spheroid (n represents spheroids sampled per condition). Data as mean ± SD (Student’s two-sided t test). o Schematic working model of AT2s oscillating between AT2Def (purple) and AT2DATP (yellow) states, both suppressed by C/EBPα. Upon AT2 loss (gray AT2s) and C/EBPα downregulation following infection, remaining AT2s could oscillate (left) between either state allowing for both a proper response to infection and regeneration. In a static model (right), inability to access both AT2Def and AT2DATP states would result in either impaired pathogen response or repair, respectively. All experiments were repeated at least three times (adapted from BioRender). Source data are provided as a Source Data file.