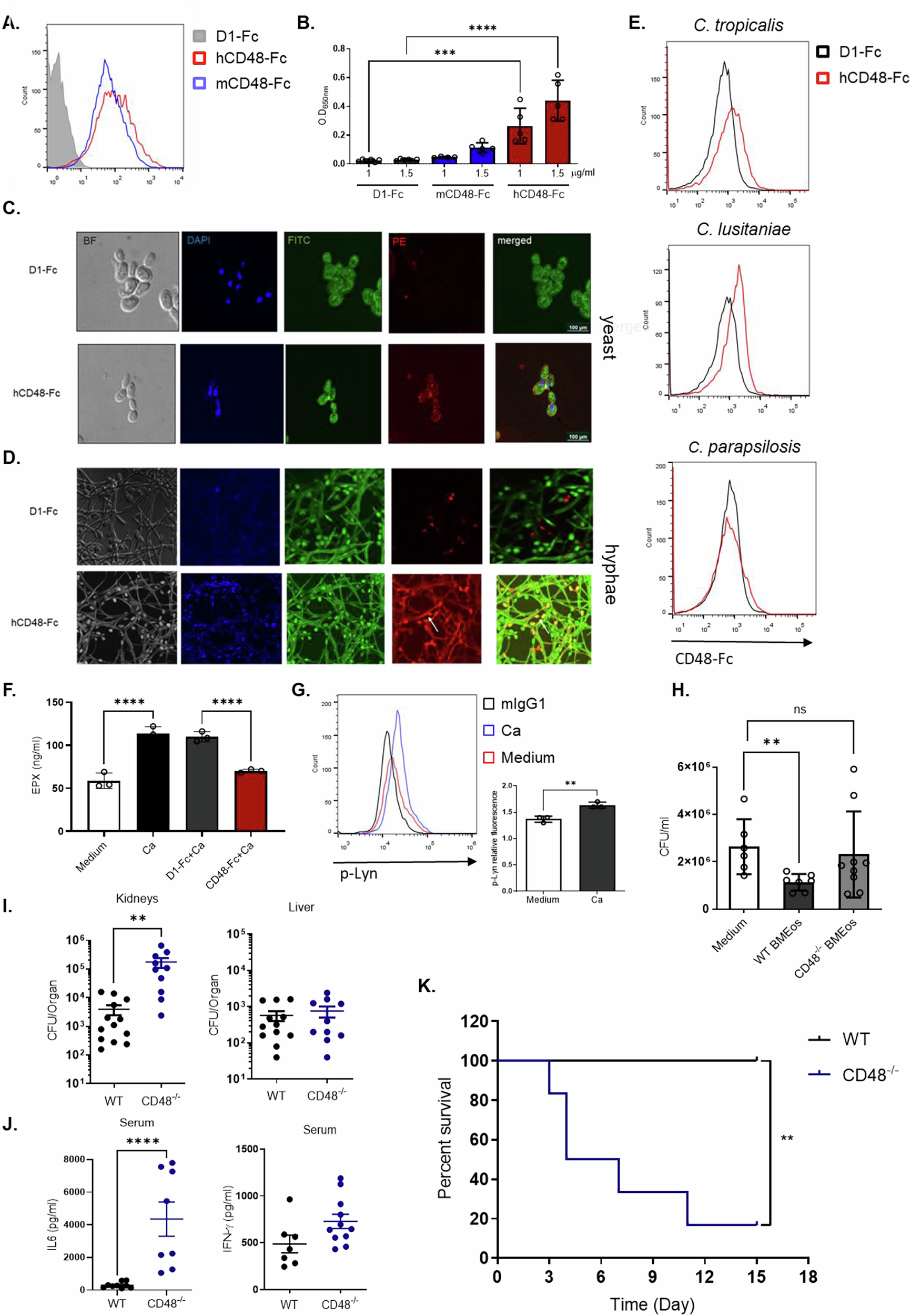
Fig. 3: CD48 binds C. albicans and regulates fungal growth.

A Flow cytometry staining of C. albicans with hCD48-Fc (red open histogram), mCD48-Fc (blue open histogram) or the negative control D1-Fc (gray filled histogram). Histograms are representative of 3 independent experiments. B Binding of. C. albicans to human and mouse CD48 as evaluated by ELISA. Plate-bound C. albicans were incubated with hCD48-Fc, mCD48-Fc, or the negative controlfig D1-Fc all at 1 and 1.5 µg/ml followed by incubation with secondary antibody, n = 3 biological replicates. Each experiment was performed in technical duplicates. C, D Immunofluorescence microscopy images of FITC-stained C. albicans yeast (C) and hyphae (D) stained with hCD48-Fc (red) or the negative control D1-Fc. Fungi were stained with FITC (green) and nuclei with DAPI (blue). Shown images are representative of 3 independent experiments. E Flow cytometry staining of C. tropicalis, C. parapsilosis, and C. lusitaniae with hCD48-Fc (red open histograms) or D1-Fc (black open histograms). Histograms are representative of 3 independent experiments. F EPX release in supernatants of eosinophils co-cultured for 3 h with C. albicans (Ca; MOI 1) following their pre-incubation with hCD48-Fc (red column) or D1-Fc (dark gray column; 5 µg/ml). Data is representative of 1 out of 3 experiments with eosinophils obtained from 3 independent donors. G p-Lyn expression in eosinophils incubated with C. albicans (Ca, MOI 1, blue open histogram) or in medium for 15 min. Protein expression was evaluated by intracellular flow cytometry staining. Black open Histogram shows the staining with IgG1 isotype control. The histograms are representative of 1 out of 3 experiments. The right panel represents the relative fluorescence of the pooled experiments. n = 3. H CFU counts of C. albicans incubated with CD48–/– or WT BMEos for 20 h; n = 3 biological replicates. Each experiment was performed in technical triplicates. I C. albicans CFU in the kidneys and liver of CD48–/– and WT mice 2 dpi. Fungal load was assessed by CFU as described in Fig. 2A. n = 12 for WT; n = 10 for CD48–/– mice, collected in 2 independent experiments. J IL-6 (n = 9 for WT; n = 8 for CD48–/– mice) and IFN-γ levels (n = 14 for WT; n = 16 for CD48–/– mice) in serum of C. albicans-infected WT and CD48–/– mice. IFN-γ was performed in technical duplicates. K Survival rate (percent survival) of WT and CD48–/– mice in the “survival” systemic infection model as described in Fig. 2E. n = 6 mice/group in 2 independent experiments. Data show the mean ± SEM (I and J) or mean ± SD (B, F–H). Significance was analyzed by one-tail Anova (B and F) or two-tailed student t test (G–J), survival curve was analyzed by Log-rank (Mantel Cox) test; **P ≤ 0.01; ***P ≤ 0.005, ****P ≤ 0.001.