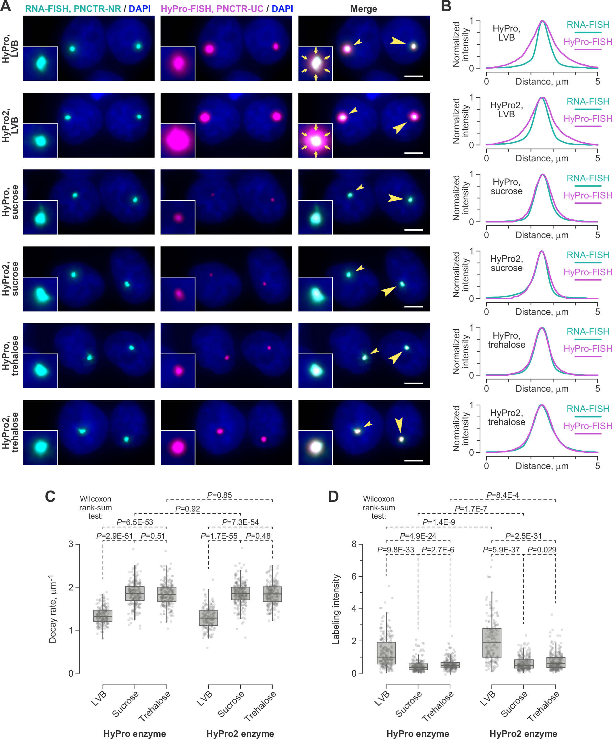
Fig. 2: Trehalose-containing buffer suppresses biotin diffusion while maintaining relatively high activity of proximity-labeling enzymes.
From: Enhanced hybridization-proximity labeling discovers protein interactomes of single RNA molecules

A The PNC compartment (arrowheads) was co-stained in HeLa cells by RNA-FISH (cyan) with a non-repetitious PNCTR-specific probe set and HyPro-FISH (magenta) with a probe targeting PNCTR’s UC-rich repeats. Proximity biotinylation was performed in the low-viscosity buffer (LVB, rows 1 and 2) or a high-viscosity buffer containing either 50% sucrose (rows 3 and 4) or 50% trehalose (rows 5 and 6). Large arrowheads, perinucleolar compartments (PNCs) magnified 3 × in the close-ups. Main images, maximum-intensity Z-stacks; close-ups, individual optical sections. Scale bars, 5 μm. All samples were imaged using identical microscopy settings. Both HyPro (odd rows) and HyPro2 (even rows) perform well in this assay, with HyPro2 signals tending to be brighter. Sucrose and trehalose suppress biotin signal diffusion (arrows in the LVB close-ups), with sucrose inhibiting enzymatic activity more than trehalose. The experiment was repeated 3 times, with similar results. B Maximum-normalized intensity profiles of RNA-FISH and HyPro-FISH signals for individual optical sections along the direction indicated by large arrowheads in (A). HyPro-FISH signal spreads beyond RNA-FISH in LVB but not in sucrose- or trehalose-containing buffers. C Signal decay rates of HyPro-FISH intensity profiles plotted as in (B) and fitted to an exponential decay model40. Larger decay rates in sucrose and trehalose indicate reduced signal diffusion. D Proximity-labeling efficiencies normalized to the HyPro-LVB median and compared across the six conditions shown in (A, B). Data in (C, D) are quantified from 3 labeling experiments, presented as box plots, and compared by a two-sided Wilcoxon rank-sum test.