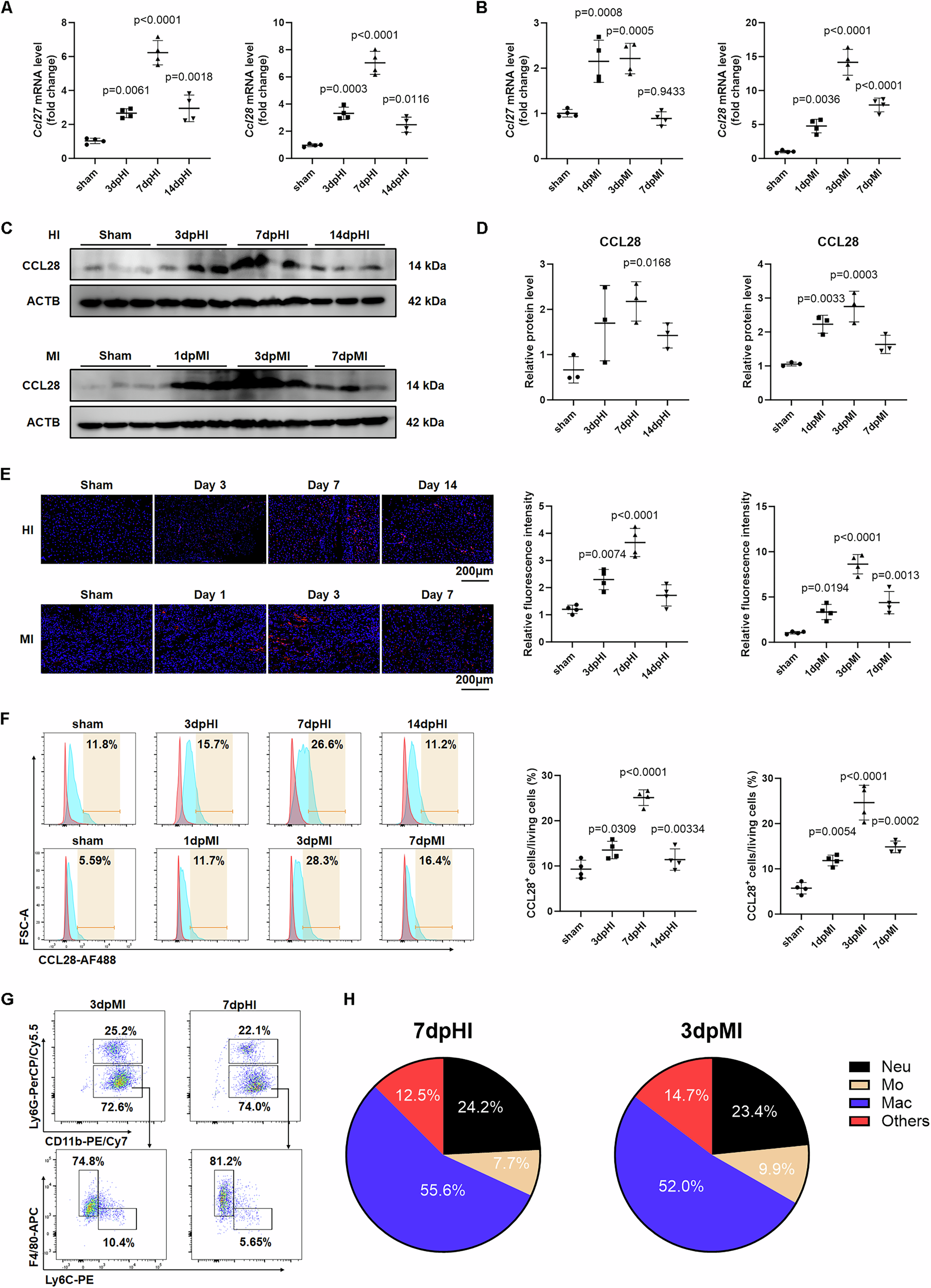
Fig. 1: CCL28 is upregulated in myocardial and hindlimb ischemia.

The hindlimb ischemia (HI) and myocardial ischemia (MI) were constructed on wild-type mice at specific time points (biological replicates, n = 4 per group). A The mRNA levels of Ccl27 and Ccl28 in the gastrocnemius of mice subjected to sham or HI surgery were determined by RT-qPCR at specific time points (biological replicates, n = 4 per group, One-Way ANOVA using Tukey multiple comparisons test). B The mRNA levels of Ccl27 and Ccl28 in the hearts of mice subjected to sham or MI surgery were determined by RT-qPCR at specific time points (biological replicates, n = 4 per group, One-Way ANOVA using Tukey multiple comparisons test). C Representative bands of CCL28 and ACTB protein in the gastrocnemius of mice subjected to sham or HI surgery measured by Western blot assay. Representative bands of CCL28 and ACTB protein in the hearts of mice subjected to sham or MI surgery measured by Western blot assay. D Quantification of CCL28 protein (biological replicates, n = 3 per group, One-Way ANOVA using Tukey multiple comparisons test). E Representative immunofluorescence images and quantification of CCL28 in gastrocnemius slice 7 days post HI and heart slice 3 days post MI with staining for CCL28 (red) and nuclei (blue). Scale bar, 200 μm. (biological replicates, n = 4 per group, One-Way ANOVA using Tukey multiple comparisons test). F Flow cytometry-based representative histogram (isotype control, red; CCL28 staining, blue) and quantification of CCL28+ cells isolated from the gastrocnemius of mice subjected to sham or HI surgery, and the hearts of mice subjected to sham or MI surgery at specific time points (biological replicates, n = 4 per group, One-Way ANOVA using Tukey multiple comparisons test). G Flow cytometry-based representative dot plots of CD11b+Ly6G-Ly6C-F4/80+ cells among the CCL28+CD45+ cells 7 days post HI and 3 days post MI. H The percentage of multiple cells, including neutrophils (black), monocytes (yellow), macrophages (blue), and other cells (red), among the CCL28+ cells 7 days post HI and 3 days post MI (biological replicates, n = 4 per group). Quantitative real-time polymerase chain reaction, RT-qPCR; chemokine C-C motif ligand (CCL). Data are expressed as mean ± SD. Source data are provided as a Source Data file.