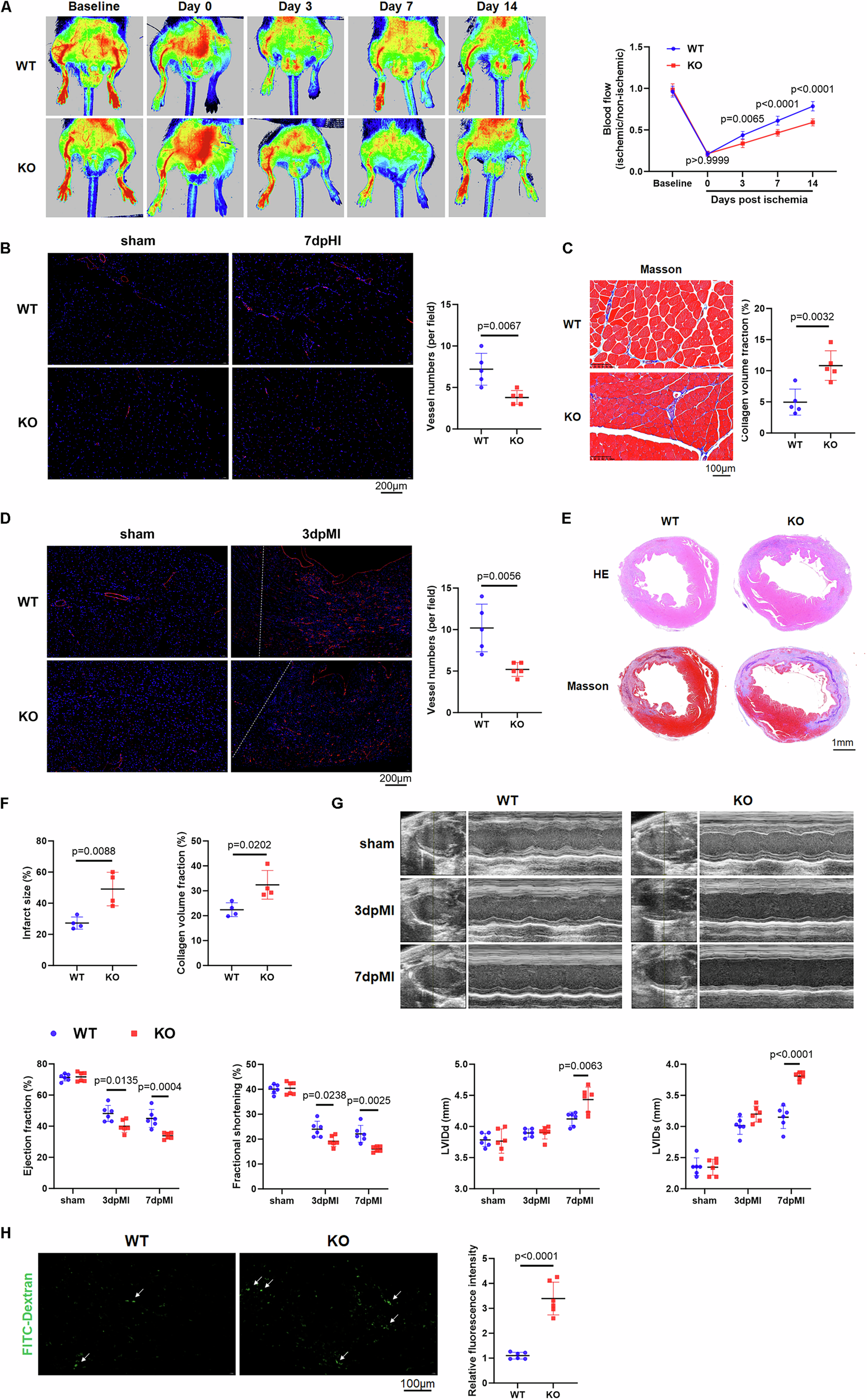
Fig. 5: CCL28 is required for post-ischemic revascularization by CCR10+ endothelial cells.

The hindlimb ischemia (HI) and myocardial ischemia (MI) were constructed on Ccl28-KO (KO) and littermate control mice (WT). A Representative images and quantification of blood flow in mice examined by laser Doppler imaging at specific time points (biological replicates, n = 8 per group, Two-Way ANOVA using Tukey multiple comparisons test). B Representative immunofluorescence images and quantification of vessel numbers in the WT and Ccl28-KO mice of gastrocnemius 7 days post HI with staining for CD31 (red) and nuclei (blue) (biological replicates, n = 5 per group, Unpaired two-tailed Student’s t-test). Scale bar, 200 μm. C The percentage of collagen volume fraction in the WT and Ccl28-KO mice of gastrocnemius 14 days post HI was assessed by Masson’s trichrome staining (biological replicates, n = 5 per group, Unpaired two-tailed Student’s t-test). Scale bar, 100 μm. D Representative immunofluorescence images and quantification of vessel numbers in the WT and Ccl28-KO of hearts 7 days post MI with staining for CD31 (red) and nuclei (blue) (biological replicates, n = 5 per group, Unpaired two-tailed Student’s t-test). Scale bar, 200 μm. E, F The percentage of infarct size and collagen volume fraction in the WT and Ccl28-KO of hearts 7 days post MI were assessed by Masson’s trichrome staining (biological replicates, n = 4 per group, Unpaired two-tailed Student’s t-test). Scale bar, 1 mm. G Echocardiography was performed to assess cardiac function of the left ventricle in the WT and Ccl28-KO mice subjected to sham or MI surgery at specific time points (biological replicates, n = 6 per group, Two-Way ANOVA using Tukey multiple comparisons test). H The FITC-Dextran (green) penetrance was used to detect vascular leakage in the WT and Ccl28-KO of hearts 3 days post MI (biological replicates, n = 6 per group, Unpaired two-tailed Student’s t-test). Scale bar, 100 μm. Data are expressed as mean ± SD. Source data are provided as a Source Data file.