Abstract
Asthma is a heterogeneous disease characterized by infiltration of immune cells that interact with epithelial cells and release various factors driving chronic inflammation and airway remodeling. Although monoclonal antibody-based biologics alleviate inflammation, their efficacy in suppressing airway remodeling is limited. Interleukin-24 (IL-24) has been implicated in neutrophilic asthma, but its role in eosinophilic asthma remains unclear. Here, we show that IL-24 is mainly secreted by infiltrating eosinophils in mice with OVA- and HDM-induced asthma-like lung disease models. IL-24 knockout mice exhibit reduced inflammatory responses, alleviated pulmonary fibrosis, improved epithelial integrity, and decreased mucus hypersecretion. Mechanistically, IL-24 activates the CXCL5/CXCR1/CXCR2 axis, enhancing eosinophil recruitment to the lungs. IL-24 disrupts epithelial tight junction integrity, contributing to increased permeability. Furthermore, IL-24 targets airway epithelial cells, promoting EMT-like changes and the secretion of profibrotic mediators, which leads to bronchial wall thickening and pulmonary fibrosis. Therefore, targeting IL-24 holds promise for anti-asthmatic interventions by suppressing inflammation and pathological remodeling.
Similar content being viewed by others
Introduction
Asthma is a chronic, heterogeneous respiratory disease that affects individuals of all ages. This condition is characterized by the infiltration of immune cells, which interact with epithelial cells1, leading to the release of various factors that promote chronic inflammation, bronchial hyperresponsiveness, and ultimately airway fibrosis2. Severe asthma, which is refractory to traditional medications, including high-dose inhaled corticosteroids (ICSs) combined with long-acting β2-agonists (LABAs), remains a significant clinical challenge3. Although monoclonal antibody-based therapeutic agents mitigate inflammation in asthma patients, their efficacy in suppressing pathological airway remodeling is limited4. Therefore, it remains important to study asthma pathogenesis and identify potential therapeutic targets.
In asthma, type 2 inflammation, known as allergic asthma, is the predominant immune response to allergens5. Environmental stimuli trigger airway epithelial cells to release IL-25, IL-33, and thymic stromal lymphopoietin (TSLP)4, which activate T helper (Th)2 cells to produce IL-4, IL-5, and IL-13, driving asthma symptoms. Airway eosinophilia is a key change induced by type 2 cytokines. Infiltrating eosinophils release cationic granule proteins, cytokines, chemokines, and lipid mediators, leading to tissue damage, increased type 2 inflammation, and mucus production, exacerbating asthma6.
In contrast, some patients with severe asthma exhibit clinical manifestations distinct from those of type 2 asthma and are classified as having non-type 2 asthma. Non-type 2 asthma is characterized by elevated levels of IL-17A, IL-17F, and IL-22, which promote neutrophil infiltration and enhance Th17-mediated inflammation during asthma pathogenesis7. Therefore, different asthma endotypes are regulated by distinct types of immune cells and cytokines. Importantly, maintaining a balance of these immune cells or cytokines is critical for sustaining a healthy state.
The other predominant hallmark of asthma, airway remodeling, involves structural changes due to repeated injury, inflammation, and tissue repair8. It can be roughly classified into five features: (i) epithelial cell destruction causing impaired barrier integrity and function, (ii) excessive goblet cell formation leading to mucus overproduction and air trapping9, (iii) abnormal extracellular matrix (ECM) accumulation causing airway fibrosis, (iv) smooth muscle hypertrophy and increased contractility leading to bronchial hyperreactivity and narrowing10, and (v) angiogenesis promoting immune cell infiltration and inflammation11. These pathological changes within the pulmonary microenvironment lead to impaired lung function, ultimately resulting in respiratory failure.
Adhesion between airway epithelial cells results in the formation of a barrier below the apical surfaces of the cells, which protects against environmental allergens, particles, and pathogens. Tight junctions create these adhesive connections between epithelial cells12. When tight junctions are damaged, harmful factors gain access, promote inflammation, and contribute to pathological airway remodeling13. Asthma patients often exhibit reduced epithelial integrity, disrupted tight junctions, and increased permeability14.
IL-24, an immunoregulatory cytokine belonging to the IL-10 family, signals through IL-20R1/IL-20R2 and IL-22R1/IL-20R2 heterodimeric receptors to activate the Janus kinase/signal transducer and activator of transcription (JAK/STAT) pathway, primarily inducing STAT1 and STAT3 phosphrylation15. IL-24, which was originally identified as a Th2 cytokine induced via the IL-4-mediated STAT6 signaling pathway, has been implicated in various immune responses16. During filarial infection, IL-24 is upregulated in CD4+ and CD8+ T cells, modulating inflammatory responses and contributing to defense against lymphatic filariasis17. A previous study18 reported elevated IL-24 levels in the sputum of allergic asthma patients, suggesting its potential as a biomarker for respiratory tract inflammation. A recent study19 further indicated that IL-24 aggravates neutrophilic inflammation by stimulating IL-17A production in a house dust mite (HDM) plus lipopolysaccharide (LPS)-induced neutrophilic asthma model. These results suggest that IL-24 not only serves as a potential biomarker for predicting asthma progression but also plays a detrimental role in neutrophilic asthma. However, the specific role of IL-24 in allergic and mixed granulocytic asthma remains unclear, as does the impact of IL-24 on immune cell dynamics and lung microenvironment changes.
In addition, IL-24 can synergize with IL-4 to promote M2 macrophage polarization and fibroblast activation, exacerbating pulmonary fibrosis20. More recently, IL-24 was shown to target bronchial epithelial cells, promoting epithelial-mesenchymal transition (EMT) and contributing to subepithelial fibrosis21. However, the effects of IL-24 on other airway cells or fibroblasts in the context of fibrosis remain unknown. In this study, we used mouse models of ovalbumin (OVA)- and HDM-induced asthma-like disease models to investigate the involvement of IL-24 in asthma progression, with a focus on the effects of IL-24 on chronic inflammation and airway remodeling in allergic asthma.
Results
Eosinophils drive elevated pulmonary IL-24 levels in mice with OVA-induced asthma
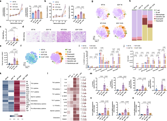
To elucidate the role of IL-24 in asthma, we first aimed to identify the cellular source of IL-24 in asthma by establishing mouse models of OVA-induced acute and chronic asthma (Fig. 1a). Hematoxylin-eosin (H&E) staining revealed increased immune cell infiltration in OVA-treated mice compared with that in naïve mice (Fig. 1b). Masson’s trichrome staining indicated increased collagen deposition, and periodic acid-Schiff (PAS) staining revealed increased mucus production (Fig. 1b). Enzyme-linked immunosorbent assay (ELISA), immunofluorescence (IF) staining, and fluorescence-activated cell sorting (FACS) analysis revealed significantly elevated IL-24 levels in the lung tissues of OVA-treated mice compared with those of naïve mice (Fig. 1c, d; Supplementary Fig. 1a, b, right panel). Western blot analysis confirmed increased IL-24 expression, which peaked in the eighth week post-challenge (Fig. 1e, f).
a Flowchart of the method used to generate the ovalbumin (OVA)-induced allergic asthma model. b Hematoxylin-eosin (H&E), Masson’s trichrome, and periodic acid-Schiff (PAS) staining of the lung structure in naïve mice and mice with OVA-induced chronic asthma. H&E staining and left panel of Masson’s trichrome staining and PAS staining: Scale bar = 500 μm. Right panel of Masson’s trichrome staining and PAS staining: Scale bar = 100 μm. c Levels of IL-24 in lung tissues measured by ELISA. Naïve group: n = 4 mice. OVA-treated group: n = 7 mice. d IF staining with an anti-IL-24 antibody in the lung tissues of naïve mice and mice with OVA-induced chronic asthma. DAPI was used for nuclear staining. Scale bar = 20 μm. IL-24: green; nuclei: blue. e Western blot analysis of IL-24 protein levels in the lung tissues. GAPDH was used as an internal control. f Quantification of IL-24 protein levels in (e). Naïve mice: n = 9. Groups of OVA-challenged 5 days and 8 weeks: n = 5; the group of OVA-challenged 5 weeks: n = 4; the group of OVA-challenged 21 weeks: n = 3. g Representative flow cytometry analysis of IL-24-expressing cells in the BALF of naïve mice and mice with OVA-induced acute asthma, shown as histograms. h Quantification of IL-24-expressing cells in (g). Naïve mice: n = 5. OVA-induced acute asthma model mice: n = 6. i Representative flow cytometry analysis of IL-24-expressing cells in the BALF of naïve mice and mice with OVA-induced chronic asthma model, shown as histograms. j Quantification of IL-24-expressing cells in (i). Naïve mice: n = 4. OVA-induced chronic asthma model mice: n = 5. The gating strategy of FACS analysis in (g, i) was shown in Supplementary Fig. 2a. k, l t-SNE plots showing the composition of CD45+ immune cells and nonimmune cells in the BALF of naïve mice and mice with OVA-induced acute and chronic asthma. IL-24 expression was analyzed in different immune cells and is presented as a t-SNE plot. The gating strategy of FACS analysis in (k, l) was shown in Supplementary Fig. 2b. m, n Quantification of IL-24+ eosinophils in the BALF by flow cytometry. m Naïve mice: n = 5. OVA-induced acute asthma model mice: n = 6. n Naïve mice: n = 4. OVA-induced chronic asthma model mice: n = 5. The gating strategy of FACS analysis in (m, n) was shown in Supplementary Fig. 2e. o, p ICC staining of immune cells isolated from BALF by the Cytospin technique with anti-SiglecF, anti-CCR3, and anti-IL-24 antibodies. DAPI was used for nuclear staining. Scale bar = 8 μm. o SiglecF: green; IL-24: red; nuclei: blue or gray. p CCR3: red; IL-24: green; nuclei: blue or gray. In (c, f, h, j, m, n), each data point represents an individual mouse. All data presented are representative of three biologically independent experiments. One-tailed (c), or two-tailed unpaired t-test (h, j, m, n), and Kruskal–Wallis test with Dunn’s multiple comparisons test (f) were used for statistical analysis. Data are presented as the means ± SEMs. P-values are shown in the figures. Source data are provided as a Source Data file.
We further investigated the cellular source of IL-24 during OVA-induced acute and chronic inflammation. FACS analysis (Supplementary Fig. 2a) revealed an increase in the number of IL-24+ cells in both acute (Fig. 1g, h) and chronic asthma (Fig. 1i, j) model mice compared with that in naïve mice. A t-distributed stochastic neighbor embedding (t-SNE) analysis of bronchoalveolar lavage fluid (BALF) cells from naïve and OVA-treated mice revealed IL-24 expression in different cell subsets (Supplementary 2b; Fig. 1k, l). IL-24 expression was predominantly increased in eosinophils in the acute (Fig. 1k; Supplementary Fig. 2c) and chronic asthma (Fig. 1l; Supplementary Fig. 2d) models. The percentage of eosinophils among IL-24+ cells was significantly elevated following OVA induction (Supplementary Fig. 2e; Fig. 1m, n). IF staining of lung tissues demonstrated the co-expression of IL-24 and C-C motif chemokine receptor 3 (CCR3)+ eosinophils (Supplementary Fig. 3). Immunocytochemistry (ICC) staining of BALF further revealed the IL-24 expression in granules of sialic acid-binding Ig-like lectin F (SiglecF)+ and CCR3+ eosinophils (Fig. 1o, p). These results suggest that eosinophils are the major cellular source of pulmonary IL-24 during OVA-induced airway inflammation. In addition, we isolated mouse bone marrow cells and treated them with IL-5 to promote eosinophil differentiation. The alarmin cytokines IL-25 and IL-33 were used to mimic asthmatic inflammation. IL-5 was the most effective in inducing eosinophil generation (Supplementary Fig. 4a, b). In SiglecF+ and CCR3+ eosinophils, the mean fluorescence intensity (MFI) of IL-24 was greater in IL-5-treated cells than in untreated cells (Supplementary Fig. 4c, d). These findings demonstrate the ability of eosinophils to secrete IL-24.
IL-24 deficiency alleviates OVA-induced airway inflammation
To clarify the biological function of IL-24 in the context of asthma in vivo, we used IL-24 knockout (Il24−/−) and wild-type (WT) mice to establish an OVA-induced chronic asthma model. Airway hyperresponsiveness (AHR) was assessed to evaluate lung function. OVA-treated WT mice showed significantly increased lung resistance (Fig. 2a) and tissue elastance (Fig. 2b) compared to naïve mice. In OVA-treated Il24−/− mice, both lung resistance and elastance were markedly reduced compared to OVA-treated WT mice (Fig. 2a, b). These findings suggest that IL-24 deficiency improves lung function in OVA-induced asthma. Next, the ELISA results showed that OVA-specific immunoglobulin (Ig)E levels were significantly increased in OVA-treated mice during the sensitization phase, indicating the successful sensitization in both WT and Il24−/− mice (Fig. 2c). H&E staining revealed decreased immune cell accumulation in the lung parenchyma of OVA-treated Il24−/− mice compared to that of WT mice (Fig. 2d). The total number of cells in the BALF was also significantly reduced in Il24−/− mice with asthma (Fig. 2e). Flow cytometry and t-SNE analysis revealed distinct immune cell populations in the BALF across the four groups of mice (Fig. 2f, g). Upon OVA stimulation, the cell percentage and number of eosinophils and neutrophils were significantly increased in WT mice and were predominant in BALF cell populations (Fig. 2h-j). The cell numbers of T cells, B cells, macrophages, and dendritic cells were also markedly increased in response to OVA induction in WT mice (Fig. 2j). Compared with OVA-treated WT mice, OVA-treated Il24−/− mice showed a moderate decreasing trend in neutrophil numbers (Fig. 2j). Both the percentage and number of eosinophils were significantly lower in OVA-treated Il24−/− mice than in OVA-treated WT mice (Fig. 2i, j). These data suggest that IL-24 contributes to the accumulation of eosinophils in the lung after OVA stimulation, indicating a potential role for IL-24 in driving eosinophilic inflammation in asthma.
a, b Airway mechanics were measured using the Buxco FinePointe system following a methacholine challenge. a Lung resistance; the right panel shows statistical analysis at 25 mg/ml methacholine. Naïve mice: n = 4. OVA-treated mice: n = 5. b Tissue elastance; right panel shows statistical analysis at 25 mg/ml methacholine. Naïve mice: n = 4. OVA-treated mice: n = 5. c Serum OVA-IgE levels in the mice were measured via ELISA. Naïve mice: n = 20. OVA-induced chronic asthma model mice: n = 32. d Hematoxylin-eosin (H&E) staining of the lung structure of the mice. Scale bar = 500 μm. e Total number of cells in the bronchoalveolar lavage fluid (BALF) of the mice. Naïve mice: n = 8. OVA-induced chronic asthma model mice: n = 12. f, g t-SNE plots showing the composition of CD45+ immune cells and nonimmune cells in the BALF of naïve mice and mice with OVA-induced chronic asthma. h Representative flow cytometry analysis of the percentage of CD45+ immune cell populations in the BALF. The results are presented as plots of vertical slices. i, j Quantification of the immune cell populations in (h). The results are presented as percentages of CD45+ cells and cell numbers. Naïve mice: n = 5. OVA-induced chronic asthma model mice: n = 5. The gating strategy of FACS analysis in (g–j) was shown in Supplementary Fig. 2b. k The gene expression of asthma-related cytokines in the lung tissues was detected via RT‒qPCR. Gene expression was recorded as Ct values and normalized to that of β-actin. The results were averaged and are presented as a heatmap displaying the z-score. Naïve mice: n = 4. OVA-induced chronic model mice: n = 6. l, m Protein levels of asthma-related cytokines in lung tissues were measured. The results for each group of mice were averaged and are displayed as a heatmap. The levels of the indicated cytokines in the lung tissues were measured with customized LEGENDplex kits. Naïve mice: n = 4. OVA-induced chronic asthma model mice: n = 7. n The expression of Cxcr1 and Cxcr2 in the BALF was detected via RT‒qPCR. Naïve mice: n = 5; OVA-induced chronic asthma model mice: n = 10. o Expression of Cxcl5 in the lung tissues was detected via RT‒qPCR. Naïve mice: n = 5. OVA-induced chronic asthma model mice: n = 6. WT-N: naïve WT mice; Il24−/−-N: naïve Il24−/− mice; WT-OVA: OVA-treated WT mice; Il24−/−-OVA: OVA-treated Il24−/− mice. In (a (right panel), b (right panel), c, e, i, j, m–o), each data point represents an individual mouse. The data presented in (c) were pooled from six biologically independent experiments; the other data presented are representative of three biologically independent experiments. One-way ANOVA with Tukey’s multiple comparisons test (a (right panel), b (right panel), e, m (IL-4, IL-5, and IL-13), n (Cxcr1), o), Kruskal–Wallis test with Dunn’s multiple comparisons test (c, m (TSLP), n (Cxcr2)), and two-way ANOVA with Tukey’s multiple comparisons test (i, j) were used to analyze the statistical differences. Data are presented as the means ± SEMs. P-values are shown in the figures. Source data are provided as a Source Data file.
IL-24 deficiency affects cytokine profiles and chemokine expression in the context of OVA-induced asthma
To examine the effect of IL-24 on immune cell recruitment, we evaluated the cytokine profiles in lung tissues via real-time quantitative PCR (RT‒qPCR). Gene expression was normalized as z scores and visualized in a heatmap (Fig. 2k). In the OVA-induced asthma model, WT mice presented notable increases in the levels of Th2 cytokines (Il4, Il5, and Il13), Th1 cytokines (Ifng and Il12), Th17 cytokines (Il17a and Il17f), alarmin cytokines (Il25 and Tslp), chemokines (Ccl11), anti-inflammatory cytokines (Tgfb1), and pro-inflammatory cytokines (Il1b, Il6, and Tnf). The gene levels of these cytokines were decreased in Il24−/− mice (Fig. 2k). While the expression of OVA-increased Il33 and Il10 has no significant difference between WT and Il24−/− mice (Fig. 2k). These findings suggest that IL-24 plays a crucial role in modulating the cytokine milieu in the lungs, enhancing pro-inflammatory and Th2 responses in the context of OVA-induced asthma.
We further used a LEGENDplex kit to quantify asthma-associated cytokine levels. In OVA-induced asthma model, the protein levels of Th2 cytokines (IL-4, IL-5, and IL-13), a Th1 cytokine (IL-12p70), a Th17 cytokine (IL-17A), IL-10, and alarmin cytokines (IL-33 and TSLP) were greater in WT mice than in Il24−/− mice (Fig. 2l). Specifically, the concentrations of IL-4, IL-5, IL-13, and TSLP were markedly greater in OVA-treated WT mice than in OVA-treated Il24−/− mice (Fig. 2m). These results indicate that IL-24 deficiency reduces OVA-induced airway inflammation by suppressing immune cell infiltration and cytokine production.
To elucidate the possible pathway of IL-24-increased immune cell recruitment and inflammation, we also examined chemokine receptor expression on immune cells in the BALF of WT and Il24−/− mice in response to OVA induction (Supplementary Fig. 5). Among the investigated chemokine receptors, Cxcr1 and Cxcr2 expression was significantly upregulated in OVA-treated WT mice compared with Il24−/− mice (Fig. 2n). Cxcl5 expression was notably greater in the lung tissues of OVA-treated WT mice than in those of Il24−/− mice (Fig. 2o). These results suggest that IL-24 deficiency alters the immune environment in the BALF and lung tissues in our chronic asthma model. IL-24 may regulate immune cell trafficking after OVA induction by modulating the expression of CXCL5 and its receptors CXCR1 and CXCR2.
IL-24 deficiency attenuates airway remodeling in mice with OVA-induced chronic asthma
To investigate the impact of IL-24 on airway remodeling in the context of asthma in vivo, we also established an OVA-induced chronic asthma model in Il24−/− and WT mice. Masson’s trichrome staining revealed that chronic OVA stimulation induced collagen fiber accumulation in the peribronchial and interstitial areas (Fig. 3a, Supplementary Fig. 6). PAS staining and mucin staining revealed increased mucus production in the airway epithelial cells of OVA-treated WT mice, and these changes were alleviated in Il24−/− mice (Fig. 3a, Supplementary Fig. 6). OVA-induced thickening of the bronchial smooth muscle layer and reticular basement membrane (RBM) was also reduced in Il24−/− mice compared with WT mice (Fig. 3b–d). These findings suggest that IL-24 deficiency mitigates airway remodeling after OVA stimulation.
a Masson’s trichrome, periodic acid-Schiff (PAS), and mucin staining of the lung structure in WT and Il24−/− naïve mice and mice with OVA-induced chronic asthma. Scale bar = 100 μm. b Hematoxylin-eosin (H&E) staining of the lung structure in naïve mice and mice with OVA-induced chronic asthma. Upper panel: scale bar = 500 μm. Lower panel: scale bar = 50 μm. c, d Quantification of bronchial wall muscle thickness and RBM thickness in (b). Naïve mice: n = 8. OVA-induced chronic asthma model in WT mice: n = 11; Il24−/− mice: n = 10. e IHC staining with an anti-αSMA antibody in the lung tissues of naïve mice and mice with OVA-induced chronic asthma. Upper panel: scale bar = 500 μm. Lower panel: scale bar = 100 μm. f Quantification of the αSMA+ areas in the lung tissues in (e). Each data point represents a field (an image) of an individual mouse. Three fields of each mouse were presented. Naïve mice: n = 2. OVA-induced chronic asthma mice: n = 3. g Western blot analysis of vimentin and slug protein levels in lung tissues. GAPDH was used as an internal control. h, i Quantification of slug (n = 4 in each group) and vimentin (n = 6 in each group) protein levels in (g). WT-N: naïve WT mice; Il24−/−-N: naïve Il24−/− mice; WT-OVA: OVA-treated WT mice; Il24−/−-OVA: OVA-treated Il24−/− mice. In (c, d, h, i), each data point represents an individual mouse. All data presented are representative of three biologically independent experiments. One-way ANOVA with Tukey’s multiple comparison test (c, d, h, i) and Kruskal–Wallis test with Dunn’s multiple comparisons test (f) were performed to analyze the statistical significance of differences. Data are presented as the means ± SEMs. P-values are shown in the figures. Source data are provided as a Source Data file.
Given the decreased collagen deposition observed in OVA-treated Il24−/− mice, we further examined fibrosis markers. Immunohistochemistry (IHC) staining and Western blot analysis revealed that OVA-induced expression of α smooth muscle actin (αSMA), vimentin, and slug was markedly lower in Il24−/− mice than in WT mice (Fig. 3e–i). Taken together, our results demonstrate that IL-24 promotes pathological airway remodeling in our OVA-induced mouse asthma model.
IL-24 deficiency limits HDM-induced allergic airway inflammation
HDM is one of the most clinically relevant allergens in human asthma22. To further validate our findings from the OVA-induced model, we first established acute and chronic HDM models in mice (Supplementary Fig. 7a, f). Flow cytometry revealed a significant increase in IL-24⁺ cells in the lungs of HDM-challenged mice compared to naïve controls (Supplementary Fig. 7b, c, g, h). A t-SNE analysis of BALF cells identified eosinophils as the predominant IL-24–producing population in both acute and chronic settings (Supplementary Fig. 7d, i), with their proportion among IL-24⁺ cells markedly increased following HDM exposure (Supplementary Fig. 7e, j).
To evaluate the functional role of IL-24 in HDM-induced airway inflammation, we compared WT and Il24−/− mice under acute and chronic challenge conditions. In both models, Il24−/− mice exhibited reduced peribronchial collagen deposition and mucus accumulation, as shown by Masson’s trichrome and PAS staining (Supplementary Fig. 8a, b). In the acute phase, IL-4, IL-5, and IL-13 protein levels in BALF were significantly lower in Il24−/− mice compared to WT mice (Supplementary Fig. 8c). In the chronic model, serum levels of HDM-specific IgE and IgG1, both of which are closely related with Th2 immune responses, were also reduced in Il24−/− mice (Supplementary Fig. 8d, e). The total number of cells in the BALF showed a decreasing trend in HDM-treated Il24−/− mice (Supplementary Fig. 8f). More specifically, cell percentage and cell number of eosinophils were significantly reduced in Il24−/− mice (Supplementary Fig. 8g, h). These results suggested that IL-24 deficiency attenuates HDM-induced airway inflammation and pathological remodeling, which are consistent with the findings in the OVA-induced asthma model. Collectively, these results further support a consistent role for IL-24 in driving eosinophilic inflammation and airway pathology in asthma.
IL-24 specifically targets airway epithelial cells and promotes inflammatory responses and remodeling processes
Given the reduction in OVA-induced pulmonary fibrosis observed in Il24−/− mice, we aimed to identify the cellular targets of IL-24 and investigate the role of IL-24 in lung fibrosis. We used WI-38 human lung fibroblasts to study the effect of IL-24 on fibrosis. We observed that IL-24 did not significantly affect WI-38 fibroblast proliferation (Supplementary Fig. 9a). However, IL-24 upregulated the expression of fibrosis-related genes, including Tgfb1, Αcta2, Fn1, Col1a1, and Col3a1, Mmp1, Mmp2, Mmp13 (Fig. 4a), without significant changes in vimentin and αSMA protein levels (Supplementary Fig. 9b–d). These results suggest IL-24 influences fibrotic processes primarily at the gene expression level rather than fully activating downstream protein pathways.
a Gene expression of Tgfb1, ECM proteins (Αcta2, Fn1, Col1a1, and Col3a1), and profibrotic factors (Mmp1, Mmp2, and Mmp13) in WI-38 fibroblasts following IL-24 treatment (100 ng/ml) for 24 h. Each data point represents an individual well of cells, with control group: n = 5 and IL-24-treated group: n = 6, from three biologically independent in vitro experiments. b Western blot of vimentin, αSMA, slug, and snail in untreated and IL-24-treated (100 ng/ml) MLE-15 epithelial cells after 72 h and 7 days. GAPDH was used as an internal control. c–f Quantification of the protein levels in (b). Each data point represents an individual well of cells, with control group: n = 4 and IL-24-treated groups: n = 5, from three biologically independent in vitro experiments. g, h ELISA quantification of amphiregulin and GM-CSF levels in the conditioned media of IL-24–treated MLE-15 cells. i Gene expression of Areg in mouse tracheal epithelial cells after 24 h of IL-24 stimulation. In (g–i), each data point represents an individual well of cells, with n = 4 in each group from four biologically independent in vitro experiments. j ELSIA analysis of amphiregulin levels in the cultured media of IL-24-treated tracheal epithelial cells. Each data point represents an individual well of cells, with n = 3 in each group from three biologically independent in vitro experiments. Two-tailed (a (Tgfb1, Col3a1, Mmp2, and Mmp13), g, i), or one-tailed (h) unpaired t-test, two-tailed Mann–Whitney test (a (Acta2, Fn1, Col1a1, and Mmp1)), and one-way ANOVA with Tukey’s multiple comparisons test (c–f, j) were used for statistical analysis. Data are presented as the means ± SEMs. P-values are shown in the figures. k–q RNA sequencing of primary mouse tracheal epithelial cells treated with IL-24 for 72 h and untreated cells. k PCA of IL-24-treated and untreated cells. l Volcano plot of IL-24-stimulated DEGs (red: upregulated; blue: downregulated; log2-fold change >1). m Bar plot displaying enrichment values of −Log10 (FDR) for the top 15 upregulated Gene Ontology (GO) annotations after exposure to IL-24. n Bar plot displaying enrichment values of −Log10 (FDR) for the top 15 downregulated GO annotations after exposure to IL-24. The three colors (yellow, blue, and pink) represent three categories of GO pathways (biological process, cellular component, and molecular function, respectively). o The top 10 upregulated Kyoto Encyclopedia of Genes and Genomes (KEGG) pathways after exposure to IL-24. p The top 10 downregulated KEGG pathways after exposure to IL-24. The size of each dot is positively correlated with the number of genes annotated to each pathway. q Disease ontology (DO) analysis of IL-24-induced DEGs. The top 20 diseases are shown as a bar plot. Source data are provided as a Source Data file.
We next focused on the role of airway epithelial cells in EMT and fibrosis by investigating the effect of IL-24 on MLE-15 mouse lung epithelial cells. IL-24 increased vimentin, αSMA, slug, and snail protein expression in a time-dependent manner (Fig. 4b–f). Similar results were observed in BEAS-2b human bronchial epithelial cells (Supplementary Fig. 9e–j), which is consistent with the ability of IL-24 to increase the expression of EMT markers via the extracellular signal-regulated kinases (ERK)1/2 and STAT3 pathways21.
Since multiple inflammatory mediators are secreted within the lung microenvironment to drive fibrotic remodeling in asthma, we further investigated whether IL-24 stimulation could induce airway epithelial cells to produce pro-inflammatory or profibrotic factors. Conditioned media were collected from IL-24-treated MLE-15 epithelial cells, and cytokine levels were measured using ELISA and the LEGENDplex multiplex assay. Notably, levels of amphiregulin and granulocyte-macrophage colony-stimulating factor (GM-CSF), both implicated in airway fibrosis, were significantly elevated in IL-24-treated cells compared to untreated controls (Fig. 4g, h). These findings support that IL-24 contributes to asthma-associated fibrosis not only by directly inducing EMT- and fibrosis-related genes, but also by promoting epithelial release of profibrotic mediators.
To simulate in vivo conditions, we established an ex vivo tracheal epithelial cell model, which provides a biologically representative platform for investigating airway diseases. Consistently, IL-24 stimulation also enhanced amphiregulin secretion in primary tracheal epithelial cells (Fig. 4i, j). RNA sequencing of IL-24-treated tracheal epithelial cells revealed distinct transcriptomic profiles. Principal component analysis (PCA) distinguished IL-24-treated cells on the basis of transcriptomic differences (Fig. 4k). Differential gene expression analysis following IL-24 stimulation revealed 138 differentially expressed genes (DEGs), with 61 upregulated and 77 downregulated genes (Fig. 4l). The IL-24-upregulated genes included S100a823,24, C325,26, C4b26, Ccl227,28, Ccl729, Cxcl530,31, Il13ra232,33, Fbln134, Cemip35, and Mmp336,37, whose expression is elevated in asthma patients and promotes airway inflammation and remodeling (Fig. 4l). Conversely, IL-24 downregulated the expression of epithelial sodium channel genes (Scnn1a, Scnn1b, and Scnn1g)38,39, anion transporters (Slc26a9)40,41, and aquaporins (Aqp4)42,43, which are crucial for epithelial tight junction formation, permeability, and maintenance of the fluid and electrolyte balance in the lung microenvironment (Fig. 4l). Reduced expression of these genes increases membrane permeability, contributing to pulmonary edema in asthma patients44. These results indicate that IL-24 may exacerbate airway inflammation by upregulating pro-inflammatory and remodeling-related genes while simultaneously compromising epithelial integrity by downregulating genes critical for maintaining barrier function, highlighting its multifaceted role in the pathogenesis of airway diseases.
IL-24 modulates gene networks involved in inflammation and fibrosis in asthmatic airways
Gene Ontology (GO) analysis revealed the biological functions influenced by IL-24-induced DEGs. The upregulated genes were enriched in pathways related to glycosaminoglycan binding, heparin binding, receptor ligand activity, the protein activation cascade, complement binding, positive regulation of the inflammatory response, opsonin binding, the humoral immune response, wound healing, and the response to wounding (Fig. 4m). These pathways enhance chemokine activity45,46, inflammation, and B-cell- and IgE-mediated immune responses47,48,49,50 and promote remodeling in the context of asthma. The downregulated genes were enriched in pathways related to channel activity, transporter activity, the apical plasma membrane, and water homeostasis (Fig. 4n), and are involved in maintaining cellular membrane integrity and permeability.
Kyoto Encyclopedia of Genes and Genomes (KEGG) analysis revealed that the IL-24-upregulated genes were enriched in IL-17 signaling, coronavirus disease 2019 (COVID-19), TNF signaling, cytokine‒cytokine receptor interactions, and complement and coagulation cascades (Fig. 4o). The IL-24-downregulated genes were associated with aldosterone-regulated sodium reabsorption51, metabolism of xenobiotics by cytochrome P45052,53, taste transduction54,55,56, retinol metabolism57,58, sulfur metabolism56,59, renin secretion60,61, and arachidonic acid metabolism62, all of which are involved in asthma pathophysiology through various mechanisms (Fig. 4p). These findings suggest that IL-24 may contribute to complex metabolic processes in the context of asthma.
Disease ontology (DO) analysis revealed functional connections between the IL-24-induced DEGs and airway/pulmonary diseases, including idiopathic bronchiectasis, airway disease, respiratory syncytial virus infections, cystic fibrosis, and pulmonary edema (Fig. 4q). Moreover, conditions such as reperfusion injury, capillary diseases, and vascular diseases were identified63,64,65,66, indicating that IL-24 might also play a role in endothelial and vascular remodeling, which are characteristics of asthma (Fig. 4q).
Transcriptional reprogramming by IL-24 mimics OVA-induced airway changes
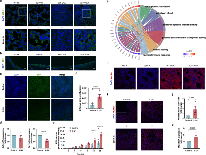
On the basis of the associations of the IL-24-induced transcriptome with cellular membrane permeability and inflammatory responses, we used a heatmap to visualize the IL-24-induced DEGs related to these pathways. We first evaluated the impact of IL-24 on tracheal epithelial cells, focusing on genes involved in tight junction assembly and function. IL-24 treatment downregulated the expression of several tight junction components67 and associated signaling proteins responsible for junctional integrity68 (Fig. 5a), suggesting that IL-24 may disrupt epithelial barrier function, potentially influencing cellular permeability and electrolyte balance.
a–g RNA-sequencing results are presented as heatmaps showing z scores. a Gene expression of tight junction components in IL-24-treated and untreated epithelial cells. b Gene expression of EMT markers in IL-24-treated and untreated epithelial cells. c Gene expression of profibrotic factors in IL-24-treated and untreated epithelial cells. d Gene expression of factors promoting airway smooth muscle contraction in IL-24-treated and untreated epithelial cells. e Gene expression of factors promoting mucus production and secretion in IL-24-treated and untreated epithelial cells. f Gene expression of alarmin cytokines in IL-24-treated and untreated epithelial cells. g Gene expression of chemokines and receptors in IL-24-treated and untreated epithelial cells. Source data are provided as a Source Data file.
Moreover, considering that the loss of epithelial tight junctions is a characteristic feature of EMT69, we examined EMT marker70 expression in IL-24-treated cells compared with that in untreated cells. As expected, IL-24 increased the expression of classical EMT markers, such as Ctnnb1, whose upregulation and activation of its protein product, β-catenin, contribute to airway epithelial dysfunction and promote the EMT process71. IL-24 treatment also upregulated several ECM genes, including Col1a1, Col1a2, Col13a1, Postn72, and Spp173, leading to the accumulation of ECM proteins, a key feature of EMT. Additionally, IL-24 upregulated the expression of transcription factors Snail1, Snail2, Zeb1, Zeb2, Twist1, and Twist2, all of which drive EMT progression74. In contrast, IL-24 downregulated epithelial differentiation markers, such as Cdh1, Tjp1, and Krt1874,75 (Fig. 5b), further supporting the role of IL-24 in promoting EMT in epithelial cells.
We further examined the broader impact of IL-24-regulated epithelial remodeling on key aspects of airway pathology, including fibrosis, smooth muscle contraction, and mucus hypersecretion. IL-24 upregulated the expression of genes associated with tissue fibrosis, airway smooth muscle contraction, and mucus production and secretion (Fig. 5c–e). Additionally, IL-24 increased the expression of alarmin cytokines and various chemokines in tracheal epithelial cells (Fig. 5f, g), suggesting a pivotal role for IL-24 in regulating airway inflammation. Collectively, these results indicate that IL-24 targets airway epithelial cells and promotes a remodeling process reminiscent of OVA-induced responses in vivo.
IL-24 impairs tight junction integrity and promotes mucus production in tracheal epithelial cells
To verify that IL-24 disrupts airway epithelial cell structure during asthma pathogenesis, we collected lung and tracheal tissues from mice and performed IF staining for the tight junction marker zonula occludens-1 (ZO-1) using an anti-ZO-1 antibody. ZO-1 protein levels in lung and tracheal tissues were markedly lower in OVA-treated WT mice than in naïve mice. However, ZO-1 protein levels in OVA-treated Il24−/− mice were not significantly different from those in naïve WT and Il24−/− mice (Fig. 6a, b), indicating that OVA-induced epithelial tight junction disruption was more severe in WT mice. Ex vivo, IL-24 notably decreased ZO-1 protein levels and downregulated the expression of Ocln and Tjp1 in mouse tracheal epithelial cells (Fig. 6c, d).
a, b IF staining with an anti-ZO-1 antibody in the lung and tracheal tissues of naïve mice and mice with OVA-induced chronic asthma. DAPI was used for nuclear staining. Scale bar = 20 μm. ZO-1: green; nuclei: blue. c ICC staining with an anti-ZO-1 antibody in IL-24-treated and untreated tracheal epithelial cells. DAPI was used for nuclear staining. Scale bar = 50 μm. ZO-1: green; nuclei: blue. d Gene expression of Ocln and Tjp1 in IL-24-treated and untreated tracheal epithelial cells. e Permeability was analyzed by measuring FITC-dextran levels at the indicated times in IL-24-treated and untreated tracheal epithelial cells. f The penetration rate of FITC-dextran was calculated at 24 h. g RNA-sequencing results presented as a Gene Ontology (GO) chord plot. The chord plot displays the most significantly enriched GO annotations for Cellular Component (apical plasma membrane and apical part of cell), Molecular Function (substrate-specific channel activity and passive transmembrane transporter activity), and Biological Process (wound healing and humoral immune response). The squares in the left part of the circle represent the genes involved in each pathway. Red squares represent IL-24-upregulated genes, and blue squares represent IL-24-downregulated genes. h IF staining with an anti-MUC5AC antibody in the lung tissues of naïve mice and mice with OVA-induced chronic asthma. DAPI was used for nuclear staining. Scale bar = 20 μm. MUC5AC: red; nuclei: blue. i ICC staining with an anti-MUC5AC antibody in IL-24-treated and untreated tracheal epithelial cells. DAPI was used for nuclear staining. Scale bar = 50 μm. MUC5AC: red; nuclei: blue. j, k Gene expression of Muc5ac and Il13 in IL-24-treated and untreated tracheal epithelial cells. Data presented in (a–c, h, i) are representative of three biologically independent experiments. In (d–f, j, k), each data point represents an individual well of cells, with n = 4 in each group from four biologically independent in vitro experiments. Two-tailed (d, f) or one-tailed unpaired t-test (j, k), and two-way ANOVA with Šídák’s multiple comparisons test (e) were performed to evaluate the statistical significance of differences. Data are presented as the means ± SEMs. P-values are shown in the figures. Source data are provided as a Source Data file.
We performed a functional test to further verify the effect of IL-24 on the integrity of epithelial tight junctions. Permeability assays revealed that the fluorescein isothiocyanate (FITC)-dextran concentration and penetration rate were significantly greater in the IL-24-treated cells than in the untreated cells (Fig. 6e, f). We visualized significant IL-24-induced enrichment of functional annotations in three GO categories on a chord plot (Fig. 6g). The IL-24-downregulated genes were enriched in apical plasma membrane and apical part of the cell in the Cellular Component category and substrate-specific channel activity and passive transmembrane transporter activity in the Molecular Function category. Conversely, the IL-24-upregulated genes were enriched in wound healing and humoral immune responses in the Biological Process category (Fig. 6g). Combining with our in vivo findings, we speculate that IL-24 promotes excessive immune responses, leading to aberrant wound healing processes, damaging the epithelial structure, and decreasing cellular channel and transporter activities.
Additionally, the impact of IL-24 on mucus production was assessed in lung tissues and tracheal epithelial cells. IF staining revealed higher mucin 5AC (MUC5AC) protein levels in OVA-treated WT mice than in Il24−/− mice (Fig. 6h). Moreover, MUC5AC levels were increased in IL-24-treated cells compared with untreated cells (Fig. 6i). RT‒qPCR revealed that IL-24 upregulated the expression of Muc5ac and Il13, which are critical cytokines for promoting mucus production and secretion (Fig. 6j, k). These results confirm that IL-24 impairs airway epithelial cell integrity and promotes mucus accumulation.
Anti-IL-24 antibody treatment ameliorates the severity of OVA-induced asthma
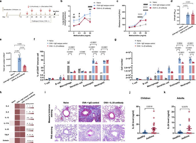
Based on our in vivo and in vitro findings that IL-24 contributes to asthma pathogenesis, we next evaluated whether therapeutic blockade of IL-24 could mitigate disease severity. We generated an OVA-induced asthma model in mice and administered an IL-24–neutralizing antibody or an IgG isotype antibody intranasally every two days prior to each OVA challenge (Fig. 7a).
a Flowchart of the OVA-induced asthma model with IL-24 antibody treatment. b, c Airway mechanics measured using the Buxco FinePointe system following methacholine challenge. Lung resistance (b) and tissue elastance (c) were measured. n = 4 per group of mice. The statistical marks: *Naïve mice vs. OVA + IgG antibody-treated mice; †Naïve mice vs. OVA + IL-24 antibody-treated mice; ♯OVA + IgG antibody-treated mice vs. OVA + IL-24 antibody-treated mice. In (b), at 0 mg/ml methacholine (baseline): **P = 0.0033; ♯P = 0.013. At 2.5 mg/ml methacholine: *P = 0.0451; ♯P = 0.0172. At 50 mg/ml methacholine: **P = 0.007; ♯♯♯♯P < 0.0001. In (c), at 25 mg/ml methacholine: ****P < 0.0001; ††††P < 0.0001. At 50 mg/ml methacholine: ****P < 0.0001; ††††P < 0.0001; ♯♯♯♯P < 0.0001. d Serum OVA-IgE levels measured by ELISA. n = 8 in each group of mice. e Total number of cells in the BALF of the mice. n = 4 in each group of mice. f, g Flow cytometry analysis of CD45+ immune cell populations in the BALF. The results are presented as percentages of CD45+ cells (f) and cell numbers (g). n = 4 in each group of mice. The gating strategy of FACS analysis in (f, g) was shown in Supplementary Fig. 2b. h Protein levels of asthma-related cytokines in lung tissues were measured by ELISA assays. The results for each group of mice were averaged and are displayed as a heatmap. n = 4 in each group of mice. i Masson’s trichrome and periodic acid-Schiff (PAS) staining of the lung sections. Scale bar = 100 μm. Plasma IL-24 levels in (j) children and (k) adults with asthma and their age-matched healthy controls, measured using a human IL-24 ELISA kit. Children with asthma: n = 24. Healthy children n = 15. Adults with asthma n = 17. Healthy adults n = 17. In (d–g, j, k), each data point represents an individual mouse or a participant. The data presented in (d) were pooled from two biologically independent experiments. Data in (b, c, e–i) are representative of two biologically independent experiments. Two-way ANOVA with Tukey’s multiple comparisons test (b, c, f, g), one-way ANOVA with Tukey’s multiple comparisons test (d, e), and two-tailed (j) or one-tailed Mann–Whitney test (k) were used to analyze the statistical differences. All data are presented as the means ± SEMs. In (d–g, j, k), P-values are shown in the figures. Source data are provided as a Source Data file.
IL-24 antibody significantly reduced airway hyperresponsiveness, as evidenced by decreased lung resistance (Fig. 7b) and tissue elastance (Fig. 7c), compared with isotype-treated controls. Elevated levels of OVA-specific IgE during the sensitization phase confirmed successful induction across all experimental groups (Fig. 7d). The total number of cells in BALF was markedly lower in IL-24 antibody-treated mice (Fig. 7e), accompanied by moderate reductions in T cells, B cells, and dendritic cells, and markedly decreased in eosinophil and neutrophil populations (Fig. 7f, g). Cytokine profiling revealed significant suppression of IL-4, IL-5, IL-13, IL-17A, and eotaxin in lung tissues in IL-24 antibody-treated mice (Fig. 7h). Histological analysis showed notably reduced collagen deposition and mucus production, as demonstrated by Masson’s trichrome and PAS staining, respectively (Fig. 7i). These findings indicate that IL-24 contributes to both inflammatory and structural components of asthma, and that its neutralization effectively attenuates OVA-induced airway inflammation and remodeling. These results support IL-24 as a promising therapeutic target in asthma.
IL-24 is elevated in asthma and differentially correlates with effector cytokines in children and adults
A previous study reported elevated IL-24 levels in the sputum of patients with allergic asthma, suggesting its potential as a biomarker for airway inflammation18. To further investigate the clinical relevance of IL-24 in asthma, we measured plasma IL-24 concentrations in both children and adults with asthma, and compared them to age-matched healthy controls. IL-24 levels were significantly higher in children with asthma compared to healthy children (Fig. 7j), and were also elevated in adults with asthma compared to healthy adults (Fig. 7k). These results indicate that IL-24 is upregulated in both pediatric and adult asthma.
To further analyze the immunological impact of IL-24 expression, we analyzed its association with other cytokines in individuals with detectable IL-24 levels (Supplementary Fig. 10a, b). In children with asthma, IL-24 expression showed a strong correlation with IL-13, and moderate correlations with IL-17F and IL-9 (Supplementary Fig. 10c). Correlations with interferon (IFN)-γ, IL-4, and IL-5 were weaker. In adults with asthma, IL-24 was moderately correlated with IL-13, IL-17F, and IL-9, while associations with IFN-γ, IL-4, and IL-5 were minimal (Supplementary Fig. 10d). These patterns suggest that IL-24 is more closely associated with downstream effector cytokine responses—particularly those involving IL-13 and IL-9—rather than upstream regulators of T helper cell differentiation. Although the overall cytokine correlation profiles were qualitatively similar between age groups, the associations appeared stronger in children. This may suggest a more prominent involvement of IL-24 in type 2 and type 3 effector responses in early-onset asthma.
Discussion
We demonstrated that IL-24 levels are significantly elevated in the lung tissues of mice with OVA-induced asthma and that IL-24 is primarily secreted by infiltrated eosinophils. IL-24 deficiency alleviated OVA-induced AHR, chronic inflammation, and pathological airway remodeling, including tissue fibrosis and epithelial alterations. IL-24 regulates immune cell trafficking by regulating chemokine and receptor expression, potentially via the CXCL5/CXCR1/CXCR2 axis. Importantly, IL-24 compromises epithelial tight junction integrity by reducing ZO-1 protein levels and enhances mucus accumulation by upregulating MUC5AC expression. Therapeutically, IL-24 neutralization significantly reduced disease severity in OVA-induced asthma. Clinically, IL-24 levels were markedly higher in asthma patients than in healthy controls and positively correlated with effector cytokine levels, supporting its potential as a diagnostic biomarker and therapeutic target in asthma.
A previous study18 proposed the involvement of IL-24 in asthma, identifying it as a marker of respiratory tract inflammation in allergic asthma patients. Recent findings19 showed that bronchial epithelial cells increase IL-24 secretion, enhancing neutrophilia by stimulating IL-17A production through the JAK/STAT3 and ERK1/2 pathways in a mouse model of HDM/LPS-induced neutrophilic asthma. These studies suggest that IL-24 is a biomarker for asthma progression, particularly in neutrophilic asthma. However, the role of IL-24 in allergic and mixed granulocytic asthma remains unclear. Therefore, we established an OVA-induced allergic asthma model in WT and Il24−/− mice to clarify the role of IL-24. Asthma involves pathological structural remodeling in addition to airway inflammation. We established a chronic asthma model with prolonged OVA challenge to mimic clinical airway remodeling76. Our results demonstrated that IL-24 deficiency improved lung function, attenuated eosinophilia, Th2 immune responses, and abnormal epithelial remodeling in OVA-induced allergic asthma.
To further validate our findings from the OVA-induced model, we established both acute and chronic asthma models using HDM, a clinically relevant allergen. In both settings, Il24−/− mice exhibited reduced peribronchial collagen deposition and mucus production, indicating less severe airway remodeling. In the acute HDM model, BALF cytokine analysis showed decreased levels of IL-4, IL-5, and IL-13 in the absence of IL-24. In the chronic model, HDM-specific IgE and IgG1 levels in serum were also reduced in Il24−/− mice, along with a significant reduction in eosinophil infiltration. Together, these findings support a consistent role for IL-24 in driving type 2 inflammation and airway remodeling across both OVA and HDM models, highlighting its potential as a therapeutic target in allergic asthma.
To clarify the involvement of IL-24, we investigate dynamic alterations in IL-24 levels in both acute and chronic OVA-induced asthma models. In both settings, infiltrating immune cells, specifically eosinophils, were the major source of IL-24 in lung tissues. Similar findings were observed in HDM-induced asthma models, where IL-24 expression was again elevated, and eosinophils remained the predominant IL-24-producing population. These results indicate that the association between IL-24 and eosinophilic inflammation is reproducible across different allergen-induced models. This pattern differs from that reported by Feng et al.19, in which IL-24 was primarily expressed by bronchial epithelial cells in an HDM/LPS-induced neutrophilic asthma model. In contrast, our flow cytometry data did not detect IL-24 expression in nonimmune cell populations (Supplementary Fig. 1b, left panel), further highlighting differences in the cellular sources of IL-24 under distinct inflammatory settings. Together, these findings suggest that while IL-24 is closely linked to eosinophilic inflammation, it may also be involved in other asthma subtypes, potentially through alternative regulatory mechanisms. Despite differences in model systems and cellular origins, IL-24 has consistently emerged as a pathogenic factor in both eosinophilic and neutrophilic asthma models. A more systematic comparison across asthma phenotypes will be required to clarify whether IL-24 acts as a broadly shared inflammatory mediator or a phenotype-restricted effector.
Our study characterizes a role for eosinophil-derived IL-24 in allergic asthma. The number of eosinophils increased in the BALF of mice with OVA-induced acute asthma but slightly decreased with chronic OVA challenge, as the number of neutrophils increased. Eosinophils and neutrophils dominated the immune cell population in the chronic asthma model. Eosinophil numbers were significantly greater in OVA-treated WT mice than in Il24−/− mice. The levels of cytokines that promote eosinophil proliferation and activation, including IL-577, IL-3378, and TSLP79, were reduced in the lungs of OVA-treated Il24−/− mice at the mRNA and protein levels (Fig. 2k, l). IL-24 also induced Il33 and Tslp gene expression in airway epithelial cells (Fig. 5f), indicating that IL-24 plays a role in eosinophil recruitment via cytokine regulation.
In mice with autoimmune uveitis, IL-24 from Th17 cells activates nuclear factor kappa-light-chain-enhancer of activated B cells (NFκB), increasing IL-17A levels while suppressing IL-17F and GM-CSF production, thus reducing Th17 pathogenicity80. Similarly, our data suggest that eosinophil-secreted IL-24 enhances eosinophilia, forming a positive feedback loop during the pathogenesis of allergic asthma. Compared with WT mice, IL-24-deficient mice show a slight decrease in the number of neutrophils in the BALF after OVA induction. In an OVA-induced asthma model, intranasal administration of an IL-24 neutralizing antibody significantly reduced the infiltration of neutrophils (Fig. 7g). IL-17A and IL-17F levels were also lower in OVA-treated Il24−/− mice than in WT mice (Fig. 2k, l). These findings align with those of a previous study showing that IL-24 promotes IL-17A production and contributes to the neutrophilia in asthma19. Overall, our results suggest that IL-24 enhances both type 2 and type 3 immune responses, aggravating pathological inflammation in the context of asthma.
We investigated the pathways involved in IL-24-regulated immune cell infiltration. Studies have shown the role of IL-24 in regulating chemokine signaling in various contexts81,82. We measured chemokine receptor gene expression in immune cells from the BALF of WT and Il24−/− mice and examined the direct effects of IL-24 on chemokine expression in airway epithelial cells via RNA sequencing. We identified CXCL5/CXCR1 and CXCL5/CXCR2 as key chemokine/chemokine receptor pairs regulated by IL-24 during asthma pathogenesis (Figs. 2n, o, and 5g). CXCL5, a ligand that signals through both CXCR1 and CXCR2, primarily attracts neutrophils and promotes inflammation in several types of diseases83,84,85,86.
Qiu et al. reported increased CXCL5 and CXCR2 expression in the bronchial mucosa of severe asthma patients, and this change was correlated with eosinophil numbers87. Mattos et al. reported that the dual CXCR1/CXCR2 inhibitor ladarixin reduced neutrophil and eosinophil infiltration in OVA-induced asthma88. Although the CXCL5/CXCR1 and CXCL5/CXCR2 axes are classically associated with neutrophil recruitment, our data suggest that IL-24 may engage this chemokine pathway to modulate eosinophilic inflammation in the OVA-induced asthma model. Further studies will be necessary to delineate the contributions of this signaling axis to eosinophil versus neutrophil trafficking. We also observed decreased Ccr1 expression in OVA-treated Il24−/− mice (Supplementary Fig. 5a, b) and IL-24-induced upregulation of Ccl5 and Ccl6 in airway epithelial cells (Fig. 5g). CCR1, CCL5, and CCL6 also play roles in eosinophil chemotaxis89,90. Collectively, our results supported that IL-24 enhances immune cell trafficking through the regulation of chemokine signaling in the context of asthma.
Our study demonstrated the profibrotic role of IL-24 in chronic asthma. IL-24 promotes EMT in airway epithelial cells, exacerbating pulmonary fibrosis. Previously, Pap et al. reported that IL-24 signals through IL-20R2 to induce fibrosis in kidney diseases by promoting the secretion of transforming growth factor (TGF)-β, platelet-derived growth factor (PDGF), and connective tissue growth factor (CTGF)91. Rao et al. reported that IL-24, together with IL-4, promotes M2 macrophage differentiation, activating fibroblasts and worsening pulmonary fibrosis20. Feng et al. reported that IL-24 targets bronchial epithelial cells, promoting EMT and subepithelial fibrosis21. Conversely, Rokonay et al. reported that IL-24 helps maintain normal intestinal remodeling in celiac disease by altering duodenal myofibroblast morphology without increasing ECM deposition, suggesting that IL-24 plays a regenerative role92. Liu et al. linked IL-24 to skin wound repair, showing that IL-24 promotes wound healing by coordinating cell proliferation and re-epithelialization93. These studies suggest that the role of IL-24 in tissue remodeling is tissue- or disease-specific. While IL-24 may support early-stage wound healing, excessive IL-24 due to chronic allergen exposure can lead to abnormal tissue remodeling and disease progression.
Asthmatic patients often present with compromised tight junctions and increased epithelial permeability14. Tight junctions, which comprise proteins such as claudins and occludin (OCLN), along with ZO proteins, establish adhesive connections between cells12. Previous studies revealed decreased ZO-1 and OCLN expression in a mouse asthma model, leading to increased epithelial permeability94,95. Claudins, a diverse family with more than 27 members, do not uniformly enhance epithelial barrier function96. We observed decreased ZO-1 protein levels in OVA-treated WT mice compared with Il24−/− mice. IL-24 also downregulated Ocln and Tjp1 expression in tracheal epithelial cells. Moreover, IL-24 induced EMT in airway epithelial cells (Fig. 4b–f; Supplementary Fig. 9e–j). RNA sequencing confirmed the ability of IL-24 to regulate EMT-promoting genes. During EMT, epithelial cells lose tight junctions and acquire mesenchymal traits; this process contributes to fibrosis and reduces tight junction integrity97. We infer that IL-24 compromises epithelial integrity, exacerbating fibrosis via EMT in asthma. IL-24-induced gene signatures indicated the downregulation of ion channel and membrane transporter activities. IL-24-induced DEGs were associated with pulmonary edema (Fig. 4q). Collectively, IL-24 reduced the expression of epithelial structural components (Fig. 5a), reducing tight junction protein expression and impairing ion channel and transporter functions, which may contribute to pulmonary edema in asthma.
In addition to its direct effects on airway epithelial cells, including the disruption of tight junction integrity, IL-24 was found to influence the expression of IL-4, IL-5, IL-13, and IL-33 at both the transcript and protein levels as observed in an OVA-induced asthma model and in IL-24-treated tracheal epithelial cells. These type 2 cytokines are known to further compromise epithelial barrier function by destabilizing tight junction components. These findings suggest that IL-24 may impair epithelial integrity not only through direct cellular mechanisms but also by amplifying type 2 inflammatory pathways. Collectively, our data support a dual mode of action for IL-24 in compromising the airway barrier—both via direct epithelial targeting and through cytokine-mediated amplification of epithelial dysfunction.
Previous studies have focused on macrophages or fibroblasts as the main targets of IL-24. In contrast, our results highlight airway epithelial cells as direct responders. While a prior study reported that IL-24 induces EMT in bronchial epithelial cells21, we found that IL-24 also promotes the production of profibrotic factors such as amphiregulin and GM-CSF. These findings suggest that IL-24 contributes to airway remodeling not only through EMT but also by enhancing epithelial-derived profibrotic signals. Together, our data support a central role for epithelial cells in mediating IL-24–driven pathology in asthma.
Amphiregulin has been reported to support epithelial proliferation and barrier repair following injury98,99. However, clinical studies have also found increased amphiregulin levels in patients with asthma, correlating with disease severity100,101. In addition, other studies have linked amphiregulin to airway remodeling processes in asthma, including subepithelial fibrosis and mucus hypersecretion102,103. These findings raise the possibility that IL-24-induced amphiregulin expression may contribute to epithelial remodeling in asthma, particularly under chronic inflammatory conditions. This interpretation is supported by our in vivo results showing that Il24−/− mice developed less airway fibrosis and mucus accumulation compared to WT controls, in both OVA- and HDM-induced asthma models.
Our study revealed IL-24-induced transcriptome enrichment of humoral immune responses in airway epithelial cells, which aligns with the trend toward reduced serum OVA-IgE levels observed in asthmatic Il24−/− mice compared with their WT counterparts. The humoral immune response, characterized by B-cell- and IgE-mediated allergic inflammation, is critical in asthma47. Van Belle et al. reported no significant difference in serum IgE levels between WT and IL-24-deficient mice in para-phenylenediamine (PPD)-induced contact hypersensitivity models. They suggested that IL-24 exacerbates contact hypersensitivity early in the disease, independent of IgE-mediated allergic reactions104, in contrast with our findings in the context of asthma. We hypothesize that IL-24 plays distinct roles and regulatory pathways in different diseases. The molecular mechanisms of IL-24-mediated IgE synthesis require further investigation. Additionally, Schmetzer et al. reported that IL-24 could serve as an autoantigen of IgE in chronic spontaneous urticaria (CSU), increasing disease severity by activating mast cells to release histamines105. Recent studies suggest that autoimmune diseases and asthma share circulating autoantibodies that target self-components, suggesting that autoimmunity is involved in asthma development106,107,108. These findings point to a possible interplay between IL-24 and IgE, which may help further clarify their roles in asthma pathogenesis.
To explore the therapeutic implications, we performed additional in vivo experiments to verify the impact of IL-24 inhibition. Intranasal administration of a neutralizing anti-IL-24 antibody in OVA-induced asthmatic mice led to marked reductions in airway hyperresponsiveness, eosinophilic and neutrophilic infiltration, and expression of type 2 and type 17 cytokines. Moreover, histopathological analysis demonstrated decreased collagen deposition and mucus production in IL-24 antibody-treated mice. These results suggest that IL-24 plays a pathogenic role in both inflammatory and remodeling processes in asthma, and that its blockade may offer therapeutic benefit. Although IL-24–targeting agents have not yet been developed for clinical use, our data provide a proof-of-concept basis for considering neutralizing strategies. Potential approaches could include monoclonal antibodies, receptor antagonists, or small-molecule inhibitors targeting downstream signaling. Further preclinical evaluation and mechanistic studies will be needed to guide the development of IL-24–based therapies and to define the patient subgroups most likely to benefit.
A previous study18 reported elevated IL-24 levels in the sputum of patients with allergic asthma. Consistent with this, we found that IL-24 levels were significantly increased in both pediatric and adult asthma cohorts. These observations suggest that IL-24 may serve as a clinically relevant biomarker for asthma severity or progression.
To further assess its role, we examined the relationships between IL-24 and other inflammatory cytokines in plasma samples. In children with asthma, IL-24 levels showed strong positive correlations with IL-13 and IL-9, two key type 2 cytokines implicated in mucus production and airway hyperresponsiveness. This finding is consistent with the predominant type 2-high inflammation often observed in pediatric asthma and suggests that IL-24 may contribute to the amplification of effector responses during early disease stages. In contrast, the associations between IL-24 and type 2 cytokines were less pronounced in adult asthma patients. This may reflect the broader heterogeneity of adult asthma, which includes non-atopic and type 2-low phenotypes. Factors such as chronic environmental exposures, immune aging, and comorbidities may further influence IL-24 expression or its downstream effects in adults. We also acknowledge that the smaller sample size in the adult cohort may have limited our ability to detect stronger correlations.
Our murine model data demonstrated that IL-24 is primarily produced by infiltrating eosinophils and contributes to airway remodeling by promoting tissue fibrosis, impairing epithelial integrity, and enhancing MUC5AC-mediated mucus production. These findings are mechanistically supported by our clinical observation that IL-24 levels are strongly correlated with IL-13 in the plasma of asthma patients.
IL-13 is a critical effector cytokine in type 2 inflammation known to drive subepithelial fibrosis, smooth muscle hyperplasia, and mucus hypersecretion via induction of MUC5AC expression in epithelial cells109,110. The close association between IL-24 and IL-13 supports a model in which eosinophil-derived IL-24 amplifies IL-13–mediated pathogenic pathways, sustaining chronic airway inflammation and structural remodeling. Together, our findings suggest that IL-24 may function not only as a biomarker of type 2 inflammation but also as an upstream regulator of IL-13–driven airway pathology, particularly in early-onset asthma.
In the present study, we further revealed that eosinophil-derived IL-24 exacerbates chronic inflammation and promotes pathological remodeling of airway epithelial cells in the OVA- and HDM-induced asthma models. Nonetheless, a limitation of our study is the need for further investigations to detect eosinophil-derived IL-24 in the BALF of asthma patients. Our data suggest that IL-5 may induce IL-24 secretion in eosinophils. Additional mechanisms that might trigger eosinophil IL-24 secretion in response to allergen exposure require further elucidation. Moreover, further studies are warranted to investigate the interaction between IL-24 and IgE during the pathogenesis of allergic airway inflammation.
Our study demonstrated that eosinophil-derived IL-24 significantly contributes to the pathogenesis of asthma by promoting both inflammatory and remodeling processes in the airway epithelium. IL-24 aggravates AHR severity, enhances eosinophil recruitment, and induces EMT in the lung microenvironment, thereby exacerbating airway inflammation and fibrosis. Furthermore, IL-24 compromises epithelial barrier integrity, increasing epithelial permeability and airway remodeling. A proposed schematic model summarizing these mechanisms is illustrated in Fig. 8. These findings highlight the multifaceted role of IL-24 in driving severe asthma pathologies and suggest that targeting IL-24 could be a promising therapeutic strategy to alleviate asthma symptoms and prevent disease progression.
In response to OVA or HDM stimulation, an increased number of eosinophils infiltrate the airway, releasing large amounts of IL-24. The secreted IL-24 acts on airway epithelial cells, promoting EMT progression, which compromises the integrity of the tight junction and leads to airway fibrosis. In parallel, IL-24 aberrantly increases mucus production and secretion. Moreover, IL-24 enhances immune cell infiltration through upregulating the CXCL5/CXCR1/CXCR2 axis and further stimulates the secretion of Th2 cytokines, TSLP, and amphiregulin, thereby amplifying type 2 inflammation and airway remodeling. Collectively, IL-24 plays a detrimental role in OVA- and HDM-induced allergic asthma by driving chronic inflammation and pathological remodeling.
Methods
Ethics statement
Blood sample collection from human participants was approved by the Institutional Review Boards of National Taiwan University Hospital and Chi Mei Medical Center (approval nos. 202212152RIND and 11403-021). Written informed consent was obtained from all adult participants and from the legal guardians of all pediatric participants.
All animal procedures and experiments were approved by the Institutional Animal Care and Use Committee of National Cheng Kung University (IACUC approval nos. 109342 and 112325).
Study design
In this study, we first identify the cellular source of IL-24 in the progression of OVA-induced asthma in mice to verify the involvement of IL-24 in allergic asthma. WT and Il24−/− mice were used to generate OVA- and HDM-induced asthma and examine the effects of IL-24 in airway inflammation and pathological remodeling. FACS analysis and flow cytometry were used to investigate the immune cell populations in lung tissues and BALF. H&E staining, Masson’s trichrome staining, and PAS staining were used to observe the structural changes in lung tissues. All the results were repeats from different mice involving the same experimental procedures. We further established an ex vivo tracheal epithelial cell model and performed RNA sequencing to investigate IL-24-regulated pathways in epithelial remodeling. We also evaluated the therapeutic potential of IL-24 blockade in OVA-induced asthma using a neutralizing antibody. Clinically, we measured IL-24 levels in blood samples from children and adults with asthma to evaluate its potential as a diagnostic biomarker.
Human participants
Children aged 3–12 years with asthma diagnosed per Global Initiative for Asthma (GINA) guidelines were enrolled during acute exacerbations. Blood samples were collected before the initiation of asthma medications. Age-matched healthy children without asthma, allergy, or recent respiratory infection were recruited as controls. Adults (aged 18–71 years) with GINA-defined asthma and age-matched healthy adults (aged 25–63 years) without asthma, allergy, or chronic respiratory disease were also recruited. Exclusion criteria included recent respiratory infection (within 4 weeks), chronic pulmonary disease, autoimmune or immunodeficiency disorders, and use of systemic or inhaled corticosteroids within 24 h before sampling. The basic information of human participants is included in Supplementary Table 3.
Animals
WT C57BL/6 N mice were purchased from Laboratory Animal Center, National Cheng Kung University (Tainan, Taiwan). Il24−/− mice on a C57BL/6N genetic background were originated from The Jackson Laboratory. Mice were housed in a controlled environment at 22 ± 2 °C with 55 ± 10% humidity under a 12-h light–dark cycle. WT and Il24−/− mice aged 5 to 7 weeks, and both genders were used in this study.
OVA/alum-induced asthmatic mouse model
Mice were sensitized to OVA (#A5503, Sigma–Aldrich) via intraperitoneal injection of 50 μg OVA with 4 mg of aluminum hydroxide (#77161, Thermo Fisher Scientific) on day 0. On day 14, mice were boosted with 50 μg OVA and 2 mg aluminum hydroxide. On day 28, mice were challenged with 1% OVA intranasally. In the acute model, mice were challenged for 3 consecutive days a week. In the chronic model, mice were challenged for 3 consecutive days every week for 2 months. To evaluate the effect of IL-24 blockade, mice were intranasally challenged with 3% OVA for five consecutive days (days 28–32). IL-24 neutralizing antibody (20 μg/mouse, 50 μl; #AF1965, R&D Systems) or isotype control IgG (20 μg/mouse, 35 μl; #BE0083, BioXCell) was intranasally given 2 h before OVA challenge on days 27, 28, 30, and 32. In all models, mice were euthanized by CO2 inhalation 24 h after the final challenge, and samples were collected for analysis. Lung tissues were divided into five parts: one for histology staining, one frozen for IHC staining, one digested to generate single-cell suspensions for FACS analysis, and the remaining two for protein and RNA extraction.
Measurement of airway hyperresponsiveness (AHR)
AHR was examined within 24 h after the final OVA challenge. Mice were anesthetized, the trachea was surgically exposed and intubated, and the animals were subsequently placed in a plethysmography chamber. Methacholine (acetyl-β-methylcholine chloride; #A2251, Sigma–Aldrich) was delivered as a nebulized aerosol at increasing concentrations (0, 1, 2.5, 5, 25 mg/ml) for 30 s each. Lung function parameters, including airway resistance and tissue elastance, were recorded using the Buxco FinePointe Resistance and Compliance System coupled with a computer-controlled ventilator (Data Sciences International). Airway resistance reflects airflow obstruction, while tissue elastance measures parenchymal stiffness and airway closure—both of which increase in asthma111. Measurements were taken after each methacholine dose to evaluate AHR severity.
Fluorescence-activated cell sorting (FACS) analysis
Single-cell suspensions generated from BALF were stained for surface markers and intracellular cytokines. To detect immune cell populations, cells were stained with the following antibodies: an APC/Cyanine7-conjugated anti-mouse CD45 antibody (#103116, BioLegend), a PerCP/Cyanine5.5-conjugated anti-mouse CD3 antibody (#100328, BioLegend), a PerCP/ Cyanine5.5-conjugated anti-mouse/human B220 antibody (#103236, BioLegend), a FITC-conjugated anti-mouse I-A/I-E antibody (#553623, BD Biosciences), a PE-conjugated anti-mouse CCR3 antibody (#144506, BioLegend), a PE/Cyanine7-conjugated anti-mouse CD11c antibody (#117318, BioLegend), and a Brilliant Violet 421-conjugated anti-mouse F4/80 antibody (#123132, BioLegend). For intracellular staining, the cells were fixed, permeabilized, and stained with an Alexa Fluor 647-conjugated anti-IL-24 antibody (#ITA6752, G-Biosciences). The cells were analyzed using a BD FACSCanto II flow cytometer and BD FACS DIVA software (BD Biosciences), and the data were analyzed using FlowJo (v.10, FlowJo). To analyze IL-24 expression and its impact on immune cell recruitment in response to OVA, t-distributed stochastic neighbor embedding (t-SNE) analysis was performed. The cell populations were identified on the basis of marker expression patterns. Pregated single-cell populations were concatenated for t-SNE analysis, including 350,000 total cell events with the markers CD45, CD3, B220, MHC class II, CCR3, CD11c, F4/80, and IL-24.
Immunocytochemistry (ICC) staining
Single cell suspensions from BALF were cytospun on slides and stained for eosinophil markers and IL-24. Cells were fixed in 10% formalin, permeabilized with 0.1% Triton X-100, and blocked with antibody reagent diluent (#S3022, Dako). Primary antibodies, anti-IL-24 (1:200, #ITA6752, G-Biosciences), anti-SiglecF (1:100 dilution; #567005, BD Biosciences), anti-CCR3 (1:100, #144506, BioLegend) were incubated at 4°C overnight. Fluorescence-conjugated secondary antibodies and DAPI (#62247, Invitrogen) were incubated for 1 h. The slides were mounted with a coverslip containing ProLong Gold antifade reagent (#P36934, Invitrogen). Staining was visualized using a Carl Zeiss LSM780 confocal microscope.
Cytokine analysis
For animal experiments, levels of IL-24 in lung tissues were determined using a mouse IL-24 DuoSet ELISA kit (#DY2786-05, R&D Systems) following the manufacturer’s instructions. To clarify IL-24’s effect on asthma-associated cytokine production, lung tissues from WT and Il24−/− mice were analyzed using a customized LEGENDplex kit (Lot number: B339784, BioLegend) for IL-4, IL-5, IL-13, IL-9, IFN-γ, IL-12p70, IL-17A, IL-10, IL-22, IL-33, TSLP, CCL17, and eotaxin. Results were obtained on a BD FACS Calibur Flow Cytometer and analyzed with LEGENDplex software. For in vitro experiments, the levels of amphiregulin in the cell-cultured supernatants were determined using a mouse amphiregulin DuoSet ELISA kit (#DY989, R&D Systems), and the levels of GM-CSF were measured using Mouse Cytokine Panel 2 mix and match subpanel (#740372, BioLegend). For human samples, blood was collected in EDTA tubes, and plasma was isolated by centrifugation. Plasma IL-24 levels were determined using a human IL-24 DuoSet ELISA kit (#DY1965, R&D Systems) with a 1:3 dilution in blocking buffer. To analyze cytokine associations, plasma samples were further analyzed using the LEGENDplex Human Th Cytokine Panel (12-plex) kit (#741028, BioLegend) for IL-6, TNF, IL-2, IFN-γ, IL-4, IL-5, IL-13, IL-9, IL-17A, IL-17F, IL-22, and IL-10. Data acquisition and analysis were performed using BD FACS Calibur and LEGENDplex software.
Isolation and primary culture of mouse trachea epithelial cells
Trachea from WT mice was isolated and dissociated with Type I Collagenase (#C0130, Sigma–Aldrich) at 37 °C for 30 min. Cells were seeded on 24-mm, 0.4 μm pore size, Cell Culture Insert (Falcon) and cultured in MCDB 201 Medium (#M6770-1L, Sigma–Aldrich) with 1% antibiotic-antimycotic (#CC501-0100, GeneDireX), 10% FBS (#SH30396.03, HyClone), 25 ng/ml EGF (#354052, BD Biosciences), and 100-fold diluted ITS supplement (#41400-045, Gibco). During the proliferation phase, medium was provided to both apical and basal chambers. When cells reached confluence, an air-liquid interface (ALI) culture system was established for differentiation. Medium in the apical chamber was aspirated, and the basal chamber was replaced with fresh medium. During the ALI culture, cells were treated with recombinant mouse IL-24 protein (100 ng/ml). The differentiation phase lasted 72 h or 14 days for permeability experiments and immunofluorescence staining, with IL-24-containing medium renewed every 2 days.
RNA-sequencing sample preparation, library construction, and data analysis
Mouse tracheal epithelial cells were treated with IL-24 (100 ng/ml) for 72 h and then harvested and lysed using QIAzol Lysis Reagent (#79306, QIAGEN). RNA extraction, library construction, transcriptomic sequencing, and data analysis were conducted by the Biotools Microbiome Research Center (Taipei, Taiwan). RNA purity and concentration were evaluated with a SimpliNano Biochrom Spectrophotometer (Biochrom, MA, USA) and a Qsep100 DNA/RNA Analyzer (BiOptic Inc., Taiwan). The RNA integrity number values were all >8.0. A total of 1 mg of total RNA per sample was used for mRNA capture, cDNA synthesis, adapter ligation, and library amplification with a KAPA mRNA HyperPrep Kit (KAPA Biosystems, Roche, Basel, Switzerland). A Qubit@ 2.0 fluorometer (Thermo Scientific) and Agilent 2100 Bioanalyzer system were used to monitor library quality. Sequencing was performed on an Illumina NovaSeq 6000 platform. Paired-end reads were mapped to the mouse reference genome (GRCm38) using HISAT2 software (v2.1.0). The number of reads aligned to each gene was calculated with FeatureCounts (v2.0.0) and normalized according to transcripts per million (TPM) values. Differentially expressed gene (DEG) analysis between the IL-24-treated and untreated groups was performed using DESeq2 (v1.26.0) with relative log expression (RLE) normalization. The Benjamini and Hochberg procedure was performed to adjust p-values to control for the false discovery rate (FDR). DEGs were identified as genes with adjusted p-values < 0.05. Gene Ontology (GO) and Kyoto Encyclopedia of Genes and Genomes (KEGG) pathway enrichment analysis were performed with clusterProfiler (v3.14.3). Disease ontology (DO) was assessed via the DOSE package (v3.12.0), which is available from DisGeNET. PCA, GO and KEGG, and DO analyses were visualized with SRPLOT (http://www.bioinformatics.com.cn). Volcano plots were created using VolcaNoseR (https://huygens.science.uva.nl/VolcaNoseR/) with the following criterion: absolute Log2 (fold change) >1.
Permeability assay
After 72 h of IL-24 (100 ng/ml) treatment in primary mouse tracheal epithelial cells, 100 μg/ml of 3–5 kDa FITC-dextran (#FD4, Sigma–Aldrich) was added to the apical chamber. 50 μl aliquots were collected from the basal chamber at 0, 4, 6, 8, 12, 24 h. The absorbance was measured at 485 nm excitation and 538 nm emission. The measured value of absorbance (y axis) at each time (x axis) was directly plotted into an XY plot. The diffusive permeability (cm/s) was calculated by the following formula112,113: PO = [(ΔFA/Δt) VA]/ (FLtA).
Po represents diffusive permeability (cm/s), ΔFA is the alteration of absorbance from the basal chamber, FLt is the absorbance from the apical chamber at the end time point, Δt is the alteration in time, VA is the volume of the basal chamber (cm³), and A is the surface area of the insert filter (cm²)113,114.
Immunofluorescence (IF) staining
Lung tissues or murine trachea epithelial cells were fixed in 10% formalin for IL-24 or MUC5AC staining, and in ice-cold methanol for ZO-1 staining. Permeabilization was done with 0.2% Triton X-100, and cells were blocked with antibody reagent diluent. Primary antibodies, anti-IL-24 (1:200, #ITA6752, G-Biosciences), anti-ZO-1 (1:50 dilution; #ab59720, Abcam), anti-MUC5AC (1:200, #ab3649, Abcam) were incubated at 4 °C overnight. Fluorescence-conjugated secondary antibodies and DAPI (#62247, Invitrogen) were incubated for 1 h. The slides were mounted with a coverslip containing ProLong Gold antifade reagent (#P36934, Invitrogen). Staining was visualized using a Carl Zeiss LSM780 confocal microscope.
Statistical analysis
Prism 9.0 (GraphPad Software) was used for statistical analysis and figure generation. Data distribution was evaluated using the Shapiro–Wilk test for normality. For datasets following a normal distribution, comparisons between two groups were made using unpaired one-tailed or two-tailed Student’s t-test, while one-way or two-way ANOVA followed by Tukey’s post hoc test was used for multiple group comparisons. For non-normally distributed data, the Mann–Whitney U test or Kruskal–Wallis test followed by Dunn’s post hoc test was used. Details of statistical methods used in each experiment are provided in the corresponding figure legends. Data are presented as mean ± SEM. All experiments were biologically repeated at least three times with similar findings. P < 0.05 was considered statistically significant.
Reporting summary
Further information on research design is available in the Nature Portfolio Reporting Summary linked to this article.
Data availability
The RNA-seq data generated in this study have been deposited in the Figshare repository at the following https://doi.org/10.6084/m9.figshare.29930669. The raw sequencing files (FASTQ) were originally provided by the sequencing service provider (Biotools Microbiome Research Center, Taipei, Taiwan) through a temporary, cloud-based delivery platform in early 2022. Due to time-limited access and storage constraints at that time, we were unable to retain a local copy of the raw FASTQ files. All transcriptomic analyses—including quality control, read alignment, gene quantification (TPM, FPKM, and raw counts), differential expression analysis, and pathway enrichment analyses—were conducted using the processed data provided by the sequencing center. These processed datasets, along with all intermediate and final results (e.g., DEG, GO/KEGG/DO enrichment, GSEA, and PPI networks), metadata, and relevant documentation, have been deposited and are now publicly available in the Figshare repository at the following https://doi.org/10.6084/m9.figshare.29930669. All data supporting the findings of this study are available in the manuscript, the Supplementary Information, and the Source Data file or from the corresponding author on request. Source data are provided with this paper.
References
Hammad, H. & Lambrecht, B. N. Dendritic cells and epithelial cells: linking innate and adaptive immunity in asthma. Nat. Rev. Immunol. 8, 193–204 (2008).
Royce, S. G., Cheng, V., Samuel, C. S. & Tang, M. L. K. The regulation of fibrosis in airway remodeling in asthma. Mol. Cell. Endocrinol. 351, 167–175 (2012).
Liaqat, A. et al. Evidence-based approach of biologic therapy in bronchial asthma. J. Clin. Med. 12, 4321 (2023).
Varricchi, G., Brightling, C. E., Grainge, C., Lambrecht, B. N. & Chanez, P. Airway remodelling in asthma and the epithelium: on the edge of a new era. Eur. Respir. J. 63, 2301619 (2024).
Fahy, J. V. Type 2 inflammation in asthma-present in most, absent in many. Nat. Rev. Immunol. 15, 57–65 (2015).
Hussain, M. & Liu, G. Eosinophilic asthma: pathophysiology and therapeutic horizons. Cells 13, 384 (2024).
Xie, Y., Abel, P. W., Casale, T. B. & Tu, Y. TH17 cells and corticosteroid insensitivity in severe asthma. J. Allergy Clin. Immunol. 149, 467–479 (2022).
Hough, K. P. et al. Airway remodeling in asthma. Front. Med. 7, 191 (2020).
Georas, S. N. All plugged up - noninvasive mucus score to assess airway dysfunction in asthma. J. Clin. Investig. 128, 906–909 (2018).
Guida, G. & Riccio, A. M. Immune induction of airway remodeling. Semin. Immunol. 46, 101346 (2019).
McDonald, D. M. Angiogenesis and remodeling of airway vasculature in chronic inflammation. Am. J. Respir. Crit. Care Med. 164, S39–S45 (2001).
Godbole, N. M., Chowdhury, A. A., Chataut, N. & Awasthi, S. Tight junctions, the epithelial barrier, and toll-like receptor-4 during lung injury. Inflammation 45, 2142–2162 (2022).
Heijink, I. H. et al. Epithelial cell dysfunction, a major driver of asthma development. Allergy 75, 1902–1917 (2020).
Raby, K. L., Michaeloudes, C., Tonkin, J., Chung, K. F. & Bhavsar, P. K. Mechanisms of airway epithelial injury and abnormal repair in asthma and COPD. Front. Immunol. 14, 1201658 (2023).
Zahradník, J. et al. Flexible regions govern promiscuous binding of IL-24 to receptors IL-20R1 and IL-22R1. FEBS J. 286, 3858–3873 (2019).
Schaefer, G., Venkataraman, C. & Schindler, U. Cutting edge: FISP (IL-4-induced secreted protein), a novel cytokine-like molecule secreted by Th2 cells1. J. Immunol. 166, 5859–5863 (2001).
Anuradha, R. et al. Expansion of parasite-specific CD4+ and CD8+ T cells expressing IL-10 superfamily cytokine members and their regulation in human lymphatic filariasis. PLoS Negl. Trop. Dis. 8, e2762 (2014).
Zissler, U. M. et al. Biomatrix for upper and lower airway biomarkers in patients with allergic asthma. J. Allergy Clin. Immunol. 142, 1980–1983 (2018).
Feng, K. N. et al. IL-24 contributes to neutrophilic asthma in an IL-17A-dependent manner and is suppressed by IL-37. Allergy Asthma Immunol. Res. 14, 505–527 (2022).
Rao, L.-Z. et al. IL-24 deficiency protects mice against bleomycin-induced pulmonary fibrosis by repressing IL-4-induced M2 program in macrophages. Cell Death Differ. 28, 1270–1283 (2021).
Feng, K. N. et al. IL-37 protects against airway remodeling by reversing bronchial epithelial-mesenchymal transition via IL-24 signaling pathway in chronic asthma. Respir. Res. 23, 244 (2022).
Calderón, M. A. et al. Respiratory allergy caused by house dust mites: what do we really know?. J. Allergy Clin. Immunol. 136, 38–48 (2015).
Kang, J. H., Hwang, S. M. & Chung, I. Y. S100A8, S100A9 and S100A12 activate airway epithelial cells to produce MUC5AC via extracellular signal-regulated kinase and nuclear factor-κB pathways. Immunology 144, 79–90 (2015).
Kim, D. H. et al. Suppressive effects of S100A8 and S100A9 on neutrophil apoptosis by cytokine release of human bronchial epithelial cells in asthma. Int. J. Med. Sci. 17, 498–509 (2020).
Vedel-Krogh, S., Rasmussen, K. L., Nordestgaard, B. G. & Nielsen, S. F. Complement C3 and allergic asthma: a cohort study of the general population. Eur. Respir. J. 57, 2000645 (2021).
Kokelj, S. et al. Activation of the complement and coagulation systems in the small airways in asthma. Respiration 102, 621–631 (2023).
Lee, Y. G. et al. Recruited alveolar macrophages, in response to airway epithelial–derived monocyte chemoattractant protein 1/CCL2, regulate airway inflammation and remodeling in allergic asthma. Am. J. Respir. Cell Mol. Biol. 52, 772–784 (2014).
Jiang, S., Wang, Q., Wang, Y., Song, X. & Zhang, Y. Blockade of CCL2/CCR2 signaling pathway prevents inflammatory monocyte recruitment and attenuates OVA-Induced allergic asthma in mice. Immunol. Lett. 214, 30–36 (2019).
Girkin, J. et al. CCL7 and IRF-7 mediate hallmark inflammatory and IFN responses following rhinovirus 1B infection. J. Immunol. 194, 4924–4930 (2015).
Takahashi, K. et al. Sputum proteomics and airway cell transcripts of current and ex-smokers with severe asthma in U-BIOPRED: an exploratory analysis. Eur. Respir. J. 51, 1702173 (2018).
Sokulsky, L. A. et al. A critical role for the CXCL3/CXCL5/CXCR2 neutrophilic chemotactic axis in the regulation of type 2 responses in a model of rhinoviral-induced asthma exacerbation. J. Immunol. 205, 2468–2478 (2020).
Chen, W. et al. IL-13 receptor α2 contributes to development of experimental allergic asthma. J. Allergy Clin. Immunol. 132, 951–958.e956 (2013).
De Boever, E. H. et al. Efficacy and safety of an anti-IL-13 mAb in patients with severe asthma: a randomized trial. J. Allergy Clin. Immunol. 133, 989–996 (2014).
Liu, G. et al. Airway remodelling and inflammation in asthma are dependent on the extracellular matrix protein fibulin-1c. J. Pathol. 243, 510–523 (2017).
Dokoshi, T. et al. Hyaluronan degradation by cemip regulates host defense against Staphylococcus aureus skin infection. Cell Rep. 30, 61–68.e64 (2020).
Hinks, T. S. C. et al. Multidimensional endotyping in patients with severe asthma reveals inflammatory heterogeneity in matrix metalloproteinases and chitinase 3-like protein 1. J. Allergy Clin. Immunol. 138, 61–75 (2016).
Ingram, J. L. & Kraft, M. Metalloproteinases as modulators of allergic asthma: therapeutic perspectives. Metalloproteinases Med. 2, 61–74 (2015).
Wang, W. & Ji, H. L. Epithelial sodium and chloride channels and asthma. Chin. Med J. 128, 2242–2249 (2015).
Rickman, O. J. et al. Tmprss2 maintains epithelial barrier integrity and transepithelial sodium transport. Life Sci Alliance 7, e202302304 (2024).
Anagnostopoulou, P. et al. SLC26A9-mediated chloride secretion prevents mucus obstruction in airway inflammation. J. Clin. Invest. 122, 3629–3634 (2012).
Gorrieri, G., Zara, F. & Scudieri, P. SLC26A9 as a potential modifier and therapeutic target in cystic fibrosis lung disease. Biomolecules 12, 202 (2022).
Krane, C. M. et al. Altered regulation of aquaporin gene expression in allergen and IL-13-induced mouse models of asthma. Cytokine 46, 111–118 (2009).
Wang, Y. et al. YuPingFengSan ameliorates LPS-induced acute lung injury and gut barrier dysfunction in mice. J. Ethnopharmacol. 312, 116452 (2023).
Jardim, M. J., Dailey, L., Silbajoris, R. & Diaz-Sanchez, D. Distinct MicroRNA expression in human airway cells of asthmatic donors identifies a novel asthma-associated gene. Am. J. Respir. Cell Mol. Biol. 47, 536–542 (2012).
Liang, W. G. et al. Structural basis for oligomerization and glycosaminoglycan binding of CCL5 and CCL3. Proc. Natl. Acad. Sci. USA 113, 5000–5005 (2016).
Crijns, H., Vanheule, V. & Proost, P. Targeting chemokine—glycosaminoglycan interactions to inhibit inflammation. Front. Immunol. 11, 483 (2020).
Doorley, L. A., LeMessurier, K. S., Iverson, A. R., Palipane, M. & Samarasinghe, A. E. Humoral immune responses during asthma and influenza co-morbidity in mice. Immunobiology 222, 1064–1073 (2017).
Karlsson, A. et al. Galectin-3 functions as an opsonin and enhances the macrophage clearance of apoptotic neutrophils. Glycobiology 19, 16–20 (2009).
Koussih, L., Atoui, S., Tliba, O. & Gounni, A. S. New insights on the role of pentraxin-3 in allergic asthma. Front. Allergy 2, 678023 (2021).
Portacci, A. et al. The role of galectins in asthma pathophysiology: a comprehensive review. Curr. Issues Mol. Biol. 46, 4271–4285 (2024.
Tsilosani, A., Gao, C. & Zhang, W. Aldosterone-regulated sodium transport and blood pressure. Front. Physiol. 13, 770375 (2022).
Roberts, J. K., Moore, C. D., Ward, R. M., Yost, G. S. & Reilly, C. A. Metabolism of beclomethasone dipropionate by cytochrome P450 3A enzymes. J. Pharmacol. Exp. Ther. 345, 308–316 (2013).
Enlo-Scott, Z., Bäckström, E., Mudway, I. & Forbes, B. Drug metabolism in the lungs: opportunities for optimising inhaled medicines. Expert Opin. Drug Metab. Toxicol. 17, 611–625 (2021).
Nayak, A. K., Shah, S. D., Michael, J. V. & Deshpande, D. A. Bitter taste receptors for asthma therapeutics. Front. Physiol. 10, 884 (2019).
Martens, K., Steelant, B. & Bullens, D. M. A. Taste receptors: the gatekeepers of the airway epithelium. Cells 10, 2889 (2021).
Li, X. & Yi, H. Sulfur dioxide-enhanced asthma susceptibility is involved with inhibition of bitter taste transduction in mouse lung. Environ. Toxicol. Pharmacol. 95, 103938 (2022).
Defnet, A. E. et al. Dysregulated retinoic acid signaling in airway smooth muscle cells in asthma. FASEB J. 35, e22016 (2021).
Hu, J., Sang, J., Hao, F. & Liu, L. Association between vitamin A and asthma: a meta-analysis with trial sequential analysis. Front Pharmacol. 14, 1100002 (2023).
Suzuki, Y., Saito, J., Munakata, M. & Shibata, Y. Hydrogen sulfide as a novel biomarker of asthma and chronic obstructive pulmonary disease. Allergol. Int. 70, 181–189 (2021).
Veerappan, A. et al. Mast cell renin and a local renin–angiotensin system in the airway: Role in bronchoconstriction. Proc. Natl. Acad. Sci. USA 105, 1315–1320 (2008).
Gregório, J. F. et al. Asthma: role of the angiotensin-(1-7)/Mas (MAS1) pathway in pathophysiology and therapy. Br. J. Pharmacol. 178, 4428–4439 (2021).
Wang, B. et al. Metabolism pathways of arachidonic acids: mechanisms and potential therapeutic targets. Signal. Transduct. Target. Ther. 6, 94 (2021).
Harkness, L. M., Ashton, A. W. & Burgess, J. K. Asthma is not only an airway disease, but also a vascular disease. Pharmacol. Ther. 148, 17–33 (2015).
Mostaço-Guidolin, L. B., Yang, C. X. & Hackett, T.-L. Pulmonary Vascular remodeling is an early feature of fatal and nonfatal asthma. Am. J. Respir. Cell Mol. Biol. 65, 114–118 (2021).
de Perrot, M., Liu, M., Waddell, T. K. & Keshavjee, S. Ischemia–reperfusion–induced lung injury. Am. J. Respir. Crit. Care Med. 167, 490–511 (2003).
Hung, K.-Y., Wu, S.-Y., Pao, H.-P., Liao, W.-I. & Chu, S.-J. Acetate, a gut bacterial product, ameliorates ischemia-reperfusion induced acute lung injury in rats. Int. Immunopharmacol. 111, 109136 (2022).
Van Itallie, C. M. & Anderson, J. M. Architecture of tight junctions and principles of molecular composition. Semin. Cell Dev. Biol. 36, 157–165 (2014).
Zihni, C., Balda, M. S. & Matter, K. Signalling at tight junctions during epithelial differentiation and microbial pathogenesis. J. Cell Sci. 127, 3401–3413 (2014).
He, X. et al. PM2.5 aggravated OVA-induced epithelial tight junction disruption through fas associated via death domain-dependent apoptosis in asthmatic mice. J. Asthma Allergy 14, 1411–1423 (2021).
Zeisberg, M. & Neilson, E. G. Biomarkers for epithelial-mesenchymal transitions. J. Clin. Investig. 119, 1429–1437 (2009).
Carlier, F. M. et al. Canonical WNT pathway is activated in the airway epithelium in chronic obstructive pulmonary disease. EBioMedicine 61, 103034 (2020).
Tirunavalli, S. K., Kuncha, M., Sistla, R. & Andugulapati, S. B. Targeting TGF-β/periostin signaling by sesamol ameliorates pulmonary fibrosis and improves lung function and survival. J. Nutr. Biochem. 116, 109294 (2023).
Ji, J. et al. Increased expression of OPN contributes to idiopathic pulmonary fibrosis and indicates a poor prognosis. J. Transl. Med. 21, 640 (2023).
Mottais, A. et al. Epithelial–mesenchymal transition mechanisms in chronic airway diseases: a common process to target? Int. J. Mol. Sci. 24, 12412 (2023).
Shi, R. et al. Downregulation of cytokeratin 18 induces cellular partial EMT and stemness through increasing EpCAM expression in breast cancer. Cell. Signal. 76, 109810 (2020).
Van Hove, C. L. et al. Comparison of acute inflammatory and chronic structural asthma-like responses between C57BL/6 and BALB/c mice. Int. Arch. Allergy Immunol. 149, 195–207 (2009).
Lampinen, M., Carlson, M., Håkansson, L. D. & Venge, P. Cytokine-regulated accumulation of eosinophils in inflammatory disease. Allergy 59, 793–805 (2004).
Chan, B. C. L., Lam, C. W. K., Tam, L.-S. & Wong, C. K. IL33: roles in allergic inflammation and therapeutic perspectives. Front. Immunol. 10, 364 (2019).
Ebina-Shibuya, R. & Leonard, W. J. Role of thymic stromal lymphopoietin in allergy and beyond. Nat. Rev. Immunol. 23, 24–37 (2023).
Chong, W. P. et al. The cytokine IL-17A limits Th17 pathogenicity via a negative feedback loop driven by autocrine induction of IL-24. Immunity 53, 384–397.e385 (2020).
Kumari, S. et al. Tumor necrosis factor receptor signaling in keratinocytes triggers interleukin-24-dependent psoriasis-like skin inflammation in mice. Immunity 39, 899–911 (2013).
Panneerselvam, J. et al. IL-24 inhibits lung cancer cell migration and invasion by disrupting the SDF-1/CXCR4 signaling axis. PLoS ONE 10, e0122439 (2015).
Korbecki, J. et al. The role of CXCR1, CXCR2, CXCR3, CXCR5, and CXCR6 ligands in molecular cancer processes and clinical aspects of acute myeloid leukemia (AML). Cancers 15, 4555 (2023).
Guo, L. et al. Role of CXCL5 in regulating chemotaxis of innate and adaptive leukocytes in infected lungs upon pulmonary influenza infection. Front. Immunol. 12, 785457 (2021).
Nouailles, G. et al. CXCL5-secreting pulmonary epithelial cells drive destructive neutrophilic inflammation in tuberculosis. J. Clin. Investig. 124, 1268–1282 (2014).
Zhuang, W. et al. CXCR1 drives the pathogenesis of EAE and ARDS via boosting dendritic cells-dependent inflammation. Cell Death Dis. 14, 608 (2023).
Qiu, Y., Zhu, J., Bandi, V., Guntupalli, K. K. & Jeffery, P. K. Bronchial mucosal inflammation and upregulation of CXC chemoattractants and receptors in severe exacerbations of asthma. Thorax 62, 475 (2007).
Mattos, M. S. et al. CXCR1 and CXCR2 inhibition by ladarixin improves neutrophil-dependent airway inflammation in mice. Front. Immunol. 11, 566953 (2020).
Du, X. et al. Eosinophil-derived chemokine (hCCL15/23, mCCL6) interacts with CCR1 to promote eosinophilic airway inflammation. Signal. Transduct. Target. Ther. 6, 91 (2021).
Barnes, P. J. Chemokine receptor CCR1: new target for asthma therapy. Trends Pharmacol. Sci. 43, 539–541 (2022).
Pap, D. et al. Characterization of IL-19, -20, and -24 in acute and chronic kidney diseases reveals a pro-fibrotic role of IL-24. J. Transl. Med. 18, 172 (2020).
Rokonay, R. et al. Role of IL-24 in the mucosal remodeling of children with coeliac disease. J. Transl. Med. 18, 36 (2020).
Liu, S. et al. A tissue injury sensing and repair pathway distinct from host pathogen defense. Cell 186, 2127–2143.e2122 (2023).
Schmit, T. et al. IL-6 deficiency exacerbates allergic asthma and abrogates the protective effect of allergic inflammation against Streptococcus pneumoniae pathogenesis. J. Immunol. 205, 469–479 (2020).
Tirpude, N. V., Sharma, A., Joshi, R., Kumari, M. & Acharya, V. Vitex negundo Linn. extract alleviates inflammatory aggravation and lung injury by modulating AMPK/PI3K/Akt/p38-NF-κB and TGF-β/Smad/Bcl2/caspase/LC3 cascade and macrophages activation in murine model of OVA-LPS induced allergic asthma. J. Ethnopharmacol. 271, 113894 (2021).
Schlingmann, B., Molina, S. A. & Koval, M. Claudins: gatekeepers of lung epithelial function. Semin. Cell Dev. Biol. 42, 47–57 (2015).
Yuksel, H. & Turkeli, A. Airway epithelial barrier dysfunction in the pathogenesis and prognosis of respiratory tract diseases in childhood and adulthood. Tissue Barriers 5, e1367458 (2017).
Zaiss, D. M. et al. Amphiregulin, a TH2 cytokine enhancing resistance to nematodes. Science 314, 1746–1746 (2006).
Monticelli, L. A. et al. Innate lymphoid cells promote lung-tissue homeostasis after infection with influenza virus. Nat. Immunol. 12, 1045–1054 (2011).
Kim, K. W. et al. Relationship between amphiregulin and airway inflammation in children with asthma and eosinophilic bronchitis. Chest 136, 805–810 (2009).
Enomoto, Y. et al. Tissue remodeling induced by hypersecreted epidermal growth factor and amphiregulin in the airway after an acute asthma attack. J. Allergy Clin. Immunol. 124, 913–920.e917 (2009).
Morimoto, Y. et al. Amphiregulin-producing pathogenic memory T helper 2 cells instruct eosinophils to secrete osteopontin and facilitate airway fibrosis. Immunity 49, 134–150.e136 (2018).
Okumura, S., Sagara, H., Fukuda, T., Saito, H. & Okayama, Y. FcεRI-mediated amphiregulin production by human mast cells increases mucin gene expression in epithelial cells. J. Allergy Clin. Immunol. 115, 272–279 (2005).
Van Belle, A. B. et al. IL-24 contributes to skin inflammation in Para-Phenylenediamine-induced contact hypersensitivity. Sci. Rep. 9, 1852 (2019).
Schmetzer, O. et al. IL-24 is a common and specific autoantigen of IgE in patients with chronic spontaneous urticaria. J. Allergy Clin. Immunol. 142, 876–882 (2018).
Mukherjee, M. & Nair, P. Autoimmune responses in severe asthma. Allergy Asthma Immunol. Res. 10, 428–447 (2018).
Tamai, K. et al. Autoantibody profiles and their association with blood eosinophils in asthma and COPD. Allergol. Int. 66, 332–337 (2017).
Mukherjee, M. et al. Sputum autoantibodies in patients with severe eosinophilic asthma. J. Allergy Clin. Immunol. 141, 1269–1279 (2018).
Seibold, M. A. Interleukin-13 stimulation reveals the cellular and functional plasticity of the airway epithelium. Ann. Am. Thorac. Soc. 15, S98–s102 (2018).
Nakagome, K. & Nagata, M. The possible roles of IL-4/IL-13 in the development of eosinophil-predominant severe asthma. Biomolecules 14, 546 (2024).
Berend, N., Salome, C. M. & King, G. G. Mechanisms of airway hyperresponsiveness in asthma. Respirology 13, 624–631 (2008).
Chang, Y. S. et al. Effect of vascular endothelial growth factor on cultured endothelial cell monolayer transport properties. Microvasc. Res. 59, 265–277 (2000).
Harhaj, N. S., Barber, A. J. & Antonetti, D. A. Platelet-derived growth factor mediates tight junction redistribution and increases permeability in MDCK cells. J. Cell. Physiol. 193, 349–364 (2002).
Phillips, B. E., Cancel, L., Tarbell, J. M. & Antonetti, D. A. Occludin independently regulates permeability under hydrostatic pressure and cell division in retinal pigment epithelial cells. Invest. Ophthalmol. Vis. Sci. 49, 2568–2576 (2008).
Acknowledgements
We would like to acknowledge Dr. Wei-Ning Lin (Graduate Institute of Biomedical and Pharmaceutical Science, Fu Jen Catholic University, Taiwan) for providing the WI-38 cell line. We would like to acknowledge Dr. Ying-Jan Wang (Department of Environmental and Occupational Health, College of Medicine, National Cheng Kung University, Taiwan) for providing the BEAS-2b cell line. We would like to acknowledge Dr. Po-Nien Tsao (National Taiwan University Hospital, Taiwan) for providing the MLE-15 cell line. We are grateful for the support from the Human Biobank, Research Center of Clinical Medicine, National Cheng Kung University Hospital. We thank the National Laboratory Animal Center (NLAC), NARLabs, Taiwan, for technical support in pathology analysis. This work was supported by the Ministry of Science and Technology of Taiwan (NSTC 113-2314-B-384-009-MY3 to Y.-H.H. and C.-H.H.; NSTC 113-2311-B-006-008 to Y.-H.H.).
Author information
Authors and Affiliations
Contributions
Y.H.H., C.J.C., and Y.R.W. conceived and designed the research. Y.R.W. performed most experiments and analyzed the data. Y.H.H. and C.J.C. helped with data analysis. Y.R.W. and Y.H.H. wrote the manuscript. Y.H.H., B.L.C., and C.H.H. provided research resources. Y.H.H. and C.H.H. contributed to funding acquisition. Y.H.H. supervised the study, critically revised the manuscript, and approved the final version.
Corresponding author
Ethics declarations
Competing interests
The authors declare no competing interests
Peer review
Peer review information
Nature Communications thanks Peisong Gao, Takeshi Nabe, and the other anonymous reviewer(s) for their contribution to the peer review of this work. A peer review file is available.
Additional information
Publisher’s note Springer Nature remains neutral with regard to jurisdictional claims in published maps and institutional affiliations.
Supplementary information
Source data
Rights and permissions
Open Access This article is licensed under a Creative Commons Attribution-NonCommercial-NoDerivatives 4.0 International License, which permits any non-commercial use, sharing, distribution and reproduction in any medium or format, as long as you give appropriate credit to the original author(s) and the source, provide a link to the Creative Commons licence, and indicate if you modified the licensed material. You do not have permission under this licence to share adapted material derived from this article or parts of it. The images or other third party material in this article are included in the article’s Creative Commons licence, unless indicated otherwise in a credit line to the material. If material is not included in the article’s Creative Commons licence and your intended use is not permitted by statutory regulation or exceeds the permitted use, you will need to obtain permission directly from the copyright holder. To view a copy of this licence, visit http://creativecommons.org/licenses/by-nc-nd/4.0/.
About this article
Cite this article
Wu, YR., Hsing, CH., Chiu, CJ. et al. Eosinophil-derived interleukin-24 compromises epithelial integrity and aggravates airway remodeling in mouse models of allergic asthma. Nat Commun 16, 9248 (2025). https://doi.org/10.1038/s41467-025-64302-4
Received:
Accepted:
Published:
Version of record:
DOI: https://doi.org/10.1038/s41467-025-64302-4
This article is cited by
-
Modulation of the NF-κB signaling pathway by the combined strategy of tocilizumab and dexamethasone for asthma therapy
Respiratory Research (2026)
-
Neutrophil extracellular traps induce airway epithelial-mesenchymal transition in a neutrophil-dominant asthmatic murine model through Hedgehog/Gli1 pathway
Inflammation Research (2026)










