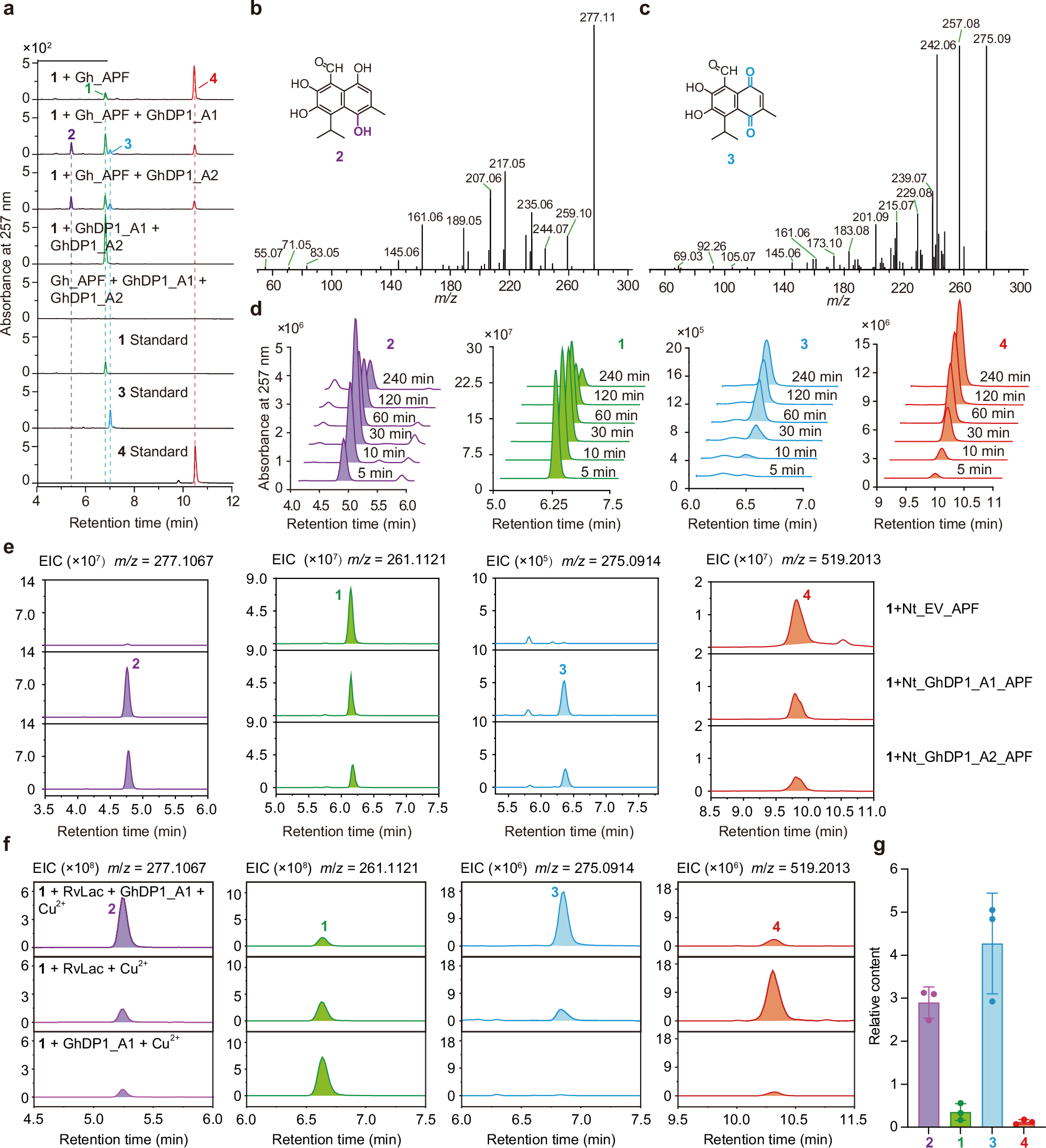
Fig. 3: GhDP1 mediates the hydroxylation of hemigossypol to generate hemigossypolone.

a LC-MS chromatograms demonstrating the formation of 2 and 3 through recombinant GhDP1_A1, GhDP1_A2 and apoplastic fluid. Gh_APF, apoplastic fluid derived from G. hirsutum leaves. Ultraviolet detection for HPLC was conducted at a wavelength of 257 nm. b MS/MS fragmentation spectrum of 2. c MS/MS fragmentation spectrum of 3. d Time-course analysis of the GhDP1_A1-mediated reaction using APF as a catalyst. Comparative chromatograms depict the temporal changes in substrate (1) and the resulting products, including 2, 3, and 4, within the reaction system. e LC-MS chromatograms illustrating the formation of 2 and 3 in apoplastic fluid from N. tabacum plants stably overexpressing GhDP1_A1 and GhDP1_A2. Nt_GhDP1_A1_APF and Nt_GhDP1_A2_APF represent apoplastic fluids from N. tabacum leaves overexpressing GhDP1_A1 and GhDP1_A2, respectively. Nt_EV_APF, apoplastic fluids from wide type N. tabacum leaves. Control groups (no protein or substrate 1) are shown in Supplementary Fig. 11a. The extracted ion chromatograms (EICs) show the following metabolites: m/z 261.1121 for 1, m/z 275.0914 for 3, m/z 277.1067 for 2, and m/z 519.2013 for 4 [M + H+] in positive mode. f EICs of the products obtained from the oxidation of 1 catalyzed by GhDP1_A1 and RvLac. The EICs show the following metabolites: m/z 261.1121 for 1, m/z 277.1067 for 2, m/z 275.0914 for 3 and m/z 519.2013 for 4 [M + H+] in positive mode. Control groups (no protein or substrate 1) are shown in Supplementary Fig. 12a. g Quantification of compound contents in RvLac-catalyzed reactions of 1, with and without purified GhDP1_A1. Substrate and product levels in the reaction without adding GhDP1_A1 was set to 1. Data represent the mean of three biological replicates (mean ± s.d., n = 3). P values were determined by a two-tailed unpaired t-test. Source data are provided as a Source Data file.