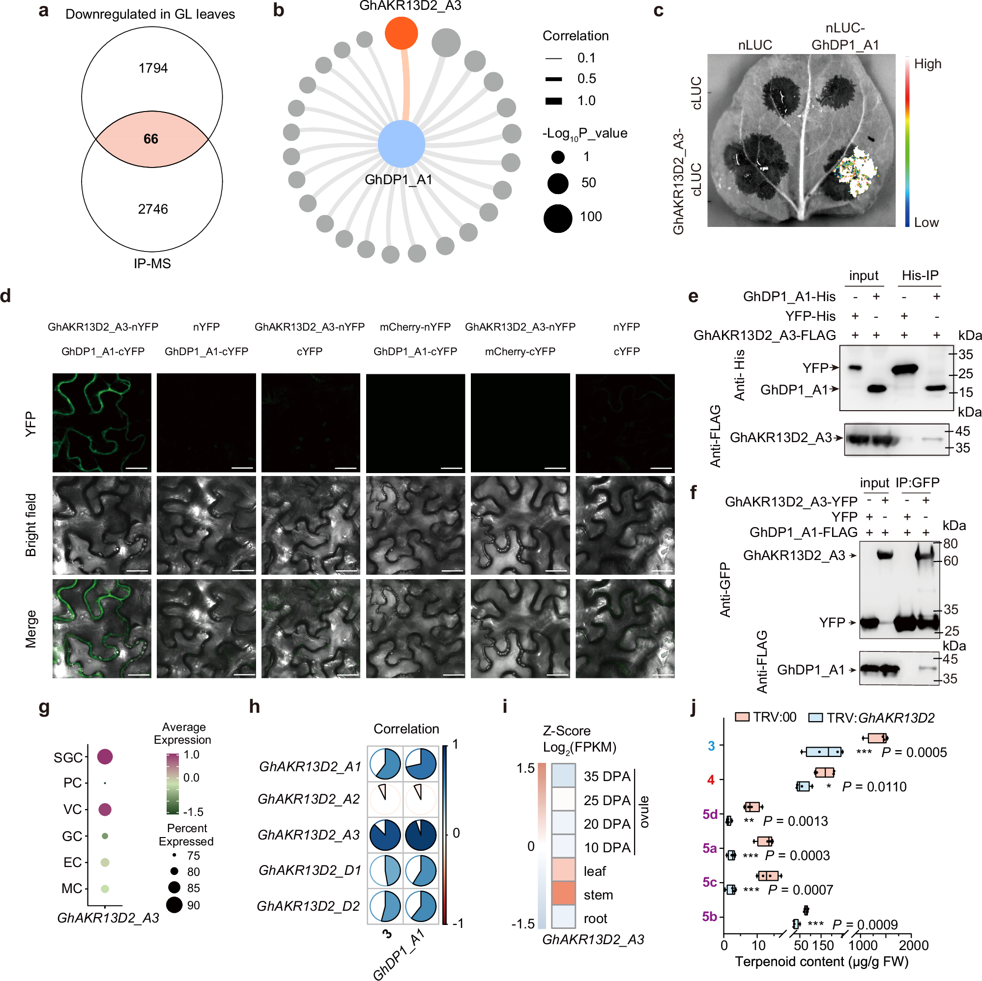
Fig. 4: Interaction between GhDP1 and AKR in hemigossypolone biosynthesis.

a Venn diagram illustrating the intersection of genes identified through IP-MS targeting GhDP1_A1 and those down-regulated in differential gene expression analyses contrasting glandless cotton (GL) and glandular cotton (G) leaves, excluding GhDP1_A1 itself. b Correlation network showing Pearson’s correlation coefficients between GhDP1_A1 expression and 25 interacting genes, which are significantly down-regulated in GL compared with G leaves. Correlations were calculated across various cotton organs with P ≤ 0.05 using rcorr in R. c SLC assay in tobacco leaves demonstrates the GhDP1_A1-GhAKR13D2_A3 interaction, with a blue-red gradient depicting interaction strength. d BiFC assay confirm the interaction of GhDP1_A1 with GhAKR13D2_A3 in N. benthamiana leaves. Scale bar, 25 μm. e In vitro pull-down assays illustrate the interaction between GhDP1_A1-His and GhAKR13D2_A3-FLAG, using YFP-His as a negative control. f Co-IP assay of GhAKR13D2_A3 with GhDP1_A1 in N. benthamiana. YFP alone served as a negative control. The enriched YFP monomer observed in the GhAKR13D2_A3-YFP IP sample is likely due to partial dissociation or degradation of the fusion protein during extraction or IP procedures. For c–f the experiments were independently repeated twice with similar results. g Dot plot illustrating the expression of GhAKR13D2_A3 across various cell types in cotton leaves. h Correlation plot depicting the co-expression coefficients of gene expression profiles of five GhAKR13D2 genes with 3 and GhDP1_A1. Higher correlation coefficients are represented by darker blue hues. i The transcript expression profiles of GhAKR13D2_A3 among different cotton organs. RNA-seq datasets for various cotton organs were retrieved from the NCBI Sequence Read Archive (SRA) under project accession number PRJNA248163. j Comparative content analysis of terpenoid specialized metabolites in leaves from control plants (TRV:00) and GhAKR13D2-VIGS (TRV:GhAKR13D2) cotton plants. Box plots show the distribution of values with the centre line representing the median, the bounds of the box representing the 25th (Q1) and 75th (Q3) percentiles, and whiskers extending to the minimum and maximum values. Each point represents a biological replicate (n = 4 samples). P values were determined by a two-tailed unpaired t-test. Source data are provided as a Source Data file.