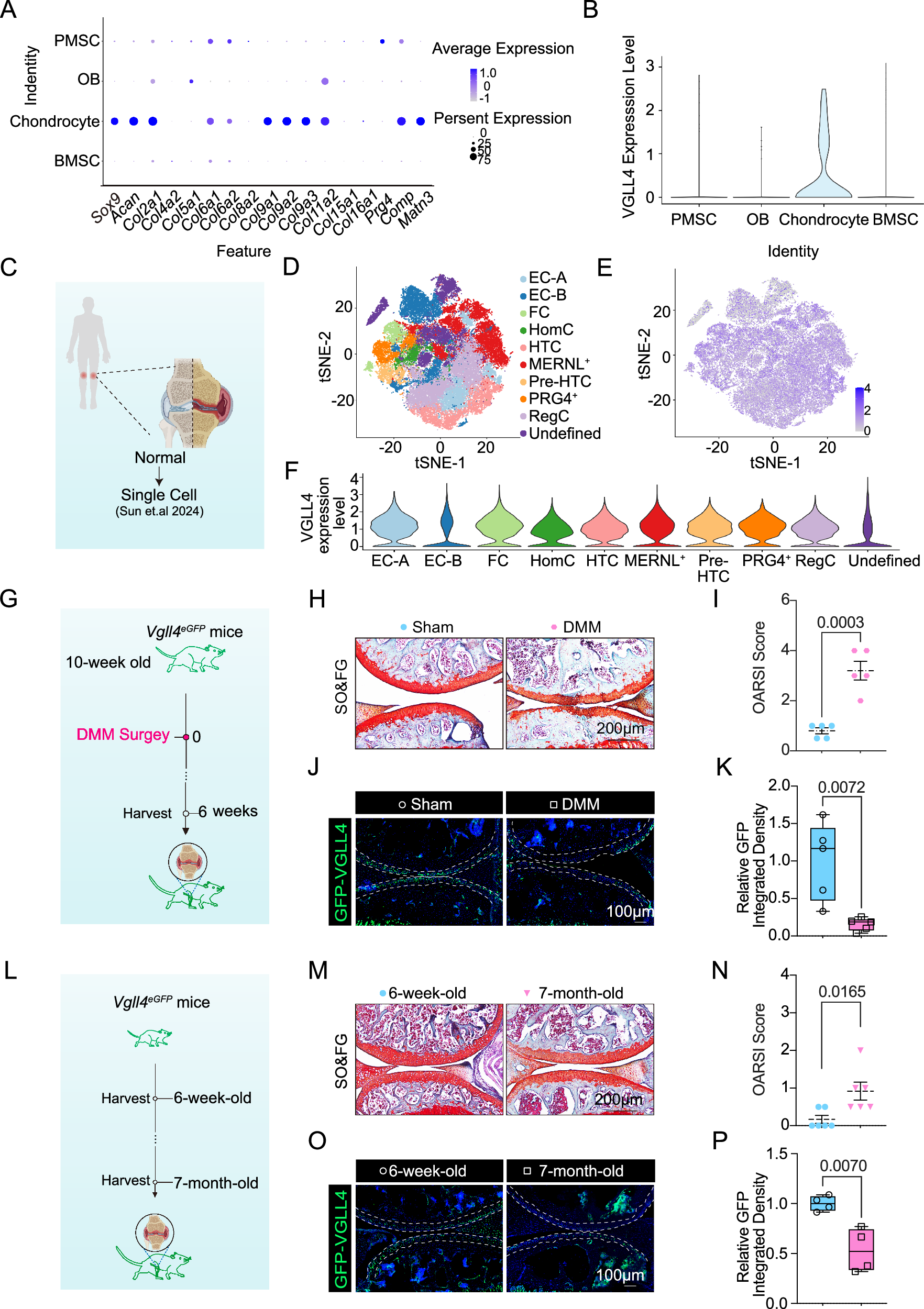
Fig. 1: Downregulation of VGLL4 after cartilage damage and aging.

A Mouse Prx1-Ai9 labeled BMSCs, OBs, PMSCs and chondrocytes. BMSCs: bone marrow stromal cells; OBs: osteoblasts; PMSCs: periosteum mesenchymal stem cells. Dot plot showing genetic characterization of genes in different cellular taxa. B Violin plot showing the expression profile of VGLL4 in BMSCs, OBs, PMSCs and chondrocytes. C Single cell sequencing of articular cartilage from three healthy men was analyzed. D The tSNE plot shows the clustering of human articular cartilage single cell sequencing. EC: Effector chondrocyte; FC: Fibrocartilage chondrocyte; HomC: Homeostasis chondrocyte; HTC: Hypertrophic chondrocyte; MERNL+: MERNL+ chondrocyte; Pre-HTC: Prehypertrophic chondrocyte; PRG4+: PRG4+ chondrocyte; RegC: Regulatory chondrocyte. tSNE plot (E) and Violin plot (F) showing the expression profile of VGLL4 in human articular chondrocytes. G Workflow of the experiments used to evaluate the osteoarthritic phenotypes of Vgll4eGFP mice after DMM surgery. H SO&FG staining of knee joint sections from Vgll4eGFP mice. Scale bar = 200 μm. n = 5 samples per group. I Quantification of the indicated OARSI score in (H). Unpaired t tests (Two-tailed), means ± SEMs. n = 5 samples per group. J Immunofluorescence staining for GFP expression in the Vgll4eGFP mice. Scale bar = 100 μm. n = 5 samples per group. K Quantification of the indicated GFP signal Integrated Density in (J) by ImageJ. Unpaired t tests (Two-tailed), means ± SEMs. n = 5 per group. Boxes: 25th–75th percentiles; centre line: median; whiskers: 1.5×IQR. L Experimental procedures for assessing osteoarthritic phenotypes in the 7-month-old and 6-week-old Vgll4eGFP mice. M SO&FG staining of knee joint sections from the 7-month-old and 6-week-old Vgll4eGFP mice. Scale bar = 200 μm. n = 6 samples per group. N Quantification of the indicated OARSI score in (M). Unpaired t tests (Two-tailed), means ± SEMs. n = 6 samples per group. O Immunofluorescence staining for GFP expression was performed from Vgll4eGFP mice. Scale bar = 100 μm. n = 4 samples per group. P Quantification of the indicated GFP signal Integrated Density in (O) by ImageJ. Unpaired t tests (Two-tailed), means ± SEMs. n = 4 samples per group. Boxes: 25th–75th percentiles; centre line: median; whiskers: 1.5×IQR. Fig. 1C, 1G, 1L: Created in BioRender. Suo, J. (2025) https://BioRender.com/ecujlzt.