Abstract
Extracellular matrix homeostasis is crucial for hyaline cartilage integrity, however, the mechanism of extracellular matrix homeostasis in hyaline cartilage is poorly understood. Single-cell sequencing shows that VGLL4 is highly expressed in chondrocytes but declines after injury/aging. VGLL4 deficiency impairs collagen/elastin formation, causes extracellular matrix disorganization and osteoarthritis in Col2-CreERT2; Vgll4fl/fl mice, and is exacerbated by destabilization of the medial meniscus surgery. Mechanistically, the VGLL4-TEAD-SMAD3 complex maintains extracellular matrix homeostasis through specific interactions: TEAD4 (E263/D266/ Q269/H427) binds SMAD3 (K81/F260) via hydrogen bonds and hydrophobic contacts, while VGLL4 (H240/F241) engages TEAD4 (F337/F373) through π-stacking. Notably, intra-articular delivery of adeno-associated virus encoding either SMAD3 or VGLL4 effectively ameliorates osteoarthritis pathology, whereas interaction-deficient mutants lose therapeutic efficacy. This study demonstrates that VGLL4 serves as a critical regulator of extracellular matrix homeostasis in chondrocytes. The VGLL4 complex represents a potential therapeutic target for treating osteoarthritis and cartilage fibrosis.
Introduction
Osteoarthritis (OA) is a chronic degenerative and disabling joint disease characterized by destruction and abnormalities of articular cartilage tissue1, with the end stage leading to the conversion of articular hyaline cartilage to fibrocartilage2. The structural integrity of the extracellular matrix in articular cartilage and the abundance of proteoglycans and collagen networks within it are key markers of joint health and function3. The extracellular matrix components include collagen and elastin, among others, which support and transmit mechanical loads to maintain chondrocyte function4. The collagen components of chondrocytes include type II collagen (COL2), Aggrecan, and others5. COL2 and Aggrecan are also considered markers of chondrocyte anabolism6. A reduction in COL2 and Aggrecan expression is often accompanied by fibrosis of the hyaline cartilage2,7. Hyaline cartilage fibrosis is accompanied by elevated type I collagen (COL1) levels as well as dysfunctional chondrocyte anabolism2. Maintenance of the extracellular matrix of chondrocytes stable is crucial for the prevention and treatment of OA. However, the molecular mechanisms underlying the maintenance of the extracellular matrix of hyaline cartilage are poorly understood.
The Hippo signaling pathway is an important and highly conserved pathway that is involved organ size determination and tissue homeostasis8. VGLL4, a classic transcriptional cofactor in the Hippo signaling pathway, functions as an antagonist of YAP1 in tumors9,10. VGLL4 has a simple structure, and its function mainly depends on the two TDU structural domains at the C-terminus, which are also the structural domains for TEAD protein binding10,11. Recently, we revealed that VGLL4 plays important roles in regeneration and homeostasis, such as muscle regeneration12, heart valve development13, and mesenchymal stem cell fate regulation14. VGLL4 has been shown to be involved in the regulation of the differentiation and proliferation of various stem cells12,14,15. Interacting factors currently identified for VGLL4 include TEADs9,12,14,16 and IGFBP217. VGLL4 was shown to be involved in the regulation of the Wnt signaling pathway as well as the Hippo signaling pathway18. However, whether VGLL4, a transcriptional cofactor, is involved in the maintenance of extracellular matrix homeostasis is unclear. Whether this molecule is functionally integrated into novel protein interaction networks in chondrocytes remains unclear.
Here, we revealed that VGLL4 was significantly decreased after cartilage aging and injury and was involved in the maintenance of the cartilage extracellular matrix. CKO mice presented cartilage extracellular matrix abnormalities and concomitant OA, and cartilage tissue injury exacerbated hyaline cartilage fibrosis in the CKO mice. For the molecular mechanisms, we found that TEAD mediate the interaction between VGLL4 and SMAD3 in chondrocytes. The ternary complex synergistically promotes collagen synthesis, maintains cartilage extracellular matrix homeostasis, and is effective in the treatment of OA.
Results
VGLL4 expression decreases after cartilage injury and aging
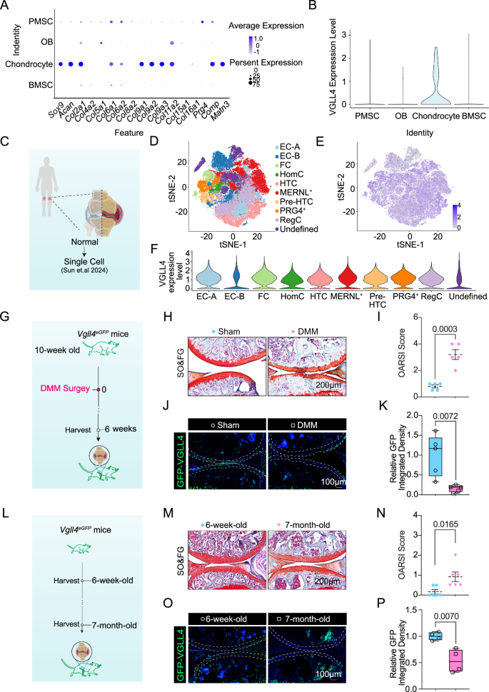
Paired-related homeobox 1 (Prx1, also called Prrx1) functions in regulating skeletal development in limb buds and adult skeletal stem cells derived from the lateral plate mesoderm19,20. The Hippo signaling pathway plays an important role in organ development and skeletal degeneration21. To verify the expression of components of the Hippo signaling pathway in skeletal cells, we reanalyzed our single-cell sequencing data from Prx1-cre; Rosa26-Ai9 cells in the epiphysis22. In this single-cell sequencing study, we identified chondrocyte taxa with high expression of matrix proteins such as Sox9, Acan, Col2a1, Col6a1, Col6a2, Col9a1, Col9a2, Col9a3, Col11a2, Comp, Matn3 and others that are highly relevant to chondrocyte anabolism (Fig. 1A). We focused on the expression of Hippo signaling pathway genes, including Yap1, Taz, Tead1-4, and Vgll4. The analyzed data revealed that Vgll4 was highly expressed in chondrocyte taxa and secondarily expressed in bone marrow stromal cells (BMSCs) (Fig. 1B). The single-cell sequencing data showed that Vgll4 has potential functions in chondrocytes. Chondrocytes are the only cell population found in articular cartilage, where homeostatic maintenance of hyaline cartilage is critical for the development of OA. We next focused on the expression of Vgll4 in articular cartilage. We re-analyzed the Sun et al. articular cartilage single-cell sequencing data in three men23 (Fig. 1C), and we classified the cell taxa in the sequencing into 10 cell taxa, namely PRG4+ chondrocytes (PRG4+) with high expression of PRG4, MERNL+ chondrocytes (MERNL+) with high expression of MERNL and ANGPTL4, Regulatory chondrocytes (RegC) with high expression of HMOX1, Fibrocartilage chondrocytes (FC) with high expression of COL1a1, COL1a2 and COL1a3, Hypertrophic chondrocytes (HTC) with high expression of COL10a1 and IBSP, Pre-hypertrophic chondrocytes (Pre-HTC) with high expression of S100A4 and TGFβ1, Homeostasis chondrocytes (HomC) with high expression of JUN and BRD2, Effector chondrocytes (EC-A) with high expression of CHRDL2, Effector chondrocyte (EC-B) with high expression of COL2a1 and ACAN, and undefined (Fig. 1D). We note that VGLL4 is widely expressed in human articular chondrocytes, encompassing all chondrocyte subpopulations (Fig. 1E, F). To establish the chondrocyte-specific role of VGLL4, we first analyzed the expression profile of the VGLL family in chondrocytes. Single-cell RNA sequencing revealed predominant VGLL4 expression in chondrocytes (Fig. S1A-B). Consistent with this finding, q-PCR analysis confirmed that only Vgll4 was highly expressed in mouse chondrocytes and other members of Vgll family were rarely expressed in chondrocytes (Fig. S1C). These data suggest that VGLL4, but not VGLL1-3, plays an essential biological function in human/ mouse chondrocytes.
A Mouse Prx1-Ai9 labeled BMSCs, OBs, PMSCs and chondrocytes. BMSCs: bone marrow stromal cells; OBs: osteoblasts; PMSCs: periosteum mesenchymal stem cells. Dot plot showing genetic characterization of genes in different cellular taxa. B Violin plot showing the expression profile of VGLL4 in BMSCs, OBs, PMSCs and chondrocytes. C Single cell sequencing of articular cartilage from three healthy men was analyzed. D The tSNE plot shows the clustering of human articular cartilage single cell sequencing. EC: Effector chondrocyte; FC: Fibrocartilage chondrocyte; HomC: Homeostasis chondrocyte; HTC: Hypertrophic chondrocyte; MERNL+: MERNL+ chondrocyte; Pre-HTC: Prehypertrophic chondrocyte; PRG4+: PRG4+ chondrocyte; RegC: Regulatory chondrocyte. tSNE plot (E) and Violin plot (F) showing the expression profile of VGLL4 in human articular chondrocytes. G Workflow of the experiments used to evaluate the osteoarthritic phenotypes of Vgll4eGFP mice after DMM surgery. H SO&FG staining of knee joint sections from Vgll4eGFP mice. Scale bar = 200 μm. n = 5 samples per group. I Quantification of the indicated OARSI score in (H). Unpaired t tests (Two-tailed), means ± SEMs. n = 5 samples per group. J Immunofluorescence staining for GFP expression in the Vgll4eGFP mice. Scale bar = 100 μm. n = 5 samples per group. K Quantification of the indicated GFP signal Integrated Density in (J) by ImageJ. Unpaired t tests (Two-tailed), means ± SEMs. n = 5 per group. Boxes: 25th–75th percentiles; centre line: median; whiskers: 1.5×IQR. L Experimental procedures for assessing osteoarthritic phenotypes in the 7-month-old and 6-week-old Vgll4eGFP mice. M SO&FG staining of knee joint sections from the 7-month-old and 6-week-old Vgll4eGFP mice. Scale bar = 200 μm. n = 6 samples per group. N Quantification of the indicated OARSI score in (M). Unpaired t tests (Two-tailed), means ± SEMs. n = 6 samples per group. O Immunofluorescence staining for GFP expression was performed from Vgll4eGFP mice. Scale bar = 100 μm. n = 4 samples per group. P Quantification of the indicated GFP signal Integrated Density in (O) by ImageJ. Unpaired t tests (Two-tailed), means ± SEMs. n = 4 samples per group. Boxes: 25th–75th percentiles; centre line: median; whiskers: 1.5×IQR. Fig. 1C, 1G, 1L: Created in BioRender. Suo, J. (2025) https://BioRender.com/ecujlzt.
To determine the function of VGLL4 in articular cartilage, we first performed DMM surgery of Vgll4eGFP mice, a reporter model with endogenously labeled VGLL4 expression14, to observe the expression of VGLL4 after articular cartilage injury (Fig. 1G). The results revealed that 6 weeks after DMM surgery, notable OA phenotypes occurred in the articular cartilage of the mice (Fig. 1H, I), along with a significant decrease in VGLL4 expression in the articular cartilage (Fig. 1J, K). Furthermore, we explored the expression of VGLL4 after articular cartilage senescence (Fig. 1L). Compared with the 6-week-old Vgll4eGFP mice, the seven-month-old Vgll4eGFP mice exhibited mild OA (Fig. 1M, N), with VGLL4 expression in articular cartilage cells decreased by ~50% (Fig. 1O, P). These results indicate that articular cartilage damage and aging lead to a significant decrease in VGLL4 expression, suggesting that VGLL4 may influence cartilage damage and aging.
VGLL4 promotes chondrocyte anabolism and collagen/elastin formation
To further elucidate the function of VGLL4 in chondrocytes, we extracted cartilage from Vgll4 knockout mice and performed transcriptomic sequencing analysis. The transcriptomic analysis revealed that Vgll4 expression was significantly downregulated in chondrocytes from the Vgll4–/– mice (Fig. 2A). We found a total of 1069 differentially expressed genes (DEGs) in this database (p value < 0.05, fold change>1.5), of which 519 were upregulated and 550 were downregulated (Fig. 2A). Gene Ontology (GO) enrichment analysis of biological process (BP) terms revealed that Vgll4 deletion resulted in downregulated genes associated with cell differentiation, extracellular structure organization, extracellular matrix organization, cell-matrix adhesion, collagen metabolic processes, and collagen fibril organization (Fig. 2B). GO enrichment analysis of cellular component (CC) terms revealed that these downregulated genes were associated with the extracellular region, extracellular space, extracellular matrix, and collagen-containing extracellular matrix (Fig. 2C). The GO molecular function (MF) analysis indicated that the downregulated genes were associated with protein binding, molecular function regulator, extracellular matrix binding, extracellular matrix structural constituent (Fig. 2D). Furthermore, reactome enrichment analysis illustrated that Vgll4 deficiency significantly affected extracellular matrix organization, collagen formation, ECM proteoglycans (Fig. 2E). Next, we analyzed the genes downregulated by Vgll4 deletion and found that the majority of the genes responsible for cartilage anabolism and cartilage collagen synthesis-related genes, including Col2a1, Acan, Prg4, Col4a2, Col5a1, Col6a1, Col6a2, Col8a2, Col9a2, Col9a3, Col11a2, Col15a1, Col16a1, Comp, and Matn3, were downregulated (Fig. 2F). The genes responsible for elastin formation related genes, including Eln, Fbln5 were also downregulated (Fig. 2F). However, the enriched functions of the upregulated genes were mostly related to the negative regulation of mitotic cell cycle phase transition, and nuclear chromosome segregation (Fig. S2A). Kyoto Encyclopedia of Genes and Genomes (KEGG) analysis revealed signaling pathways related to the p53 signaling pathway and cellular senescence (Fig. S2B). To demonstrate the function of VGLL4 in chondrocytes in vitro, we extracted chondrocytes from neonatal mice and performed a chondrocyte-directed differentiation assay. Deletion of Vgll4 by infection with Cre lentivirus in chondrocytes from Vgll4fl/fl mice and alcian blue staining revealed that knockout of Vgll4 inhibited chondrocyte anabolism and extracellular matrix homeostasis (Fig. 2G–I). Taken together, our data suggest that the deletion of Vgll4 in chondrocytes leads to impaired synthesis of collagen, disturbed elastin formation and abnormal anabolism.
A Volcano plot showing transcriptomic changes in chondrocytes from Vgll4–/– mice. Fold change ≥1.5, p value < 0.05. RNA data were analyzed using two-sided analysis (A–E). B Gene Ontology (GO) biological process (BP) analysis of downregulated genes in Vgll4 knockout cartilage compared with control cartilage. C GO cellular component (CC) analysis of downregulated genes in Vgll4 knockout cartilage compared with control cartilage. D GO molecular function (MF) analysis of downregulated genes in Vgll4 knockout cartilage compared with control cartilage. E Reactome analysis of downregulated genes in Vgll4 knockout cartilage compared with control cartilage. F Heatmap showing transcriptome changes in cartilage from Vgll4–/– mice. The downregulated cartilage anabolism-related genes are listed on the right side of the figure. G Knockdown of Vgll4 in chondrocytes of Vgll4fl/fl mice by infection with Cre lentivirus, and the cells were cultured in micromass and stained with alcian blue on the 7th day of induced chondrocyte differentiation. RT‒PCR was performed to detect the expression levels of Vgll4 (H) and the collagen formation marker Col2a1 (I). The data are presented as the means ± SEMs. Unpaired t tests (Two-tailed), n = 4 per group. Boxes: 25th–75th percentiles; centre line: median; whiskers: 1.5×IQR.
VGLL4 inhibits fibrosis of hyaline cartilage
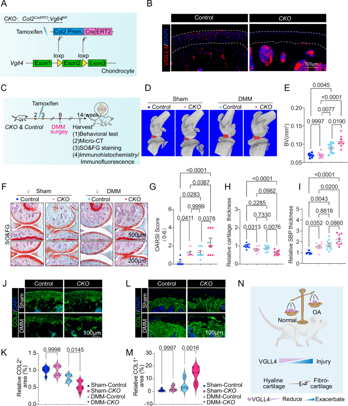
To further validate the function of VGLL4 in chondrocytes in vivo, we generated Col2-CreERT2; Vgll4fl/fl (CKO) mice in which Vgll4 was knocked out in articular chondrocytes after tamoxifen induction by crossing Col2-CreERT2 mice with Vgll4fl/fl mice (Figs. 3A, and S3A). CKO mice were injected with tamoxifen starting at 2 weeks of age, and VGLL4 expression was barely detectable in the articular cartilage of the 30-week-old CKO mice compared with that of the littermate control mice (Fig. 3B). To verify the function of VGLL4 in articular cartilage homeostasis, we performed DMM post modeling surgery on 8-week-old female CKO and control mice after tamoxifen induction, and behavioral tests, microcomputed tomography (micro-CT) scanning, Safranin O and Fast Green (SO&FG) staining, and immunohistochemistry/immunofluorescence were carried out on the mice at 6 weeks post-surgery (Fig. 3C). The behavioral tests revealed a decrease in hindlimb grip strength after DMM surgery in both female and male mice (Fig. S3B, C). The micro-CT results revealed that in the sham-operated group, synovium calcification was barely visible around the joints of the CKO and control mice. The volume of calcification of the meniscus and synovium was significantly increased in CKO mice after DMM surgery (Fig. 3D, E). As expected, in the sham-operated group, the surface layer of articular cartilage fainter Safranin O staining and reduced cartilage thickness was observed in the CKO mice compared with the control mice, although these mice did not have severe OA, suggesting that the extracellular matrix and cartilage metabolism were abnormal in the CKO mice (Fig. 3F). DMM surgery accelerated cartilage wear and exacerbated severe OA, including decreased thickness of the articular cartilage and thickening of the subchondral bone plate (SBP), in the CKO mice (Fig. 3F–I). Since OA occurs in both sexes, we also modeled DMM in male mice and observed similar results in the tissue sections (Fig. S3D). Furthermore, we explored whether VGLL4 is involved in chondrocyte extracellular matrix homeostasis in vivo. Consistent with the results of the cellular phenotyping (Fig. 2G–I), COL2 expression was significantly downregulated in the articular cartilage of the CKO mice after DMM surgery, and the extracellular matrix showed disturbed distribution and reduction in the articular cartilage of the CKO mice after DMM surgery (Fig. 3J, K). Moreover, we found that COL1 expression in articular cartilage was significantly increased in the articular cartilage surface of the CKO mice after DMM surgery (Fig. 3L, M), suggesting that VGLL4 is involved in the stabilization of the extracellular matrix of articular cartilage and the fibrotic process of articular cartilage. Taken together, our data revealed that VGLL4 is a key regulatory gene for cartilage damage and aging, VGLL4 is involved in extracellular matrix regulation, VGLL4 promotes the expression of chondrocyte anabolism-related genes/extracellular matrix homeostasis-related genes, and in vivo data in mice confirmed that VGLL4 inhibits articular cartilage fibrosis (Fig. 3N).
A Schematic illustration of the construction of an animal model of articular chondrocyte-specific Vgll4 knockout in mice. CKO: Col2CreERT2; Vgll4fl/fl. B Immunofluorescence staining for VGLL4 expression was performed on frozen sections of joints from 30-week-old CKO and littermate control mice. Red: VGLL4; blue: DAPI. Scale bar = 100 μm. C Workflow of the experiments used to evaluate the osteoarthritic phenotypes of the CKO mice after DMM surgery. D Representative micro-CT scans showing the volumes of the calcified meniscus and synovium (Marked in red). mice: n = 9, 8, 9, 8. E Quantification of calcified meniscus and synovial tissue volume in (D). Ordinary one-way ANOVA, means ± SEMs. mice: n = 9, 8, 9, 8. F SO&FG staining of female mouse knee joints. Scale bar = 500 μm (top), 200 μm (bottom). mice: n = 9, 8, 9, 8. The image below is an enlarged image of a portion of the above image. G Quantification of the indicated OARSI score in (F). Ordinary one-way ANOVA, means ± SEMs. mice: n = 9, 8, 9, 8. H Quantification of the relative cartilage thickness in (F). Ordinary one-way ANOVA, means ± SEMs. mice: n = 9, 8, 9, 8. I Quantification of the indicated relative SBP thickness in (F). SBP, subchondral bone plate. Ordinary one-way ANOVA, means ± SEMs. mice: n = 9, 8, 9, 8. J Immunofluorescence staining for COL2 expression was performed on paraffin-embedded joint sections. Scale bar = 200 μm. K Quantitative statistics of the proportion of COL2-positive cell areas (%) in (J) were performed by ImageJ software. Ordinary one-way ANOVA, means ± SEMs. n = 6 samples per group. L Immunofluorescence staining for COL1 expression was performed on paraffin-embedded joint sections. Scale bar = 200 μm. M Quantitative statistics of the proportion of COL1-positive cell areas (%) in (L) were performed by ImageJ software. Ordinary one-way ANOVA, means ± SEMs. n = 6 samples per group. N VGLL4 expression was reduced after cartilage injury, and VGLL4 deficiency resulting in hyaline cartilage degradation and transformation to fibrocartilage. Fig. 3c, 3n: Created in BioRender. Suo, J. (2025) https://BioRender.com/ecujlzt.
TEAD4 mediates the interactions between VGLL4 and SMAD3
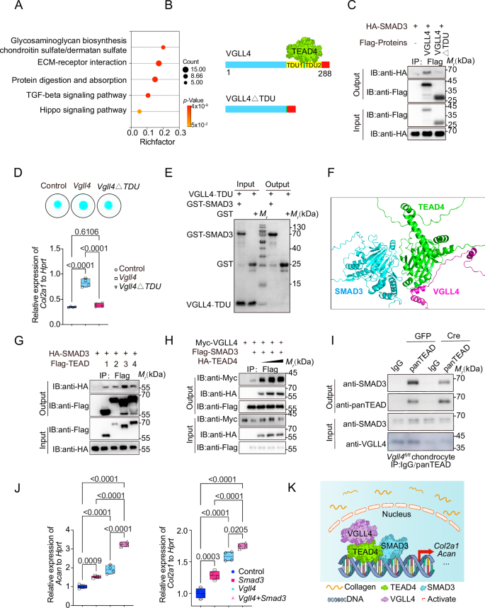
We investigated the role of VGLL4 in regulating homeostatic modulation of the extracellular matrix. According to the KEGG analysis, the TGFβ signaling pathway is closely related to chondrocyte anabolism (Fig. 4A). The TGFβ signaling pathway plays a critical role in the extracellular matrix determination of chondrocytes24. VGLL4 as a transcriptional cofactor expressed in the nucleus. We investigated the interaction between the SMAD family in the TGFβ signaling pathway and VGLL4. VGLL4 is comparative specific in that it binds SMAD3 and has relatively weak interactions with SMAD2 and SMAD7 (Fig. S4A). SMAD3 was shown to positively regulate collagen formation transcription24,25,26,27. SMAD3 is also a classic OA resistance gene28.
A KEGG analysis of downregulated genes in Vgll4–/– mouse chondrocytes. B Schematic of the VGLL4 TDU domain at the full-length position of the VGLL4 protein. The TEAD4 protein binds to the TDU domain (top). Schematic of the VGLL4 ΔTDU build (bottom). C Co-immunoprecipitation experiments of SMAD3 (HA tag) and VGLL4/VGLL4 ΔTDU (Flag tag) in HEK-293T cells. IP: Flag. D Chondrocytes infected with Gfp (Control), Vgll4 or Vgll4 ΔTDU lentivirus were cultured in micromass and stained with alcian blue on the 7th day of induced chondrocyte differentiation (top). RT‒PCR was performed to determine the expression levels of Col2a1 (bottom). Boxes: 25th–75th percentiles; centre line: median; whiskers: 1.5×IQR. E GST pulldown analysis of purified GST-SMAD3 and VGLL4 TDU proteins. F Overall SMAD3-TEAD4-VGLL4 complex structural model predicted by AlphaFold2. SMAD3, TEAD4 and VGLL4 are shown in cyan, green and magenta, respectively. G Co-immunoprecipitation experiments of SMAD3 (HA tag) and TEAD1/2/3/4 (Flag tag) in HEK-293T cells. IP: Flag. H Co-immunoprecipitation experiments of TEAD4 (HA tag), SMAD3 (Flag tag) and VGLL4 (Myc tag) in HEK-293T cells. IP: Flag. I Co-immunoprecipitation experiments of SMAD3 and TEADs in the chondrocytes of the Vgll4fl/fl mice treated with GFP or Cre lentivirus. IP: Pan-TEAD. J RT‒PCR was performed to determine the gene expression of Col2a1 and Acan in chondrocytes after infection with the Control, Smad3, Vgll4 or Smad3+Vgll4 lentivirus in chondrocytes. Ordinary one-way ANOVA was used, and the data are presented as the means ± SEMs. n = 4 per group. Boxes: 25th–75th percentiles; centre line: median; whiskers: 1.5×IQR. K Model diagram of the function of the VGLL4-TEAD4-SMAD3 complex.
Previous studies have identified the TDU structural domain as an important structural domain for the function of the VGLL4 protein12,14 (Fig. 4B). We found that the interaction of VGLL4 with SMAD3 is dependent mainly on its TDU domain. Deletion of the TDU structural domain of VGLL4 significantly weakened the interaction with SMAD3 (Fig. 4C). Functionally, the promotion of extracellular matrix homeostasis and chondrocyte differentiation by VGLL4 is also dependent on the TDU structural domain (Fig. 4D). We explored whether VGLL4 directly interacts with SMAD3. Since the full-length protein of VGLL4 is prone to aggregate, we purified a truncated version of VGLL4 (123-C) without the N-terminal disordered region (123 amino acids) that retained all the known functional domains of VGLL4. GST pulldown experiments revealed that VGLL4 did not directly interact with SMAD3 (Fig. S4B). We also purified the VGLL4 TDU domain and SMAD3 for GST pulldown experiments, which revealed no direct interaction between VGLL4 TDU domain and SMAD3 (Fig. 4E).
Next, we investigated which protein mediates the indirect interaction of VGLL4 with SMAD3. TEADs often function by interacting with the VGLL4 TDU domain, and the VGLL4HF4A mutation impairs the interaction of VGLL4 with TEADs12,14,17,29. We found that the VGLL4HF4A mutation impaired the interaction of VGLL4 with SMAD3 (Fig. S4C). These findings suggest that the interaction between VGLL4 and SMAD3 may be mediated by TEADs. We predicted the structure of the ternary complex via the AlphaFold2 Multimer program (Fig. 4F). Structural modeling revealed that TEAD proteins are sandwiched between VGLL4 and SMAD3, whereas VGLL4 and SMAD3 cannot form stable heterodimers, as predicted by AlphaFold2 Multimer (Fig. 4F). Furthermore, we found that the TEAD family interacted with SMAD3 (Fig. 4G). Hereafter, we used TEAD4 to represent the TEAD family. Knockdown of the Tead family members (Tead1, Tead2, Tead3, Tead4) using shRNAs (designated as shTEAD1/3/4 and shTead2)14 in chondrocytes significantly reduced the expression of Col2a1 and Acan (Fig. S5A). Interestingly, TEAD4 overexpression also suppressed Col2a1 and Acan expression (Fig. S5B–D). Furthermore, VGLL4 was found to act synergistically with TEAD4 to enhance Col2a1 expression (Fig. S5H).
We further designed TEAD-mediated immunoprecipitation experiments, which revealed that the interaction of VGLL4 with SMAD3 was significantly increased with increasing concentrations of TEAD4 (Fig. 4H). We found that deletion of VGLL4 impaired the interaction of TEADs with SMAD3 in chondrocytes from Vgll4fl/fl mice via GFP/Cre lentiviral treatment (Fig. 4I). Lentiviral overexpression of Vgll4 and Smad3 in chondrocytes promoted the expression of collagen formation-related genes such as Col2a1 and Acan. VGLL4 and SMAD3 synergistically promoted the expression of the Col2a1 and Acan genes (Fig. 4J, S4D). Specifically, Tead4 knockdown attenuated VGLL4-mediated collagen synthesis (Fig. S5E–G). In summary, we demonstrated that the interaction of VGLL4 with SMAD3 is mediated by TEAD4. The ternary VGLL4-TEAD-SMAD3 complex promotes chondrocyte anabolism (Fig. 4K).
SMAD3 interacts with TEAD4
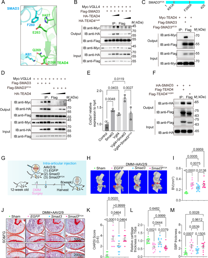
To reveal the molecular mechanisms underlying the interactions of the ternary complexes, we first used AlphaFold2 to predict the interaction patterns of SMAD3 and TEAD4 (Fig. 5A). SMAD3 contacts TEAD4 through both hydrogen bonds and hydrophobic interactions. Specifically, SMAD3 K81 coordinates two hydrogen bonds to the side chains of D266 and Q269. The phenyl group of SMAD3 F260 undergoes a π-π stacking interaction with TEAD4 H427 and a van der Waals interaction with the side chain of TEAD4 E263 (Fig. 5A). We then performed a mutation study based on the structural prediction to verify the accuracy of the predicted structures of AlphaFold2. The concentration gradient of TEAD4E263A/Q269A/D266A/H427A (TEAD4mut4) failed to promote the interaction of VGLL4 with SMAD3 (Fig. 5B). TEAD4mut4 also lost the ability to collaborate with VGLL4 to promote Col2a1 expression (Fig. S5H). Co-immunoprecipitation results revealed that SMAD3K81A/F260A (SMAD3KF2A) significantly decreased interactions with TEAD4 (Fig. 5C). Interestingly, the concentration gradient of TEAD4 failed to promote the interaction of VGLL4 with SMAD3KF2A (Fig. 5D). Functionally, SMAD3KF2A disrupted ternary complex formation while simultaneously lacking the ability to promote Col2a1 expression (Fig. 5E). We also found that TEAD4Y429H (a mutation in the binding site of TEAD4 to YAP1) did not eliminate the interaction with SMAD3, suggesting that YAP1 does not mediate the interaction between SMAD3 and TEAD4 (Fig. 5F). Collectively, TEAD4 (E263, D266, Q269, and H427) contacts SMAD3 (K81 and F260) through hydrogen bonding and hydrophobic interactions.
A Interface between SMAD3 and TEAD4. The residues involved in hydrophobic contact and hydrogen bonds (orange dashed lines) are labeled. B Co-immunoprecipitation experiments of TEAD4 and TEAD4 mut4 (HA tag), VGLL4 (Myc tag), and SMAD3 (Flag tag) in HEK-293T cells. IP: Flag. C Co-immunoprecipitation experiments of TEAD4 (Myc tag), SMAD3 and Smad3K81A/F260A (Flag tag) in HEK-293T cells. IP: Flag. D Co-immunoprecipitation experiments of TEAD4 (HA tag), VGLL4 (Myc tag), SMAD3 and Smad3K81A/F260A (Flag tag) in HEK-293T cells. IP: Flag. E RT‒PCR analysis of Col2a1 gene expression in chondrocytes after infection with the Control, Smad3, Vgll4, Smad3+Vgll4 or Smad3K81A/F260A+Vgll4 lentivirus. Ordinary one-way ANOVA was used, and the data are presented as the means ± SEMs. n = 3 per group. F Co-immunoprecipitation experiments of SMAD3 (HA tag) and TEAD4/TEAD4 Y429H (Flag tag) in HEK-293T cells. IP: Flag. G Experimental procedure for assessing the effects of articular injection of Smad3 and Smad3KF2A AAV on the osteoarthritic phenotype in wild-type mice after sham or DMM surgery. H Representative micro-CT scans showing the volumes of the calcified meniscus and synovium (Marked in red). n = 12 samples per group. I Quantification of calcified meniscus and synovial tissue volume in (H). Ordinary one-way ANOVA was used, and the data are presented as the means ± SEMs. n = 12 samples per group. J SO&FG staining of sections of the mouse knee joint. Scale bar = 500 μm (top), 200 μm (bottom). n = 10 samples per group. The image below is an enlarged image of a portion of the above image. K Quantification of the indicated OARSI score in (J). Ordinary one-way ANOVA, means ± SEMs. n = 10 samples per group. L Quantification of the relative cartilage thickness in (J). Ordinary one-way ANOVA, means ± SEMs. n = 10 samples per group. M Quantification of the indicated relative SBP thickness in (J). SBP, subchondral bone plate. Ordinary one-way ANOVA, means ± SEMs. n = 10 samples per group. Fig. 5g: Created in BioRender. Suo, J. (2025) https://BioRender.com/ecujlzt.
Local overexpression of SMAD3 alleviates OA
Smad3 synergizes with VGLL4 to promote the regulation of extracellular matrix-related genes. It is unclear whether SMAD3 is dependent on complex formation for its function in vivo. We injected adeno-associated virus (AAV) vectors encoding Smad3 and Smad3KF2A into the joint cavities of wild-type male mice after DMM surgery. We examined the mice at postoperative week 9 (Fig. 5G). However, AAV injection of Smad3 partially alleviated the DMM-induced increase in meniscus and synovium calcification, cartilage erosion, SBP thickening, and articular cartilage thinning, whereas AAV injection of Smad3KF2A did not alleviate these osteoarthritic phenotypes after DMM injury (Fig. 5H–M). Immunohistochemical staining confirmed that the expression of SMAD3 and SMAD3KF2A in chondrocytes was increased after Smad3/Smad3KF2A injection of AAV (Fig. S6A). Importantly, Smad3 supplementation, but not Smad3KF2A supplementation, in chondrocytes alleviated the destruction and reduction of cartilage extracellular matrix and cartilage fibrosis resulting from DMM surgery (Fig. S6B). Taken together, the partial alleviation of DMM surgery-induced OA, cartilage extracellular matrix abnormalities, and cartilage fibrosis by SMAD3 is dependent on binding to TEAD4.
VGLL4 promotes TEAD4 binding to SMAD3
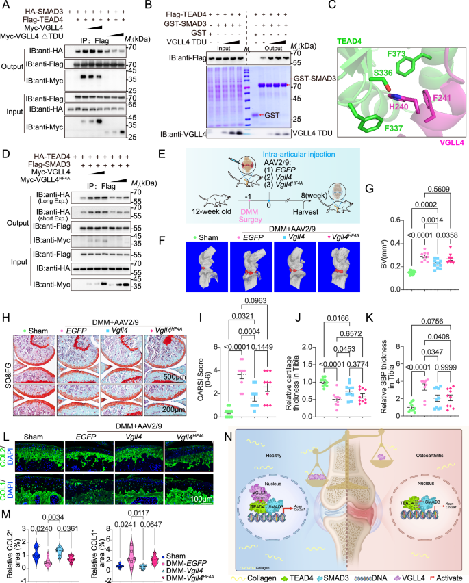
We next identified the role of VGLL4 in this ternary complex. We found that a concentration gradient of VGLL4 significantly promoted the binding of TEAD4 to SMAD3 but not VGLL4 ΔTDU (Fig. 6A). We demonstrated that the TDU domain of VGLL4 promotes the binding of SMAD3 and TEAD4 via a GST pulldown assay in vitro (Fig. 6B). Moreover, π-π-π-π stacking and van der Waals interactions involving TEAD4 F337, VGLL4 H240, TEAD4 F373 and VGLL4 F241 predominantly determine the binding between TEAD4 and VGLL4 (Fig. 6C). Previous crystal structures also revealed this interface and established that HF4A mutations can impair the binding of VGLL4 to TEAD410. Furthermore, we found that the use of VGLL4HF4A to block the binding of VGLL4 to TEAD4 similarly failed to promote the interaction of TEAD4 with SMAD3 (Fig. 6D). Collectively, VGLL4 (H240 and F241) and TEAD4 (F337 and F373) were linked by π-π-π-π stacking and van der Waals interactions. VGLL4 facilitates the binding of TEAD and SMAD3.
A Co-immunoprecipitation experiments of TEAD4 (Flag tag), SMAD3 (HA tag), VGLL4 (Myc tag) and VGLL4 ΔTDU (Myc tag) in HEK-293T cells. IP: Flag. B GST pulldown analysis of purified GST-SMAD3, VGLL4 TDU and Flag TEAD4 proteins. C The TEAD4 binding pocket of VGLL4. The residues involved in the π-π-π-π and van der Waals interactions are shown as stick models. D Co-immunoprecipitation experiments of VGLL4 and VGLL4 HF4A (Myc tag), SMAD3 (Flag tag) and TEAD4 (HA tag) in HEK-293T cells. IP: Flag. E Experimental procedure to assess the effect of articular injection of Vgll4 and Vgll4HF4A AAV on the osteoarthritic phenotype in wild-type mice after DMM surgery. F Representative micro-CT scans showing the volumes of the calcified meniscus and synovium (Marked in red). mice: n = 10, 9, 10, 10. G Quantification of calcified meniscus and synovial tissue volume in (F). Ordinary one-way ANOVA, means ± SEMs. mice: n = 10, 9, 10, 10. H SO&FG staining of sections of the mouse knee joint. Scale bar = 500 μm (top), 200 μm (bottom). mice: n = 10, 9, 10, 10. The image below is an enlarged image of a portion of the above image. I Quantification of the indicated OARSI score in (H). Ordinary one-way ANOVA, means ± SEMs. mice: n = 10, 9, 10, 10. J Quantification of the relative cartilage thickness in (H). Ordinary one-way ANOVA, means ± SEMs. mice: n = 10, 9, 10, 10. K Quantification of the indicated relative SBP thickness in (H). SBP, subchondral bone plate. Ordinary one-way ANOVA, means ± SEMs. mice: n = 10, 9, 10, 10. L Immunofluorescence staining for COL2 and COL1 expression was performed on paraffin-embedded joint sections. Scale bar = 200 μm. n = 6 Samples per group. M Quantitative statistics of the proportion of COL2 or COL1-positive cell areas (%) in (L) were performed by ImageJ software. Ordinary one-way ANOVA, means ± SEMs. n = 6 Samples per group. N Schematic representation of VGLL4 function in cartilage. Fig. 6e: Created in BioRender. Suo, J. (2025) https://BioRender.com/ecujlzt.
VGLL4 promotes extracellular matrix homeostasis and inhibits hyaline cartilage fibrosis to alleviate OA
We next explored the effects of Vgll4 overexpression on cartilage in vivo. Overexpression of Vgll4 in chondrocytes via lentiviral infection revealed that VGLL4 promoted the differentiation of chondrocytes (Fig. S7A, B). The expression of VGLL4 was decreased after DMM surgery (Fig. 1J), and whether VGLL4 administration alleviates extracellular matrix disorders and OA is unknown. We performed DMM surgery on 12-week-old wild-type male mice and injected Vgll4 and Vgll4HF4A AAVs into the joint cavity one week after surgery. We evaluated the mice at the 9th postoperative week (Fig. 6E). We found that Vgll4-AAV injections alleviated the decrease in hindlimb grip strength caused by DMM, whereas Vgll4HF4A-AAV injections did not (Fig. S7C). In addition to the behavioral effects, the injection of Vgll4-AAV alleviated the DMM-induced increase in meniscus and synovium calcification, cartilage erosion, SBP thickening and articular cartilage thinning (Fig. 6F–K). In contrast, the injection of Vgll4HF4A-AAV alleviated the increase in SBP thickening to some extent but did not significantly ameliorate the erosion of articular cartilage or thinning of articular cartilage caused by DMM surgery (Fig. 6H–K). Taken together, Vgll4HF4A mutation partially loses the original function of Vgll4 in vivo. We confirmed that the injections of Vgll4-AAV and Vgll4HF4A restored the expression of VGLL4 and VGLL4HF4A in chondrocytes via immunohistochemical staining (Fig. S7D). More importantly, the resupply of Vgll4 in chondrocytes alleviated the disruption of the cartilage extracellular matrix and cartilage fibrosis caused by DMM surgery, whereas the resupply of Vgll4HF4A had little effect (Fig. 6L, M). Taken together, Vgll4 relieves OA induced by DMM surgery.
Discussion
Hyaline cartilage fibrosis is the main manifestation of OA in the later stages of the disease, and clinical drugs to treat OA are lacking; moreover, there are no therapeutic drugs for treating hyaline cartilage fibrosis. In this study, we revealed the mechanism of the interaction between VGLL4 and SMAD3, suggesting new regulatory mechanisms for the metabolism of chondrocytes and homeostasis of the extracellular matrix. VGLL4 is also a potential target for treating cartilage damage and aging, and gene therapy targeting the VGLL4-TEADS-SMAD3 complex effectively alleviated OA induced by DMM surgery (Fig. 6N).
Recently, studies have shown that DDX5 deficiency promotes cartilage fibrosis and degradation and is directly involved in COL2 expression2. Our study revealed that VGLL4 is involved in regulating the expression of a series of collagen genes responsible for extracellular matrix homeostasis (Fig. 2). We identified VGLL4 as the predominantly expressed member of the VGLL family in chondrocytes (Fig. S1). Although VGLL3-mediated pathways regulating collagen production in myofibroblasts have been previously reported30, VGLL1-3 was rarely expressed in chondrocytes (Fig. S1C). The report and our data supported the functional and expressional specificity of different members of VGLL family in different cell types. These clues illustrate that VGLL4, a member of the VGLL family, is a key collagen regulator in chondrocytes. We also revealed the precise molecular mechanisms by which VGLL4 regulates extracellular matrix homeostasis and used AlphaFold2 to identify multiple potential OA-related targets for the treatment of hyaline cartilage fibrosis due to extracellular matrix abnormalities (Figs. 5, 6).
YAP1 is also a core member of the Hippo signaling pathway, and activation of YAP1 by transgenic overexpression or deletion of its upstream inhibitory kinase Mst1/2 protected articular cartilage integrity, whereas deletion of YAP1 in chondrocytes promoted cartilage destruction31. Whether Yap1 is involved in the function of the VGLL4-TEAD4-SMAD3 complex is unknown. VGLL4 is an antagonist of YAP19,10. However, VGLL4 knockout in cartilage also promoted cartilage destruction (Fig. 3). Our results revealed that TEAD4Y429H (with a mutation in the TEAD4 binding site to YAP1) could still bind to SMAD3 (Fig. 6). These findings suggest that the VGLL4-TEAD-SMAD3 complex functions independently of YAP1. This study establishes a new link between the Hippo signaling pathway and the TGFβ signaling pathway, providing a new molecular mechanism for extracellular matrix homeostasis represented by collagen synthesis.
Given that chondrocytes are the predominant cell type in articular cartilage, we employed GFP reporter signals to track VGLL4 expression dynamics. The immunofluorescence images demonstrate that the GFP signal in DAPI-positive cells on the articular surface is attenuated or even absent following injury or aging (Fig. 1J, and O). Similarly, we also found that VGLL4 expression is reduced in aged (2-year-old) mice through by immunohistochemistry (Data not shown). These findings suggest that the observed effects are mainly due to alterations in VGLL4 expression. The decrease of Vgll4-positive cells could be also due to the extremely low expression of VGLL4 during aging and injury. VGLL4 has been shown to play a role in various cancers, including lung, liver, colorectal and gastric cancers9,10,17,18. Fibrosis of parenchymal organs is a major cause of multiple parenchymal organ pathologies and death32. Protein sequences of VGLL4/TEAD/SMAD3 are highly conserved between human and mouse (Fig. S8), the regulation of collagen synthesis by the VGLL4-TEAD-SMAD3 complex may provide a drug target for fibrosis in these parenchymal organs. Recent studies have demonstrated that RUNX2 mitigates osteoarthritis progression by upregulating Col2 expression33. Our previously work revealed that VGLL4 modulates RUNX2 transcriptional activity by disrupting TEAD-RUNX2 interactions14, suggesting an alternative regulatory pathway for collagen synthesis mediated by VGLL4. Notably, TEADs exhibit dual regulatory roles, acting as both repressors of RUNX2 and coactivators of SMAD3. The functional divergence observed upon TEAD overexpression versus knockdown implies that excess TEADs may trapped VGLL4 protein and lead to the insufficiency of VGLL4 protein to the activator complexes, showing similar effects as Vgll4 deletion (Fig. S5B–G). Given the functional redundancy among TEAD1-4 isoforms, generating TEAD-deficient mouse models for in vivo functional studies presents significant challenges. This context-dependent functional variability across cell types likely arises from differential binding preferences to specific protein partners within distinct cellular environments. The molecular mechanisms underlying these selective interactions and their dynamic regulation remain to be fully elucidated.
Osteoarthritis is a multifactorial disease characterized not only by cartilage degeneration but also by synovial inflammation and systemic manifestations. This study focuses on identifying key molecular regulators of chondrocyte fibrosis and elucidating the VGLL4-SMAD3 regulatory axis in chondrocyte homeostasis. However, the potential involvement of VGLL4 in other joint tissues, such as synovium, remains to be investigated.
OA is a complex condition with many varieties, resulting in the absence of effective therapeutic drugs in the clinic34. This study elucidates the molecular mechanisms and potential therapeutic targets for OA caused by defective regulation of collagen formation in the extracellular matrix homeostasis of chondrocytes. Although the mutation affecting SMAD3 and TEAD4 that we identified in this study has not been identified in the population28, localized backfilling of the articular cavity with this mutant was ineffective against OA caused by DMM compared with wild-type SMAD3. The functional identification of this locus has implications for future studies of OA.
In our previous study, we observed weak LacZ signals in chondrocytes of Vgll4LacZ/+ mice at embryonic day 16.5 compared to the robust signals in the bone marrow cavity, suggesting a potential role for VGLL4 in MSC fate determination during embryonic development14. Immunofluorescence staining revealed an age-dependent increase in VGLL4 expression in chondrocytes, with prominent co-localization of VGLL4 with COL2 and high VGLL4 levels in growth plate chondrocytes at 4 weeks postnatally14. This expression pattern was further corroborated by metaphyseal single-cell RNA sequencing in adult mice (Fig. 1B) and supported by strong VGLL4 expression in adult articular cartilage (Fig. 1J, O). Collectively, these findings indicate that VGLL4 plays increasingly important roles in chondrocyte during postnatal development, while its involvement in MSC fate specification initiates during embryogenesis. The distinct expression dynamics suggest cell-type-specific regulatory mechanisms for VGLL4 in these two lineages.
Our study has several limitations. (1) We elucidated the molecular mechanism of protein interactions in detail from the perspective of structural biology. However, the precise regulatory mechanism of the complex on collagen formation-related genes still needs further in-depth study. (2) In our study, we used AAV for functional validation of protein complexes, and innovative routes of drug delivery for OA diseases have yet to be developed. (3) In addition to existing gene therapies, the development of small-molecule compounds that promote this protein complex would be of interest for clinical drug development. However, the molecular mechanisms that delay the degradation of VGLL4 remain to be explored. (4) In this manuscript we have used meniscus and synovium calcification as a phenotype for osteoarthritis, but how meniscus and synovium calcification arise in our transgenic model deserves to be studied in depth. (5) Our data displayed that deficiency of Vgll4 in CKO mice augmented the OA phenotype induced by DMM model (Fig. 3). It is possible that deficiency of Vgll4 in CKO mice could augment the OA phenotype in aged mice.
Methods
Mice
All the mice were monitored in a specific pathogen–free environment and treated in strict accordance with protocols approved by the Shanghai Institute of Biochemistry and Cell Biology, Shanghai Institutes for Biological Sciences, Chinese Academy of Sciences. The mouse experiments were carried out in accordance with the institutional guidelines and were approved by the Institutional Animal Care and Use Committees at CEMCS, CAS (SIBCB-NAF-14-001-S350-019). The experimental mice were euthanized by CO₂ inhalation before tissue collection.
Animals were group-housed (≤5/cage) in ventilated cages with controlled temperature (22 ± 1 °C), humidity (50 ± 10%), and 12-h light/dark cycles. Provided with nesting materials, PVC tunnels, and wooden chew blocks. Daily health checks by trained staff; weekly cage changes with autoclaved bedding. The experimental mice were euthanized by CO₂ inhalation before tissue collection. The animal experiments in this project meet the ARRIVE guidelines for animal experiment reports.
The Vgll4eGFP/+ mice and Vgll4fl/fl mice were generated as previously described14, and the Vgll4fl/fl mice were crossed with the Col2-CreERT2 strain to generate Col2-CreERT2; Vgll4fl/fl mice. Tamoxifen induction was started at 2 weeks in Col2-CreERT2; Vgll4fl/fl mice and continued for 5 days with daily injections, and the mice were collected after 6–9 weeks for phenotypic observation. All the mice analyzed were maintained on the C57BL/6 background.
Animal behavioral tests
Grip strength tests were performed by a grip strength meter. The maximum grip strength values of the hind limbs of the mice were recorded, and the hind limb grip strength measurements were repeated ten times for each mouse.
DMM surgery and AAV intra-articular injection
The routine surgical method of destroying the mouse medial meniscus (DMM) to induce experimental OA is as follows35. Male 10-week-old Vgll4eGFP mice and control mice were subjected to DMM surgery, as shown in Fig. 1. Female 8-week-old CKO mice and control mice were subjected to DMM surgery, as shown in Fig. 3. Male 8-week-old CKO mice and control mice were subjected to DMM surgery, as shown in Fig. S3. Male 12-week-old wild-type mice were subjected to DMM, as shown in Figs. 5 and 6. A volume of 5 μL of 1.0 × 1012 vg ml-1 AAV particles was injected into the knee joint cavity using a micro syringe.
Antibodies
The following antibodies were used: anti-Flag antibody (1:5000 for WB; Sigma‒Aldrich, F-3165), HRP-conjugated mouse anti-DDDDK-Tag mAb (1:5000 for WB; ABclonal, AE024), anti-HA antibody (1:2000 for WB; Santa Cruz Biotechnology, SC-7392), HRP-conjugated mouse anti-HA-Tag mAb (1:2000 for WB; ABclonal, AE025), anti-MYC antibody (1:2000 for WB; Cell Signaling Technology, 2276), rabbit immunoglobulin G (IgG) (Santa Cruz Biotechnology, SC-2027), mouse IgG (Sigma‒Aldrich, I5381), anti-VGLL4 antibody (1:1000 for WB, 1:200 for IHC; ABclonal, A18248), and anti–pan-TEAD (1:1000 for WB; Cell Signaling Technology, 13295). Anti-Col2 antibody (1:200 for IF, Boster, BAO533) was used. Anti-Col1 antibody (1:200 for IF, MERK, AB765P) was used. Anti-Acan antibody (1:200 for IHC/IF, Proteintech, 13880-1-AP) and GFP polyclonal antibody Alexa FluorTM 488 (1:200, Invitrogen, A21311) was used. Anti-SMAD2/3 antibody (1:200 for IHC, Cell Signaling Technology, 8685T) was used.
Isolation of mouse chondrocytes
Chondrocytes were extracted from the femoral condyle and tibial plateau of neonatal mice (P0-P2). The tissues were digested with digest solution [containing 1 mg/mL collagenase II (Sigma, C6885)] for 2 h at 37 °C, after which the digest solution was discarded. The tissues were digested overnight at 37 °C with half the concentration of the digestive solution, and the digestive solution was filtered through a 70 μm cell strainer (Falcon, 352350) after 6–12 h and neutralized with α-MEM medium containing serum. After centrifugation at 800 × g for 3 min, the cells were cultured in α-MEM (Corning, 10-022-CVR) supplemented with 10% FBS and 1% penicillin/streptomycin.
Cell line and Cell culture
The cell line we used in this project was the HEK293T cell line 293T cells. The cell culture protocols used for this study were as follows: (1) 293T cells were cultured in Dulbecco’s modified Eagle’s medium (DMEM) supplemented with 10% fetal bovine serum (FBS) and 1% penicillin/streptomycin (Gibco) solution. The cells were passaged every two days. (2) Chondrocytes were cultured in α-minimum essential medium (α-MEM) supplemented with 10% FBS and 1% penicillin/streptomycin (Gibco) solution. The number of primary cell passages was controlled to be less than 3. (3) For Atdc5 cells, DMEM/F12 (1:1) supplemented with 10% FBS and 1% penicillin/streptomycin (Gibco) solution was used. The cells were passaged every two days.
Micromass culture and alcian blue staining
When the chondrocytes were confluent in a 10 cm dish or six-well plate, the cells were digested (0.25% trypsin) and suspended at a density of 1 × 107 cells/mL. A total of 12.5 μL of the cell suspension was added to the center of a 24-well plate and allowed to stand at 37 °C for 2 h, after which 500 μL of chondrogenic differentiation medium was added. After 4–7 days, the medium was discarded, the cells were fixed with 4% PFA, acidified with 0.1 N HCl for 10 s and then stained with 1% alcian blue (Sigma).
Real-time RT‒PCR
The RT‒PCR method used in this study was mainly for lentivirus-treated chondrocytes/directed-induced differentiation. RNA extraction was performed via TRIzol reagent, and the cDNA library was established after extraction via a TaKaRa Kit (PR037A, TaKaRa) or an Accurate Biology Kit (AG11707). Real-time RT‒PCR was subsequently performed with a Bio-Rad CFX96 system or an ABI-Q6384. Gene expression analysis via RT‒PCR was quantified relative to Hprt/GAPDH.
RT-Primer List: mouseCol2a1: sense 5′-CGGTCCTACGGTGTCAGG-3′ and antisense 5′-GCAGAGGACATTCCCAGTGT-3′. mouse Acan: sense 5′-AAT CCCCAAATCCCTCATAC-3′ and antisense 5′-CTTAGTCCACCCCTCCTCAC −3′. mouse Vgll4: sense 5′-ATGAACAACAATATCGGCGTTCT-3′ and anti-sense 5′-GGGCTCCATGCTGAATTTCC-3′. mouse Smad3: sense 5′-CACGCAGAACGTGAACACC-3′ and antisense 5′-GGCAGTAGATAAC GTGAG GGA −3′. mouse Tead1: sense 5′-AAGCTGAAGGTAACAAGCATGG-3′ and antisense 5′-GCTGACGTAGGCTCAAACCC-3′. mouse Tead2: sense 5′-GAAGACGAGAACGCGAAAGC-3′ and antisense 5′-GATGAGCTGTGC CGA AGACA-3′. mouse Tead3: sense 5′-CAACCAGCACAATAGCGTCCA-3′ and antisense 5′-CTGAAAGCTCTGCTCGATGTC −3′. mouse Tead4: sense 5′-CAACCTGGAACATCCCACGAT-3′ and antisense 5′-GAAAGCCGAGAACTC CAACAT-3′.
Immunoprecipitation and immunoblotting
HEK-293T cells were seeded into 10 cm dishes and transiently transfected the next day with PEI, which was mixed 1:1 with plasmids in serum-free medium. After 4–6 h, the medium was replaced with fresh serum-containing medium. After 36–48 h, the medium was discarded, the cells were washed with PBS and collected by cell scraping, and EBC lysate [50 mM Tris (pH 7.5), 120 mM NaCl, 0.5% NP-40 and protease inhibitor cocktail (1:100; MedChem Express, HY-K0010)] was added. After low-power (25%) ultrasonic fragmentation, the supernatant was obtained via high-speed centrifugation at low temperature (4 °C), and the input was taken. The remaining supernatant was added to Flag-M2-Beads (M2, Sigma‒Aldrich, 10 μL per sample) at 4 °C for 2–4 h of binding. After 5 washes with EBC buffer, only the beads were kept, and the output was obtained by boiling the beads directly with 1x loading buffer. SDS–polyacrylamide gel electrophoresis (PAGE) and immunoblotting with the indicated antibodies were performed.
SO&FG staining
The samples were dewaxed, rehydrated with gradient ethanol, acidified with 1% acetic acid for 10 s, subjected to 5% Fast Green staining for 2 min, acidified with 1% acetic acid for an additional 10 s, subjected to 5% Safranin O staining for 3 min, and then departitioned with 95% ethanol three times, each time for 1 s. The samples were then dried and sealed with a neutral resin. Stained slides were used to evaluate cartilage degeneration via the Osteoarthritis Research Society International (OARSI) scoring system. Each slide was assessed by a blinded, independent grader, and the OARSI histology scoring system (grades 0–6) was used for statistical analysis36. Three non-contiguous coronal sections were randomly collected from each mouse to minimize region-specific errors, and the assessment was performed independently by three investigators trained in the OARSI criteria. All analyses focused on the medial condyle because it is highly correlated with the pathological progression of OA. To assess the thickness of the subchondral bone plate, we measured the thickness of the subchondral bone plate at similar locations on Safranin O stained sections, normalized to the control group, and then statistically analyzed the data37.
Protein purification
Homo sapiens SMAD3-FL (residues 1-425), VGLL4-TDU (residues 203-256) and VGLL4 (residues 123-290) fragments were amplified via high-fidelity TransStart® FastPfu Fly DNA Polymerase (TransGen Biotech, China) and then subcloned and inserted into a modified pET28b vector with an N-terminal 6*His-Sumo tag or a pGEX6P-1 vector with an N-terminal GST tag via a ClonExpress Ultra One Step Cloning Kit (Vazyme Biotech Co., Ltd, China). The plasmids were then extracted using the SPARKeasy Superpure Midi Plasmid Kit (Shandong Sparkjade Biotechnology Co., Ltd) and transformed into Escherichia coli BL21(DE3) competent cells (WEIDI bio, China, EC1002). Proteins were overexpressed by induction with 0.2 mM isopropyl β-D-1-thiogalactopyranoside (IPTG) for 16–18 h at 16 °C. Harvested cells were resuspended in lysis buffer containing 50 mM Tris-HCl, pH 8.0, 500 mM NaCl, 10% glycerol, 2 mM 2-mercaptoethanol, and a protease inhibitor cocktail. The cells were broken by sonication on ice and then centrifuged at 20,000 × g for 40 min. The supernatant was incubated with Ni-NTA beads (Qiagen, USA) or glutathione Sepharose 4B beads for 3 h at 4 °C, and the tag-free proteins were then eluted by on-beads overnight digestion with ULP1 protease (for pET28b-Sumo vectors) and 3C protease (for pGEX6P-1 vectors) added at a molar ratio of 1:200. Eluted proteins were further purified by size-exclusion chromatography (SEC) on Hiload Superdex 75 or Hiload Superdex 200 columns in buffer containing 25 mM Tris-HCl, pH 8.0, and 150 mM NaCl. The purified proteins were concentrated and stored at −80 °C.
GST pulldown assays
For the GST pulldown assays, 50 μg of GST-tagged Smad3 and 150 μg of VGLL4 TDU or 100 μg of VGLL4 (123-290) were mixed with 10 μL Glutathione Magarose Beads (Smart-Lifesciences, China, SM002100) in 100 μL of binding buffer (25 mM Tris-HCl, pH 8.0; 150 mM/300 mM NaCl; and 2 mM DTT). The 10 μL reaction mixtures were removed as input controls. After incubation at the indicated temperature for 3–4 h, the beads were washed four times with 500 μL of binding buffer. The bound samples were eluted with 25 μL of elution buffer (15 mM reduced glutathione in 25 mM Tris-HCl, pH 8.0, 150 mM/300 mM NaCl, and 2 mM DTT). The input and eluted samples were analyzed via SDS‒PAGE.
Histology and immunofluorescence
The thickness of the paraffin sections from the mice used in this study was 5 μm or 7 μm (the thickness of the slices from the mice up to 2 weeks of age was 5 μm). Immunofluorescence staining: After dewaxing and rehydration, the sections were blocked in PBS containing 10% horse serum and 0.1% Triton for 1 h (room temperature) and then incubated with antibody overnight. The secondary antibody used was donkey anti-rabbit/mouse Alexa Fluor 488/561 (1:1000). DAPI (1:1000, Sigma, D8417) was used to stain the nuclei. The slides were mounted with anti-fluorescent mounting solution (Dako, S3023), and images were acquired with an Olympus FV3000 confocal microscope.
Single-cell analysis
Prx1-Ai9 single-cell data: This single-cell data was obtained from analysis of a single-cell database from our laboratory published in Bone Research in 2023. After quality control and filtration, we obtained CD45-Ter119-CD31-Ai9+ single-cell suspensions from 8-week-old Prx1Cre; Rosa26 Ai9 mice (909 cells) (including bone marrow and bone fragments) for comprehensive analysis22. Prx1-Ai9 single-cell data were analyzed via the Seurat package. With the top 30 PCs and 0.6 resolution, the dimensions for all the cells were reduced with uniform manifold approximation and projection (UMAP) and clustered into 5 subpopulations. Pseudotime trajectories of the Prx1 data were constructed via the R package Monocle 2. The cell types of the BMSCs, periosteum mesenchymal stem cells (PMSCs), chondrocytes and osteoblasts (OBs) identified by Seurat were imported into Moncle2 to construct the cell dataset. We collected and sorted the DEGs in these cells. The expression profile was subsequently reduced to two dimensions via the DDR tree algorithm, and the cells were subsequently sorted according to these DEGs to obtain a trajectory map. For identification of the genes that change as cells pass from the early development stage to the bottom left of the tree through the branch and what genes are differentially expressed between the branches, we used branched expression analysis modeling (BEAM). We obtained a table of significance scores for each gene. Genes that score significantly are said to be branch-dependent in their expression. We then visualized changes in all the genes that were significantly branch dependent via a special type of heatmap. Human single-cell sequencing data were obtained from the database uploaded by Sun et al23. We re-clustered the single-cell sequencing of articular cartilage from healthy men, and the clustering metrics were referred to Ji38 and Sun23 et al.
RNA sequencing
We extracted articular chondrocytes from Vgll4–/– mice and littermate control mice, obtained RNA from control and Vgll4–/– KO mouse cells, and performed transcriptome sequencing (Data deposited in NCBI’s SRA database, BioProject: PRJNA1303359, Accession number: SRR34917943- SRR34917946). The data were analyzed on the Majorbio Cloud Platform (www.majorbio.com), which is a free online platform.
Micro-CT analysis
The joints of the mice were extracted (with most of the muscle removed) after euthanasia and preserved in 70% ethanol. Mouse joints were scanned and quantitatively analyzed via a micro-CT SkyScan 1176 system (Bruker Biospin) at 25-μm resolution. Three-dimensional (3D) images were reconstructed via fixed thresholding. Our quantitative analysis regarding the volume of calcified meniscus and synovium was performed with 25um precision. We firstly reconstructed the scanned CT images and removed the femur, tibia, patella, and fibula to quantify the bone volume of the remaining calcified meniscus and synovium.
Display items
The images of human, mice, knee joint and other icons in Figs. 1c, 1g, 1l, 3c, 3n, 5g and 6e were adapted from BioRender.com, and these images have been adapted by the author for use in the manuscript. Figs. 4k and 6n were hand-drawn by the author and created using Photoshop software, with technical support provided by Changsha Keyanyihui Information Technology Co., Ltd (www.keyanyihui.com).
Structural modelling predictions
The sequences of the target proteins were obtained through the Ubiprot website, and after entering them into the AlphaFold website, the predicted models were validated using the PyMOL software (Version 3.1.1), and the top 5 predicted structures with the best fit were taken for validation. Detailed structural prediction data are provided in Supplementary Data 1.
Supplementary Data 1: Contains complete structural prediction models and parameters used in this study.
Statistical analysis
All the quantitative data are presented as the means ± SDs or means ± SEMs and were analyzed via the unpaired t test (two-sided) or one-way ANOVA with the Bonferroni or Sidak post hoc test in GraphPad Prism 9 software. P < 0.05 was considered statistically significant. A correlation assay was conducted with GraphPad.
Reporting summary
Further information on research design is available in the Nature Portfolio Reporting Summary linked to this article.
Data availability
All the data needed to evaluate the conclusions in the paper are presented in the paper and/or the Supplementary Materials. Transcriptomic data analyzed in this study are available in the SRA database (BioProject Number: PRJNA 1303359, Detail SRA Number: SRR34917943-SSR34917946), The data link as follows: https://www.ncbi.nlm.nih.gov/sra/?term=PRJNA1303359. RNA-seq results are also stored in figshare database: https://doi.org/10.6084/m9.figshare.25237723.v1. The prediction data of the structural model is stored in the supplementary data. Source data are provided with this paper.
References
Loeser, R. F. et al. Microarray analysis reveals age-related differences in gene expression during the development of osteoarthritis in mice. Arthritis Rheum. 64, 705–717 (2012).
Liu, Q. et al. DDX5 inhibits hyaline cartilage fibrosis and degradation in osteoarthritis via alternative splicing and G-quadruplex unwinding. Nat. Aging 4, 664–680 (2024).
Nordberg, R. C. et al. Recent advancements in cartilage tissue engineering innovation and translation. Nat. Rev. Rheumatol. 20, 323–346 (2024).
Humphrey, J. D., Dufresne, E. R. & Schwartz, M. A. Mechanotransduction and extracellular matrix homeostasis. Nat. Rev. Mol. Cell Biol. 15, 802–812 (2014).
Li, K. et al. Anti-inflammatory and pro-anabolic effects of 5-aminosalicylic acid on human inflammatory osteoarthritis models. J. Orthop. Transl. 38, 106–116 (2023).
He, C. et al. Modeling early changes associated with cartilage trauma using human-cell-laden hydrogel cartilage models. Stem Cell Res. Ther. 13, 400 (2022).
Rim, Y. A. & Ju, J. H. The role of fibrosis in osteoarthritis progression. Life 11, https://doi.org/10.3390/life11010003 (2020).
Fu, M. et al. The Hippo signalling pathway and its implications in human health and diseases. Signal Transduct. Target Ther. 7, 376 (2022).
Zhang, W. et al. VGLL4 functions as a new tumor suppressor in lung cancer by negatively regulating the YAP-TEAD transcriptional complex. Cell Res. 24, 331–343 (2014).
Jiao, S. et al. A peptide mimicking VGLL4 function acts as a YAP antagonist therapy against gastric cancer. Cancer Cell 25, 166–180 (2014).
Yamaguchi, N. Multiple roles of vestigial-like family members in tumor development. Front. Oncol. 10, 1266 (2020).
Feng, X. et al. Dual function of VGLL4 in muscle regeneration. EMBO J. 38, e101051 (2019).
Yu, W. et al. VGLL4 plays a critical role in heart valve development and homeostasis. PLoS Genet. 15, e1007977 (2019).
Suo, J. et al. VGLL4 promotes osteoblast differentiation by antagonizing TEADs-inhibited Runx2 transcription. Sci. Adv. 6, https://doi.org/10.1126/sciadv.aba4147 (2020).
Li, F. et al. VGLL4 and MENIN function as TEAD1 corepressors to block pancreatic β cell proliferation. Cell Rep. 42, 111904 (2023).
Li, F. et al. TEAD1 regulates cell proliferation through a pocket-independent transcription repression mechanism. Nucleic Acids Res. 50, 12723–12738 (2022).
Feng, X. et al. The tumor suppressor interferon regulatory factor 2 binding protein 2 regulates hippo pathway in liver cancer by a feedback loop in mice. Hepatology 71, 1988–2004 (2020).
Jiao, S. et al. VGLL4 targets a TCF4-TEAD4 complex to coregulate Wnt and Hippo signalling in colorectal cancer. Nat. Commun. 8, 14058 (2017).
Ouyang, Z. et al. Prx1 and 3.2kb Col1a1 promoters target distinct bone cell populations in transgenic mice. Bone 58, 136–145 (2014).
Liu, H. et al. Prrx1 marks stem cells for bone, white adipose tissue and dermis in adult mice. Nat. Genet. 54, 1946–1958 (2022).
Li, Z., Lin, J., Wu, J., Suo, J. & Wang, Z. The Hippo signalling pathway in bone homeostasis: under the regulation of mechanics and aging. Cell Prolif. 57, e13652 (2024).
Yang, R. et al. Premature aging of skeletal stem/progenitor cells rather than osteoblasts causes bone loss with decreased mechanosensation. Bone Res. 11, 35 (2023).
Sun, Z. et al. Single-cell RNA sequencing reveals different chondrocyte states in femoral cartilage between osteoarthritis and healthy individuals. Front. Immunol. 15, 1407679 (2024).
Furumatsu, T., Tsuda, M., Taniguchi, N., Tajima, Y. & Asahara, H. Smad3 induces chondrogenesis through the activation of SOX9 via CREB-binding protein/p300 recruitment. J. Biol. Chem. 280, 8343–8350 (2005).
Furumatsu, T., Ozaki, T. & Asahara, H. Smad3 activates the Sox9-dependent transcription on chromatin. Int. J. Biochem. Cell Biol. 41, 1198–1204 (2009).
Li, L. et al. Positive effects of a young systemic environment and high growth differentiation factor 11 levels on chondrocyte proliferation and cartilage matrix synthesis in old mice. Arthritis Rheumatol. 72, 1123–1133 (2020).
Chen, C. G., Thuillier, D., Chin, E. N. & Alliston, T. Chondrocyte-intrinsic Smad3 represses Runx2-inducible matrix metalloproteinase 13 expression to maintain articular cartilage and prevent osteoarthritis. Arthritis Rheum. 64, 3278–3289 (2012).
van de Laar, I. M. et al. Mutations in SMAD3 cause a syndromic form of aortic aneurysms and dissections with early-onset osteoarthritis. Nat. Genet. 43, 121–126 (2011).
He, L. et al. Glucocorticoid receptor signaling activates TEAD4 to promote breast cancer progression. Cancer Res. 79, 4399–4411 (2019).
Horii, Y. et al. VGLL3 is a mechanosensitive protein that promotes cardiac fibrosis through liquid-liquid phase separation. Nat. Commun. 14, 550 (2023).
Deng, Y. et al. Reciprocal inhibition of YAP/TAZ and NF-kappaB regulates osteoarthritic cartilage degradation. Nat. Commun. 9, 4564 (2018).
Crouchet, E. et al. Targeting the liver clock improves fibrosis by restoring TGF-β signaling. J. Hepatol. https://doi.org/10.1016/j.jhep.2024.07.034 (2024).
Nagata, K. et al. Runx2 and Runx3 differentially regulate articular chondrocytes during surgically induced osteoarthritis development. Nat. Commun. 13, 6187 (2022).
Zheng, L., Lu, Z., Xu, G., Niu, X. & Zhao, J. Dual-targeted disease-modifying therapies for osteoarthritis. Lancet 403, 2591 (2024).
Glasson, S. S., Blanchet, T. J. & Morris, E. A. The surgical destabilization of the medial meniscus (DMM) model of osteoarthritis in the 129/SvEv mouse. Osteoarthr. Cartil. 15, 1061–1069 (2007).
Glasson, S. S., Chambers, M. G., Van Den Berg, W. B. & Little, C. B. The OARSI histopathology initiative - recommendations for histological assessments of osteoarthritis in the mouse. Osteoarthr. Cartil. 18, S17–S23 (2010).
Das Neves Borges, P., Vincent, T. L. & Marenzana, M. Automated assessment of bone changes in cross-sectional micro-CT studies of murine experimental osteoarthritis. PLoS ONE 12, e0174294 (2017).
Ji, Q. et al. Single-cell RNA-seq analysis reveals the progression of human osteoarthritis. Ann. Rheum. Dis. 78, 100–110 (2019).
Acknowledgements
This work was supported by the National Natural Science Foundation of China (NSFC) (82202742, 82572822 to Jinlong Suo; 82230082 to Weiguo Zou; 32300480 to Duo Wang;32270886 to Zuoyun Wang), the Strategic Priority Research Program of the Chinese Academy of Science, Grant No. XDB0570000 to Weiguo Zou, Science and Technology Commission of Shanghai Municipality (STCSM) (grant nos. 23DX1900101 to Weiguo Zou),CAS Project for Young Scientists in Basic Research,Grant No. YSBR-077 to Weiguo Zou, the National Key Research and Development Program of China, Grant No. 2022YFA0806600 to Weiguo Zou, 2022YFA1106400 and No. 2020YFA0803201 to Zuoyun Wang, the Shanghai Sailing Program (22YF1453800) to Duo Wang, Xuhui District Health System Peak Discipline Construction Funding Project (No. SHXHZDXK202309) to Zuoyun Wang, Program of Shanghai Academic/Technology Research Leader (23XD1403000) and National Natural Science Foundation of China (Grant 82372388, 82172421) to Xianyou Zheng, Young Talent Program of Shanghai Eastern Talent Plan (QNJY2024131 to Zuoyun Wang). The Author (Duo Wang) gratefully acknowledges the support of Heye and Sanofi Scholarship Program. This study was also supported by the National Youth Talent Project of Shanghai Sixth People’s Hospital (ynqnpy202501 to Jinlong Suo).
We are very grateful to researcher Lei Zhang and his team at Shanghai Jiao Tong University for their support of this project, and we thank researcher Lei Zhang for providing the mouse strains and advice on the project. We thank the members of the Zou laboratory for helpful discussions. We thank the animal platform and cell platform of the Innovation Center of Excellence in Molecular and Cellular Sciences of the Chinese Academy of Sciences for providing convenient services for the experiments involved in this project. We also thank the National Center for Orthopaedic Medicine/Shanghai Institute of Micrographic Surgery of the Extremities platform for their assistance.
Author information
Authors and Affiliations
Contributions
W.Z. and J.S. designed the research; J.S. and D.W. performed the research; J.W., X.Y., J.F., and S.S. contributed reagents and analytic tools; Z.W. and L.Z. contributed Vgll4-related mice and reviewed the manuscript; Y.C. and D.W. contributed to the analysis of the structured data. W.H. and Z.L. bred the Col2-CreERT2 Vgll4fl/fl mice. X.Z., R.S., L.W., X.H., S.C., and H.F. helped with the project. J.S. and D.W. analyzed the data and wrote the paper; J.S., W.Z., Z.W,. and D.W. revised the paper.
Corresponding authors
Ethics declarations
Competing interests
The authors declare no competing interests.
Peer review
Peer review information
Nature Communications thanks Michio Nakaya, Kunikazu Tsuji, and Yang Sun for their contribution to the peer review of this work. A peer review file is available.
Additional information
Publisher’s note Springer Nature remains neutral with regard to jurisdictional claims in published maps and institutional affiliations.
Source data
Rights and permissions
Open Access This article is licensed under a Creative Commons Attribution-NonCommercial-NoDerivatives 4.0 International License, which permits any non-commercial use, sharing, distribution and reproduction in any medium or format, as long as you give appropriate credit to the original author(s) and the source, provide a link to the Creative Commons licence, and indicate if you modified the licensed material. You do not have permission under this licence to share adapted material derived from this article or parts of it. The images or other third party material in this article are included in the article’s Creative Commons licence, unless indicated otherwise in a credit line to the material. If material is not included in the article’s Creative Commons licence and your intended use is not permitted by statutory regulation or exceeds the permitted use, you will need to obtain permission directly from the copyright holder. To view a copy of this licence, visit http://creativecommons.org/licenses/by-nc-nd/4.0/.
About this article
Cite this article
Suo, J., Wang, D., Wang, J. et al. Targeting VGLL4 maintains extracellular matrix homeostasis and mitigates osteoarthritis in a preclinical model. Nat Commun 16, 9325 (2025). https://doi.org/10.1038/s41467-025-64361-7
Received:
Accepted:
Published:
Version of record:
DOI: https://doi.org/10.1038/s41467-025-64361-7





